首先声明:本贴可能会引起部分人不适,不喜勿入。
一直很奇怪,相同配置都有人帧数正常,有人却帧数很低,相差很远,直到昨天亲身经历并找到了解决办法,才知道是怎么回事了。
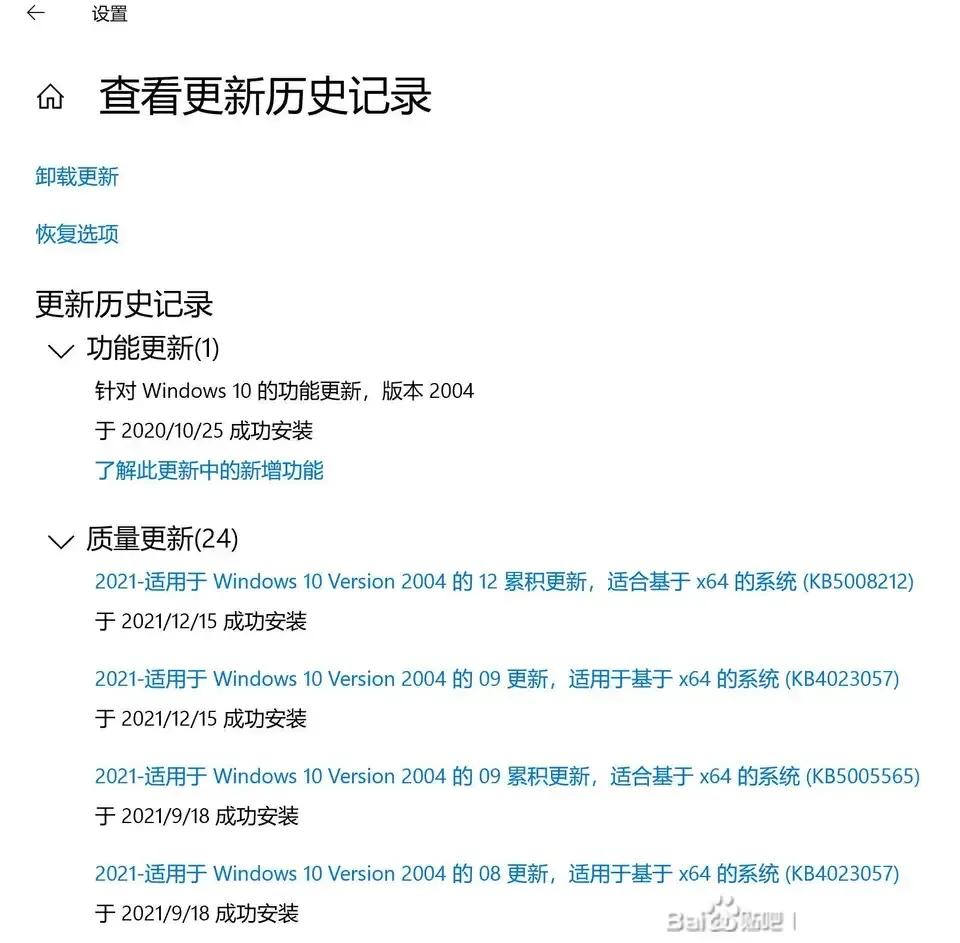
昨天进行了每个月的WIN10例行更新,结果吓傻了,帧数一下腰斩,原来4K 全高 DLSS质量,128突破全程80--110之间帧数,更新完系统,直接最低35帧,最高不过70帧了。
然后就是漫长的各种折腾---禁用全屏优化,DX12,CPU超线程,控制流......贴吧见过的法子全招呼上了,BIOS都调了好几次,没用。
为了2042,拼惹,开始系统还原,结果,因为还更新了之前一直没更新的可选更新20H2版本,所以两个系统还原点都无法完成还原。
这时,时间已经来到午夜0点,可想而知,心情可以用郁闷,沮丧,甚至绝望来形容,基本打算放弃了。
峰回路转,刚巧注意到电脑一个和游戏完全无关的小问题,就打算把它解决就关机休息了,累了。
没想到,意外的惊喜随之而来,这个小问题解决了,试试再进游戏,帧数居然完好如初,恢复之前的80--110稳了。
第一时间就是想着发帖,分享这个发现,因为这个问题与配置无关,目测不少人帧数低都是这个导致的。
帖子都写好了,可忽然念头一转,最近经常发个人游戏体验的贴,很多自己玩的不好或根本没买游戏的各种人进我帖子扣帽子甚至直接开喷,虽然直接删除+禁言,并不生气,只是觉得好笑,但现在为何要把这个方法告诉这些人?
思虑再三,最终决定,这个发现和解决方法,不告诉任何人,各安天命,玩的好的继续玩,玩的不好的弃游或自己想办法解决就好。
这里只能说,这游戏目前优化好坏每个人都有自己看法不谈,但就是后面再优化,自己电脑这个问题不解决,帧数还是只有同配置别人正常帧数的一半。
最后,再次声明,本贴无任何引战,炫耀等想法,只是陈述个人的一段游戏经历和心路历程。虽然标题和开始都写了不喜勿入,但肯定还是有人看完了觉得不舒服,那也很简单,我先给造成不适的道个歉,本意绝非让任何人不快。
游戏嘛,大家都快乐才好。
以下是昨天更新的截图:




#战地系列##3A游戏#