前期门店在启动阶段的时候,我们建议重心放在终端门店的标准化梳理、单店盈利的打磨上。
总部的组织结构建议是“一人多岗”的形式。即“强门店、若总部”。
当企业踏上连锁扩张阶段时,我们重心就要转为“强总部、弱门店”,需要梳理出选址、建店、开店的一系列流程,各岗位需要专业化分工。
而总部怎么搭建取决于企业3-5年的战略规划,连锁不同的发展模式(直营/加盟…)会决定总部的组织架构。
而这61张PPT就讲述了,连锁组织各类型,并如何选用,从组织分析--组织类别--连锁组织设计--部门职能和考核。
让你清晰连锁组织设计,更重要的是,让你如何快速找到自己连锁组织结构。
做连锁·准备做连锁,自己的组织不完善的企业家们,这份61张PPT对照自身企业,给你一定满意的解答。
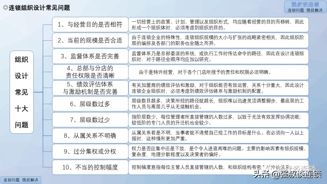
连锁组织结构落地PPT,大纲如下:
1:组织设计概述--解读组织设计基本原则
2:组织结构类别--3种常用的连锁组织类别
3:连锁组织设计--连锁特色的关键流程设计
4:部门职能设计 --找出每个部门职能职责
5、组织绩效评估--绩效考核设计及机制













以上为连锁组织设计61张PPT,讲述连锁组织设计分析--连锁的组织选型--部门职能说明--绩效考核评估,解决你的企业组织体系问题,并为你整理成系统的连锁模式PPT。
如觉得本资料有帮助 , 要完整PPT原文件,欢迎私聊强叔:
1:打赏28元
2:备注:系统原文件PPT
微信公众号:强叔谈连锁