【2019年9月11日 百天英语-Day50】
【华东师范大学-林森撰写】
欢迎来到【百天英语】,很多同学会认为学英语就是“背单词”。这是很大的误区。背单词只是英语输入过程。英语是一门语言,所以同时需要英语输出,只有通过表达和阐述自己的观点来熟悉这门语言,两者结合才能真正的掌握英语。
跟我进行连续100天的英语输出训练,从简单句到长难句, 一天一个知识点,不多,不难,就怕您不能坚持。我每天早7点准时等你!
昨天学习:since的两种用法〡课后练习
(1)我们自从午饭后什么都没吃。
We have not eaten anything since lunch.
(2)自从教师节后我就没见到过她。
I haven’t seen her since Teachers’ Day.
(3)距我最后一次看电影已经2年了
It is six years since I went to the movies.

今日主题句: 岁月只是老化了皮肤,但放弃激情则老化了灵魂。
Years wrinkle the skin, but to give up enthusiasm wrinkles the soul.
[解析]
① wrinkle n. 皱纹;vi. 起皱;vt. 使起皱;在这个句子中,使用的就是它的动词形式。
② enthusiasm 读音[ɪnˈθju:zɪæzəm] n. 热心,热忱,热情
来源于enthuse v. 使热情;en-, 进入,使。-thus, 神,词源同theology, theist. 即鬼神附体,发狂,狂热。
③ to give up 动词不定式,在句子中做名词。表示“放弃”
今天的主要内容就是学习动词不定式的用法。

(一)表示“做……”的意思时,动词不定式的名词用法
首先,动词不定式的出现,就是为了解决一个句子中不能出现两个谓语的情况。如果一个句子里有多个动作,那么就需要动词不定式,或者动名词形式。所以,动词不定式不再做谓语,即在句子中充当起了名词、形容词、副词等。
[例句]
To speak English fluently requires much practice. 流畅地说英语是需要很多练习的。
在这个例句中,To speak English fluently即作名词,充分主语。
[例句]
It is easy for me to finish my paper. 对我来说,完成我的论文很容易。
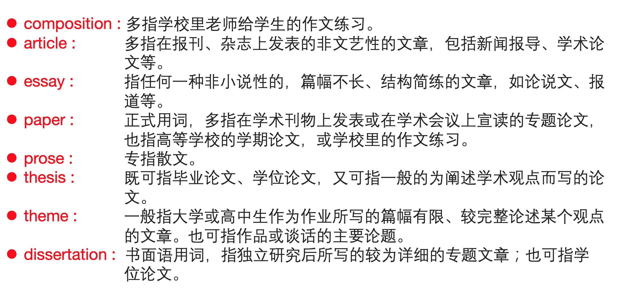
在这个例句中,It作的是形式主语,真正的主语是to finish my paper作名词充当真正主语。有些同学可能翻译不了这句话,因为paper大家最熟悉的意思是“纸张”,当论文的意思还不熟悉。同时表示论文的单词还有一些,我一起来做一个总结:

[例句]
I could not tolerate to be told the lie. 我不能忍受那个谎言。
在这个例句中,be told是be done的结构,表示被动语态(Day47课),to be told the line用来作宾语时使用的名词。
[例句]
To see is to believe. 百闻不如一见。
在这个例句中有两个动词不定式,两者都作名词。To see 作主语,to believe作表语。这个句子是主系表的结构。
【总结】
“to + 动词原形”作为名词表示“做……”,可以用于充当主语/宾语/表语,但在翻译和理解时,仍将其看作带有动词的意味。

(二)课后练习
(1)有必要放松下来。
(2)我不能忍受被无视。
(3)我要做的事情有很多。
参考词汇:
1. 有必要 necessary
2. 忍受 tolerate
3. 无视 ignore

(三)【词根+词缀】攻克核心词汇
【今日单词】ignore v. 疏忽,不理睬
【词根 gnos(t),gnor】= know 表示“知道”
ignore v 疏忽,不理睬(i不+geore=不知道=不理睬)
diagnosis n 诊断(dia 穿过+gnos+is=穿过[身体]知道=诊断)
prognosis n 预测,诊断(pro在前+gnost+is=预先知道=预测)
prognostic a 预兆的n.征兆( pro+gnost+ic)
ignorance n 无知,愚昧(ignore+ance)
今天的前缀中,比如“i”表示“不”,之前我有讲过“in/im”都有“否定”的含意。还有“pro/pre”有“在前”的意思,在之前的课程有也都讲过了。我有讲过的内容我都记得,希望大家也能认识记下我讲的内容。这样再遇到陌生单词时,自己也会根据词根词缀来拆分记忆了。加油吧!
【明日预报】直接引语和间接引语
关于【课后练习】,课后练习是英语输出能力锻炼的出口,学会写短而小的句子,终会写出长文。
关于【词根词缀】,一个词根搭配不同前后缀即成为另一个单词,相当于中文的偏旁和部首。一次记一串单词的方法,还不快来试试吧!
英语输出能力锻炼,每日一练,快【关注】我吧。每日一课,教您轻松学英语。
- END -