
书籍是人类进步的天梯
最近有很多公司在咨询我如何在淘宝/京东上卖书 ?今天就带大家来了解下淘宝和京东卖书需要的手续和流程。 首先公司的营业执照上面需要有图书零售或批发的经营范围,然后可以去所在区/县的出版行政主管部门提交所需资料申请出版物经营许可证(零售),申请时表单上会有是否网络销售的选项,我们进行勾选即可,根据当地的行政主管部门的要求可能会有一个实地勘验办公场地的过程,一般办公现场我们准备相应的图书就可以。现场审核完大概一周 左右我们就可以拿到证书。 出版物零售许可证需要的资料如下: 1、执照副本原件及复印件 。 2、申请表。 3、办公场地房产证复印件。 4、办公场地租赁协议。 5、公司章程。 6、所有股东的身份证复印件。 7、增项企业需要提供公章。 8、公司座机,手机,邮编。(每个地区可能要求都不一致,我们可以去电话咨询相关部门或去办公室领取相应的资料清单来进行准备 接下来是如何在淘宝或京东上面入驻来销售我们的产品 ,我们分两个介绍: 淘宝的入驻流程:

1.注册淘宝账户并绑定企业支付宝账户 2.完成支付宝账户商家认证 3.完成店铺责任认证(在店铺管理内有特种经营许可,选择图书并上传许可证件即可) 4.创建店铺成功 需缴纳消费者保证金1000元便可以开始上传产品和装修店铺。

京东的入驻流程 1、登陆京东网站 — 注册京东账号:(首先您需要注册京东“个人用户”账号,拥有账号后才可进行下一步,如您已有个人账户则直接输入您的用户名密码登录即可)
2、进入京东用户中心验证手机及邮箱
3、 进入商家入驻(http://zhaoshang.jd.com)页面点击“马上入驻”;
4、选择类型,国内商家选择“入驻京东主站”、国外商家选择“入驻京东全球购”
5、查看京东平台入驻相关资质要求,确认后点击开始提交
6、填写联系人信息
7、完善公司信息,上传营业执照,系统自动识别填写 营业执照信息,若识别失败,需手动填写,提交前请详细核对填写是否正确。
完成录入后,点击“下一步,完善税务及财务信息”
8、 完善税务及财务信息
完善公司税务登记证信息、结算银行账户信息,同时上传相应的电子版信息(需要加盖彩色企业公章)
完成录入后,点击“下一步,完善店铺信息”
9、 完善店铺信息
录入商家基本经验信息、是否受到其他商家推荐、是否收到京东垂直网站要求(如未收到邀请,请勿选择)
完成信息录入后,点击“下一步,完善类目及资质”
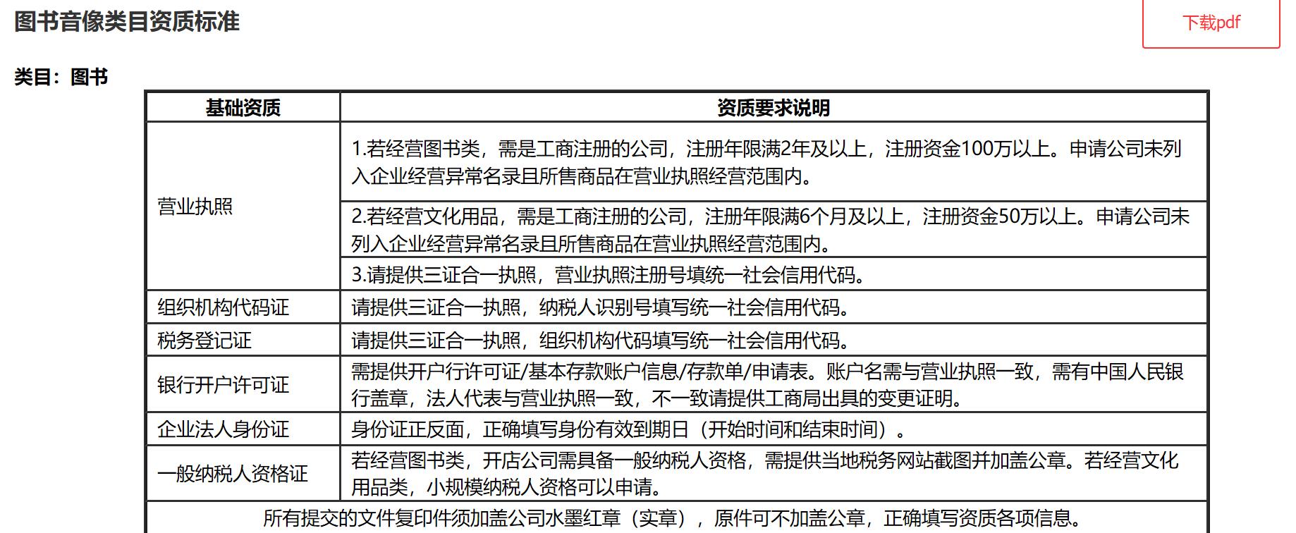
10、 完善类目及资质
选择期望店铺类型、期望经营的品牌及类目。所选类目均需提供对应的资质,相关资质要求可点击查看右侧帮助或经营类目处的资质解读

京东关于商标的要求

京东关于资质的要求

对比两个平台的要求,京东的要求是要严格一些,且保证金也是到达了3或5万的标准。对此我们不致评价。相信企业会根据自身的情况来对比适合自己的平台,相关的情况就整理到这。有需要了解其他的可以在评论里和我沟通,接下来我将继续给大家带来更多行业的干货,想要了解更多可以关注我。