


一、填空题
1.鲁迅,原名周树人,字豫才,浙江绍兴人,中国现代伟大的文学家、思想家和革命家。
2.《朝花夕拾》是一部回忆性散文 集,写于1926年,最初在《莽草》上发表时名为《 旧事重提 》。
3.在《朝花夕拾》的10篇文章中,有7 篇是回忆童年的, 3 篇是忆人散文。包括《狗、猫、鼠》,《阿长与〈山海经〉》,《二十四孝图》,《五猖会》,《无常》,《从百草园到三味书屋》,《父亲的病》,《琐记》,《藤野先生》,《范爱农》10篇散文。
4.作者在《朝花夕拾》中全用第一人称叙事。
5.鲁迅小时候最喜欢在百草园玩耍。
6.《朝花夕拾》中刻画的深受封建思想毒害的妇女形象有阿长和衍太太。
7.下面这副挽联是国际友人*诺斯**悼念鲁迅先生而写的,请将上联补充完整。
泽著尚未成功,惊闻陨星,中国何人领呐喊;先生已经作古,痛忆旧雨,文坛从此感彷徨。
8.作者在文中用“甚于洪水猛兽,非常广大,也非常长久,能使全中国化成一个麻胡,凡有孩子都死在他肚子里。”,表达了鲁迅先生对“妨害白话者”的愤怒之情。
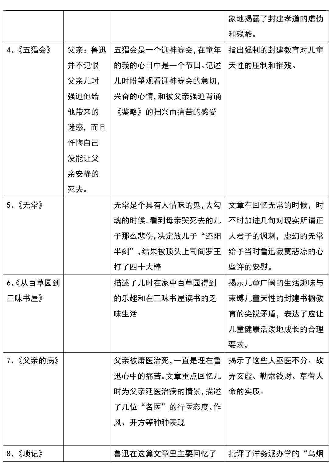
9.作者有力地控诉了封建孝道虚伪和残酷的文章是《二十四孝图》。
10.《二十四孝图》是一本讲中国古代二十四个孝子故事的书,主要目的是宣扬封建孝道。
11. 鲁迅从自己小时阅读《二十四孝图》的感受入手,重点描写了在阅读老莱娱亲和郭巨埋儿两个故事时候引起的强烈反感,形象地揭露了封建孝道的虚伪和残酷。揭示了中国儿童可怜的精神世界。
12.鲁迅先生说起他的儿时生活时,常常出现对迎神赛会、看戏等情节的回忆的文章有《无常》和《五猖会》。
13.五猖会是一个迎神赛会,鲁迅在《五猖会》中重点叙述自己心情的变化 ,暗含着对封建教育的批判。
14.《五猖会》中,父亲让我背《 鉴略 》,让我感到痛苦。
15.“他同情冤魂、惩办恶人,既有同情心又主持公道,既可爱又恐怖。”这是作者笔下的无常。
16.鲁迅在《无常》一文中,通过对无常的描述,指出“公正的裁判是在阴间”,以 讽刺当时社会上的“正人君子”之流。
17.在《无常》中,鲁迅提到了“大戏” 和“目连戏”,它们都是绍兴的地方戏。
18.“赛神会”中“我”和许多人喜欢看活无常。
19.“无常”这个“鬼而人,理而情”的形象受到民众的喜爱,主要原因是:公正的裁判是在阴间。
20.《从百草园到三味书屋》主要写了百草园和三味书屋生活两部分。其中提到儿时的玩伴是闰土。文章抨击了当时的封建教育制度。
21.《父亲的病》重点回忆了“我”与几位“名医打交道的过程,蕴含着有力的讽刺,在文章中他比较了中西医对待垂死的病人的不同态度,提示了所谓医道和孝道的不合人性、不尊重生命的荒谬本质。
22.阿莲河给鲁迅的父亲看病时所开的药引是一对蟋蟀。
23.在《琐记》一文中鲁迅先生曾描述了新学堂与旧学堂的区别。
24.鲁迅首次知道“赫胥黎”,接触“物竟天择”,“苏格拉底”等人的思想是在矿路学堂,这段经历在《琐记》中提及。
25.“好。那么,走罢!”而去“寻别一类人们去”一语出自鲁迅的《琐记》。
26.鲁迅在《琐记》中记叙了为“寻别一类人们去”而选择了无须学费的南京江南水师学堂。
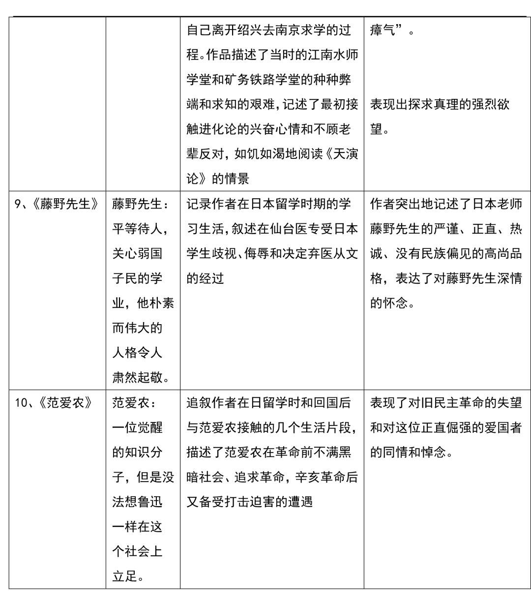
27.鲁迅在《琐记》一文中,用了“乌烟瘴气”一词来讥讽洋务派的办学。
28.鲁迅在《琐记》这篇文章里主要回忆了自己离开绍兴去南京求学的过程。在文章开头先写了衍太太,这是一个虚伪的散布流言的女人。
29.鲁迅在南京先进入江南水师 学堂,后来进入矿路学堂 ,看到了对他影响很大的《天演论》。
30.作者在《琐记》中提到喜欢看的一本书是《天演论》。
31.《藤野先生》记叙了作者在日本留学时的学习生活,记叙了与藤野先生相识、相处、分别的几个片段,并说明了在仙台医专时弃医从文这一重要的人生转折。
32.鲁迅弃医从文的原因是拯救国民的精神。
33.鲁迅寓居的东墙上,一直挂着他的老师藤野先生_的照片。
34.范爱农是鲁迅在日本留学时认识的一位朋友,当时彼此都没有什么好感,但回国偶遇之后交往甚密。
35. “这是一个高大身材,长头发,眼球白多黑少的人,看人总像在渺视”。这段文字描写的是:范爱农
范爱农和鲁迅初次相识的地点是日本横滨。
36. 有一位正直、倔强、爱国的知识分子,在社会的黑暗中一步步走向了末路,他是范爱农。
37. 《朝花夕拾》中引用《长恨歌》中的诗句是:《琐记》:“上穷碧落下黄泉,两处茫茫皆不见。”
38.《狗•猫•鼠》中作者小时候床头贴的两张花纸是:《八戒招赘》、《老鼠成亲》。
39.作者憎恨猫的哪些特性?猫偷鱼肉,深夜在树上大叫
40.我所收得的最先的图画本子《二十四孝图》的来历是:一位长辈的赠品。
二、简答题
1.简述《朝花夕拾》的写作成因。
答:可从鲁迅当时的心境来寻求答案。
当时三·一八*案惨**发生后,鲁迅觉得所住的并非人间。后来到厦门大学,所遇也都是同样的人间,同样污浊的空气,作者除了继续不妥协地战斗之外,回顾童年,回顾求学时遇到的充满博大爱心的老师,回顾曾经应该相惜的朋友,对于鲁迅来说是一种莫大的安慰,因为这些人与事是作者心灵中的一片净土,是他精神上的一个家园,因此组成散文集《朝花夕拾》。
2.简要分析《朝花夕拾》中的长妈妈、藤野先生、范爱农、父亲。
答:长妈妈是朴实、善良,但也有愚昧迷信的一面,从长妈妈身上,我们看到鲁迅对底层劳动人民的同情与歌颂。
藤野先生是医学教授,他平易近人,治学严谨,关心异国学生,有伟大的人格。
范爱农是一位觉醒的知识分子,但无法在黑暗的社会立足,他的内心是痛苦、悲凉的。
父亲的形象令童年鲁迅困惑,因为他兴高采烈要去看五猖会时,勒令他背书,但鲁迅从未指责过自己的父亲,他忏悔的是自己没能让父亲“安静”死去。
3.回忆“无常”的时候,作者巧妙地融进了对现实的议论,说说这样这样写有什么好处。
答:巧妙地借“无常”讽刺了现实中所谓的“正人君子”;在“鬼格”与“人格”的比较中,进一步强调了“无常”的可贵之处。
4.指出《五猖会》《无常》《狗、猫、鼠》及《从百草园到三味书屋》中的对比写法。
答:《五猖会》通过我前后心境的对比表达了对封建教育的反感和批判;
《无常》中通过无常这个“鬼”和现实中的“人”对比,深刻地揭示出现实生活中某些“人格”不如“鬼格”的人的丑恶面目;
在《狗、猫、鼠》中,作者对小隐鼠的爱和对猫的强烈憎恨形成了鲜明的对比;
在《从百草园到三味书屋》中,儿童在私塾读的那些枯燥的书和他们开小差时玩的那些有趣游戏形成了鲜明深刻的对比。
5.《父亲的病》中鲁迅描写几位“名医”的行医态度、作风、开方等种种表现,揭示了这些人怎样的实质?
答:揭示了这些人巫医不分、故弄玄虚、勒索钱财、草营人命的实质。
6.《朝花夕拾》的主题包含了哪些内容?
答:童年生活的回忆,以亲情、师生情、朋友情的怀念,对现实的讽刺,对父亲的忏悔。
7.《朝花夕拾》中提到《二十四孝图》中哪几个故事?
答:子路负米、黄香扇枕(可以勉力仿效的)、陆绩怀橘(也并不难)、哭竹生笋(就可疑)、卧冰求鲤(有性命之虞)、老莱娱亲、郭巨埋儿(最使我不解,甚至于发生反感的)七篇。
(《后记》中还包括李娥投炉、曹娥投江觅父尸、尝粪心忧)
8. 我得到《二十四孝图》为什么既高兴又扫兴?
答:高兴的是:鬼少人多②归我一人独有③那里面的故事似乎准确无误④便是不识字的人,例如阿长,也只要一看图画便能够滔滔的讲出一段的事迹;扫兴的是:知道孝有如此之难,对于先前痴心妄想,想做孝子的计划完全绝望了。
9.《父亲的病》中屡次提及庸医误人的种种荒诞行为,试举一例:
答:如陈莲河用药中要求“蟋蟀一对”,且要“原配,即本在一窠中者”等。
10.《五猖会》中回忆童年往事,含蓄地表达了对父母毫不顾及孩子心理的无奈与厌烦,这件事是:
答:当作者兴高采烈地计划前往看五猖会时,却突然被父亲叫住要求他背书。
11.《朝花夕拾》中《父亲的病》回忆儿时为父亲延医治病的情景。文中的s城是?
答:即指绍兴城。
12.《无常》中塑造的“无常”这个形象为什么会受到民众的喜爱?
答:因为人间没有公正,恶人得不到恶报,而“公正的裁判是在阴间”。
三、问答题
1、你怎么评价范爱农?
答:爱憎分明,为人正直
2、作者憎恨猫的哪些特性?
答:猫偷鱼肉,深夜在树上大叫
3、起初鲁迅认为范爱农是怎样一个人?
答:非常冷漠,十分胆小,对师长无情,与人背道而驰。
4、你眼中的范爱农是怎样的一个人?
答:(先提出看法,接着以文中情节为例说说认为的理由)
5、文章写了鲁迅的两次摇头,分别是因为什么?
答:第一次是因为关吏从范爱农一行人等的行李中翻出绣花弓鞋,有损国体。第二次是因为让座“雍容揖让”“分出尊卑”,显得封建。
6、读《朝花夕拾》,我们了解到童年时的鲁迅爱收集带图画的书,除此之外,你还能从中知道他此时其它的爱好吗?
答:描绣像
7、《父亲的病》主要讲的是什么内容?
答:作者回忆儿时为父亲治病的情景,描述了几位“名医”是行医态度、作风、开方等种种表现,揭示了这些人巫医不分、故弄玄虚、勒索钱财、草菅人命的实质。
8、鲁迅的《二十四孝图》一文,对古时的所谓“孝”持有怎样的态度?
答:斥责封建孝道不顾人命,教坏后人,揭示其虚伪和残酷。
9、鲁迅写《无常》是为了表达什么思想?
答:讽刺人间没有公正,恶人不得恶报,所谓的“正人君子”根本不是公正的代表。
10、在《五猖会》中,父亲强迫我背诵(《鉴略》)一书后,才可去玩。
11、你认为藤野先生是个怎样的老师?
答:治学严谨,认真负责,不拘小节,没有民族歧视,关爱年轻人,为人正直的人。
12、鲁迅回忆藤野先生的目的是什么?
答:在藤野先生高尚的品格中吸取力量,来继续与“正人君子”们作斗争。
13、鲁迅为什么时时记起藤野先生?
答:“在我所认为我师的之中,他是最使我感激,给我鼓励的一个。”
14、范爱农是怎样一个人?
他生性孤傲耿直,落落寡欢,最后穷困潦倒,溺水而死。
15、鲁迅为什么对范爱农是失足落水还是投水自杀表示怀疑?
答:鲁迅对范爱农之死的怀疑实质上是鲁迅对黑暗的社会现实的控诉,揭露了辛亥革命的不彻底性。
16、《朝花夕拾》是鲁迅先生1962年所作的回忆性(叙事)散文(体裁)集,书中着墨较多的人物是谁?
答:长妈妈、藤野先生、范爱农。
17、请写出两个《朝花夕拾》中《二十四孝图》里关于“孝”的典故?
答:子路贡米、黄香扇枕、老莱娱亲、郭巨埋儿、卧冰求鲤
18、在鲁迅《朝花夕拾》中,有一篇是写“宠物”的,你知道是哪一篇吗?
答:《猫•狗•鼠》
19、鲁迅《朝花夕拾》中,我们学过《从百草园到三味书屋》,你还能举出我们曾经学过的文章吗?
答:《阿长与<山海经>》
20、写出《朝花夕拾》中你最喜欢的篇目名称(两个)
答:《藤野先生》、《猫·狗·鼠》
21、写出你们读过的《朝花夕拾》一书中的一篇篇名(课文除外)
答:(1)《猫·狗·鼠》(2)《阿长与山海经》(3)二十四孝图(4)五猖会(5)无常(6)从百草园到三味书屋(7)父亲的病(8)琐记(9)藤野先生(10)范爱农
22、我所收得的最先的图画本子《二十四孝图》的来历是:一位长辈的赠品。
23、我得到《二十四孝图》为什么既高兴又扫兴?
答:高兴的是:鬼少人多②归我一人独有③那里面的故事似乎准确无误④便是不识字的人,例如阿长,也只要一看图画便能够滔滔的讲出一段的事迹;
扫兴的是:知道孝有如此之难,对于先前痴心妄想,想做孝子的计划完全绝望了
24、为什么作者反感“老莱娱亲”的故事?
答:招致他反感的便是老莱“诈跌”,作婴儿啼,以娱亲意,作者认为小孩子多不愿意诈作,换言之,不愿装假,这违背了儿童的心理。
25、《父亲的病》中屡次提及庸医误人的种种荒诞行为,试举一例:如陈莲河用药中要求“蟋蟀一对”,且要“原配,即本在一窠中者”
26、朝花夕拾中刻画的深受封建思想毒害的妇女形象有:阿长 衍太太。
27、《五猖会》中回忆童年往事,含蓄地表达了对父母毫不顾及孩子心理的无奈与厌烦,这件事是:当作者兴高采烈地计划前往看五猖会时,却突然被父亲叫住要求他背书。
28、请写出两个《朝花夕拾》中《二十四孝图》里关于“孝”的典故黄香扇枕、子路贡米。
29、《朝花夕拾》中《父亲的病》回忆儿时为父亲延医治病的情景。文中的s城是?
答:即指绍兴城。
30、《父亲的病》中鲁迅描写几位“名医”的行医态度、作风开方等种种表现,揭示了这些人怎样的实质?
答:揭示了这些人巫医不分、故弄玄虚、勒索钱财、草菅人命的实质。
31、《五猖会》中父亲强迫“我”背《鉴略》这一事中可以看出父亲是一个怎样的人?
答:父亲对儿童心理的无知和隔膜。
32、《无常》中塑造的“无常”这个形象为什么会受到民众的喜爱?
答:因为人间没有公正,恶人得不到恶报,而“公正的裁判是在阴间”。
33、概括写出《二十四孝图》作品的内容提要。
答:《二十四孝图》从当时的儿童读物谈起,忆述儿时阅读《二十四孝图》的感受,揭示封建孝道的虚伪和残酷。作品着重分析了“卧冰求鲤”、“老莱娱亲”、“郭巨埋儿”等孝道故事,指斥这类封建孝道不顾儿童的性命,将“肉麻当作有趣”,“以不情为伦纪,污蔑了古人,教坏了后人”。作品对当时反对白话文、提倡复古的倾向予以了尖锐的抨击。
34、《狗猫鼠》中针对“正人君子”的攻击引发的,嘲讽了他们散布的流言,表述了对猫的“尽情折磨”弱者、“到处嚎叫”、时而“一幅媚态”等特性的憎恶;追忆童年时救养的一只可爱的隐鼠遭到摧残的经历和感受,表现了对弱小者的同情和对暴虐者的憎恨。
35、简析狗和猫成了仇家的原因?
答:据说,是这么一回事:动物们因为要商议要事,开了一个会议,鸟、鱼、兽都齐集了,单是缺了象。大家议定,派伙计去迎接它,拈到了当这差使的阄的就是狗。“我怎么找到那象呢?我没有见过它,也和它不认识。”它问。“那容易,”大众说,“它是驼背的。”狗去了,遇见一匹猫,立刻弓起脊梁来,它便招待,同行,将弓着脊梁的猫介绍给大家道:“象在这里!”但是大家都嗤笑它了。从此以后,狗和猫便成了仇家。
36、《朝花夕拾》中引用《长恨歌》中的诗句是哪一句?
答:《琐记》:“上穷碧落下黄泉,两处茫茫皆不见。”
37、《朝花夕拾》中提到《二十四孝图》中哪几个故事?
答:子路负米、黄香扇枕(可以勉力仿效的)、陆绩怀橘(也并不难)、哭竹生笋(就可疑)、卧冰求鲤(有性命之虞)、老莱娱亲、郭巨埋儿(最使我不解,甚至于发生反感的)七篇。(《后记》中还包括李娥投炉、曹娥投江觅父尸、尝粪心忧)
38、《猫•狗•鼠》中有关猫的故事有?
答:德国童话猫狗成仇、爱伦•坡短篇小说《黑猫》、日本“猫婆”的故事、中国古代“猫鬼”的故事(出自《北史•杜孤信传》)、猫教老虎本领的故事。
39、《猫•狗•鼠》中作者小时候床头贴的两张花纸是?
答、《八戒招赘》、《老鼠成亲》
40、作者是如何认识隐鼠的?
答:有一回作者听到一间空屋里有“老鼠数钱”的声音,推门进去,看见一条蛇伏在横梁上,看地上躺着一匹隐鼠,口角流血,但两胁还一起一落的。取来给躺在一个纸盒子里,大半天隐鼠竟醒过来了,渐渐的复了原,但不逃走。于是隐鼠就成了作者的玩伴。
41、隐鼠的结局是怎样的?
答:隐鼠缘着长妈妈的腿要爬上去,被她一脚踩死了。
42、作者仇猫的原因是什么?
答:猫的性情和别的猛兽不同,总是尽情折磨猎物才吃下去;与狮虎同族,却一副媚态;到处嗷叫,闹得别人心烦;以为它吃了自己饲养的可爱的隐鼠;伤害了兔的儿女们。
43、长妈妈讲的“长毛”的故事中,“长毛”指的是?
答:洪秀全军和后来一切土匪强盗。
44、对长妈妈的“特别的敬意”是因何而生?又是何时消失?
答:因为她经常给我讲长毛的故事,某种情况表明她似乎有“伟大的神力”,所以就有了“特别的敬意”。在知道是长妈妈谋害了自己的隐鼠之后,这种敬意就完全消失了。
45、《阿长与〈山海经〉》中,所说的“没有头而以两乳当作眼睛的怪物”指的是什么故事?
答:刑天舞干戚。
46、《阿长与〈山海经〉》中,所说的“三脚的鸟”指的是什么?
答:三足金乌,即太阳。
47、长妈妈所说的“三哼经”指的是什么?
答:《山海经》。
48、哪一句话最能体现作者对长妈妈的深切同情与怀念?
答:“仁厚黑暗的地母呵,原在你怀里永安她的魂灵!”
49、长妈妈教给我的“元旦的古怪仪式”是什么?
答:清早一睁开眼睛,第一句话就要说:“阿妈,恭喜恭喜!”说过之后,还要吃一点福橘(一年到头,顺顺溜溜)。
50、《无常》中写无常的用意是什么?
答:是说明人间没有公证,而公正的裁判是在阴间,表达了对当时黑暗社会的强烈不满和对打着“公平”“正义”旗号的正人君子之流辛辣的嘲讽。
51、三味书屋里的学习生活是怎样的?
答:读书,正午习字,晚上对课。
52、三味书屋的游戏有哪些?
答:爬上花坛折梅花,在地上或桂花树上寻蝉蜕,捉了苍蝇喂蚂蚁,用纸糊的盔甲套在指甲上做戏,画画儿(用“荆川纸”描绣像。)
53、“名医”陈莲河所用的药方文中提到了哪些药引?
答:原配蟋蟀一对,平地木十株、败鼓皮丸。
54、书中提到衍太太的几件事是什么?
答:在父亲临死时怂恿我一直呼唤父亲;鼓励小孩子吃冰;鼓励小孩子打旋;怂恿孩子看下流书籍;怂恿“我”去偷母亲的首饰,还散布流言。
55、作者在东京与范爱农发生的最大冲突是什么?
答:范爱农的老师徐锡麟因刺杀安徽巡抚恩铭被杀后,范爱农因为对鲁迅有偏见,故意反对鲁迅提议的“发电报到北京痛斥满政府的无人道”,在众人的压力下屈服后,又故意针对鲁迅要求主张发电的人拟电稿。鲁迅主张“这一篇悲壮的文章必须深知烈士生平的人来作”,要求范爱农写,两人因此而发生冲突。
点击“了解更多”,免费试听20小时