没人怀疑腾讯还是那头巨兽。即使在2021年,身陷一连串或明或暗的危机,至今余波未了,腾讯仍然霸踞中国人心智的C位。
最新出炉的2021年上半年财报显示,今年上半年,腾讯平均一天能赚5亿元;而腾讯的9.4万名员工,人均月薪高达7.9万元。对刚刚全体脱离贫困的中国人来说,这很耀眼。
腾讯为什么如此强大?十多亿中国网民估计都暗自问过,却从没有一个答案被国民、业界和腾讯本身首肯。但回首往事便会发现,多年前,这家公司就为今日的辉煌埋下了伏笔。
2010年12月,马化腾接受人民日报采访,记者问道,“成长为有全球影响力的企业一直是中国互联网企业的梦想,腾讯对此有何期待?”马化腾回答,中国互联网正处于变革前夜,“腾讯希望做互联网上的水和电。腾讯目前的海量用户及我们拥有的业务数量,也为我们下一步的发展及创新提供了现实的基础。”

腾讯公司
十几年后再看这段话,腾讯在全球其他区域的影响力似乎不尽如人意,但在中国无疑是成功的,无可匹敌的那种成功。它当初打造中国社会基础设施的野望,赫然已成巨幅的现实图景。
这是一场尺度没有设限的人类实验。马化腾放言要做“水和电”的11年间,腾讯狂飙突进,凭借十几亿人必备的社交工具带来的庞大流量,辅以游戏收入的充沛现金,腾讯用投资做杠杆,把娱乐、支付、电商、出行等各个领域的互联网头部企业,全部纳入自身版图之中。甚至在工业和政府治理的数字化转型过程中,腾讯也一直是主角,光环与话语权与日俱增。
在中国互联网百舸争流、千帆竞发的大江大海里,腾讯无疑是那艘冲在最前排的巨舰。掌舵人马化腾有充足的理由俾睨天下,气定神闲。
一切都源自十几年前的英明决策。谁都无法否认,腾讯吸金能力之强、对中国社会和政经生态影响之巨,本质是基础设施的成功——在数字时代,数据就是新时代的石油。而掌握了微信生态并搭建起各种大数据工业、政务管理系统之后,腾讯对数据和信息的掌控,已经超过了当年移动、联通、电信三大电信运营商的总和,成为最重要的基础服务提供者。想象一下,如果中国所有的水电气暖甚至银行支付等基础设施都被某家私企掌控,你还为它一天赚到几个亿而惊诧吗?
然而,这样的强大未必是件好事。因为与国计民生密切相关的企业达到一定体量后,都会历经一个“服务—寄生—反客为主”的过程。我们正有幸身处其中——以腾讯为代表的互联网巨头,无论是在商业领域,还是在公共服务、公共职能领域,一举一动都会影响十几亿人民的生活、数以十万计的企业营生、甚至上万个政府部门的运作和决策。
上世纪90年代,好莱坞拍过一部政治讽刺电影《摇尾狗》。与中文译名相比,它的英文原名更具深意:wagthe dog。通过片名,电影主创或许想要表达这样一层含义:到底是狗摇尾巴,还是尾巴摇狗?
答案可能藏在一个中国成语里:尾大不掉。
1.深谋远虑:一切皆可连接
生于1971年的马化腾,对“水电”有一种超乎常人的敏感。2017年,年已不惑的他,至少两次谈起“水电”问题。
第一次是8月,参加首届粤港澳湾区青年营活动,马化腾向在场的年轻人回忆腾讯创立的历史,表示当年压力非常大。
“因为从零开始,大家用自己的积蓄交水电费,包括项目跑下来,从开发到验收、收款,整个流程下来都很有压力。”
“某天早上起来意识到今天是周末,就会想水电费又白交了。”
这些分享真挚而温暖。在30岁之前,青年马化腾也避免不了当今创业者的焦虑,那种被房租和水电费支配的恐惧。不过,与同时代的互联网巨头相比,马化腾似乎对“水电”这种关键词更加偏好,以至于成为了他思维指纹的一部分。

马化腾
与年轻人会面的两个月后,马化腾在《致2017腾讯全球合作伙伴大会公开信》中再提“水电”。他说,“过去,‘全用户’平台仅仅局限于像水、电与交通网络这样的基础设施平台。今天,以互联网为基础的数字平台,正越来越凸显出基础设施的特性。”
而成为水电的前提和核心是“连接”——人与人、人与物以及人与服务的连接。这是腾讯多年来一直专注在做的事,是所有智慧解决方案的基础。
在马化腾看来,2017年是重新强调“基础设施”理论的好时机,过去一年,经济社会全面迈入数字化进程,互联网新生态从“一棵大树”成长为“一片森林”。以云、大数据、人工智能等为代表的新型基础设施,开始为各个产业的革新提供源动力,而且逐渐构成新型社会管理的主平台。数目庞大的企业和机构用户正在不断Login,成为平台的使用者。从商业企业、文化创意组织、教育科研机构到公益机构、公共服务部门,“所有人都希望搭上数字化转型升级的快车”。
不得不说,这是一封应该载入中国互联网史册的公开信。它简明又完整地论述了互联网超级平台的重要性——一点不亚于水电交通等传统基础设施。
这一论调,在今年夏天的郑州洪灾中获得了真切的印证、普遍的感知——一篇《灾后郑州:当一座都市突然失去了互联网》的报道在微信朋友圈刷屏。报道以受困市民的求生细节为例,为基础设施赋予全新的解释:它们一旦缺位,会给社会机构的运作、人们的衣食住行造成极大困顿。而在今天这个时代,还有什么基础设施能取代互联网呢?

郑州洪灾中,“救命”的腾讯文档
腾讯的成功就在于,马化腾和他的伙伴们先人一步,以“基础设施”论为主轴,将腾讯的产业布局兼覆无遗、全面开花,下到即时通讯、电子游戏、网络文学,上到政务解决方案、地产开发、金融支付。只有你想不到,没有它做不到。它甚至会想你所想。
腾讯其实从不掩饰这些。腾讯高级执行副总裁汤道生在2018年腾讯全球合作伙伴大会上表示,腾讯要根植垂直行业,在零售、医疗、教育、出行、制造、智慧城市等领域扮演好数字化助手的角色:一方面打造出完整的系统性的解决方案,提升数字化应用的便利性与操作性;另一方面也要通过对于行业的深刻的认知,做好合作伙伴的定制化的数字顾问。
换句话说,除了早期起家是社交行业,中期发展的传统商业、文娱产业,腾讯的爪牙还要伸入更宽广的公共服务领域。这是腾讯的终极目标,也是它将业务重心从TOC转向TOB的重要原因。
2.嵌入生活:“腾讯倒了我可能会死”
要问腾讯系产品中谁是老大,答案一定是微信无疑。这款国民级应用诞生于2011年1月,马化腾对央媒记者谈到“做互联网上的水和电”的一个月后,可谓生正逢时。
没过多久,它就成了中国人生活中离不开的即时通讯工具、社交工具、支付工具、新闻信息工具、日常娱乐工具、网购工具……正如它官网上颇具点睛效果的Slogan——“微信,是一个生活方式”。
微信创始人张小龙比马化腾大上两岁。坊间传言,就算马化腾喊开会也不耽误张小龙睡懒觉,看上去很有些“天子呼来不上船”的传奇色彩。在腾讯企业史和各种报道中,张小龙和团队做成微信也与腾讯内部的宽容开放不无关系,这一过程曾被形容为天时地利人和下的一次“妙手偶得”。
在绝大多数产品经理眼中,“用户使用时长”是一个极其重要的数据,是衡量用户黏性的重要标准,谁赢得了用户时长,谁就赢得了应用市场。
但张小龙的眼光独到而犀利,他认为追求用户时长只适用于抖音、快手、爱奇艺、王者荣耀之类的娱乐内容应用。对于微信来说,“盲目追求用户时长是一种幼稚的行为”,那意味着微信没有高效地为用户完成社交、沟通及日常服务任务。
微信在意的,是马化腾、张小龙反复提及的“连接”。张小龙曾在2021年的“微信之夜”上表示,如果非要用两个词描述微信十年的历程,其中之一便是“连接”。“重心不是在做内容,而是在做底层的连接,这很重要”,“对产品来说,做连接,意味着做服务的底层设施,因为基于连接可以演变出来的结果是最丰富的”。
从结果来看,微信弱化用户时长、注重连接的策略无疑是成功的。腾讯2021年第二季度财报显示,微信+WeChat的月活用户达到12.5亿,同比增长3.8%。而根据2021年5月公布的第七次全国人口普查数据,我国现有人口为14.11亿人。
更重要的是,承担了“连接”功能的底层设施,是你离不开的——就算你已经习惯了每天用手机玩儿两小时游戏或刷短视频,某一天真的离开了它们,也不会伤筋动骨,总有新的娱乐可以替代——但微信不会。
2021年的“微信之夜”上,张小龙给出过这样一组数据:每天约有10.9亿用户打开微信,3.3亿用户进行了视频通话;7.8亿用户进入朋友圈,1.2亿用户发表朋友圈,其中照片6.7亿张,短视频1亿条;3.6亿用户阅读公众号文章,4亿用户使用小程序。
从功能的角度考量,微信最重要的用途是通讯、社交。几乎每个中国人都会用微信收发消息、拨打电话,好好想想,你多长时间没有主动使用移动、联通、中国电信的电话、短信业务了?
除了最基本的沟通,微信还具有支付、办公、读书、搜索、购物等功能。它在不知不觉中,深深嵌入了每个人的生活。
如果你是一个上班族,很可能一大早便刷着微信里的公交、地铁乘车码出门了,或者用微信小程序叫来一辆网约车,在路上随便刷刷公众号。你会在路边便利店里买上一杯豆浆、两个包子,用微信支付结账,然后举着微信小程序里的健康码排队进入公司大楼。坐进办公室,打开电脑,先要登录企业微信,那是你公司的办公软件。你还会在电脑里挂上个人版微信或者QQ,用于办公之外的私人交流。工作稍有闲暇,你就会打开微信朋友圈,国内海外的实时新闻、亲朋好友的最新动态尽收眼底。

微信可以实现的部分功能
将微信的各种功能与张小龙给出的数据叠加,可以得出什么样的结论?这个结论,可能只有《黑客帝国》和《黑镜》之类的科幻影视才能承载:你的工作和生活就像是围着手机、围着微信转圈,你无法自拔。你有哪些朋友,彼此感兴趣哪些话题,买了什么家具和外卖,准备去哪里度假……各种信息,都默认为可以被微信搜集,作为下一次推广告给你的“画像”。
离开微信,你还可能“众叛亲离”。你身边的每个人、几乎全部社交需求都在微信上,你走,他们不会走。你胆敢弃用微信,就要做好和亲朋好友和同学同事失联的准备。
除了微信,腾讯旗下的自有产品、腾讯投资的产品已经渗透到普通人生活的方方面面。你平时聊天、交友使用的QQ是腾讯的初代产品,至今仍有近6亿月活跃用户。你每天玩的王者荣耀由腾讯研发并运营,仅2021年1月,这款游戏就在全球AppStore和GooglePlay吸金2.67亿美元,蝉联全球手游畅销榜榜首,其中97%的收入来自中国大陆。你缺钱时想到的小额*款贷**产品“微粒贷”也来自腾讯,它已发放过数亿笔*款贷**,累计放款额超过数万亿元。你日常看视频的快手、隔三差五下单的每日优鲜,腾讯都有投资,而且是大股东。你经常叫车的滴滴出行、不时求医问诊的丁香医生,腾讯都有不少股份。
怪不得今年5月,有网友在豆瓣提问:有人总结过腾讯旗下的产业吗?一个回帖写道,“总结这个能累死,你日常要用到的大部分它都有投资。”还有人说,“太多了,腾讯倒了我可能会死。”

豆瓣网友回帖
3.商业帝国:顺我者昌,逆我者亡
在TOC领域攒够用户、赚足流量后,富有远见的腾讯开始朝TOB转向。
腾讯年度业绩报告显示,2020年,腾讯在教育、工业、零售、泛互、金融、物流、会展等80+行业助力数十万家企业实现数字化转型升级;企点客服产品线,全年销售增速超200%。众多产品中,腾讯会议可谓ToB领域的标杆:上线245天,国内用户便率先突破一亿;2020年全年,有超过3亿场会在腾讯会议上进行。
如此强劲的发展,自然会带来真金白银的营收。有媒体做过这样的对比:2019年,腾讯总收入3772.89亿元,同比增长20.66%,超过黎巴嫩、阿塞拜疆、冰岛、尼泊尔等多个国家GDP。
“富可敌国”对腾讯只是小意思。在这个辽阔的商业帝国里,腾讯是君主,看似服务万民,实则役使着流量,更掌握着所有业务的命脉。
这个帝国不但防卫森严,也极具进攻性。它习惯了予取予夺。哪些外部企业可以被收编,进而走进帝国城堡,站在巨人的肩膀上发财分利;哪些企业和个人非我族类,只能剿灭或缠讼,帝国决策者们对此明察秋毫。
对于不构成威胁的中小企业,腾讯友好得超乎意料,不仅允许它们在微信、QQ里展示露出,还可以营销获客。2020年年度业绩报告里提到的“企点”业务,正是给这些中小企业准备的。它结合微信、QQ社交通路,帮助企业实现营销孵化、销售转化、交易协同、客户服务。
企业们并不知道,或者干脆无暇顾及,在整个过程中,它们的绝大多数经营信息都经过了腾讯。后者不仅靠服务赚得盆满钵满,更在战略上构筑自己的护城河。腾讯可以点几下鼠标,就筛选出各个领域的种子选手。哪家企业发展得最快、跑得最好,就最可能获得腾讯的投资或收购。如果拒绝橄榄枝,那么还有荆棘伺候。
有媒体对腾讯的对外投资进行过盘点,发现运用这种方式,腾讯成功化解了不少竞争风险。其中最著名的要数腾讯对多家游戏公司的收购,以至于游戏界流传着这样一句话:被腾讯看上的,不是击垮你,就是买下你!
公开信息显示,2010年后,腾讯几乎每年都在收购、并购国内外的大型游戏公司,数量之多、规模之大令人咋舌。这些公司包括但不限于《QQ炫舞》《全民炫舞》《炫舞时代》开发商北京永航科技,《英雄联盟》开发商RiotGames,《海岛奇兵》《部落冲突》研发公司Supercell,《流放之路》开发商GrindingGear Games,拥有顶级IP《指环王》《文明》《变形金刚》《Warframe》的乐游科技等。
游戏之外,腾讯同样不会放过,尤其是那些自己并不擅长的领域。通过不停地对外投资,腾讯的商业帝国进一步开疆拓土,曾经的劣势逐渐变为今天的优势。
比如电商零售领域,2014年3月起,腾讯开始入股中国最大的电商企业之一京东,在阿里近乎垄断的情况下撕开了一条口子。后来更是靠着微信的社交流量,将拼多多这个电商界后起之秀一手扶成新的巨头——如今,拼多多的用户数量甚至已经超过了阿里巴巴。
网络文学方面,2015年1月,盛大文学旗下多个核心公司转至腾讯系名下。至此,腾讯在网文领域的多年败绩彻底终结。此外,腾讯还在2017年3月领投快手,并多次追加投资,腾讯在短视频行业的格局就此奠定。

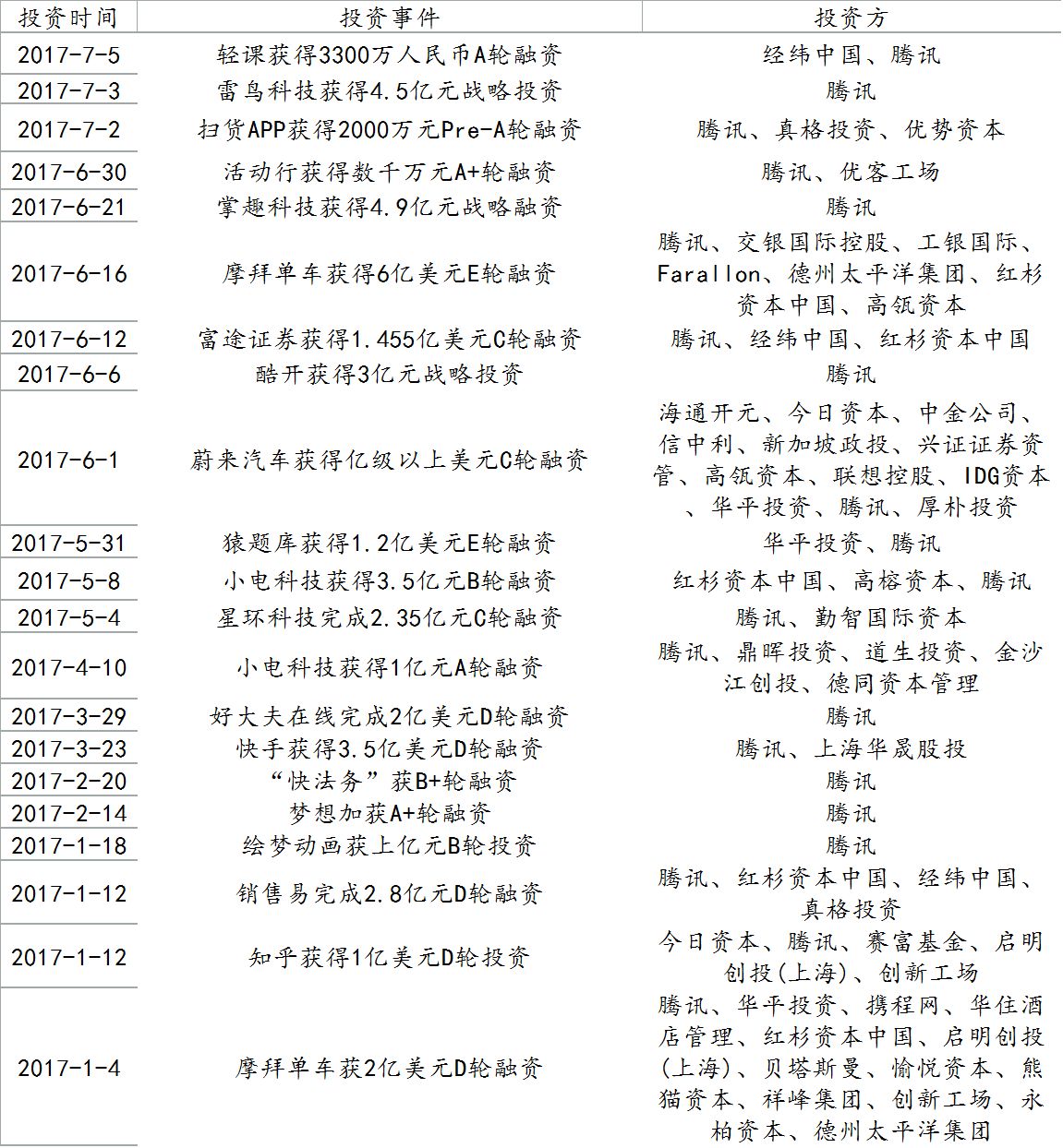
有知乎网友梳理了2017年腾讯参与的投资项目
按照9月1日收盘价,腾讯控股市值达到4.76万亿港元,约合6100亿美元,老对手阿里巴巴仅为4710多亿美元,二者已经拉开了一个身位。更重要的是,腾讯投资的公司也已经在美股“霸榜”。如今,在美上市的前十大中国互联网公司中,腾讯系占据六席。按照9月1日的收盘价,它们合计市值高达4426亿美元。
当然,也有不少腾讯啃不下来的硬骨头,希望独立、自主、健康地发展。但面对腾讯这个庞然大物,它们最终被掐住了命门,能落得好下场的微乎其微。
企鹅的收割机刀锋所向,连王思聪的熊猫直播都难逃一死。
2015年9月,熊猫直播的LOGO——一只戴着耳机、趴在“PANDA”的字样上打电脑的熊猫,首次公开亮相。从一开始,热爱电竞的王思聪就为熊猫直播找准了方向,以游戏直播为代表的泛娱乐。为了抓住用户、提升流量,王思聪斥巨资拿下了当时并不出名的《英雄联盟》战队IG,战队也确实不负众望,一举夺得2018年英雄联盟全球总决赛冠军。
但王思聪千算万算,没算过马化腾。因为英雄联盟、王者荣耀、绝地求生、穿越火线,所有玩得火、播得火的游戏都是腾讯的。不经腾讯允许就想做游戏直播,即便是“首富之子+国民老公+娱乐圈纪委书记”的王思聪也会被卡脖子。
就这样,被版权壁垒围困的熊猫直播死于2019年3月,仅仅活了3年半。但倒闭的熊猫直播还被腾讯继续鞭尸——被告上了法庭。经深圳市南山区法院审理,熊猫直播被判败诉,须向腾讯支付授权费300万元及利息、违约金60万元。

在腾讯强势发展的同时,大量中小游戏公司倒闭。有媒体统计,2014年至2020年,共有2170家游戏公司倒闭,且数量逐年增多
一轮又一轮的类似操作之后,互联网各赛道活下来的企业越来越向腾讯靠拢,有的做小弟,有的做干儿子。掌控用户、流量、版权、资源等互联网基础设施的腾讯,也从庞然大物变成了骇然巨怪。在各赛道大面积播种、撒币后,当年赖以起家的社交领域、泛娱乐领域又得以反哺和加强。腾讯的影响力、号召力、市场占有率已经是独孤求败。
别说民企,即使国企,也没有一家达到如此的首位度。
渗透时润物无声,操控时却獠牙毕现。让腾讯引以为傲的阅文集团,便是一个典型。
据官网介绍,阅文旗下涵盖了QQ阅读、起点中文网、新丽传媒等业界知名品牌,拥有1390万部作品储备,900万名创作者,覆盖200多种内容品类,触达数亿用户,已成功输出包括《庆余年》《鬼吹灯》《盗墓笔记》《琅琊榜》《全职高手》《扶摇皇后》《将夜》在内的动画、影视、游戏等领域的IP改编代表作。
而阅文招股书显示,早在其成立的2015年,它就覆盖了530万位作家,“占中国全部网络文学作家的88.3%”。
如此庞大的市场份额、如此集中的市场资源,怕是早已超过了国家市场监管总局处罚阿里时的相关认定,垄断性质不言自明。这种绝对性的市场支配地位,直接催生了影响恶劣的“霸王条款”——阅文集团的合同要求,作者将作品本身著作权及各种可能的翻译、改编、衍生作品著作权全部转让给平台,这种授权不可撤销,且持续时间从作者生前直至作者死后50年。

为了*制抵**阅文集团的霸王条款,网文作者们自发组织了“五五断更节”
除了网文,腾讯在音乐、影视剧综艺、游戏开发、游戏直播市场同样具有垄断地位。今年7月,国家市场监管总局叫停了腾讯申报的斗鱼、*牙虎**平台合并。原因在于,腾讯在上游网络游戏运营服务市场份额超过40%,排名第一;*牙虎**和斗鱼在下游游戏直播市场份额分别超过40%和30%,排名第一、第二,合计超过70%。
强硬攻势下,阿里巴巴和字节跳动是极少数逃过腾讯蚕食的企业,但两家头部互联网公司在腾讯决意独占的市场上,只能绕行。它们旗下的各种产品,至今仍被微信全面封杀。
相信每个同时使用微信和淘宝的人都有过这样的经历:在微信里根本无法打开朋友推荐的商品链接,需要复制一段莫名其妙、不知所云的火星文,再到淘宝打开,然后一个商品才会出现在眼前。使用微信或QQ分享抖音视频给朋友时,也会遭遇类似的烦恼。
为了打开这个死结,今年7月,网上传出了阿里、腾讯即将互联互通的消息。受此消息影响,阿里美股盘上涨超过3%,腾讯控股ADR上涨近2%。但一个多月过去了,两大巨头的互联互通没有任何实质性进展,腾讯总裁刘炽平还在8月的半年报也会沟通会上表示:“腾讯的生态环境‘本质上’是开放的,我们的生态目标就是让中小型公司能够融入其中,让每个人、中小型企业和商家能够‘公平地’直接和用户产生联系,提高效率。”
把刘炽平的话翻译一下,意思其实很简单:对中小企业腾讯当然可以开放,但对于大型竞对,开放只能是一个传说。
4.公共职能:底层架构的毛细血管
让时间回到2017年,马化腾两次提到“水电”的那个时候。
2017年,阿里与百联在上海“结缘”,互联网与实体商业携手,拉开了新零售的序幕;京东物流开始独立运营,自营配送覆盖了全国98%的人口;就连远在大洋彼岸的美国电商亚马逊,也收购了全食超市,向生鲜领域进军。
但马化腾的见识与眼光向来不同,超出纯粹的商业范畴,他要编织一张更大的网。
2017年,腾讯与移动、联通、电信三大运营商成立了合资公司——数字广东网络建设有限公司,全面支持“数字广东”。转过年的“*会两**”上,全国人大代表马化腾自豪地宣布,“这将是全国最领先的省级数字政府样板……我们不仅希望打造一整套数字政府的方案,同时还连接很多民生有关领域。”
那一年,他一共提交了8份书面建议,其中6份与数字中国有关。《经济观察报》还为此发了一篇文章,叫“全国人大代表马化腾:‘数字中国’大棋局”。
得益于马化腾的壮志雄心,在中国所有企业中,腾讯显然是对国家数字化转型升级这一历史机遇研究的最透、剖析的最深、利用的最充分的那一个。凭借人工智能、大数据、云计算方面的技术积累,腾讯早已撕破商业的藩篱,与各地国有企业甚至政府建立了合作关系。巨怪的利爪,已经伸进了政务、金融、教育、卫生等国家治理的底层架构。

腾讯助力打造的“粤省事”小程序用户数突破8500万,累计业务量达64.9亿笔
让我们看看腾讯自己的总结:
2020年,中国银行业协会发布的百强榜单中,腾讯服务了近半国内TOP20银行,60%的TOP10银行;腾讯云WeMake工业互联网平台已覆盖超过10个工业云基地,在国内云厂商中覆盖范围最广,增速最快。
2020年,腾讯与全国1000多个省市区县的教育主管部门达成合作;腾讯乘车码覆盖29个省份的160多个城市,服务超1.8亿用户;微信医保电子凭证覆盖全国31个省级区域,电子健康卡落地20个省、接入1500多家医院,检查报告、病例档案随身可查。
2020年,腾讯助力国家政务服务平台上线“跨省通办”服务专区,接入170多个民生事项;腾讯云为“大国点名”提供深度技术支持,实现全国第七次人口普查全面电子化;“腾讯为村”以互联网的方式助力*党**建,引领精准脱贫、乡村社会治理、乡村振兴,全国共有16283个村庄和社区加入,认证村民超过253万人。
用财报里的话说,过去一年,腾讯的基础设施和服务能力已“位居全球顶级序列”。这话一点没错。一些小国的政府机关和公共职能机构加起来,也未必具有这样的实力。
尤其去年出现了百年不遇的新冠肺炎疫情,为了抗疫,腾讯的公共管理能力可谓锋芒毕露、异军突起。腾讯称,过去一年,腾讯防疫健康码累计用户超过10亿,累计亮码300亿次;腾讯健康已覆盖11亿用户,第一时间上线全国发热门诊地图、在线咨询医生等功能,并形成工具矩阵被多地卫健委及医院使用;数百万老师通过腾讯教育产品实现在线教学,服务学生超过1亿,腾讯课堂累计服务学员超过4亿。凭借对消费者及商户的广泛覆盖,腾讯帮助武汉政府发放5亿元消费券,通过“深圳购物节”小程序联合百余名商家带来超20亿元消费券……
从这组数据来看,不仅普通微信用户、中小企业离不开腾讯,恐怕各地人民、各级政府、各企事业单位也彻底离不开腾讯了。但政府在公共职能上如此依赖一家民营企业,是否足够合理和可靠?这是一个值得思考的问题。
在社会商业化进程上,亚洲四小龙之一的韩国早于中国,韩国也出现过与腾讯相似的超级企业——三星。三星的产业涵盖了电子设备、造船、精密化学、石油、保险、酒店、医疗等,除农业之外,几乎没有它不涉猎的行业。有人用“生,死,三星”形容它难以匹敌的影响力。
也正因此,三星在韩国备受争议。一方面,资本过度集中、政府扶持政策向三星倾斜,让许多小企业陷入生存困境,想要成长为有影响力、有竞争力的大企业更是天方夜谭。另一方面,彻底渗透进公共服务、公共职能的企业,本身就成了公共资源的一部分,它是权力架构底层的毛细血管,已经和权力血肉难分。
这样的企业很容易异化,它会制定规则、分配资源,进而寻求一种“亚政府”的地位和身份。这也是中国私营企业很难真正介入基础设施、公共服务领域的重要原因。但从目前的情况看,腾讯显然打破了这个*规则潜**,它不仅迈入了各地的政务体系,还一次又一次标榜在这些领域的成功。
在南方某大省,一个以企业微信为基础的政务微信版本已经建成。通过云后台,它可以打通政府内部所有办公流程和系统。腾讯为该省打造的全省移动办公平台,注册用户已经超过170万,累计交换公文超过350万份。
在腾讯西南总部,腾讯还探索推出了“腾讯110”安全服务平台。2019年4月的数据显示,该平台上线不到两年,已累计受理违法违规有效举报1813万次,配合警方抓获犯罪嫌疑人近1500名。
从这些对外发布的成绩中推断,腾讯已经掌握了太多个人信息、政府内部信息,甚至国家安全信息。其种类之多、范围之广、量级之大,外人根本不可想象。拿到这些信息之后如何运用、如何掌控,可以得出什么样的结论、作出什么样的预测、拥有何种引而不发的能量,非身在局中之人难窥其奥妙。
5.舆论防火墙:“互联网+”的科技向善
不一定比马云更好,却比马云睿智。这是互联网业内对马化腾的精准点评。
一个突出的表现就是,在商业、基础设施领域发展硬实力的同时,腾讯也在不断培育自己的软实力。它主要分为两个方面:理论构建能力、社会沟通能力。
除了资本之外,软实力更为重要。腾讯非常清楚,从宣传到人脉都要居安思危,特别是舆论控制能力的搭建——只有修出一条安全的护城河,企鹅帝国才能固若金汤。
先来看看理论构建方面,腾讯可以强到什么地步呢?最典型的例子,就是被各级领导讲话、政府公文、新闻报道广泛使用的“互联网+”概念,其实是由腾讯提出的。它出自腾讯内部的智囊机构腾讯研究院,后被马化腾多次使用,最终成为主流叙事中的热词。
这之后,腾讯研究院又提出了广为流传的理念“科技向善”。近年来,“科技向善”俨然成了腾讯举得最高的那杆理论大旗,被马化腾、郭凯天等高层在各种场合反复重申。凭借这个理念,腾讯成功定义了什么是“善”,完美占据了道德高地,并以此对竞争对手进行降维打击。
不得不承认,腾讯能有这样坚实的理论根基并非偶然,腾讯研究院、腾讯智库为此做出了巨大贡献,甚至被人戏称为“腾讯社科院”。其中,腾讯研究院为腾讯的内设机构,招贤纳士,广纳人才;腾云智库则囊括了当今中国各学科的一线专家学者、作家作者、意见领袖,成为腾讯的外脑和传话人。

网罗了国内顶尖学界精英的腾云智库
与此同时,腾讯对专家学者的资助也非常广泛,特别是和与业务强相关的法律、经济、文化领域。比如自2012年起,腾讯连续七年赞助了“北大-斯坦福互联网法律与公共政策研讨会”;每年均与中南财经政法大学知识产权研究中心合作,举办“知识产权南湖论坛”。复旦大学文科资深教授、全国“*会两**”上多年的明星委员葛剑雄,则是腾讯王牌游戏王者荣耀的学术顾问。
另一方面,腾讯的社会沟通能力可以从一则招聘启事中窥得端倪。2019年3月,这则招聘启事出现在腾讯官网。一个名为“27958—战略竞争策略传播经理”的岗位,要求候选者对北京及中央媒体有深入关系、以内参形式形成于公司有利的“高层话语权”、能够引导人大代表及政协委员的议案提案中形成于我司有利的舆论环境......

一份事后被司法公证的腾讯招聘启事,明确要求候选人能和中央媒体有深入关系,并引导人大代表形成对公司有利的议案
全方位的软实力建设,让中国最顶尖的智力人群与最雄厚的企业财力无缝对接,又在多维度、多渠道进行观点输出。各方加持下,什么样的舆情危机、公关危机基本都能良好解决。这方面最典型的例子,莫过于去年以来的反垄断风暴。
2020年底,反垄断和资本无序扩张成为监管部门的打击重点。2021年4月,国家市场监管总局对阿里巴巴“二选一”垄断行为作出行政处罚决定,罚款高达182亿元。相比于阿里的跌落谷底,腾讯却是“我自岿然不动”。它云淡风轻地接了几张50万元的罚单,约等于公司10分钟的利润。
不仅监管部门,主流舆论也没有对腾讯喊打喊杀,在“科技向善”的大旗下,常见的新闻不过是些“举办敦煌莫高窟*物文**数字化展览”、“探索以人工智能节能减排”、“投入1000亿致力共同富裕”。暴风眼中的腾讯平静而从容,如同一个老牌贵族,有格调地做着慈善。
即便8月26日后,工信部宣布展开互联网行业专项整治行动,明确整治恶意屏蔽链接,作为用户的你依然没法在微信上打开淘宝或者抖音的链接。腾讯的屏蔽行为竟然获得了不少“专家”的支持。他们说屏蔽是企业的正当权利,在麦当劳里,当然可以限制你卖肯德基。
可问题在于,已经成为基础设施的微信,真的只是一家麦当劳餐厅吗?它早就成了最大且唯一的社交商场。如果非要用线下场景比喻,这种屏蔽更像是万达广场、西单大悦城、SKP联合起来禁止肯德基入场。这些大商场只允许麦当劳这种受其控制的品牌前来开店,或者只接受完全不会对其构成威胁的中小商家。更何况,微信对淘宝和抖音的限制,也不止限于开店,而是深入到了普通聊天场景。这相当于人们走进垄断的商场联盟后,连谈论肯德基的自由都没有了。
曾经,创业青年马化腾的远大理想,就是将腾讯打造成像水电一样的基础设施。他的理想实现了,而且犹有过之。但他并没恪守作为基础设施建设者的承诺,在他不喜欢的企业面前,紧紧关闭了通往水电站的大门。
在移动互联时代,中国难得弯道超车,网络红利冠绝全球。这些红利归属于谁,不止决定了利益分配,更决定了中国下一步的方向和面孔。这也是最近几年,中央一系列决策和重拳的根本原因。希望这种压力,能让腾讯更好地审视自己,最终成为无可争议的“向善”典型。这也是基础设施起码的责任。
不然,恐怕许多人会发出这样的疑问:到底是中国的腾讯,还是腾讯的中国?