不久前,湖北省药品监督管理局在《关于深入优化营商环境助推生物医药产业高质量发展的六大措施》提出包括”取消零售药店营业面积和间距限制、有条件放宽执业药师多点执业“等多项举措,日前,湖北药监局再次发布文件《湖北省社会药房经营活动准入管理实施办法》(以下简称《办法》),进一步细化社会药房经营活动准入管理。

选址应按空间布局指引
尽管前述文件表态取消间距限制,但开店选址并不是经营者说了算。
《办法》规定,从事药品零售活动,除符合本实施办法第五条规定外,应当遵循方便群众购药的原则,按照“需求导向、分类引导、市场决定、安全可控”要求,结合当地常住人口数量、地域、交通状况和实际需要合理布局社会药房网点。市级药品监督管理部门应当会同相关部门编制本行政区域《社会药房网点空间布局指引》,定期更新并报省药品监督管理局备案。
《办法》强调,不符合空间布局要求,一般不得新开办社会药房。 这也意味着,尽管间距限制有所放开,但零售药店的选址仍然受《空间布局》的限制,值得注意的是,《办法》还提出了三类可以不遵循空间布局要求的情形,例如 药品零售连锁企业新增连锁门店的;在医疗机构设置、面向患者提供药学专业服务的社会药房,即DTP药房;承诺按照《湖北省社会药房质量和服务管理指南》提供高级药学服务的。
实际上,关于空间布局的设置,2018年上海便出台过相关政策。在《上海市药品零售网点空间布局指引》中,就提出了“一般居民区零售药店布局、重要医疗机构集聚区零售药店布局、市级及区域医疗中心零售药店布局以及市级商业中心零售药店布局”等四个板块的指引图的布局,进一步优化提升零售药店空间布局,做到“布局与发展相适应,供应与需求相匹配”。不难理解,湖北此举亦是相同的目的。
此外,《办法》也给这些药店的审批开了“快速通道”,从事药品零售活动,有下列情形之一的,应当加快审批:在偏远郊区和农村乡镇以下地区开办的;在新建大型居住社区,药品零售服务空白区域开办的;居民区人口数大于等于3000人,且无社会药房的。
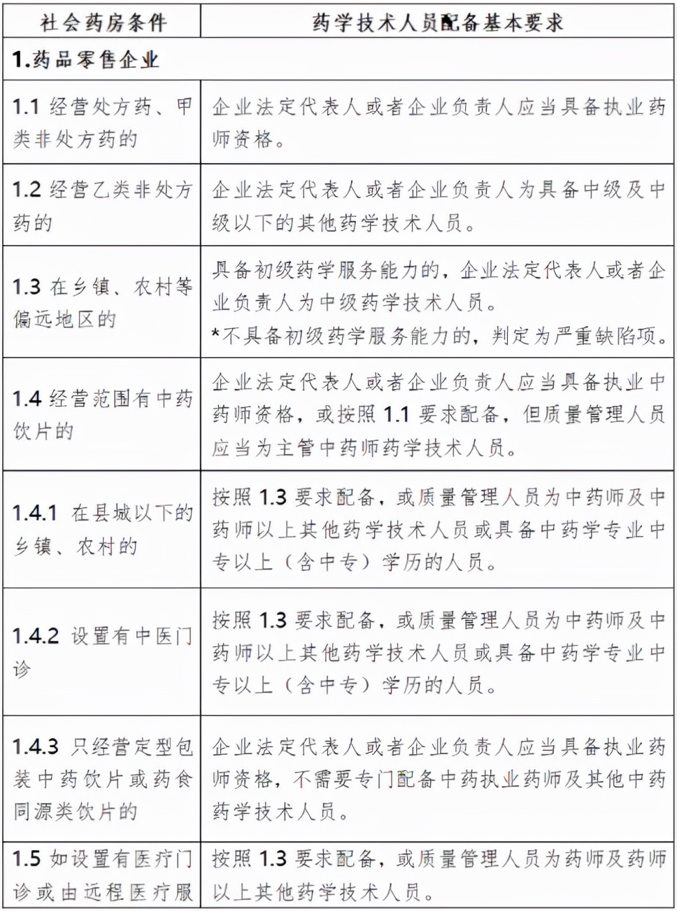
药学人员分级分类配备
在药学服务人员配备方面,《办法》明确,开办社会药房,应当根据《湖北省社会药房质量和服务管理指南》自行评估药学服务能力,按照社会药房药学服务能力和药品分类管理要求,参照《湖北省社会药房监督管理办法》科学、合理配备执业药师和其他药学技术人员。

根据社会药房规模,药学服务场所提供基本药学服务和高级药学服务一般应当设立药物治疗管理场所,以进行药物治疗管理及用药咨询,并保证特殊患者或消费者咨询对话的隐私权。仅提供初级药学服务的可以设立药师咨询台。必要时,可设立公共健康及用药知识教育专区等。
DTP药房等专业药房,可以设立药师门诊,并经卫生健康部门同意设立慢病、特殊疾病医师专科门诊。经营中药饮片的社会药房,经卫生健康部门备案可以在药品零售场地设立中医诊所,并可以设立独立中药煎药室。
在监管方面,湖北药监局明确,药学服务能力等级评定级别实行动态管理,有效期一般为3年。期间根据常规检查和药品GSP符合性检查结果综合评定并调整。
湖北药监局要求,各级药品监督管理部门在实施监督检查时,如发现社会药房从事与其药学服务能力不相适应的药品零售活动,应当立即采取行政处理措施,涉嫌违法违规的,应当立案查处。如有证据表明社会药房在药学服务中存在主观故意提供假、劣药品的,一律不得评定为高级药学服务能力等级,相关检查和确认信息应公开。
这些药店实行报告制度
在《办法》中,湖北药监局还规定了实施报告制度的几类情况以及检查形式和频率。
根据《湖北省社会药房监督管理办法》规定,有以下情形之一的社会药房经营活动实行报告制度:开展互联网药品销售的。承担“网订店取”“网订店送”等储存配送业务的。开展互联网药学服务(远程审方、远程问诊),或委托第三方平台开展相关药学服务的。委托药品第三方物流企业(按药品第三方物流企业)开展药品储存配送的。设置远程药房(药柜)的。开展中药代煎、废弃药品回收等药学服务的。
药品零售连锁企业申请药品经营许可证核发的许可检查由省级药品监督管理部门或者药品检查机构组织实施。药品零售连锁企业门店数量小于或者等于30家的,按照20%的比例抽查,但不得少于3家;
药品零售连锁企业门店数量大于30家的,按10%比例抽查,但不得少于6家;
门店所在地市县级药品监督管理部门应当配合组织许可检查的省级药品监督管理部门或者药品检查机构开展检查;
被抽查的药品零售连锁企业门店如属于跨省(自治区、直辖市)设立的,必要时,组织许可检查的省级药品监督管理部门可以开展联合检查。
申请药品经营许可证延续许可有下列情形之一的,应当结合社会药房监督检查标准,开展药品GSP符合性检查:经营范围有第二类精神药品、毒*药性**品等特殊管理药品、冷藏冷冻药品等,且常规检查中曾发现有严重或主要缺陷的;
近五年内未接受过药品GSP符合性检查,或者存在未通过药品GSP符合性检查或社会药房药学服务能力等级下调的;近五年内因经营假劣药品或其他重大违法行为受到药品监督管理部门行政处罚的;
近五年内监督检查历史数据显示存在经营品种风险、严重缺陷或采取行政处理措施、诚信问题等情况,认为确有必要组织现场检查的;延续许可公示期间有投诉举报的;
延续许可申请资料书面审核不符合规定的;药品法律法规等规定应当进行现场检查的。