本文转自:腾讯新闻客户端卓正科普
当下,医院发热门诊爆满,看发热平均要等待4-6个小时,为了减少不必要的就医,居家治疗是很多人的第一选择。
但真到用药的时候,各种问题还是显露出来,比如买不到推荐的药怎么办?各种价位的药有差异吗怎么选?吃了药效果不好咋办呢?......
所以,今天想通过一篇文章,来让大家对退热药有个全面的了解,将按照「买药前须知」、「布洛芬」、「对乙酰氨基酚」、「安全用药须知」四大模块来进行逐点讲解,文章有点长,可以先点赞、收藏、转发到朋友圈后再慢慢看。
买药前须知
1. 什么时候需要用退热药?
发热是每个人成长过程中都会遇到的问题,简单来说,发热是一种症状,也是人体的一种防御反射。生病时,适当的发热有利于消灭细菌或者病毒等病原微生物。
很多人认为38.5℃以上就需要用药,38.5℃以下就不需要用药,这其实是不对的。因为,退热药主要用来缓解症状,精神状态是判断用不用药的主要参考。
如果发热让你很难受,即使没有38.5℃,你也可以用药,如果发热了,但你状态依然很好,也可以不用药。同样的道理,孩子发烧了,如果睡得很踏实,也通常不需要叫醒来吃退烧药。
2. 退热药应该选哪个?
目前国内市场上用于退热的药物错综复杂,琳琅满目。
但其实全球广泛使用、世界卫生组织推荐的安全经济的口服退烧药只有两个:对乙酰氨基酚和布洛芬。
3. 为什么只有这两个药?其他药有什么问题?
医学的发展是螺旋上升的,在时间的滚滚长河中优胜劣汰。
大家看看下面这张图,科学家们从早期的植物提取(金鸡纳树皮、柳树树皮),到衍生出新的药物,再在这些药物的基础上不断发展,最终权衡利弊,确定了安全、有效、经济的两个退热药物——对乙酰氨基酚和布洛芬。

(图源:自己做的,图片上的时间为药物上市时间)
其他药物因各种原因要么被淘汰(安乃近、尼美舒利、氨基比林、安替比林),要么不作为退热首选(阿司匹林)。

而这种药物安全问题,不只是化学药的问题,不少中成药、中药注射液也因各种问题被淘汰,比如柴胡注射液,由于不良反应不明,有肌肉注射致死案例,儿童禁用。

相比之下,中药的安全性研究还比较落后,目前主流的医学权威指南还没有相关的药物推荐。而乱用药物,可能导致用药安全问题。(拓展阅读:吃药防新冠却吃进ICU!安全用药,了解这5个问题很重要)
4. 对乙酰氨基酚和布洛芬有什么区别?
这两个药物的区别很多,但在减轻人体发热方面没什么区别,其他区别主要有以下几个方面:

5. 作为常用药,退热药为何一盒难求?
以布洛芬为例,目前「布洛芬」国产企业注册批文超500个,生产资质肯定是不愁的。
但在新冠疫情出现之前,其他疾病带来的发热症状还比较少,市场需求有限。而新冠疫情出现之后,由于疫情防控需要,退热药的销售也受到了一定的限制。现在突然放开,面对市场突然暴增的需求,企业产能准备也需要一定的时间,以我们国家的响应速度,预计产能在1-2个月就能解决。
因此,建议大家可以适当备药,但不要大量囤药,把多余的药品留给更有需要的人。
6. 不同价格和品牌的退热药,疗效有差别吗?
以布洛芬为例,大家买药的时候,可能留意到有的布洛芬叫「美林」,有的叫「芬必得」。其实,他们本质上是同一个东西,主要成分都是布洛芬,就好比都是水,有的水叫农夫山泉,有的叫康师傅。买的时候,只要成分一致,没有其他乱七八糟的成分,都是可以买的。
那为啥有价格差异呢?通常有两方面因素,一个是原研药和仿制药的区别,把别人的拿过来仿制一下,成本低,卖得便宜;一个是药物剂型的区别,咀嚼片,缓释片技术含量相对较高,比普通片贵一点理所当然。
实际用药的过程中,只要主要成分都是布洛芬,没有其他乱起八糟成分,就可以认为都是安全有效的,即使是仿制药,也会经过药物一致性评价才上市,所以,大家不用太担心。
需要注意的是,不同剂型的药物活性成分含量不同,切忌随意混用,用药之前请仔细阅读说明书。
7. 儿童用「儿童药」就安全了?
我们常说,儿童不是成人的缩小版,儿童要用儿童药。但某些定位为儿童的儿童药(常以小儿XX开头),在药物用量上却是成人的等比缩小。
以某品牌感冒药为例,小儿氨酚烷胺颗粒(儿童用)和同一品牌下的复方氨酚烷胺胶囊(成人用),在成分含量上只是同比缩小了2.5倍。

这不免让人担心,这种算法有没有儿童临床试验数据支持?同比之下,类似美林、泰诺林、仙特明这类的儿童专用制剂,在用法用量上与成人剂型有明显区别。对不同年龄和体重的孩子都有一套计算的标准,所以,当大家购买所谓「儿童药」时要理性判断。
布洛芬
1. 布洛芬的服药剂量
成人退热镇痛,推荐剂量:200-400mg/次,每4-6小时一次。
儿童退热镇痛,推荐剂量:5-10mg/kg,每6小时一次。为了方便大家根据孩子体重查找到对应的用药剂量,下面这张美林用量参考图请收好。

2. 布洛芬是如何发挥效果的?
布洛芬可以通过抑制环加氧酶(COX酶)来抑制前列腺素的合成,前列腺素这个东西是在人生病或受伤之后在体内产生的,它会导致发烧、疼痛和水肿。
那么,抑制前列腺素的合成就可以镇痛、消炎和退烧,镇痛和退烧通常服药后马上生效,消炎则需要服药一段时间后才见效。
冷知识
布洛芬还是个双跨药,既可当处方药,也可当非处方药。
当非处方药时,在三限(限适应证、限剂量、限疗程)的规定下,患者可以进行自我药疗,而有些适应证,患者难以正确判断,需要医生的诊断处方才能使用,只能作为处方药。
所以,如果你看到布洛芬的一些超常规用法,千万不要觉得意外噢。
3. 布洛芬多长时间起效?
服用布洛芬片剂、胶囊剂、颗粒剂或液体剂后20-30分钟会起效,对于某些类型的长期疼痛,可能需要定期服用布洛芬长达3周才能正常发挥作用。
4. 服用布洛芬期间需要回避食物或饮料吗?
不需要回避食物或饮料,但为避免胃肠道刺激,服用布洛芬时最好随餐服用。
冷知识
咖啡因可以增强布洛芬的镇痛能力。拓展阅读:布洛芬不够力,可以和咖啡一起吃吗?
5. 精氨酸布洛芬比布洛芬更好吗?
精氨酸布洛芬大家听说过吗?哈哈,这个药物的研发背景是:布洛芬自身水溶性很低,做速效制剂很困难,如果加助溶剂(如乙醇)又可能不利病人接受,特别是儿童。

所以,研究人员把酸性布洛芬与碱性精氨酸成盐后使其水溶液显中性,减轻了布洛芬的不良反应,精氨酸本身又是人体的营养成分,克服了含乙醇为助溶剂的缺点。
这个药于1994年在西班牙首次上市,总体上,它比普通布洛芬的起效速度更快,其他安全性和有效性基本一致。
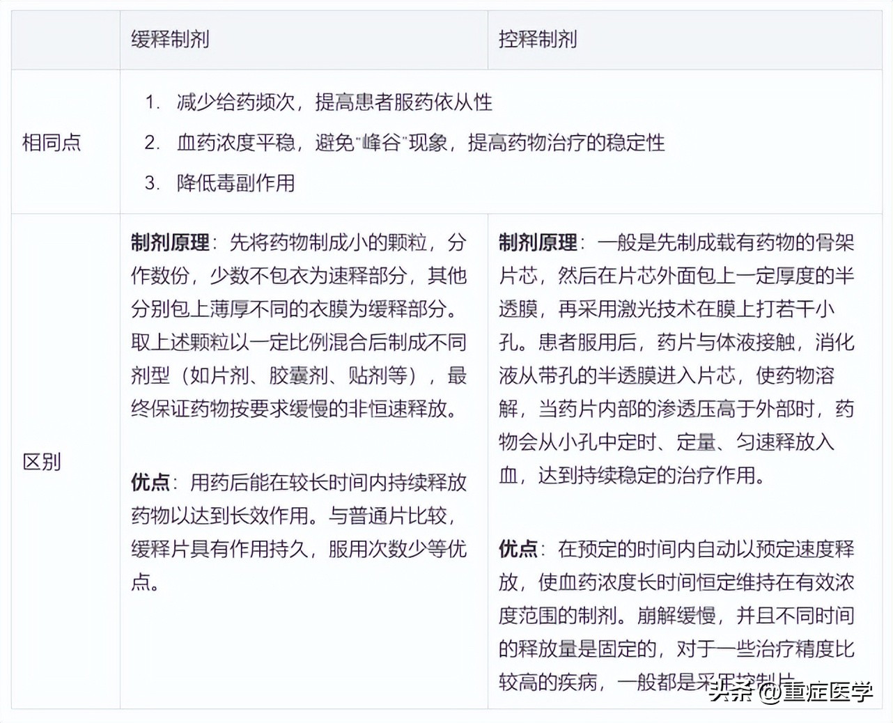
6. 布洛芬缓释制剂和控释制剂有什么区别?
这个问题不少聪明好学的读者有问到,很多人以为缓释制剂就是缓慢释放(那控释是啥?),起效慢;而普通制剂就是快速释放,起效快,这个理解是不对的。
因为,布洛芬缓释制剂有一部分药物先通过速释的形式释放出来,其他的在缓慢释放,起效并不慢。为了方便大家知道普通制剂、缓释制剂、控释制剂的区别,下面进行了对比:

7. 哺乳期和孕期可以用布洛芬吗?
在正常用法用量下,哺乳期可以使用任何剂型的布洛芬。但如果是妊娠期,除非医生认为有必要,否则不建议在孕20周以后使用非甾体抗炎药(含布洛芬)。
因为,2020年10月15日美国FDA官网警告“非甾体抗炎药可能造成罕见的胎儿肾脏问题,因而导致羊水生成过少引发一系列的并发症,建议在孕20周开始避免使用所有非甾体抗炎药。”

8. 哪些人群药慎用或禁用布洛芬?
布洛芬有可能诱发哮喘,所以有哮喘的小孩和成人不做首选或咨询医生后再使用。
怀疑有脱水症状的小孩(通常腹泻、呕吐后容易发生)避免使用布洛芬,以避免肾脏血流量不足,导致肾脏功能障碍。
有心血管疾病、肾脏疾病或同时服用其它肾毒*药性**物的人群也应慎用,避免肾*毒脏**性。
对于水痘患者目前不建议用布洛芬。
9. 得了新冠可以吃布洛芬吗?
可以吃,布洛芬不会增加感染新冠的风险和重症的风险,多个权威机构,包括世界卫生组织、美国国立卫生研究院、加拿大卫生部均支持,当有相关症状后,可以用布洛芬进行缓解。
10. 买不到布洛芬或布洛芬不起作用怎么办?
成人可以尝试其他药物,比如对乙酰氨基酚。非甾体抗炎药如阿司匹林、萘普生、洛索洛芬、双氯芬酸等的退热镇痛机制与布洛芬相似,也可以作为替代药物。
儿童的选择则没有那么多,可以尝试对乙酰氨基酚或者布洛芬的其他剂型(如咀嚼片、栓剂等)。或者双氯芬酸栓剂,不过,关于双氯芬酸的最低适用年龄目前有争议,英国国家儿童处方集BNFC推荐6月龄以上婴幼儿用于轻中度疼痛的治疗,因此,建议使用之前与医生或药师沟通。
需要注意的是,布洛芬不适用于某些类型的疼痛,比如神经痛。如果你的疼痛与神经有关,医生可能需要开不同的药进行处理。
热知识
布洛芬是一种非甾体抗炎药(NSAIDs)。
所谓甾体,指的就是“类固醇激素类药物”,非甾体其实就是有类固醇激素相似的作用,但结构与其不相似的药物。
非甾体抗炎药,至今已发现几十种,我们比较熟悉的主要有布洛芬、阿司匹林、萘普生、塞来昔布、双氯芬酸、洛索洛芬等。
理论上来讲,非甾体抗炎药都有一些共性,比如都有退热、镇痛、抗炎的功效(大家买不到布洛芬的时候,就可以选择相应的药物来代替);比如不良反应比较类似,但有大小之分。
前面说过,布洛芬是通过抑制「环加氧酶」来抑制前列腺素的合成,这个酶其实有两个:环加氧酶1(COX-1)和环加氧酶2(COX-2)。对两个酶的抑制选择性不同,其治疗效果和不良反应也不同,具体来说,如下图所示。

非甾体类抗炎药对COX的选择性及心血管、胃肠道风险
从上图可以看到,布洛芬位于中间,对两个酶选择性都不强,但在保证优异疗效的同时,不良反应是综合比较低的,也难怪它是日常退热镇痛的首选。
而其他非甾体抗炎药虽然没有布洛芬性价比那么高,但在当下这个特殊时期,对成人来说也不失为一种选择,不过,特殊人群或有基础疾病的人群,还是请咨询医生或药师后再使用。
11. 洛索洛芬钠是什么药?
这个药对很多人来说比较陌生,在此介绍下背景。洛索洛芬钠是由日本三共株式会社研发,1986年7月在日本上市的药物,商品名为“乐松”,是第一个丙酸类前体型非甾体抗炎药,所谓前体药,就是口服后,不直接发挥作用,要代谢变身后发挥作用。
这个洛索洛芬就是口服后在体内代谢成trans-OH型药物,抑制前列腺素的生物合成。因为是前体药物,它对胃肠道的刺激小,副作用也低于其他非甾体抗炎药。
但从发表的文章看,这个药大多是用于消炎、镇痛的作用,用它作为退热药的情况较少,但并不是说它不能退热,而是并非一线、常规的退热药。另外,这个药物,不推荐儿童、孕期和哺乳期女性使用。
12. 布洛芬和萘普生有什么区别?
布洛芬是一种短效非甾体抗炎药,起效快,更适合治疗急性疼痛。萘普生是长效非甾体抗炎药,起效慢,更适合治疗慢性病。
另外,研究发现,服用非甾体抗炎药的时间越长,胃肠道副作用(如胃溃疡和胃出血)的风险就会增加。萘普生比布洛芬更容易引起胃肠道副作用,因为它的作用时间更长。
但所谓的风险是相对的,成人短期使用,其风险也相对可控,不需要特别担心。对于特殊人群,萘普生可以用于2岁以上儿童,妊娠期禁用,哺乳期慎用,建议使用前咨询医生或药师。
对乙酰氨基酚
1. 对乙酰氨基酚的服药剂量
成人退热镇痛推荐剂量:325-500mg/次,每4-6小时一次。
儿童退热镇痛推荐剂量:10-15mg/kg,每4-6小时一次。为了方便大家根据孩子体重查找到对应的用药剂量,下面这张泰诺林用量参考图请收好。

2. 对乙酰氨基酚是如何起效的?
对乙酰氨基酚的退热、镇痛的作用机制目前尚未完全明确。
已知的是,对乙酰氨基酚在脑中被细胞色素P450系统氧化后的形式可以抑制环氧合酶活性,而在外周组织是一种环氧合酶的弱*制剂抑**,没有显著的抗炎活性,因此也不算非甾体抗炎药。
3. 对乙酰氨基酚需要多长时间起效?
对乙酰氨基酚开始起作用的时间取决于制剂类型,口服制剂必须先在胃中溶解,然后被吸收进到血液中才能发挥作用,如果空腹服用对乙酰氨基酚,不同制剂起效时间分别为:
口腔崩解片、口服液:20分钟;
片剂、缓释片:30-45分钟;
静脉注射:5-10分钟。
而如果是在饱腹的状态下服用,可能需要更长的时间才能产生效果,具体取决于剂型的不同。一般来说,对乙酰氨基酚退烧所需要的时间比止痛所需要的时间更长。
4. 哺乳期和孕期可以用对乙酰氨基酚吗?
可以,在正常用法用量下,对乙酰氨基酚可以安全用于哺乳期和孕期。
5. 哪些药物中含有对乙酰氨基酚?
如果说对乙酰氨基酚撑起了感冒药的一片天,一点也不夸张。我们常见的复方感冒药里往往都含有对乙酰氨基酚,比如小儿氨酚烷胺颗粒、小儿氨酚黄那敏颗粒,以及成人常用的白加黑、泰诺、新康泰克、感冒灵等。
如果多种感冒药同时服用可能造成对乙酰氨基酚过量,造成肝损伤。为了安全起见,美国儿科学会建议6岁以下儿童避免使用各种复方感冒药。成人用复方感冒药前,注意查阅说明书,避免多种药物联用。
安全用药须知
1. 布洛芬和对乙酰氨基酚是否可以同时使用?
理论上可以。但请在医生的指导下使用,不要自行使用。
两个药物以不同的方式起作用,一起服用比单独服用更能缓解疼痛。但这么做的前提是,要在推荐的药物剂量范围内使用,如果单独使用已经能取得很好的效果,就没必要联合用药了。
2. 可以交替使用对乙酰氨基酚和布洛芬吗?
理论上可以。但请在医生的指导下使用,不要自行使用。
多项研究表明,交替用药比单独用药效果更好。但因为两个药物使用剂量不同,交替使用也需要间隔,在执行过程中很容易出现用药混乱或差错,带来安全风险,因此不常规推荐交替用药。
而如果条件允许,交替使用两个药物时,建议间隔2-4小时。
3. 吃布洛芬效果不佳,换对乙酰氨基酚要隔多久?
不需要间隔,可以直接换,对乙酰氨基酚主要通过肝脏代谢,布洛芬主要通过肾脏代谢排泄,正常用法用量下连着使用问题不大。
4. 大人没有退热药,可以吃小孩的药吗?
可以,但需要进行剂量换算。
比如布洛芬混悬液,1ml含20mg布洛芬,以成人每次用药300mg计算,一次需要喝15ml。注意噢,这事不能反着来,即孩子不能用大人的药。
5. 蚕豆宝宝可以选哪个药?
蚕豆宝宝,也即患有葡萄糖-6-磷酸脱氢酶(G6PD)缺乏症的孩子。
虽然说常规治疗剂量的对乙酰氨基酚可能是安全的,但出于疗效与安全性兼顾的考虑,发热可以优先选择布洛芬进行治疗。
6. 吃退烧药吃吐了要不要补喂?
摄入对乙酰氨基酚后20分钟就起效,布洛芬20-30分钟起效,可见,如果药物已经吃进去了,药物就会开始吸收,此时补服同等剂量退热药,超量风险大,而且没吃不会影响疾病进程,所以,就不建议补服。
如果吃了一点点就开始呕吐,首先要考虑的可能还不是补服的问题,而是患者当下是否适合喂药,以及这款药物是否合适,特别是一些对味道比较敏感的孩子,剂型、味道、服药方式都影响喂药的依从性。
7. 孩子用退热栓,剂量算法也一样吗?
有时候孩子喂药困难,可以考虑使用退热栓,它的剂量算法和口服药一致。
但以我的观察,国产退热栓的剂量普遍偏低,因此在使用时,可能需要使用多支栓剂,还涉及到栓剂的切割,具体方法如下。

| 本文作者
谢望时丨暨南大学药学硕士
| 审稿专家
钟乐丨卓正儿科医生 中南大学湘雅医院博士 美国耶鲁大学医学院访问学者