#挑战30天在头条写日记#
昨天分享了品牌IP相关内容第一篇《打造品牌IP指南:或许你没有真正了解过IP》,今天我们开启第二篇《品牌IP化营销方式》。
在开启本篇内容之前,强调:品牌IP化,其实就是从商标变成一种入口符号化的心灵同频共振的呼唤。是从表象到有内涵的过程。
可以说的更直白点,品牌IP化,就是打造品牌IP的过程。
区别于明天将要分享的打造品牌IP的步骤,这里的打造更多是从打造的方向维度上来分享。这是打造品牌IP的策略分享,不是执行步骤。
所以,打造品牌IP有哪些策略方向?如果打造成功了品牌IP,那么又该如何营销应用推动商业价值呢?
带着这两个问题,寻找答案,enjoy!
一、市面上常见的企业IP化玩法
在我们聚焦品牌IP策略玩法之前,我们先收集汇总市面上有多少企业IP化策略玩法:
1 品牌常见IP化的3种策略:名字+形象+情境

品牌常见IP化的3种策略
2 产品IP化的7种策略:内容化+道具化+情景化+联名化+核心技术化+服务化

产品IP化的7种策略

产品IP化的7种策略
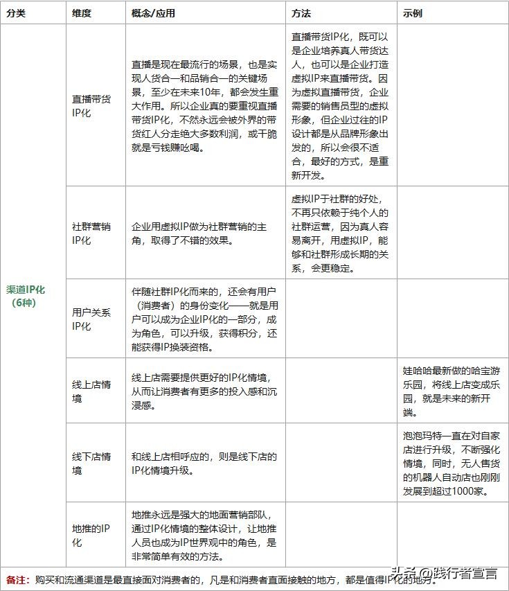
3 渠道IP化的6种策略方向:

渠道IP化的6种策略方向
4 个人IP化的3种策略方向:

个人IP化的3种策略方向
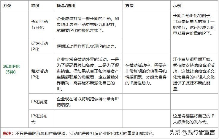
5 活动IP化的5种策略方向:

活动IP化的5种策略方向
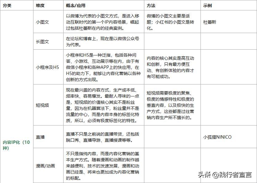
6 内容IP化的10种策略方向:

内容IP化的10种策略方向

内容IP化的10种策略方向
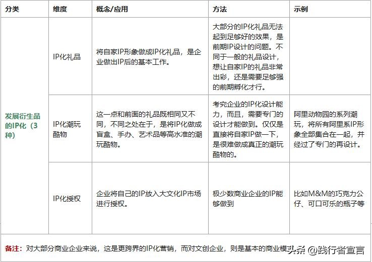
7 发展衍生品的IP化3种策略方向:

发展衍生品的IP化3种策略方向
8 未来的技术场景融合IP化3种策略方向:

未来的技术场景融合IP化3种策略方向
二、品牌IP化打造方法
IP是做内容,可不仅仅是做内容,是做具有独立性,可持续性的内容产品。IP本质是内容,但是内容的高阶思维方式。

品牌IP化打造方法
IP+商业的结合,也就是商业IP,往往是品牌化运营之后的内容产品。它自带流量、话题、知名度、影响、粉丝群体,商业化就是在这个基础上,把商业的变现能力与之结合。
所以,品牌IP就是商业IP的运营思路,将各种传播手段、信息载体、信息内容、活动、营销4P等都进行内容化改造,变成可持续经营的内容产品。
1 品牌IP化的分解:

品牌IP化打造方法
2 品牌IP的五种类型
品牌IP分成这么5类:活动IP、人设IP、作品IP、文创IP、场景IP。
①活动IP
以前在做营销日历的时候,分享过很多节日活动。很多企业每年都在重复着这些节日活动,创新在活动创意上。每年都在这个节点上奔波,一帮人,一堆钱,时好时坏的效果,无限循环着……
而我在分享节日活动模板的时候,总是会提醒,一些契合度高的,可操作性空间大的,是可以固化的,形成企业活动IP。让它变成企业私域的营销阵地,形成不断扩散的品牌效应,还能降低成本,效果会越来越好。

老乡鸡
比如老乡鸡,餐饮行业,每年的营销核心是推新品、新口味、新菜式,抓住消费者的心和胃。没有新的餐饮,很容易在尝味疲劳中,被失去兴趣。而每一次上新都需要花大笔费用去推广,否则谁知道你推了新品,最后花了很多钱,性价比相对不高。

品牌IP化打造方法
老乡鸡基于这种思考,把推新打造成一个固定活动。重复在时间,每月1号,持续上新,并在打折促销上迭代改进,多样菜品上衍生。这让消费者知道每月第一天上新,新菜还有优惠,不用反复告知,降低了新品推广成本。
如果你有兴趣,还可以了解雪花的勇闯天涯。
②人设IP

品牌IP化打造方法
③作品IP
作品IP主要是从广告的被动观看来思考,借助IP思维,来做内容,内容是用户主动观看的。把广告变成作品,是较好的低成本传播思路。
小米的《我们的时代》,这是把广告拍成微电影,在投放央视广告前,它先在小米网、小米社区、官方微博、公众号、QQ空间、百度贴吧等火了起来。
火了之后才上的央视。
④文创IP
文创IP并不固定类型,主要是基于企业营销中的任何一种物料:如台历、x展架等,去融入好的内容,像产品一样持续去运营演绎,自然可以成为好的文创IP。
这需要我们从企业物料的赠品思维,转向内容产品思维。IP是创造价值,用内容创造价值的,结合产品对消费者的价值,摆脱赠品、添头想法,就走在了正确的道路上。

品牌IP化打造方法
比如星巴克的城市杯,将每个城市的经典风景、建筑或风俗人文等特色元素融入杯身,再配上城市名称,有手绘、浮雕等各种风格。受到用户的广发欢迎,现在很多消费者喜欢收藏、拍照分享它。
⑤场景IP
今天的门店,它是打卡场地,是网红聚集之地,具有亮点和社交话题性,自然就能给店铺带来免费的流量。
是的,我想说的是,我们需要重新审视门店的意义。
·首先,它不能仅仅只是陈列和展示,也可以是表演。忘了餐厅名字,主打鱼头泡饼。每次上菜,都得一个小花轿,两个人抬,使劲吆喝着,非常具备仪式感。这的核心,就在于聚焦品牌表演,设计打卡景点,体验流程和亮点,调动观众情绪、激发拍摄和分享欲望。
·其次,它不只是售卖,更是消费者深入体验品牌的入口,是和品牌互动、进入社群的起点。所以,让门店变成一个游乐场或是大party。
美国DTC品牌Glossier(丝华彩妆),其流量来源一是产品包装极具特色,十分适合在社交媒体上分享;二是门店装修成为消费者拍照必去的网红景点。这使得它迅速火了起来。
3 品牌IP打造执行步骤
第一步:用户导向感动,文化价值共鸣
我在IP指南里提到过,品牌与IP的一个核心不同就在于,品牌走脑与差异化认知,IP走心与精神共鸣和心灵感动,正是这种心灵共振,才能变成社会流行文化。
所以打造IP,需要从用户出发,基于对用户的理解,才有共鸣和感动。
第二步:独立封装,固化仪式
IP是内容,但不是一篇内容,不是一集电视剧,更不是一页漫画……
IP是立体、丰满的,这就决定了其是集合封装的,非封装的话,它是一集电视剧的主题,一篇内容的主题,而不是一个IP的统称。
它像产品一样,有自己的产品名、logo、标志性特征、包装和介绍语言等。IP就是内容产品,封装的具备“共性”的,能标准化集成的产品。
这种属性,促使我们很多内容化工作,在封装基础上,具备共性仪式,就能形成IP。

品牌IP化打造方法
比如,风靡全球的彩色跑,统一的名称、LOGO和宣传口号。这样这个活动IP就有了识别性,能够让消费者形成记忆。内容也就有了依托,可接承接粉丝。
参赛选手们在跑步途中被从头到脚抛散五颜六色的粉末,收到装有白色T恤和颜色粉包的随身包。全程音乐相伴,抵达终点还有抛晒颜料的集体狂欢和音乐排队。
这种感官刺激和情绪释放,给人以自由、活力之感,广受年轻人喜欢。这种参与形式,带给用户固定的期待,统一的体验,而且很固定,如此能够让用户形成IP的仪式感,让IP对用户来说意义非凡。
第三步:重复节点 持续经营
只有持续,才能形成记忆,积累认知。而持续,就需要一个特定的节点。在这个特定节点期间,重复开展。
马上到来的618,是时间节点的重复,重复经营着打折促销。彩色跑重复的是抛晒颜料,持续经营的是享乐主义的文化内涵。
第四步:迭代改进 多样衍生
成功的IP,最大的好处是可以与商业多样融合衍生。
而IP打造过程中,固定仪式体验,不断重复,寻求形成记忆点,但重复意味着乏味,最好的改进就是创造新鲜感。就像618一样,时间节点上,不断重复着促销,不让乏味的是,促销玩法、活动形式都不同,这使得IP在变与不变之间,寻得平衡。
结语:围绕企业IP化,分享了48种方式方法。同时围绕IP,进行打造IP步骤的分解和分享,并结合品牌IP化的分类,来进一步聚焦品牌IP化打造方向。谢谢观看,明天深耕品牌IP打造方案策略分享,敬请期待!