如果您不知道怎么选奶粉?或者不知道怎么看每款奶粉的特点?那么请关注奶粉智库推出的奶粉深度评测系列文章——本期选择了9个乳企旗下的9款奶粉进行深度评测,从品牌背景、奶源、原料、配料、营养配方等方面,为您对比和分析不同奶粉的特点。如果这篇文章没有你想了解的产品,可以在文末给我们留言,下次评测可能就出现了哦~
本次评测的9款奶粉包括:君乐宝乐臻、飞鹤飞睿、宜品益膳、完达山育见、摇篮全合、雀巢瑞铂能恩、明一美悠然、和氏惠哺、三元福贝瑞。

评测说明:
本次评测由奶粉智库母婴评测中心组织进行, 本次评测不涉及感官评测,参加评测产品均以3段为例,下面均省略段位。营养配方参考我国目前执行国标GB10767-2010《食品安全国家标准 较大婴儿儿和幼儿配方食品》和GB14880-2012《食品安全国家标准 食品营养强化剂使用标准》以及2018年9月发布的《食品安全国家标准 幼儿配方食品(征求意见稿)》。
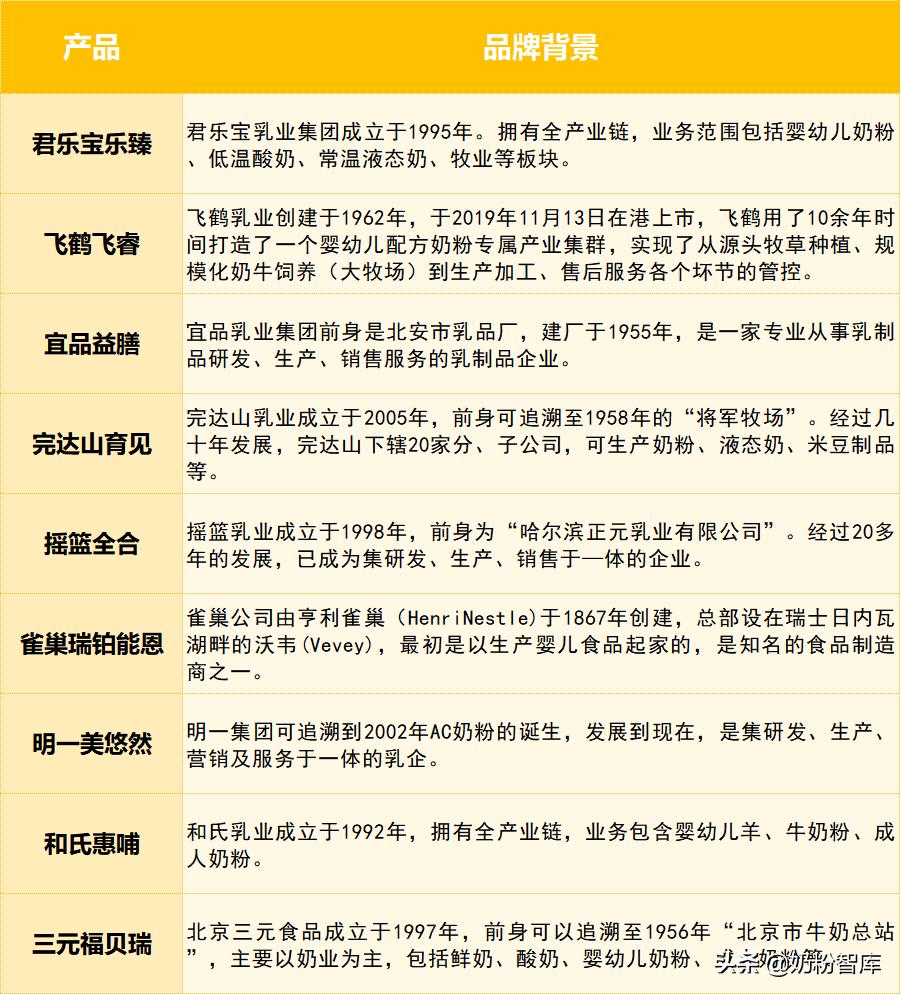
一、品牌背景
下面是9款奶粉的品牌背景信息。

品牌背景体现了乳企的综合实力,本次评测的9款奶粉,均具有较强大的品牌力,在研发、养殖、生产、营销、售后等方面有各自的优势。
二、奶源与原料
下面是9款奶粉的产品名、版本、奶源、产地、奶基原料等基础信息。

奶源、国别总结
国产奶粉(奶源与产地均在国内):摇篮全合、完达山育见、飞鹤飞睿奶源与产地均来自黑龙江;君乐宝乐臻奶源与产地均来自河北;和氏惠哺奶源与产地均来自陕西,属于国产奶粉。
国产奶粉(奶源在国外,产地在国内):明一美悠然奶源来自荷兰,产地为中国,属于国产奶粉。
国产奶粉(奶源跨度大,产地在国内):三元福贝瑞奶源来自北京、河北等地区,产地为中国,属于国产奶粉;宜品益膳奶源来自北纬47°,产地为中国,属于国产奶粉。
进口奶粉(奶源与产地均在国外):雀巢瑞铂能恩奶源和产地均为荷兰,属于荷兰原装进口奶粉。
南北纬40~50度被公认为是全球黄金奶源带分布地。除了黄金奶源地,自控牧场也是优质奶源的产出条件之一。如果当地不具备良好的奶源条件,也可选择采购优质奶源地的原料来保证奶粉的品质。
原料总结:
第一奶基原料为生鲜乳:三元福贝瑞、宜品益膳、摇篮全合主要奶基原料为生牛乳、脱盐乳清粉、脱脂/全脂乳粉;完达山育见、飞鹤飞睿主要奶基原料为生牛乳、脱盐乳清粉;和氏惠哺主要奶基原料为生牛乳、脱盐乳清粉、浓缩乳清蛋*粉白**;雀巢瑞铂能恩主要奶基原料为脱脂乳、乳清。
奶基原料均为乳粉:明一美悠然主要奶基原料为脱盐乳清粉、脱脂奶粉;君乐宝乐臻主要奶基原料为脱盐乳清粉、脱脂奶粉、全脂奶粉。
在原料上,相比乳粉(全脂、脱脂乳粉等),生鲜乳(生牛乳、脱脂牛奶乳等)的新鲜程度更好一些。但还需结合其奶源地、产地来看,如果工厂与奶源地相隔较远,那么相比自控牧场而言,原料到工厂就需要经过更长时间的运输及检验等过程。
三、配料
在配料方面,我们主要点出敏感成分、特色成分。下面我们一起看下这9款奶粉的配料情况~

敏感成分:
①宜品益膳添加有麦芽糖粉。
②完达山育见添加有白砂糖。
③雀巢瑞铂能恩添加有麦芽糊精。
④其余6款奶粉未添加敏感成分。
白砂糖、麦芽糊精、麦芽糖粉属于碳水化合物,加入奶粉中后,降低了乳糖的含量。从营养价值来讲,白砂糖、麦芽糊精、麦芽糖粉等不如乳糖,主要是提供能量,且价格比较便宜。但部分特医食品中,这类碳水化合物的添加相对较常见,在缓解乳糖不耐受等方面,起到了积极的意义。
特色成分:
①飞鹤飞睿添加了核桃油、无水奶油。
②摇篮全合添加了酶水解乳清蛋白。
核桃油中富含α-亚麻酸,是DHA的合成前体,对宝宝大脑和神经发育有着重要作用。
无水奶油是奶粉中天然乳脂的来源,即“天然OPO”,其棕榈酸主要在Sn-2位上,与OPO结构类似,富含不饱和脂肪酸,有助于营养吸收、减少钙皂、降低便秘几率。
水解乳清蛋白是经过酶将大分子的蛋白质水解,形成蛋白质、小分子的肽段、游离氨基酸等混合物质,在肠道中具有较高的消化吸收率但需要提注意的是,这种以消化吸收为出发点而添加水解蛋白原料的奶粉,并不属于特殊医学用途配方奶粉,如果是过敏的宝宝应在医生指导下选择特配粉。
四、营养配方
婴幼儿配方奶粉属于配方食品,妈妈们在选择奶粉时,营养配方是比较关心和纠结的点。那么,这9款奶粉配方如何呢?下面我们将来为大家具体分析~
可选择成分
可选择成分包括常规强化配方和特色强化配方,在国标中没有强制要求添加。常规强化配方为大多数品牌添加,一部分品牌会选择性添加特色强化配方。

①君乐宝乐臻添加种类最多,达到15种;明一美悠然为14种;宜品益膳、三元福贝瑞为13种;完达山育见为11种;飞鹤飞睿为10种。
②和氏惠哺、摇篮全合的种类比较一般,分别为8种、7种。
③雀巢瑞铂能恩的种类最少,只有4种。
选择奶粉时,营养素种类是一方面,但营养素的含量也同样值得关注,一般来说,关注含量时可以参考以下数值:
★胆碱含量≥100mg/100g
★DHA占总脂肪酸含量的0.2%~0.5%
★益生元含量≥3g/100g
★核苷酸含量≥40mg/100g
★OPO含量≥2.5g/100g
★叶黄素含量≥200μg/100g
★CPP含量≥50mg/100g
★乳铁蛋白含量≥50mg/100g
下面我们具体看下9款奶粉的营养素含量,如下:

胆碱:完达山育见和君乐宝乐臻的胆碱含量比较充足,分别为122mg/100g、100mg/100g。
DHA:和氏惠哺的DHA含量较为突出,占总脂肪酸含量的0.37%;三元福贝瑞的DHA含量也不错,占总脂肪酸含量的0.32%。
益生元:三元福贝瑞的益生元含量较为突出,达到4.226g/100g;宜品益膳、明一美悠然的益生元含量也不错,分别为3.27g/100g、3.207g/100g。
OPO:明一美悠然的OPO含量较为突出,达到3.3g/100g;君乐宝乐臻、三元福贝瑞的OPO含量也不错,均为2.6g/100g。
叶黄素:完达山育见、君乐宝乐臻、三元福贝瑞的叶黄素含量较好,均在200μg/100g及以上。
乳铁蛋白:明一美悠然的乳铁蛋白含量为50mg/100g。
许多奶粉都有自己的侧重点,下面我们对不同奶粉的营养素种类与含量所侧重方面进行分析,比如大家关注度比较高的脑部发育、视力发育、消化吸收、免疫力方面:
与脑部、视力发育相关营养素
脑部、视力发育的最关键的阶段就是胎儿期及婴幼儿期,并且两者都离不开营养的支持。在脑部、视力发育相关营养素方面,我们可以关注胆碱、牛磺酸、DHA、ARA、叶黄素等营养素的含量。当然,目前这些营养素也是奶粉中添加较为普遍的。
从营养成分表可以发现:
雀巢瑞铂能恩未添加胆碱,完达山育见和君乐宝乐臻的胆碱含量比较充足,分别为122mg/100g、100mg/100g;其余6款奶粉都含有胆碱但是含量一般且差别不大。
雀巢瑞铂能恩、和氏惠哺未添加牛磺酸,其余7款奶粉都含有牛磺酸,但含量差别不大。
(1)DHA:
DHA全称二十二碳六烯酸,在大脑皮层中含量高达20%,在眼睛的视网膜中所占比例最大,约占50%。研究表明DHA对于促进婴儿早期神经系统和视觉功能的发育有重要作用。

此次评测的9款奶粉中,和氏惠哺的DHA含量较为突出,占总脂肪酸含量的0.37%;三元福贝瑞的DHA含量也不错,占总脂肪酸含量的0.32%;其余奶粉的DHA含量整体不高,均未达到总脂肪酸含量的0.2%。
(2)叶黄素:
叶黄素又名类胡萝卜素是一种重要的抗氧化剂,是构成人眼视网膜黄斑区域的主要色素,有助于促进宝宝视力神经发育,保护视网膜和眼睛的发育。

此次评测的9款奶粉中,摇篮全合、雀巢瑞铂能恩、和氏惠哺、明一美悠然未添加叶黄素;完达山育见、君乐宝乐臻、三元福贝瑞的叶黄素含量较好,均在200μg/100g及以上;其余奶粉叶黄素含量整体不高。
小结:如果比较在乎与脑部、视力发育相关营养素,那么综合比较下来,“三元福贝瑞、和氏惠哺”是比较不错的选择。
与消化吸收相关营养素
消化吸收不好是婴幼儿常见的问题了,与消化吸收相关营养素方面我们可以关注益生元、OPO、CPP、益生菌等,除此之外,蛋白质的组成也与消化吸收密切相关,可关注水解蛋白的添加、乳清蛋白含量等作为加分项。
(1)OPO
OPO属于一种结构脂,全称1,3-二油酸-2-棕榈酸甘油三酯,有助于改善人体对于矿物质和脂肪的吸收,减少肠道内皂钙的形成,维持肠道菌群健康和保护肠道,降低婴幼儿便秘的几率等。

本次评测的9款奶粉中有3款奶粉添加有OPO,其中,明一美悠然的OPO含量较为突出,达到3.3g/100g;君乐宝乐臻、三元福贝瑞的OPO含量也不错,均为2.6g/100g。
(2)益生元
益生元可以理解为“益生菌的食物”,有助于维持肠黏膜的健康和肠道有益菌的增殖,促进肠道蠕动,帮助消化。

经过对比我们可以发现,雀巢瑞铂能恩、和氏惠哺未添加益生元;三元福贝瑞的益生元含量较为突出,达到4.226g/100g;宜品益膳、明一美悠然的益生元含量也不错,分别为3.27g/100g、3.207g/100g;其余奶粉的益生元含量整体不高。
(3)益生菌
益生菌的效果因与添加量、包埋工艺、活菌数、保质期内活菌数、冲调等多种因素相关,所以在选择时,要看产品包装上标示活菌的数量,或者选择添加量数字相对较大的产品。

本次评测的9款奶粉中有4款添加有益生菌,君乐宝乐臻添加了两个菌株,动物双歧杆菌(Bb-12)添加量≥1.2x107CFU/g,乳双歧杆菌(HN019)添加量≥0.2x107CFU/g;摇篮全合与雀巢瑞铂能恩的菌种均为动物双歧杆菌Bb-12,添加量均≥1X106CFU/g;和氏惠哺添加的菌株为发酵乳杆菌,但未标识具体含量。
小结:如果比较在乎消化吸收相关营养素,那么综合比较下来,“君乐宝乐臻、三元福贝瑞、明一美悠然”是比较不错的选择。
与免疫相关营养素
宝宝的免疫力也是家长非常关心的,尤其是秋冬时节,气温逐渐下降,免疫差的宝宝会更易生病。保证营养是提升身体保护力的方法之一,奶粉中与免疫相关营养素主要有乳铁蛋白、核苷酸、益生菌等。

小结:如果比较在乎免疫相关营养素,那么综合比较下来,“君乐宝乐臻、明一美悠然”是比较不错的选择。
五、价格参考
在养娃的日常开销上,奶粉占据着一个重要的部分,一般来说家长都想选一款性价比高的奶粉,所以奶粉的价格是值得对比的。由于各品牌奶粉本身有不同的规格,所以计算奶粉的克单价能较为直观地比较各奶粉的价格情况。下面我们来对比下这9款奶粉的价格:

以上统计数据主要来源于各品牌京东官方旗舰店和线下母婴店等渠道,属于实时参考价格,另外,许多奶粉有多买多送或者附带赠品,这些额外价值需要单独考虑,请大家购买时以实际到手价为准哦~
小结:从上述统计的克单价来看,此次评测的9款奶粉价格均属于中等,其中飞鹤飞睿、摇篮全合、明一美悠然、三元福贝瑞、君乐宝乐臻、宜品益膳、雀巢瑞铂能恩的克单价在0.3-0.4元/g之间;和氏惠哺、完达山育见价格低,克单价在0.3元/g以下。
六、评测总结
本次评测从奶源、原料、配料、配方等方面为大家分析比较了9款奶粉,在选择奶粉时,消费者也可以结合这几点来比较。比如在这9款奶粉中,从奶源、原料、配料、配方等多个方面综合来看,相对较好的为“飞鹤飞睿”。在营养配方方面:
①如果比较在乎与脑部、视力发育相关营养素,那么“三元福贝瑞、和氏惠哺”是比较不错的选择。
②如果比较在乎消化吸收相关营养素,那么综合比较下来,“君乐宝乐臻、三元福贝瑞、明一美悠然”是比较不错的选择。
③如果比较在乎免疫相关营养素,那么综合比较下来,“君乐宝乐臻、明一美悠然”是比较不错的选择。
(注:评测结果仅供参考,不代表唯一选择标准,购买时可结合宝宝适应情况、商家优惠、购买渠道便利性、奶源、性价比等方面来选择。)
最后要特别说明的是:母乳是宝宝最好的食物,母乳充足的话,建议最好还是母乳喂养。奶粉最终选购时还需结合自己宝宝的实际情况而定,宝宝适合就是好的。