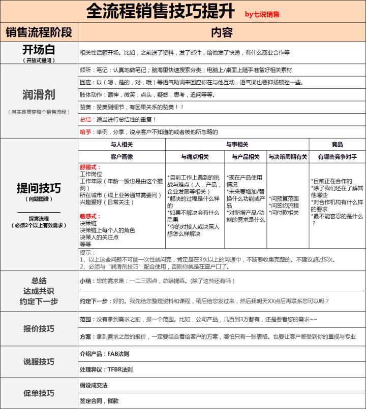
为了方便大家有个系统的直观感觉,我放一个总的框架图在这里。

添加图片注释,不超过 140 字(可选)
一、开场白技巧
开场白需要注重两个点:

添加图片注释,不超过 140 字(可选)
- 相关性话题开场:比如,你们上次是因为什么事情联系上的?因为共同的介绍人/发过资料/送过快递/参与过活动/有过什么合作?总之,无论是什么,请一定选择“相关性”开场。
- 开放式话题开场:这个也很重要,你可以理解为, 在拿到需求之前,永远不说封闭式问句。 再通俗一点的说法就是:
尽量不使用:方不方便,有没有,是不是,要不要等社死式开场问式
而是用:怎么样?如何?有什么想法?有哪些不明白的?需要我怎么配合?
二、润滑剂技巧

添加图片注释,不超过 140 字(可选)
使用指南:
- 与提问一起配合,效果加倍好用。事实证明,两点之间,曲线才最短。而这个曲线,既不能是毫无意义的拉家常,也不能是太过于干货的聊内容。所以,不可避免的就需要多花一些小心思在聊天的过程中。
- 润滑剂是贯穿销售全流程始终中。其中最强调倾听的作用。配合客户的协调作用。那种靠着提升演讲技能,或者罗列一堆产品亮点的话述式的技能培训,绝对是有毒的鸡汤。
- 傻傻的听或者回应,也不行。你必须得有资格当一个“实力相当”的沟通者。比如,你要适当将客户零散的需求进行总结,展示你倾听时的认真态度以及你的专业能力。同时,你还需要具备一定的“降维打击力”。也就是你比客户更加的了解全行业发生了什么,这种情况下需要适当的向客户分享这些有价值的信息。(10年前港铁深圳38.8万的培训单子,我就是这么签的)

添加图片注释,不超过 140 字(可选)
三,提问技巧

图片注释,不超过 140 字(可选)
这个部分,应该说是销售技巧提升的核心,
文字描述同样显得苍白,展开讲,又得是一堂课,
我还是直接上图。
图里面的信息,一定要认真学习

添加图片注释,不超过 140 字(可选)
另外,我再给大家贴几个示例图:


最后,我要跟大家提一下,什么是有效需求,其实把控两个特点就行了:
- 可以被解决。这点非常重要,必须放在第一位。比如说客户的企业营收下降,要裁员。像是这种情况,他是痛点,是难点,但不是需求,更不是有效需求。再比如,客户说要更换新的设备,但是公司的决策层在换届,一年之内都不太可能合作。像这样,虽然有需求,但你无法解决,必须等他发生完才行。
- 我们有对应的服务和产品卖给对方。这种情况也很多。比如,你是一家做成人教育培训的机构,你们公司的产品是 PPT技能。但是对方需要的是提升销售能力的课程,你匹配不到客户需求,这种也不是有效需求。
四,总结共识技巧

经过了探需,是多么伟大的进展,这个时候,千万不能换以轻心,一定要和客户确认,是否达成共识。
否则,你以为的,就真的只是,你以为的。而如果客户不是这么认为,失去了这次机会还得从头再来。所以一定要重视。
当然,总结提练,达成共识以后,还要再做一步,永远要做这一步:
约定下一次!
只要你们还没有签单打款,永远要做这一步。

五,报价技巧

走到这一步就比较简单了,不过为了让用户的体验更好,我们还可以再优化两个方面:
- 范围式报价。这个主要是用在未获得有效需求的时候,客户肯定会多次问价格。这种情况下,不要慌,也不要支支吾吾,更不要遮遮掩掩,大方一点报个类型和范围就行了。因为客户也需要心理的安全感,不可能聊了一个多月,啥价格也不清楚。这个时候,可以用举例子的方式:
比如,普通价位和VIP价位是什么
比如,和他们一样的公司使用的标准是什么价位的。比他们公司的功能或企业规模大的,使用的是什么样子的。
如果你这样在过程中不断报价,客户也是更加对你信任的。
- 方案式报价。到这种情况,基本上就是为客户量身定制方案的时候进行报价了。这个报价,你和客户都会比较重视,并且基于这一个报价进行谈判。
六、说服式技巧

FAB:Feature、Advantage和Benefit,就是说服式沟通的结构,它达到的效果就是让客户相信你的是最好的。
1.属性(Feature);即你的产品所包含的客观现实。比如,讲台是木头做的。 苹果是水果。
2.作用(Advantage):内在外在的表现,比较直观。形状,颜色,香味等。
3.益处(Benefit):就是给客户带来的利益。(和客户又有什么关系呢)
示例:
F(属性) 苹果——水果(是什么)
A(作用) 红色,又大又圆
B(益处) 补充维生素,美容养颜
为什么销售人员准备了很多好的企业介绍,产品介绍却被客户轰了出来,原因就在这里,大部分人只是说了F和A。但是这些跟客户本身没有一点关系,所以他们听不进去。
所以,大家以后聊到这个部分的时候,可以用这个法则。有一个话述的公工式。
因为……(属性),所以……(作用),这意味着……(客户得到的益处)
“我们的信用卡,其特点是具有较长的免息期(F),使您可以在比较长的时间里享受免息*款贷** 的便利(A),这样,您就可以免去*款贷**利息的支出了(B)”。
因为您之前提到过,自己刚刚升职,需要学习管理的技能。所以我们这个客户就专门为刚晋升的管理者定制的(是什么)。重点是帮助新晋管理者进行角色转变,目标管理,人才培养等(作用)。那么学习完了再结合实践,一定可以快速转型,达到团队管理的目标(益处,利益点)。
TFBR:
回顾(Tie-back) ——回顾了解并得到确认的需求
特性(Feature) ——产品的特性
利益(Benefit) ——这特性给客户带来什么样的利益 (F和B是我们上节课学的内容。)
反馈(Reaction)——客户对此如何反应
一般给了客户方案之后,客户大概会有三种反应:

我们使用TFBR来回应客户的反应,并且再次说服。
回顾(Tie-back) ——回顾了解并得到确认的需求
- 您和您的公司对(产品,功能,合作机构等)的需求是,我们的产品分别是在XX,XX,XX方面为您公司定制。
特性(Feature) ——产品的特性 (这个都会,就不赘述了)
利益(Benefit) ——利益点
- 大概的方向是:提高效率,节约成本,增加利润,提升竞争力等等
反馈(Reaction)——客户对此如何反应(如下图,基本上还是三个反应)

七,促单技巧

要求承诺:
这种时候是可以大胆的跟客户提要求,直接点。咱们是不是可以把合作定下来了。这种时候,是可以使用封闭式的提问,是不是/要不要?

如果有异议怎么办?
回到上一步,再来一次——说服技巧(哈哈)。
假设成交法:这个通俗来讲,就是帮助客户,不断的描述合作后的场景。
话述示例:
- 接下来是让技术部和您公司对接,把图纸和要求拿到先进行排期么?
- 您公司*票开**的要求和信息等。发票的开具,分开开还是统一开?
- 如果说接下来合作了,那么我们公司可以协助您公司在采购,产能,还有产品交付方面提高效率等等。。。。。。
总之,一切都是合作后的美好畅想。和客户一起构筑美好未来(假设成交)。
如果客户同意,恭喜你,终于成功了!!
就这样,一直成功下去,最后,你会签单成瘾~~
花了好几个小时重新整理了流程和思路,我自己都忍不住要提醒你收藏起来了。