【延迟发货常见问题】
1. 如何避免订单延迟发货?
2. 延迟发货的订单在哪里查询
3. 订单已经发货了,但是忘记传单号导致超过了承诺发货时间怎么办?
4. 买家要求晚点发货,没发货导致超过了承诺发货时间,为什么被判为延迟发货?
5. 进行异常订单投诉并审核通过,为什么还被判为延迟发货?
6. 订单被判为延迟发货,还需要给消费者发货吗?

【虚假发货常见问题】
7. 我的快递单号都是真实的,而且有物流轨迹,为什么被判定为虚假发货?
8. 我在承诺的48小时内上传单号点击发货了,为什么被判定为虚假发货?
9. 我上传物流单号后24小时有了揽件信息,揽件没超时,为什么被判定为虚假发货?
10. 虚假发货的后果是什么?
11. 收到虚假发货违规通知后,如何在拼多多管理后台进行申诉?
12. 消费者因为多拍或者拍错尺码等消费者自身原因聊天中要求退款或者取消订单,但是未申请退款,应如何操作?
13. 虚假发货的后果太严重了,我应该如何避免?
【缺货常见问题】
14. 商品没货了,需要申请缺货处理,该去哪里申请?
15. 因为特殊天气原因/大型会议发不了货,我该怎么办?
16. 在订单承诺发货时间之前因为没货和消费者协商退款了,会被判为缺货吗?
17. 买家申请退款原因是缺货,会对我店铺扣款吗?
18. 在后台申请缺货后,可以继续发货吗?
19. 订单已经做了缺货处理,但是实际已经发货只是物流单号没上传至拼多多后台,怎么办?
【欺诈发货常见问题】
20. 欺诈发货的后果是什么?
21. 因超卖导致无法按时发出,先发了小礼物后正常发货,会被判为欺诈发货?
【延迟发货常见问题】
1.如何避免订单延迟发货?
答:您好,建议您:
(1)在经营过程中根据商品实际库存、自身生产能力、发货能力等因素设置合理的库存;
(2)若您有即将延迟发货的订单,平台会给您发消息提醒,请及时关注商家app、网页版商家后台以及windows客户端的消息盒子通知(如下图一);

(3)在商家后台【管理后台】-【发货管理】-【订单查询】关注【即将延迟发货订单】(如下图二),安排好发货。

2.延迟发货的订单在哪里查询
答:您好,您可以在【管理后台】-【发货管理】-【订单查询】选择已延迟发货的订单,进行查看(如下图三)。

3.订单已经发货了,但是忘记传单号导致超过了承诺发货时间怎么办?
答:您好,平台判定延迟发货是以商家在后台上传快递单号时间为准的,建议您在后续发货过程中及时关注订单承诺发货时间,您可以通过设置定时闹钟或其他方式提醒自己及时上传单号。
4.买家要求晚点发货,没发货导致超过了承诺发货时间,为什么被判为延迟发货?
答:您好,根据发货规则,商家未在发货时限内上传已成团商品订单对应的真实物流单号至拼多多后台即为延迟发货,需要给消费者赔付优惠券。
5.进行异常订单投诉并审核通过,为什么还被判为延迟发货?
答:您好,如果您想要发起异常订单投诉,建议您在订单成团24小时之内尽早提交不发货申请,提交异常订单不发货申请之后,不管申诉结果成功与否,申请过程中如果订单超时未发货都需要您自行承担后果。
6.订单被判为延迟发货,还需要给消费者发货吗?
答:您好,您还是有发货义务的,平台依据相关规定对相关延迟发货订单作出处理,并不免除商家的发货义务,无论平台是否已经实际从商家账户余额扣收消费者赔付金并赔付给对应的消费者,商家都应继续履行就相关延迟发货订单的发货义务。
【虚假发货常见问题】
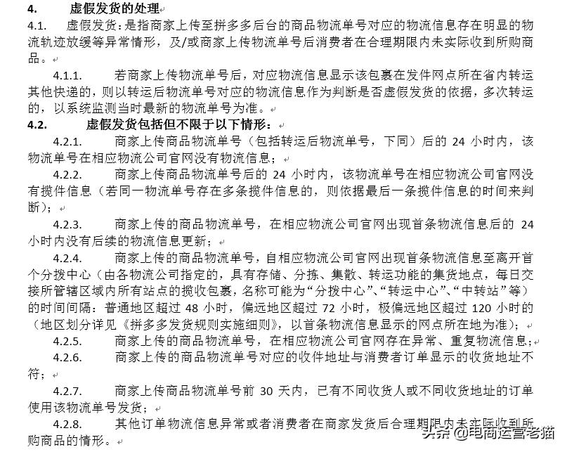
7.我的快递单号都是真实的,而且有物流轨迹,为什么被判定为虚假发货?
答:虚假发货是一种违背物流时效性要求所导致的违规,而平台考查的物流时效包括揽件时效、走件时效、物流轨迹是否异常等多方面内容,并不是快递单号真实、有物流轨迹就不会构成虚假发货。具体的定义及违规情形请查看《拼多多发货规则》第4.1、4.1条(如下图四)。

8.我在承诺的48小时内上传单号点击发货了,为什么被判定为虚假发货?
答:点击发货后,还应确保该单号在此后的24小时内有物流信息,且始终正常走件,否则将有可能被判定为虚假发货。
9.我上传物流单号后24小时有了揽件信息,揽件没超时,为什么被判定为虚假发货?
答:虚假发货的具体情形有多种,除了揽件时效,平台还会考查该单号的后续走件情况,如果存在走件异常,也可能被判定为虚假发货。如果商家确认订单没有任何异常情况但被判定为虚假发货的,可以及时发起申诉并提交真实的物流信息。
10.虚假发货的后果是什么?
答:某商品当天虚假发货超过30单,并且超过该商品当天发货总单量30%的,商家需要对该商品当天发货的全部订单消费者进行赔付,同时,店铺将受到诸如限制提现、移除资源位、商品下架、搜索降权等限制。虚假发货单量或者比例未达到上述标准的,则仅对虚假发货订单消费者进行赔付,店铺不受限。
具体判定及处理标准请查看《拼多多发货规则》第4.3、4.4条(如下图五)。

11.收到虚假发货违规通知后,如何在拼多多管理后台进行申诉?
答:首先*载下**并查看订单按明细,找出导致违规的具体原因,然后根据导致违规的原因提供对应的申诉材料,可以包括图片,文档,表格等形式,如订单量较大可以举例部分订单先说明情况,征得审核人员同意后在提供后续材料。
12.消费者因为多拍或者拍错尺码等消费者自身原因聊天中要求退款或者取消订单,但是未申请退款,应如何操作?
答:消费者因为多拍或者拍错尺码等消费者自身原因聊天中要求退款或者取消订单,但是未申请退款,商家应该在商家后台店铺管理的订单申诉中,申诉异常订单不发货,填写对应订单号,申诉原因选择“买家要求退款但是一直未操作”。具体页面如(如下图六、七)


13.虚假发货的后果太严重了,我应该如何避免?
答:商家虚假发货可能存在多种原因,有些商家因为短时间内销量激增导致库存不足发不出货,也有些商家是因为遇到自然灾害等不可抗力事件导致物流异常,等等。要避免此类情况,商家在日常经营过程中可以:
1) 根据商品实际库存、自身发货能力、物流供应商的产能等因素随时调整商品的线上库存。如果遇到自然灾害、恶劣天气等不可抗力事件或其他特殊情况,商家应及时联系店铺对接运营或平台商家支持人员沟通处理,切勿贸然上传快递单号点击发货,否则,平台将视为您可以正常发货并可以确保订单物流轨迹正常,并会按照规则进行监测、违规判定及处理;
2) 在商家后台【发货管理】-【包裹中心】关注【即将揽件超时订单】(如下图八);

3) 发货后多跟踪和关注物流走件信息,及时督促快递走件避免违反拼多多发货规则中4.2.1-4.2.4中条款;
4) 发货后抽查订单收件人信息与包裹收件人是否一致,避免因物流单号填错等导致被考核异地签收,即拼多多发货.2.6条。
【缺货常见问题】
14.商品没货了,需要申请缺货处理,该去哪里申请?
答:您好,请先核实是否可以调货,如确认无法发货请您第一时间安抚消费者,且主动向平台提交缺货申请,申请缺货的方式如下:
1)若当日缺货订单小于等于40单且按单个订单依次申请缺货,您可以在订单详情页面点击“申请缺货”(如下图九)

2)若当日缺货订单小于等于40单且需批量申请缺货,您可以在【商家管理后台】-【发货管理】-【发货中心】-【批量导入】-【批量申请缺货】(如下图十):

3)若当日缺货订单大于40单,您可以在【拼多多商家服务】微信公众号下方-【联系客服】处点击【缺货退款】,点击之后进入缺货处理登记页面按照页面提示登记处理(如下图十一):

15.因为特殊天气原因/大型会议发不了货,我该怎么办?
答:您好,在一些特殊情况下如大型会议、特殊天气等,平台会对发货时限做出相应调整,会以站内信、规则公告等一些官方渠道通知商家,因此商家朋友可以关注站内相关通知,但在没有通知会调整发货时限的情况下,仍需按照《拼多多发货规则》执行,如确实发不了货,请及时主动申请缺货处理,并且根据实际情况及时调整配送区域、设置预售。
16.在订单承诺发货时间之前因为没货和消费者协商退款了,会被判为缺货吗?
答:您好,用户购买商品后,商家主动联系消费者告知无法在发货时限内完成发货,将被平台判定为缺货订单。如您确实没货,建议您:
(1)立即下架无货的商品或sku,防止产生更多无法发货的订单;
(2)对于确认发不出货的订单,安抚好消费者,且主动向拼多多平台申请缺货处理,维护好和消费者的关系,才能做到可持续性发展喔;
(3)在后续的经营过程中根据商品实际库存、自身生产能力、发货能力等因素设置合理的库存。
17.买家申请退款原因是缺货,会对我店铺扣款吗?
答:您好,若平台核实到实际情况确实是缺货,则会按缺货赔付处理。对于缺货订单,拼多多平台有权从商家账户余额中扣收每单至少5元的消费者赔付金,并以无门槛现金券形式发放对应的消费者,且还将视情况对店铺采取诸如移除资源位、商品下架等限制处理措施,具体赔付标准和处理措施请查看《拼多多发货规则》第6.3、6.5条(如下图十二)。

18.在后台申请缺货后,可以继续发货吗?
答:您好,缺货申请一旦提交,请您不要再进行发货操作,避免造成“钱货两空”的局面喔。
19.订单已经做了缺货处理,但是实际已经发货只是物流单号没上传至拼多多后台,怎么办?
答:您好,请您及时召回快递。
【欺诈发货常见问题】
20.欺诈发货的后果是什么?
答:您好,若当日某商品的发货订单总量中,发生欺诈发货的订单满10单,且达到当日该商品发货订单总量的1%(含)以上, 则商家需对该商品当日发货的全部订单对应的消费者进行赔付,同时,店铺将受到诸如限制提现、移除资源位、商品下架、搜索降权等限制。若欺诈发货单量或者比例未达到上述标准的,则仅对发现的欺诈发货订单对应的消费者进行赔付,店铺不受限。
具体处理标准请查看《拼多多发货规则》第5.3、5.4条(如下图十三)。

21.因超卖导致无法按时发出,先发了小礼物后正常发货,会被判为欺诈发货?
答:您好,会被判为欺诈发货,因为违反了《拼多多发货规则》第5.2.2条“商家上传订单物流单号后,消费者收到与商品描述明显不符的其他物品”这一规定。