
指*款贷**人向申请购买汽车的借款人发放的*款贷**。车贷俗称买车*款贷**,可以短则分期1年,多则分期5年,不同的地方不同的银行都有不同的借款方式,许多4s店也是推出了很多优惠的车贷诱惑,但是怎么车贷过程中保证自己支付的利息最少,以及怎么去申请车贷,是许多人不知道。
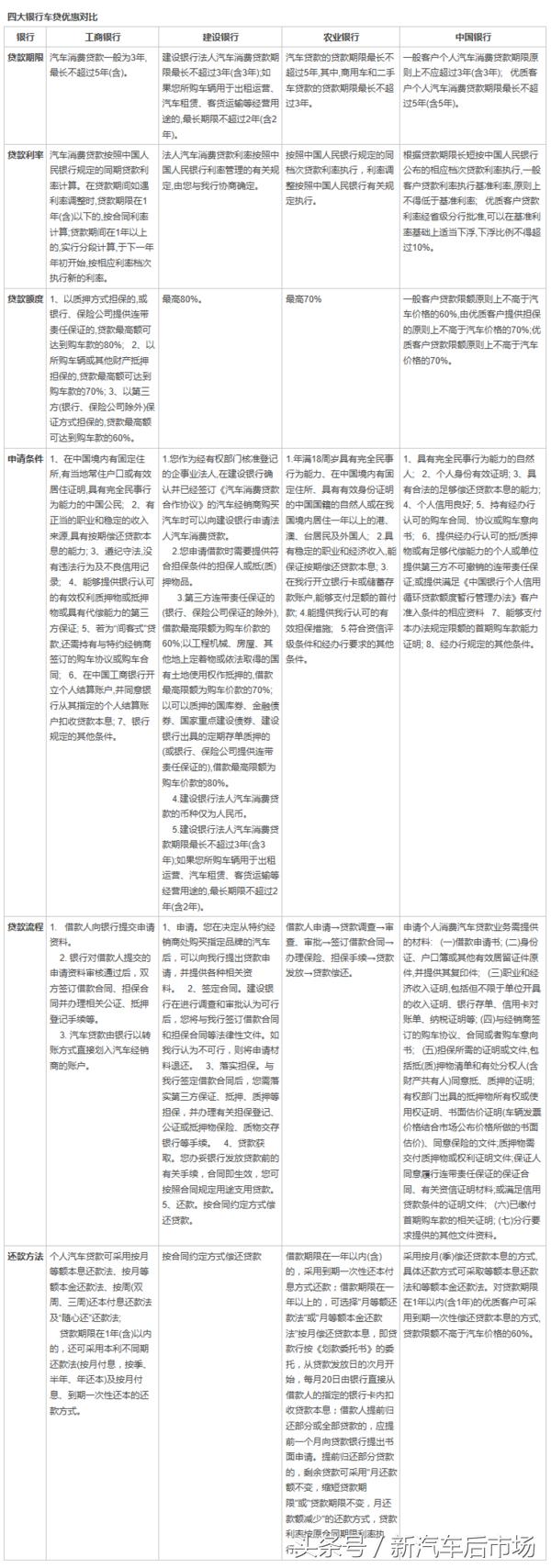
四大银行车贷政策对比
按央行规定,汽车*款贷**执行*款贷**基准利率,但各金融机构可在基准利率上下一定范围内进行浮动。各大银行汽车*款贷**期限一般不超过5年。

车贷条件是什么?
汽车*款贷**的条件要看你的*款贷**类型,一般会采用三种汽车*款贷**的方式。
1、银行购车*款贷**
2、信用卡分期付款
审批手续相对简单,除了身份证明及收入证明等基本材料,最重要的一项审批是持卡人征信记录,只有征信记录良好的持卡人才能获得分期资格。
3、汽车金融公司*款贷**
利率高但是条件宽松,手续简便。汽车金融公司所提供的*款贷**利率往往视*款贷**期限、购车人的首付比例而出现差异。现在许多互联网平台提供车贷,也是车贷不错的选择。

如果想要赶上日新月异的汽车后市场变革潮流,记得关注我们!
此文为《新汽车后市场》综合网络内容制作,转载请注明出处!
