
前两天, #浦东机场赴美留学生排起千米长队# 的新闻刷屏了不少留学生的朋友圈。
开学在即,大批从香港中转前往美国、加拿大等地的留学生和送行的家长,在浦东机场排起了长龙,“仅两个航班的队伍就几经转折,队伍长度甚至超过1000米。”

此图一出,让不少正在打包行李的网课人犯了难——疫情之下,想要顺利登机需要哪些文件、值机现场是什么情况?还有听说到美国后海关也更严,“小黑屋”是怎么回事?还需要注意些什么?
对于这些疑问,主页君搜集了最前线情报,带大家走一遍 “云”赴美的全流程 ,真正手中有攻略,开学心不慌!

想要顺利返美,除了要在出发前收拾好行李,更重要的是准备齐全所有需要的文件。
大家可以对照这份checklist仔细检查有无遗漏
【一定要带】
- 护照
- I-20 (疫情期间,使用电子版I-20的小伙伴们自己打印下来就可以,不需要原件)
- F-1签证
【疫情相关文件】
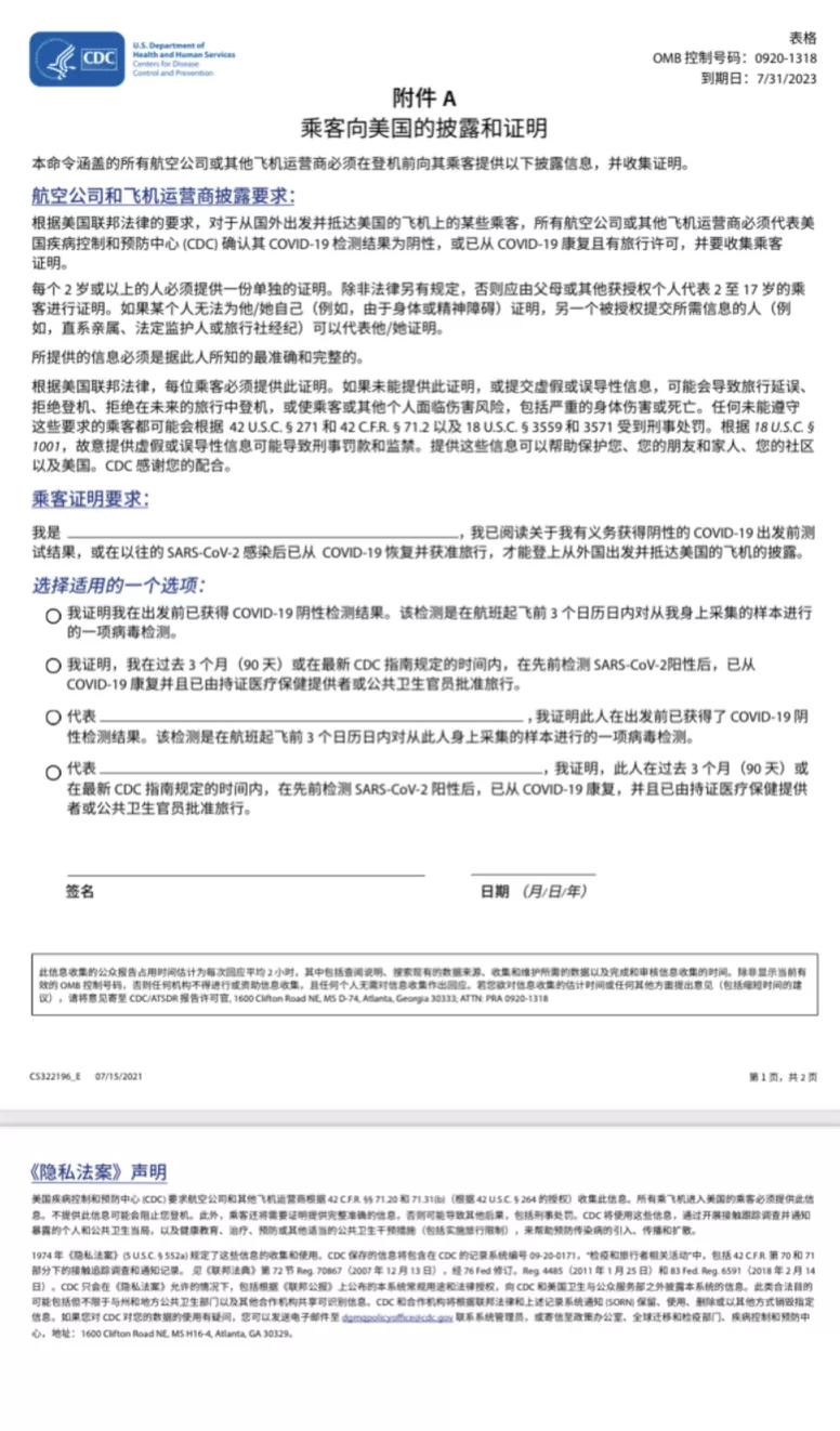
- 72小时之内核酸检测报告中英文版 ( 参照CDC要求,姓名与护照一致,标注护照号、检测时间、检测方法、阴性结果, 办理方法见本文第6部分 )
- 疫苗接种记录及翻译件 ( 办理方法见本文第6部分 )
【不一定用得到但有备无患】
- Offer
- i901缴费单
- 课程表、课程说明or开课邮件
- 成绩单
- 存款证明
- 健康证明,也就是小红本和小黄本
⚠️以上这些文件建议大家用文件袋装好,再准备一只笔,以备所需。
⚠️第一次赴美的同学,记得把电话卡的国际漫游服务打开,可以在换美国电话卡前应急。


Step 1:排队值机
值机时会有工作人员检查每个人的 开学时间、核酸检测报告 ,还会给发放一张 健康证明表和一张需要填写联系电话、邮箱、在美住址等信息的 小纸条 。
填好之后和所需证件一起交给柜台办手续。

国泰航空的健康证明表
Step 2:托运行李&安检
- 确认充电宝功率,超过1600wh不能携带
- 酒精类消毒剂可能单独安检

Step 3:出关
填写出/入境卫生健康申报(微信小程序海关旅客指尖服务)

部分需填写的信息展示
⚠️排队的人可能很多,工作人员会检查很多文件,大家尽量 提前3-4小时 去机场办理登机牌!

飞行途中,空姐会发放 当地的健康调查表 。
以纽约市健康调查表为例,主要需要填写:
primary residence、地址、电话、邮件等个人信息及去向、是否14天内去过level 2的国家地区、是否接种疫苗、是否三日内核酸检测且带了英文版证明、有无感冒发烧咳嗽等症状、是否是essential worker等信息。
健康表下机时回收。

落地之后会分为US/Non-US两部分,咱们大部分人就在 Non-US 排队。
一般来说,检查护照、F-1签证、I-20等必备证件,录照片/指纹之后,等待拿行李就可以出机场了。

但根据一手情报,本次赴美不少留学生都开启了 【小黑屋】 副本,也就是去海关窗口旁边的房间接受二次审查。
进到小黑屋之前,护照和I-20是被海关收走的,所以在这里大家要做的就是等着工作人员叫名字一个个去拿。
小黑屋常见问题:
- 你是哪个学校的
- 学什么专业
- 身上带了多少现金 (现金别带太多,有限额,1000左右就差不多了)
- 在美国住哪里
- 是否携带酒水*品毒**
大家不要害怕,如实回答就好,一般来说海关并不会刻意为难。但小黑屋最大的未知是你不知道要在里面等多久,短则半小时,长则2小时都有可能出现,而主页君还有被double check的朋友,反而比同行的其他人还要早出海关。
所以小黑屋时间难以预料,所以如果后续还有转机的同学们,最好还是要做好预留充足的时间的打算。

出海关之后大家就可以自行选择接机方式前往住处啦。
根据CDC的指导建议,入境美国的3-5天之内需要再次进行核酸检测,并 自行居家隔离7天 。如果没有核酸检测,则需要居家隔离10天。

需要注意的是,美国各州防疫政策不尽相同,大家务必认真了解你所就读的大学和所在地区的要求,时常检查邮件查看学校最新通知。
目前,大部分学校要求学生要在校园里佩戴口罩,大家可从这里查询
https://universitybusiness.com/state-by-state-mask-tracker-colleges-impose-new-covid-19-mandates/

Q:英文版核酸检测报告怎么办理?
以北京为例, 可以出具英文核酸检测报告的医院 有:
- 北京清华长庚医院
- 北京世纪坛医院医学检验科
- 北京医院
- 和睦家
- 北京博奥医学检验所
在小程序/医院APP上提前预约,或现场挂号。根据小伙伴的经验,大家最好提前一天预约,有些机构不接受当日预约。现场挂号要早点去,据说医院八点开门,有人六点半就去排队了…
检测流程 :带上身份证和护照,提前到医院排队取样➡️在手机上查询检测报告是否出了➡️需要打印版报告的,到自助机上打印盖章的报告

一个前方经验 :
- 北京医院是最方便的,小程序就可以操作所有,也可以全部线下,取结果巨快。就是人多,且填完护照号后不能检查,报告还不显示出生日期。
- 和睦家各方面服务最好,就是贵,要280元。
- 世纪坛医院要24小时才能出结果
⚠️预约的时候,提前确认该医院的报告是否显示姓名、性别、出生日期、护照号、取样时间、报告时间、检测方法和结果。有些机构的报告上是没有出生日期或护照号的,可以和工作人员沟通,手写上去然后盖章。
⚠️最好用护照号预约
Q:英文版疫苗接种记录怎么办理?
首先,找到你所在城市附近的【 国际旅行卫生保健中心 】,也就是大家出国体检的地方。
不用预约,带上身份证、护照、已有的新冠疫苗证明(健康宝上开具并打印)、小黄本(没有的带上两寸照片),现场排队取号办理。
可以选择邮寄或自取。

Q:飞机上需要穿防护服吗?
看个人选择。不过据小伙伴透露,飞机上基本全是留学生,但穿防护服的不多。到了美国机场,有人会换上防护服。
Q:酒精消毒湿巾能带上飞机吗?
成包的酒精消毒湿巾是不能带上飞机的,过安检时会被没收哦。所以建议大家准备少量,在行程中够用就行。
注意,免洗洗手液是不能带上飞机的。
Q:需要在签证上显示符合NIE吗?
不需要!NIE不需要大家自己操作或者申请任何认证,工作人员在检查你的I-20的时候会自己check.
Q:莲花清瘟能带吗?
可以备上几盒,有小伙伴反馈说会被抽查,也有顺利入关的。其实像莲花清瘟、板蓝根、金嗓子这类都是可以邮寄的。
Q:在国内打过疫苗,到美国还需要补打吗?
综合网上的各种攻略,建议大家根据体内抗体、自身情况来进行判断。
美国很多大学都认可WHO紧急获批的疫苗(国药、科兴都是),如果在国内完全接种了国药或者科兴的疫苗,返美时不需要再接种当地疫苗。
总之,疫情时刻反复,大家在返美的途中,一定要做好科学防护,尽量保护好自己。
抵达美国后,即便是打过疫苗也不要放松警惕,少去或不去人群密集的地方,保持社交距离,戴好口罩,做好消毒。
最后,希望每个小伙伴都能顺利平安抵达!