该如何选购特配粉 (特配粉怎么挑选)

10月23日,1款特殊医学用途配方食品注册决定待领信息公布,申请人为天津澳斯乳业有限公司,受理编号有“国食注申”字样,显示有关产品配方申请获得批准。

特配粉如何选购,特配粉哪个牌子好用

截至目前,加上澳斯乳业的力诺康宁,汇总国家食品药品监督管理局公布的特殊医学用途配方食品注册名单,目前通过注册的特配粉已有36款。

但是纵观目前通过的配方中,早产儿、无乳糖配方是大热,门槛较低,而深度水解配方和氨基酸配方国内依旧是空缺!企业需努力,群众有期待!

特配粉如何选购,特配粉哪个牌子好用

什么是特配粉?

其实严格来说,应该叫做特殊医学配方食品

根据年龄又分为特殊医学用途婴儿配方食品(1岁以下)和特殊医学用途配方食品(1岁以上),

我们这里重点说的是特殊医学用途婴儿配方食品

指针对患有特殊紊乱、疾病或医疗状况等特殊医学状况婴儿的营养需求而设计制成的粉状或液态配方 食品。在医生或临床营养师的指导下食用。

特配粉如何选购,特配粉哪个牌子好用

其实通俗来讲们就是说在宝宝生病时的营养餐,作为普通婴幼儿奶粉的营养替代!我国每年新出生婴儿约1500万。其中部分婴儿由于各种疾病影响,不能喂养母乳或普通婴儿配方食品。特殊医学用途婴儿配方食品是这些婴儿生命早期或相当长时间内赖以生存的主要食物来源。

特配粉如何选购,特配粉哪个牌子好用

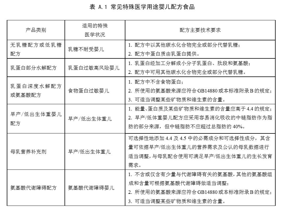
常见特殊医学用途婴儿配方食品有哪些?

而很多实际销售中,竟然出现产品与宝宝不对应症状的问题,或者有时医生给出了意见,让去买牛奶过敏时期奶粉,但是家长迷迷糊糊买成了腹泻奶粉,这就出现了宝宝越吃越严重的问题。

无乳糖配方或低乳糖配方

其实,这个就是我们俗称的腹泻奶粉,也是妈妈们比较熟悉的。此配方与普通奶粉区别在于碳水化合物做出了改变,要求不含乳糖或者低乳糖,其余营养素与婴幼儿奶粉基本一致。

无乳糖或低乳糖配方食品适用于原发或继发乳糖不耐受的婴儿;或者在非乳糖不耐受原因导致的腹泻期间使用,预防继发性乳糖不耐受的发生!同时也适用于半乳糖血症宝宝。

特配粉如何选购,特配粉哪个牌子好用

1、什么是乳糖不耐受?

婴儿腹泻中乳糖不耐受的发病率达到47%~70%,宝宝体内由于乳糖酶缺乏,无法消化普通奶粉或母乳中的大分子乳糖,导致乳糖停留在肠道内,被细菌分解发酵,进而引发腹泻、腹鸣、腹胀、腹痛的情况。乳糖不耐受最主要表现为腹泻所以便有了腹泻奶粉的俗称。

特配粉如何选购,特配粉哪个牌子好用

2、宝宝其余原因腹泻需要吃吗?

因为宝宝无论什么原因腹泻,首先损害的胃肠道黏膜,而宝宝体内乳糖酶的分泌主要来自于肠道,所以此时由于这么疾病导致胃肠道乳糖酶活性降低,所以宝宝此时继续喝普通婴幼儿奶粉会导致继发性乳糖不耐受,所以一般像轮状病毒、细菌感染等原因导致的腹泻,一般也会建议食用无乳糖配方奶粉。

特配粉如何选购,特配粉哪个牌子好用

3、权威机构推荐婴儿腹泻期使用无乳糖配方粉喂养:

  • 世界卫生组织:母乳喂养婴儿,继续保持母乳喂养,病尽可能多次喂养;配方粉喂养婴儿,建议食用低乳糖或无乳糖配方。
  • 欧洲儿科肠胃病学,肝病学和营养学会:无乳糖配方可用于治疗5岁以下因急性胃肠炎住院的患儿。
  • 中华医学会儿科学分会:母乳喂养者应继续母乳喂养,如果腹泻1周后没有好转或以为乳糖不耐受者,可转为无乳糖配方或者低乳糖配方喂养。

4、无乳糖和低乳糖配方有什么区别?

根据《预包装食品营养标签通则》(GB28050)规定,粉状无乳糖配方食品中乳糖含量应低于0.5克/100克:粉状低乳糖配方食品中乳糖含量应低于2克/100克。

针对于乳糖不耐受十分严重的孩子,也就是体内乳糖酶活性极地,一般建议食用无乳糖配方,有些孩子乳糖不耐受的程度一般比较轻,也可以耐受低乳糖配方,不过目前我国已经通过配方注册的5款(加上上文天津),全部为无乳糖配方,这个相对是更安全的,家长不必纠结选择。

特配粉如何选购,特配粉哪个牌子好用

贝因美、美赞臣、韩国每日、雀巢

5、乳糖不耐受临床诊断,如何判断严重程度?

妈妈根据宝宝身体症状,判读宝宝是否属于乳糖不耐受,如果是疑似不耐受,就要及时就医,同时记录进食奶制品与症状的相关性,实验室检查为大便酸性试验,乳糖不耐受时,乳糖被结肠细菌分解产生酸性物质,大便pH<5.5,提示乳糖不耐受。

特配粉如何选购,特配粉哪个牌子好用

其实乳糖不耐受的孩子并不是一点乳糖都不能耐受,也是要分敏感·程度高低的,一般当化验报告出现乳糖不耐受2、3级,就意味着要完全回避乳糖,应该选择无乳糖配方。如果是1级其实并不只是轻微不耐受,可以耐受部分乳糖,此时可以选低乳糖配方。

特配粉如何选购,特配粉哪个牌子好用

三级乳糖不耐受病例

6、无乳糖配/低乳糖配方应该吃多久?

一般单纯乳糖不耐受的宝宝,3天内腹泻一般会慢慢缓解,通常食用3~7天可缓解,逐渐尝试转奶回普通奶粉。

对于急性腹泻继发性乳糖不耐受的婴儿,乳糖酶腹泻的过程可达数周和数月,如果宝宝过快的换回普通奶粉,将会加重肠胃负担,导致腹泻加重和延长恢复时间。

特配粉如何选购,特配粉哪个牌子好用

《婴幼儿喂养建议》:对于急性腹泻后(胃肠炎、病毒感染等)造成继发性乳糖不耐受的婴儿可使用无乳糖配方粉至痊愈后2~4周,意思是宝宝即使腹泻止住了,也要记得吃一段时间哟,一般14~28天。

7、还有一种宝宝需要使用无乳糖配方粉至终生

半乳糖血症是一种常染色体隐性遗传性疾病,是由于半乳糖代谢中酶的功能缺陷导致半乳糖代谢障碍,在体内积累导致患儿智力低下,白内障,肝、肾损害等。

一经确诊,患儿应立刻停用乳类(人乳、奶粉),换用无乳糖配方奶粉,而且开始控制饮食的时间越早,则患儿的预后越好。由于患儿体内半乳糖代谢酶的缺乏并不会随年龄增长而逐渐改善,因此需终身进行饮食控制,这也是让家长十分痛苦与无奈的!

特配粉如何选购,特配粉哪个牌子好用

早产儿的营养餐:早产儿配方、母乳补充剂

1、早产儿/低出生体重配方奶粉:

早产儿是指出生胎龄不足37周的婴儿,低出生体重儿是指出生体重低于2500g婴儿。

为满足早产/低出生体重儿的特殊营养需求,早产/低出生体重婴儿配方食品的能量、蛋白质及某些维生素和矿物质含量,因此此配方最大特点是能量高,营养素都高于普通婴幼儿奶粉,其最主要的任务是帮助孩子长肉,达到纠正月龄宝宝的正常体重!

特配粉如何选购,特配粉哪个牌子好用

“不同年龄阶段”中,第一阶段为“转变期”,即生后7d以内,此时的目标是维持早产儿生命体征的稳定及营养和代谢的平衡;第二阶段是“稳定一生长期”,即临床状况平稳至出院,此时的目标是达到正常胎儿在宫内的增长速率;第三阶段是“出院后时期”,指出院至l岁,此时的目标是帮助早产儿达到理想的追赶性生长。

一般妈妈们就可以给到宝宝帮助的就是出院后的追长时期,营养至关重要目前通过我国特殊医学注册的是共计八款产品,妈妈购买时请认准。

特配粉如何选购,特配粉哪个牌子好用

注意,早产儿配方分为早产儿配方(院内),早产儿出院后配方两种,家长在购买时一定注意,院内配方能量值较高,而婴幼儿持续长时间摄入过高能量的配方是不利于健康的,增加代谢负荷,体重增长过快会损害心血。所以妈妈在购买早产儿奶粉一定看清,有没有标注院内和院外,出院后要使用院外早产儿配方。

2、如何判断宝宝追赶性成长完成了没?

不用矫正月龄的评估都是“耍流氓”!如何计算早产宝宝矫正月龄?

矫正月龄=实际月龄-早产月龄,也可以按照预产期计算月龄,或者按照:实际月龄-(40-出生时孕周)/4这个公式来计算矫正月龄。

出院后由于早产/低出生体重儿的追赶性生长常表现在 l 岁以内,尤其前半年,因此校正月龄 6 个月 以内理想的体重水平应在同月龄标准的第25—50百分位以上,身长增长紧随其后,而头围的增长对神经系统的发育尤为重要 。

特配粉如何选购,特配粉哪个牌子好用

特配粉如何选购,特配粉哪个牌子好用

3、早产儿身高、体重监测频率:

建议早产/低出生体重儿住院期间每 日测体重,每周测身长和头围。出院后 6 月龄以内每月 1 次,6 一l2 月龄每 2 个月 1 次,1 —2 岁每 3 个月 1 次。

特配粉如何选购,特配粉哪个牌子好用

根据宝宝纠正月龄,查看宝宝体重是否处于正常范围内,如果孩子已经在某个月份达到正常体重,就可以给孩子暂停早产奶粉,避免持续喂养导致肥胖的发生。

4、足月儿能不能喝早产儿奶粉呢?

其实对于满月的宝宝,如果出现体重增加缓慢的情况,低于正常水平,也是可以吃一段早产儿配方奶粉,选择能量高的配方,但是要随时监测体重,达到正常范围就可以换用普通饮食了。

特配粉如何选购,特配粉哪个牌子好用

5、母乳补充剂:早产儿母乳的补充剂

早产儿院后饮食,在能够母乳喂养的情况下,是一定要坚持母乳喂养的,母乳喂养为早产儿提供最理想的免疫防御,这是其最值得推荐的原因之一。而且早产儿母乳的营养成分十分神奇,营养成分基本都高于足月成熟儿。

特配粉如何选购,特配粉哪个牌子好用

但由于极低出生体重儿、早产儿的特点,纯母乳喂养仍旧不能满足其蛋白质及多种营养素的需求,生长速度较慢;母乳内钙磷含量较低,这些矿物质的不足会刺激骨的重吸收以保证血清钙浓度的正常,造成早产儿骨发育不良和代谢性骨病的危险。

所以,推荐母乳喂养的低出生体重早产儿使用含蛋白质、矿物质和维生素的母乳强化剂(HMF)以确保满足预期的营养需求。

特配粉如何选购,特配粉哪个牌子好用

但是足月的宝宝妈妈不要盲目使用:

对于婴幼儿奶液,这里涉及一个渗透压的问题,盲目在奶粉中添加营养素,将会增加渗透压,过高的渗透压增加宝宝胃肠负担,不利于消化吸收,反而适得其反。

特配粉如何选购,特配粉哪个牌子好用

乳蛋白深度水解配方或氨基酸配方食品

食物蛋白过敏是婴儿对食物中蛋白质不恰当的免疫应答引起的不良反应。婴儿早期食物以乳类为主,因此乳蛋白过敏是婴儿出生后最常见的食物蛋白过敏,牛奶蛋白过敏又分为中轻度牛奶蛋白过敏和重度牛奶蛋白过敏。而有的宝宝过敏原不仅仅存在一种,可能存在两种或者两种以上,成为多种食物蛋白过敏。

特配粉如何选购,特配粉哪个牌子好用

1、氨基酸配方

氨基酸配方不含肽段 、完全由游离氨基酸按一定配比制成,故不具有免疫原性。对于牛奶蛋白合并多种食物过敏 、非 IgE 介导的胃肠道疾病、生长发育障碍、严重牛奶蛋白过敏 、不能耐受深度水解蛋白配方者推荐使用氨基酸配方。

2、深度水解配方 :

深度水解 配方是将 牛奶 蛋 白通 过加热、超滤、水解等特殊工艺使其形成二肽 、三肽和少量游离氨基酸的终产物,大大减少了过敏原独特型抗原表位的空间构象和序列,从而显著降低抗原性 ,故适用于大多数牛奶蛋白过敏患儿。< 10%牛奶蛋白过敏患儿不能耐受深度水解配方,故在最初使用时,应注意有无不良反应。适合于中轻度牛奶蛋白过敏。

特配粉如何选购,特配粉哪个牌子好用

3、如何判断食物过敏程度?

其实这里主要分两步即可,一是观察孩子身体变化,有无过敏反应,一旦疑似过敏及时就医进行过敏原检测,根据过敏原报告进行水解奶粉的选择!

家长通过疑似牛奶蛋白过敏症状,做出粗略判断,宝宝过敏主要变现在皮肤、消化道、呼吸道,而且症状可能表现出一种,也可能多种,表现出一种时候会有隐蔽性。

特配粉如何选购,特配粉哪个牌子好用

1)多数孩子会同时表现出湿疹和腹泻,此类比较好辨认,或者腹泻加咳嗽;湿疹加咳嗽。同时表现多种比较好辨认,但是以下单纯性容易忽略。

2)单纯性腹泻:

过敏宝宝容易表现出腹泻,严重的宝宝可致血便,单穿的腹泻致使家长容易跟乳糖不耐受混淆,就给宝宝换用无乳糖配方,但是无乳糖配方奶粉是含有乳蛋白的,宝宝吃了反而会越吃越严重,一旦宝宝腹泻期间,食用腹泻奶粉越吃越严重,极可能存在病理性因素,过敏、病毒细菌感染都可能,妈妈要即使就医看原因。

这里有的家长就纳闷了,我家孩子喝奶粉喝的好好的,换上腹泻奶粉就过敏了,怪品牌不好?

其实宝宝过敏是一种自身免疫性反应,是体制问题,当体内过敏原积累到一定程度才会表现出来症状。比如宝宝喝奶粉到了一定月龄,宝宝开始腹泻,代表过敏前期症状已经表露,此时继续接触牛奶蛋白就会加重过敏的表现。打个比方,100分的试卷60分及格,59分就是不及格,过敏表现也是如此,过敏原在59分的量时候不会表现出症状,60分就会爆发症状。

特配粉如何选购,特配粉哪个牌子好用

3)还有一类就是隐蔽的单纯性便秘

宝宝除了便秘没有其余表现,家长很容易忽视,当做单纯便秘来处理,此时妈妈要检测宝宝体重增加,如果孩子一直不长肉,很有可能是过敏损害了宝宝肠道,及时做个过敏原检查吧。

4)还有一类隐蔽性过敏:反复湿疹,

宝宝涂了药膏就好转,喝完奶就长湿疹,此类反反复复的湿疹一定注意了,可能也是隐形的过敏。

出现以上情况,及时就医,妈妈也要回忆宝宝饮食历史,宝宝是否开始喝奶粉,喝多久了?辅食添加了新种类有没有?

4、化验报告怎么看?

根据过敏性疾病诊疗指南的推荐,国际上公认且已经在临床广泛应用的诊断试验包括皮肤点刺实验和血清变应原特异 IgE 检测。

皮肤点刺实验:

特配粉如何选购,特配粉哪个牌子好用

选择左前臂掌侧皮肤进行点刺。用记号笔在左臂中部标记所用点刺液名称,两种点刺液间的距离不小于5cm,以防止反应红晕融合;消毒皮肤用一次性消毒点刺针垂直点在每一液滴中,轻压刺破皮肤(以不出血为度),1秒后提起弃去,5分钟后将全部液滴擦去,30分钟后观察并记录皮肤反应。

【过敏原】常见的食物:鱼肉、牛奶、鸡蛋、海鲜、水果等;吸入性过敏原:尘螨、屋尘、植物等

化验报告这样看:加号越多,代表其过敏越严重!

特配粉如何选购,特配粉哪个牌子好用

检验报告举例说明:

特配粉如何选购,特配粉哪个牌子好用

如图所示,为多种食物过敏,多种吸入性过敏。图中两个“++”为中度过敏,一个“+为轻度过敏”。

血液中IgE检测:通俗里讲,抽检测血液中的总IgE和特异性IgE含量,总IgE是看宝宝是否属于过敏体质,特异性IgE寻找具体过敏原。

特配粉如何选购,特配粉哪个牌子好用

血清中总IgE——结果判定

婴儿脐带血IgE水平小于0.5IU/ml,出生后逐渐升高,12岁时达成人水平,小于100IU/ml。

结果判定:总lgE大于100-333 IU/ml即表现为增高,大于333IU/ml为异常升高,极大可能存在过敏,但是总IgE升高,提示存在过敏,但不是绝对。

适应症:过敏体质或者过敏性疾病,如哮喘,过敏性鼻炎,*麻疹荨**等通过例子来看:

特配粉如何选购,特配粉哪个牌子好用

通过例子来看:

特配粉如何选购,特配粉哪个牌子好用

通过上图检验报告可以看出,总IgE水平为>200IU/ml,超过其正常水平100IU/ml,因此提示该宝宝属于疑似过敏体质,需要进一步进行过敏原特异性检测,查找具体过敏原。

特异性lgE测定有时也称为“过敏原测定”,

检测范围:0.35-100IU/ml

适应症:lgE介导引起的急性过敏

特配粉如何选购,特配粉哪个牌子好用

案例1:

特配粉如何选购,特配粉哪个牌子好用

通过图中展示,此孩子吸入性过敏原为柳树/杨树/榆树,、牛奶、花生、鲑鱼属于轻度过敏,鳕鱼、龙虾、扇贝属于重度过敏,综合来看,该宝宝属于多种食物蛋白过敏,应该饮食进行严格回避,不仅仅回避牛奶蛋白,提到的过敏原都要回避,需要将普通奶粉更换为氨基酸配方。

案例2:

特配粉如何选购,特配粉哪个牌子好用

通过上图检测报告,可知只有牛奶蛋白一项出现异常,数值仅为0.47,提示存在轻度牛奶蛋白过敏,饮食替代选择深度水解即可。

5、过敏源检测报告一定准确?NO

由于过敏机制的复杂,所以过敏原有时不一定能够检测出来,但是检测不出来,宝宝却存在过敏症状,确实让家长头痛,尤其是6月龄以内宝宝过敏原检测不太准。一般6月龄以后检测更准确。

过敏原检测金标准是:过敏原检测+食物回避实验

特配粉如何选购,特配粉哪个牌子好用

如何进行食物回避,这里要用到氨基酸配方奶粉,简单来讲,宝宝疑似过敏症状,暂停目前饮食,换用氨基酸配方,食用2~4周后,若宝宝症状逐渐好转,让宝宝再次接触原来饮食,若再次出现过敏针状,那么可粗略判断此饮食是过敏原,此仅仅作为一种辅助方法,记住,食用的是氨基酸配方,不是深度水解配方!

6、深度水解配方与氨基酸食用多长时间?

特配粉如何选购,特配粉哪个牌子好用

重度牛奶蛋白过敏和多种食物蛋白过敏的宝宝:氨基酸配方食用6个月或者到9~12月龄,转奶至深度水解6个月,再转奶至部分水解配方食用3~6个月后回到普通饮食。

中轻度牛奶蛋白过敏宝宝:深度水解配方食用6个月或者到9~12月龄,转奶至部分水解配方食用3~6个月后回到普通饮食。

当然时间不是一定的,根据宝宝具体情况,若家长想提前转换,建议先去做个过敏原检测,看目前宝宝过敏程度,是否适合转换,避免再次过敏。

特配粉如何选购,特配粉哪个牌子好用

注意,目前氨基酸和深度水解通过中国特殊医学注册的只有纽迪希亚纽康特氨基酸配方喝雀巢蔼儿舒深度水解配方。

特配粉如何选购,特配粉哪个牌子好用

部分水解蛋白配方:

乳蛋白部分水解配方食品是将产品中的乳蛋白经过酶水解为易消化的小分子乳蛋白、肽段和氨基酸,以降低大分子乳蛋白的致敏性并帮助建立耐受性,预防过敏,提高消化率。

注意,它虽然属于水解奶粉,但是不属于治疗过敏的行列,而是用来预防过敏,它对比于深度水解配方,蛋白分子更大,有助于诱导宝宝接受普通牛奶蛋白,以达到预防食物蛋白过敏的目的。

特配粉如何选购,特配粉哪个牌子好用

部分水解配方通常推荐用于特应质高风险婴儿的初级干预,以及牛奶过敏的婴儿经过一段时间的完全水解配方治疗后,症状缓解后的续贯治疗,以期诱导耐受,预防食物过敏

特应质高风险婴儿其实就是存在家族过敏遗传史的宝宝,无论双方父母一方或者双方过敏,孩子都是过敏过风险,坚持母乳喂养是最好的预防方法,在母乳不足的情况下,要首选部分水解配方进行预防过敏。

特配粉如何选购,特配粉哪个牌子好用

氨基酸代谢障配方:

氨基酸代谢障碍配方不等于氨基酸配方,现在目前比较多的就是苯*酮丙**尿症!

特配粉如何选购,特配粉哪个牌子好用

苯*酮丙**尿症PKU)是最常见的氨基酸代谢障碍性疾病之一

属常染色体隐性遗传病是由于苯丙氨酸代谢途径中酶缺陷所致,因患儿尿液中排出大量苯*酮丙**酸等代谢产物而得名。

特配粉如何选购,特配粉哪个牌子好用

患儿出生时都正常,通常在3~6个月时开始出现症状。所有患者都有不同程度的智能发育障碍,严重者智商可低于50。可有行为异常、多动等。且患者大多有色素减少,如头发为棕色或黄色,皮肤浅白而油腻,尿和汗液中有特殊的鼠臭味。

特配粉如何选购,特配粉哪个牌子好用

一旦确诊,应立即治疗。饮食方案应因人而异,并经常根据患者的具体情进行方案调整,但是要遵循低苯丙氨酸的原则,婴幼儿主要为苯*酮丙**尿病特殊医学配方食品为主,饮食治疗至少应持续到成人,尽可能地坚持终生治疗,尤其是女性。

特配粉如何选购,特配粉哪个牌子好用

开始治疗的年龄越小,预后越好,患者的智能发育可接近于正常人;晚治疗者都存在程度不等的智能低下。因此,出生后尽早筛查,最好在2周内,但不能超过3周。

参考文献:

吴晖, 牛晨艳, 黄巍峰,等. 乳糖不耐受症的现状及解决方法[J]. 现代食品科技, 2006, 22(1):152-155.

叶礼燕, 陈凤钦. 腹泻病诊断治疗指南[J]. 中华实用儿科临床杂志, 2009, 24(19):1538-1540.

王丹华. 重视早产儿出院后的营养管理[J]. 中华新生儿科杂志, 2009, 24(3):133-135.

王丹华. 早产儿喂养[J]. 中华新生儿科杂志, 2006, 21(5):317-319.

周郁, 仇东辉. 苯*酮丙**尿症的研究进展[J]. 中国优生与遗传杂志, 2004, 6(s1):21-23.