本文由brainnews脑科学世界团队原创编译,转载请联系授权。
近日,来自德国癌症研究中心临床神经生物学系的 Hannah Monyer 教授团队在 Neuron 杂志在线发表了题为 “Diazepam binding inhibitor governs neurogenesis of excitatory and inhibitory neurons during embryonic development via GABA signaling” 的研究,证明 *西泮地**结合*制剂抑**(DBI)在胎鼠端脑的神经前体细胞中表达。DBI及其加工产物ODN可减少神经前体细胞的GABA能电流,并且通过GABA信号途径抑制体内神经前体细胞的增殖。

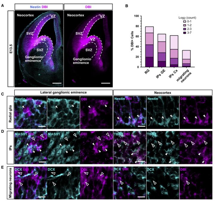
在影响神经发生的神经递质中, γ-氨基丁酸(GABA) 发挥重要作用,GABA受体支持祖细胞和迁移神经元中的非突触信号。此研究探索了*西泮地**结合*制剂抑**(DBI)的表达水平,这是一种调节GABA信号的内源性苯二氮卓,它可以调节胚胎神经发生,影响出生后小鼠大脑中神经元数量的长期结果。 作者重点研究了两个大脑区域,即 新皮质的VZ/SVZ和GE (图1A)。在这两个增殖区,DBI呈分级表达模式,在新皮质的VZ和E13.5的外侧GE(Lge)处密度最高(图1A)。另一方面,在进一步分化的细胞中,只有32.95%的细胞,如双皮质素阳性(DCX+)迁移神经元,显示出DBI的表达(图1B)。细胞类型特异性标记的免疫染色证实了scRNA-seq数据的结果(图1C-1E)。

图1.DBI在GE和新皮质的干细胞和中间祖细胞中表达
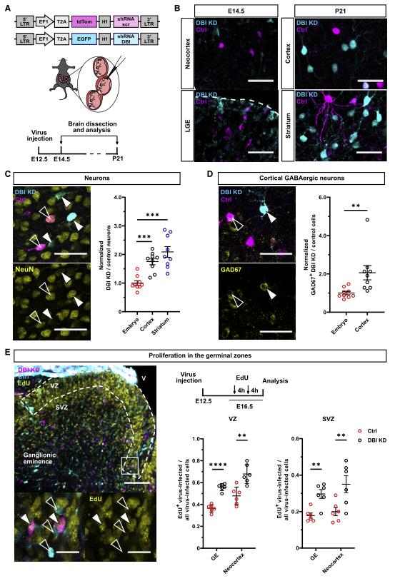
为了研究DBI是否影响发育中的神经发生,作者在胚胎E12.5进行了DBI基因敲除(KD)实验,并分析了E14.5和出生后第21天的大脑。DBI KD引起皮质和纹状体神经元显著增加(图2C)。GABA能神经元的分析表明,DBI KD导致了类似的增加(图2D)。因此,我们得出结论, 抑制DBI的表达在相当程度上影响了兴奋性和抑制性神经元的数量。 为了确定DBI表达减少是否影响细胞增殖,作者结合EDU脉冲标记进行了DBI KD实验。在E16.5检查了新皮质和GE4dpi的增殖情况,发现 DBI KD增加了这两个区域的增殖 (图2E)。

图2.胚胎大脑中的DBI KD导致神经元数量增加
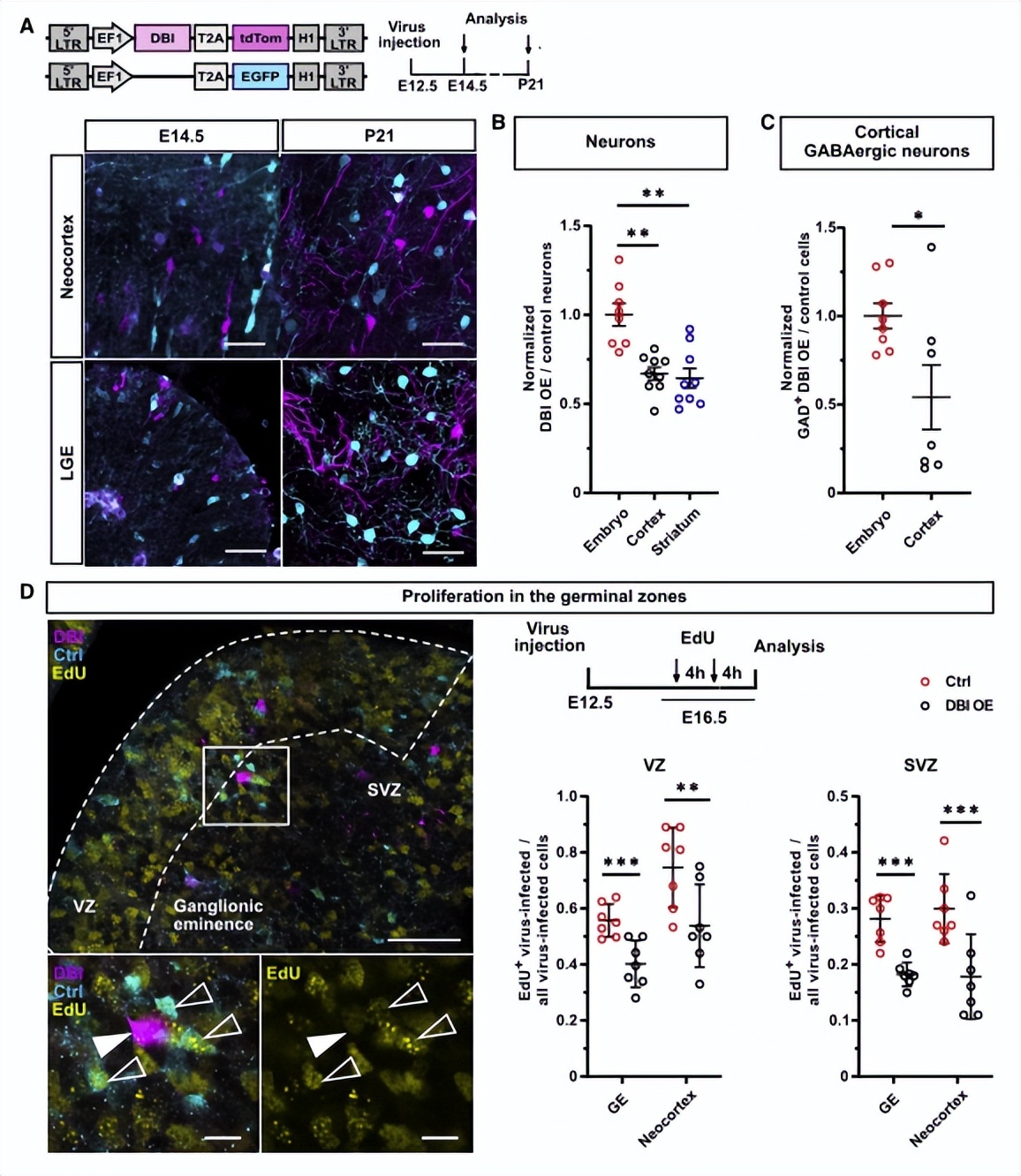
为了证实DBI在胚胎神经发生过程中作为增殖的负调控因子,作者采用了宫内递送慢病毒混合物的方法,通过全长DBI过表达来进行功能获得实验(图3A)。结果显示, 过量表达DBI具有相反的效果,正如P21小鼠躯体感觉皮质和纹状体中兴奋性和抑制性神经元数量的减少所表明的那样 (图3B和3C)。因此,EDU脉冲标记实验表明, DBI OE减少了皮质和GE中的细胞增殖 (图3D)。

图3.胚胎中的DBI OE导致神经元数量减少
DBI蛋白表达在新皮质和GE的VZ和SVZ很容易检测到(图4A)。作者利用E13.5的空间转录分析证实了这一表达模式(图4B和4C),发现 DBI蛋白和mRNA在VZ的表达最高,在SVZ向边缘带的表达较弱 (图4C)。ScRNA-seq定量数据显示,66.65%的Gabrg2+Ge中间前体细胞和36.19%的Gabrg2+迁移神经元表达DBI mRNA(图4D)。

图4.DBI和GABAA受体亚单位G2由中间前体细胞表达
考虑到Gabrg2和Dbi的表达模式(图4E),作者预测了关于GABAA受体的激活和DBI对GABAA受体介导的电流的调节作用的不同细胞类型特异性反应。为了检验这一预测,作者对来自E14.5胚胎的急性脑切片进行了无创细胞附着记录和全细胞膜片钳记录。 与成熟阶段一致,LGE祖细胞可根据其固有特性分为三类(图5B、5D和5E)。作者发现 VZ前体细胞对蝇蕈醇几乎没有反应,而GAD67-和GAD67+SVZ前体细胞对其有反应;蝇蕈醇介导的GABA能电流对ODN敏感,ODN减少了蝇蕈醇介导的GABA能电流 。

图5.DBI以成熟依赖的方式调制VZ和SVZ中GABAA受体介导的电流
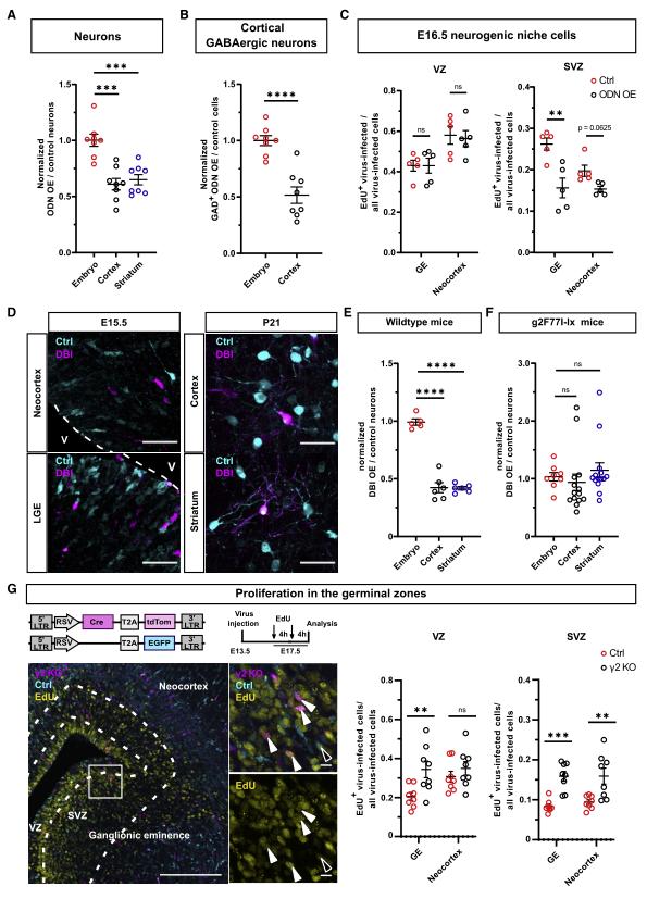
接下来,作者研究了ODN OE是否足以概括全长DBI的效果。结果证实ODN的OE模拟了全长DBI OE的效果,减少了兴奋性和抑制性神经元的数量,程度与DBI相当(图3、6A和6B)。 ODN OE对VZ祖细胞的增殖没有影响,但降低了SVZ祖细胞的增殖 (图6C)。 为了进一步证实这些结果,作者在g2F77I-LX小鼠身上进行了全长DBI OE实验(图6D)。与野生型小鼠皮质神经元数量的减少(图6E)相反,在DBI OE后,g2F77I-LX小鼠没有任何影响(图6F)。

图6.DBI对GABAA受体介导的电流的调节构成了胚胎细胞增殖的负调控机制
总 结
综上所述, 作者证明DBI在胚胎小鼠大脑生发区的放射状胶质细胞和中间前体细胞中高度表达,从而产生兴奋性和抑制性细胞。 DBI控制神经发生的机制涉及其作为GABA诱导的电流的负变构调节器在表达包含γ2亚基的GABAA受体的祖细胞上的作用。DBI的调节作用与GABAA受体在这些细胞中的增殖区信号调节作用类似,反映了DBI对胚胎神经发生的严格控制。
全文链接:
https://doi.org/10.1016/j.neuron.2022.07.022
参考文献
Everlien et al., Diazepam binding inhibitor governs neurogenesis of excitatory and inhibitory neurons during embryonic development via GABA signaling, Neuron (2022).
编译作者:Leo Ray(brainnews创作团队)
校审:Simon(brainnews编辑部)