节后想找新工作?桂城新一波招聘来了!政府雇员、记者、工程师、研究员、社工、行政文员,N个优质岗位等着你,薪酬福利待遇从优,一起来看看!
佛山市生态环境局南海分局及下属事业单位
根据工作需要,佛山市生态环境局南海分局及下属事业单位公开招聘机关事业单位辅助工作人员2名。
招聘岗位

招聘方式
报名时间:2021年3月9日-3月11日。
报名方式:网上报名。请报名人员将报名材料(彩色电子扫描件)打包为一个压缩文件,以“招聘职位编码+姓名+手机号码”命名发送至电子邮箱:hbj_rsk@nanhai.gov.cn。
报名所需材料:《佛山市南海区招聘机关事业单位辅助工作人员报名登记表》(电子Word文档及手写签名电子扫描件),身份证、户口簿、学历学位证、应届毕业生就业推荐表、本人近期免冠一寸彩色照片(jpg格式);择业期考生另需提交未落实工作单位的证明材料。以上材料均需上传扫描件。报名人员需对提交资料的真实性负责,如发现提供的报考材料失实,将取消聘用资格。
联系方式
陈小姐,0757-86393626。
佛山市南海区农业农村局
根据工作需要,佛山市南海区农业农村局公开招聘屠宰检疫驻场兽医18名。
招聘岗位

招聘方式
报名时间:2021年3月1日至 3月15日。
报名方式:网上报名。请报名人员把《佛山市南海区农业农村局招聘屠宰检疫驻场兽医报名登记表》(附件2)和相关证明材料的扫描件压缩打包后,以“(应聘屠宰检疫驻场兽医)姓名+手机号码”命名发送至电子邮箱:nyj_djs@nanhai.gov.cn。
报名所需材料:
(1)《佛山市南海区农业农村局招聘屠宰检疫驻场兽医报名登记表》(附件2,打印后手写签名彩色扫描)。
(2)本人近期免冠大一寸彩色照片电子版(JPG格式,200KB以内)、本人身份证(含正反面)、户口簿(含户主页和本人页)、学历学位证、专业技术资格证书等材料原件的扫描件。报名人员需对提交资料的真实性负责,如发现提供的报考材料失实,将取消聘用资格。
联系方式
梁小姐,0757-86337447。
佛山市南海区住房城乡建设和水利局
根据工作需要,佛山市南海区住房城乡建设和水利局公开招聘机关事业单位辅助工作人员8名。
招聘岗位


招聘方式
报名时间:2021年3月1日至 3月8日。
报名方式:采用网上报名方式。请报名人员将报名所需材料(电子扫描件)依次排序后打包为一个压缩文件,以“职位代码+姓名+手机号码”命名发送至电子邮箱:jsj_renss@nanhai.gov.cn。
报名所需材料:《佛山市南海区招聘机关事业单位辅助工作人员报名登记表》(详见附件2,背面需粘贴身份证复印件,打印后手写签名),本人近期免冠一寸彩色照片1张(JPG格式,200KB以内),身份证(正反面)、户口簿(含首页和本人页)、毕业证、学位证、相关资历证明等材料。报名人员需对提交资料的真实性负责,如发现提供的报考材料失实,将取消聘用资格。
联系方式
杨小姐,0757-81213201。
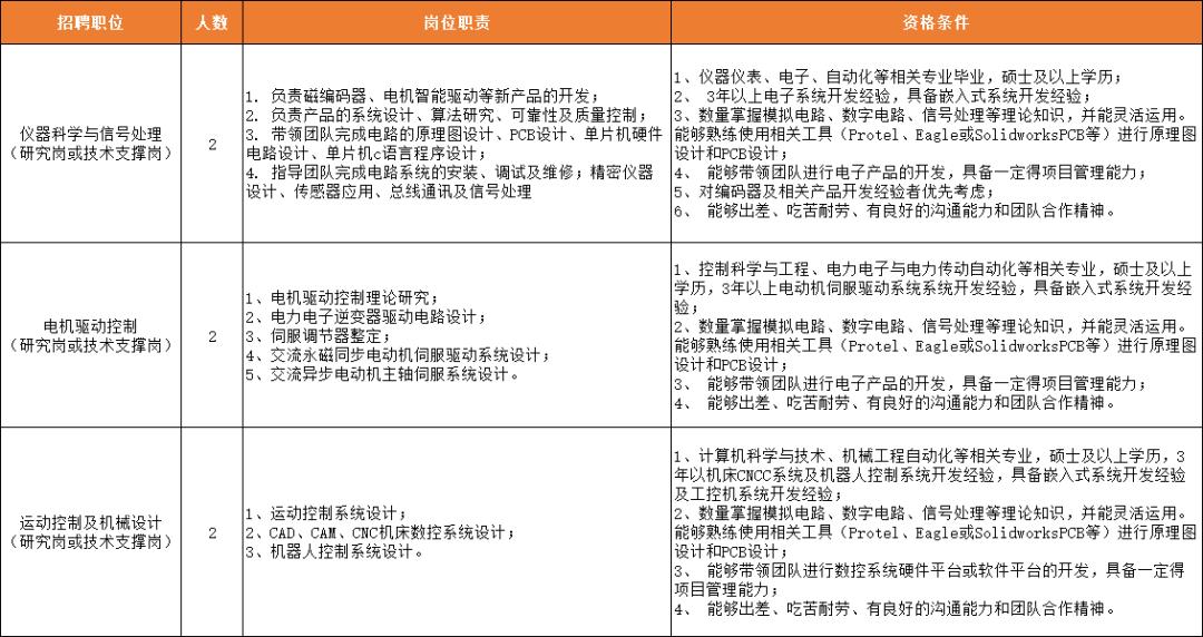
季华实验室
招聘岗位




薪酬待遇
所需方向研究岗位硕士应届毕业生起薪不低于16万元、18万元、20万元/年+项目奖励,博士应届毕业生起薪不低于26万元、28万元/年、31万元+项目奖励,所需方向项目聘用制岗位本科应届毕业生起薪不低于7万元,有相关工作经验的应聘者基础年薪待遇可面议。
被聘用人员试用期3-6个月,试用期间工资按月工资80%发放,试用期结束的正式聘用人员按照《季华实验室薪酬管理办法》(暂行)发放月工资,根据年度考核结果发放年度绩效奖金。
应聘流程
1.登陆季华实验室人才招聘官网“社会招聘”页面,查询需求部门职位,按职位进行投递。
查询网址:
http://zhaopin.jihualab.com/Social。
2.招聘考核分为资格审查、专家面试等环节。对于通过资格审查的应聘者,实验室择优发布面试资格,由实验室组织评审专家对应聘者进行面试。面试通过后即发布录用通知,拟招录人才需在接受录用通知之日起1个月内入职实验室并签订劳动合同,应届毕业生签订三方协议。
本岗位未招满前,此招聘启事长期有效。候选人申请材料恕不退还,将予以严格保密。
联系方式:
联系人:梁老师,0757-63220920。
佛山新闻网
因业务发展需要,佛山新闻网现诚聘专职记者1名。
岗位职责
1、负责官方微信等新媒体平台的维护和运维;
2、负责新媒体产品的制作,包括素材采编、图文编辑、短视频制作、H5等融媒体产品策划制作等;
3、根据需求,撰写活动方案并落地执行,利用新媒体渠道、网站平台等进行内容推广。
任职要求
1、大学本科或以上学历,广播电视学、新媒体与网络、新闻学、汉语言文学等相关专业;
2、具有较强的政治敏锐性和新闻敏锐性,文字功底扎实;
3、懂得简单的图片拍摄及后期处理、视频剪辑等融媒体产品制作技能,具有较好的资源整合能力和业务推进能力;
薪酬待遇
1、极具竞争力的薪资(年薪可达10万+)。
2、购买六险一金、带薪年假。
3、量身制定规划职业发展路线,提供技能提升培训。
报名事宜
如有兴趣,请投送个人简历及个人作品至招聘邮箱citygf@citygf.com,邮件主题请备注“专职记者招聘”。如有疑问,可联系0757-28366889 黄小姐咨询。
珠江时报社
因业务发展需要,珠江时报桂城全媒体新闻部现诚聘全媒体记者1名。
岗位职责
1.负责珠江时报报纸、佛山+APP、微信等相关平台的新闻策划、采访工作;
2.执行策划选题,按时高质量完成工作任务;
3.完成杂志、书籍、宣传品等的策划、采访工作;
4.能策划并组织实施线上线下活动;
5.能深度理解南海区镇街发展,愿意扎根南海,深耕镇街全媒体新闻阵地。
任职要求
1.本科及以上学历,专业不限,年龄35岁(含)以下;
2.具有新闻、中文、汉语言文学等相关专业,优秀应届生亦可,有新闻采编从业经验更佳;
3.有扎实的文字功底,能快速写出高质量稿件。其中能采、能写、能拍(图片和视频)、能编、能熟练运用新媒体技术进行创意传播的全媒体人才优先;
4.有敏锐的新闻主题及社会热点洞察力,能快速获取最新信息,精确分析、深度挖掘有价值的新闻,有较好的选题策划能力;
5.具有较好的理论分析能力、沟通能力、逻辑思维能力和团队协作能力。有思路,有见解,有执行力,能承受较高强度的工作压力。
工作范围及待遇
1.主要工作范围在南海区桂城街道;
2.岗位工作时间灵活,可享受五险一金及同行业具竞争力的薪酬待遇。
报名事宜
截止日期:2021年3月10日;
接收简历邮箱:403531046@qq.com(邮件标题请注明“应聘简历”)。
温馨提示
除桂城全媒体新闻部之外,珠江时报镇街中心其他镇街全媒体新闻部也需招聘记者6人,融媒编辑1人,应聘其他镇街岗位的小伙伴需注明。
佛山市博睿社会工作服务中心
招聘岗位



招聘须知
员工福利含五险一金、商业意外保险、高温津贴、带薪年假、节日礼品、年度体检、年终评优奖励、项目/机构每年外出交流学习、生日/结婚/生育贺礼等。
实习生须知:
①机构提供实习补贴600-1200元,并购买商业意外保险。
②毕业实习期间表现优秀的实习生可晋升为见习社工(待遇面议),毕业后可转正成为正式员工。
③实习期内实习生可免费参加机构提供的专业督导与培训。
应聘流程
1. 请将简历投递至博睿社会工作服务中心招聘邮箱: nhhr@brssc.org.cn(在邮件标题处和简历标题标注“姓名+区域+应聘职位”,例“张三+区直部门+项目社工”,个人简历请务必以附件形式提交)
2. 招聘信息有效性截止至招满为止。
3. 简历通过初审者将于一周内收到邮件及电话回复,通知面试时间及地点。申请人所提供的资料将予保密,并只作招聘有关职位用途。
Concentrix中国
因业务发展需要,Concentrix(纳斯达克股票代码:CNXC)现向社会公开招聘工作人员多名。
互联网平台-售后咨询(若干)
工作内容
1.接听客户对游戏中心、软件商店、金融服务、浏览器等的热线咨询,解答客户手机使用中的相关问题;
2.准确记录用户反馈的问题,完整录入工单系统并进行跟踪处理;
3.关注客户体验,提高对客户问题解决率;
4.不定期接受业务产品和流程培训,提升业务知识。
任职要求
1.全日制大专或以上学历,要求拿到毕业证;
2.普通话良好;
3.能够适应轮班工作;
4.上班时间:5天8小时轮班制,周休2天月休8天。
薪酬福利
1.薪酬4-5k;
2.提供住宿;
3.入职即购买六险一金,每年带薪年假10-12天,1天生日假,另有婚假产假等假期;
4.全方位带薪培训,以及员工提升计划。
国际品牌手机——售后技术顾问(若干)
工作内容
主要通过电话渠道为某世界知名电子产品的终端用户提供技术支持;
1.接听用户电话,提供产品使用、产品故障排查等技术支持和售后咨询,及时解决用户问题;
2.根据规定记录每一通电话的通话内容;
3.与其他支持团队协调,提供优质的电话服务体验。
任职要求
1.大专或以上学历,要求拿到毕业证,有相关经验者,可放宽到中专或高中学历;
2.普通话良好;
3.能够适应轮班工作;
4.上班时间:5天8小时轮班制,周休2天月休8天。
薪酬待遇
1.薪酬4-5k;
2.提供住宿;
3.入职即购买六险一金,每年带薪年假10-12天,1天生日假,另有婚假产假等假期;
4.全方位带薪培训,以及员工提升计划。
资深游戏审核员(4名)
工作内容
1.服务于国际知名游戏平台;
2.对游戏审核结果的结果进行质量监控,对审核员审核的结果进行复审。
任职要求
1.大专或以上学历,要求拿到毕业证;
2.热爱并熟悉游戏,消消乐一类除外;
3. 拥有基本英文读写能力;
4.一年以上审核类工作经验;
5.上班时间:5天8小时轮班制,周休2天月休8天。
薪酬待遇
1.薪酬5-6K;
2.提供住宿;
3.入职即购买六险一金,每年带薪年假10-12天,1天生日假,另有婚假产假等假期;
4.全方位带薪培训,以及员工提升计划。
粤英双语售后客服(粤英流利)(1人)
工作内容
1.负责国际知名教育集团的相关售后咨询,比如订购书籍或者使用过程中的相关疑问;
2.工作方式为电话接听+邮件。
任职要求
1.大专或以上学历,要求拿到毕业证;
2.纯正粤语,港式发音优先;
3. 英文听说读写流利;
4.上班时间:朝九晚六,周六日双休。
薪酬待遇
1.薪酬5-6K;
2.提供住宿;
3.入职即购买六险一金,每年带薪年假10-12天,1天生日假,另有婚假产假等假期;
4.全方位带薪培训,以及员工提升计划。
应聘须知
公司地址:桂城街道锦园路13号景兴环球大厦12F;
Concentrix中国官网:http://china.concentrix.com;
简历投递邮箱:eva.cai@concentrix.com;
微信咨询:Concentrix05;
电话咨询:0757-81031087。
泰盈科技(集团)有限公司
根据业务发展需求,泰盈科技(集团)有限公司(纳斯达克:CCRC)现面向社会公开招聘银行分期专员、网上银行推广专员等精英人才。
网上银行推广专员(5-15K)
岗位职责
1.通过前端大数据统计,邀请信用良好且有经常使用线上支付的客户指引开通线上银行;
2.客户来源于当前全球最大的移动支付厂商(无需外出寻找资源),对客户群体进行线上引导推广。
任职要求
1.中专及以上学历,有银行、金融、销售等相关经验优先考虑;
2.普通话标准,吐字清晰,良好的倾听能力、语言表达能力和沟通能力;
3.名下无在营网店(淘宝店),无不良征信记录。
银行分期专员(5-15k)
岗位职责
1.根据银行所提供的优质客户资源,为信用卡用户办理账单分期服务;
2.客户接受度高,减轻客户的还款压力,提升和维护银行品牌形象;
3.为客户提供快速、准确、专业的服务,从而达成服务指标。
任职要求
1.中专及以上学历,有银行、金融、销售等相关经验优先考虑;
2.普通话标准,吐字清晰,良好的倾听能力、语言表达能力和沟通能力;
3.个人征信记录良好。
前台人事(4-5k)
岗位职责
1.负责来访人员接待,面试安排;
2.负责各类办公文档等资料录入;
3.负责人事资料的录入、维护和管理;
4.组织并协助各部门进行招聘、培训等工作;
5.保管好各种办公设施、物品保管工作。
任职要求
1.大专及以上学历,人力资源、行政管理、工商管理等相关专业优先;
2.熟练使用办公软件,形象气质佳,人事前台经验者优先考虑;
3.具备强烈的责任感,事业心,优秀的沟通能力,耐心、细心,以及严谨的逻辑思维能力。
福利待遇
1.提供免费培训,考核通关发放培训奖励;
2.全方位保障,购买五险一金,给你稳稳的幸福;
3.内部晋升,助你快人一步;
4.甲级写字楼办公,年轻人的团队工作氛围轻松、积极、快乐。
应聘方式
工作地点:南海区桂城街道荣耀国际金融中心(广东金融高新区地铁B出口,步行800米即到);办公热线:0757-63509088;邮箱:gdtaiyinghr@ccrc.com。
Teleperformance
根据业务发展需求,Teleperformance现面向社会公开招聘粤语咨询文员。
工作内容
1.通过前端大数据统计,邀请信用良好且有经常使用线上支付的客户指引开通线上银行;
2.客户来源于当前全球最大的移动支付厂商(无需外出寻找资源),对客户群体进行线上引导推广。
1.按照标准运营流程处理业务流程;2.工作中确保客户的信息和安全的维护;3.根据项目要求及时升级反馈客户及现场问题。任职要求1.大专或以上学历,有香港市场的服务经验更佳;2.良好的服务礼仪和技巧,有呼叫中心工作经验的优先;3.粤语流利,沟通无障碍。
上班时间:做五休二。
福利待遇
1.综合薪酬:4000-5000/月,入职后即缴纳五险一金,带薪年假+带薪培训;
2.无责任底薪,入职后购买五险一金;
3.公司司定期组织丰富多彩的文体活动及团队户外旅游;
4.年轻有活力的团队,公平,公开,直线沟通,更好表达自己的想法;
5.公司为员工提供优质的办公环境,科学、人性化的职场布置,系统高端的作业设备(电脑、话机),无纸化办公等;
6.公司建立了完善的人才培养机制,提供“管理+技能”双项晋升渠道,为每位员工提供广阔 的职业发展平台。
应聘方式
E-mail:jingyi.ma@teleperformance.com;
电话:0757-86237253。
佛山市宝索机械制造有限公司
储备机械工程师(8人)
岗位描述:
1、按要求完成项目组工作任务;
2、协助项目经理完成公司设备项目设计;
3、协助提供产品技术优化方案,完善相关技术资料;
任职要求:
1、机械设计、工业工程、机电一体、机器人等相关专业(全日制本科及以上学历);
2、熟悉使用二维和三维制图软件;
3、积极主动,有责任心,工作认真细致,有耐性,抗压力强,具有良好的团队协作精神;
4、具有良好的职业道德素养和保密意识。
储备电气工程师(5人)
岗位描述:
1、配合项目经理完成元器件的选型、图纸设计、程序画面编制、现场调试;
2、熟悉PLC编程,能够根据设备的运行需成完成程序的编写,并制作相应的功能;
3、提升对设备设计的审美能力,制作实用且优美的组态画面。
任职要求:
1、自动化、机电一体化等相关电气类专业(全日制本科及以上学历);
2、熟悉至少一种PLC编程、组态(西门子、三菱、ABB);
3、具备电气、自动控制各个相关知识;
4、积极主动,有责任心,工作认真细致,有耐性,抗压力强,具有良好的团队协作精神;
5、具有良好的职业道德素养和保密意识。
机械装配员(20人)
岗位描述:
1、根据机械图纸,完成装配任务;
2、负责公司机械设备的组装,调试,售后;
3、协助提供设备技术优化方案和产品改善建议;
任职要求:
1、机械、机电一体化等相关机械类专业(中专及以上学历);
2、一年以上机械设备安装工作经验优先(应届毕业生可提供培训);
3、良好的团队协作能力,工作认真负责。
电气装配员(10人)
岗位描述:
1、根据设计图纸按要求准确接线;
2、进行机器的电气安装及调试工作(PLC系统:西门子、三菱、英威腾);
3、协助提供设备技术优化方案和产品改善建议。
任职要求:
1、自动化、机电一体化等相关电气类专业(中专及以上学历);
2、一年以上电气外安装工作经验优先(应届毕业生可提供培训),持电工上岗证尤佳;
3、良好的团队协作能力,工作认真负责。
福利待遇
1、写字楼式办公环境,内设茶水间、休闲区、员工餐厅、配备微波炉等,干净舒适,工作氛围平等愉悦;
2、交通便利,距离广州南站约15分钟车程,自备地下停车场,员工免费停车,出门有公交站接驳;
3、重视人才、关注员工成长,不定期专业技能、综合管理培训,提供规范考核的晋升机制,为员工搭建成长平台;
4、公司有饭堂,提供一日三餐,住家式饭菜,干净卫生,美味可口(每月餐补150元);
5、公司提供宿舍,崭新公寓式电梯宿舍,步行8分钟到公司;
6、班车接送往返,夏南一工业区→三山总部→陈村厂区;
7、购买社会保险/商业保险;
8、生日礼物,节日礼品;
9、上班时间:周一至周六(8:15-12:00,13:15 -17:30),月休4天。
应聘须知
联系人:陈先生,13928688299(微信同号)邮箱:550531573@qq.com(简历投递请备注:职位名称+个人姓名)面试地点:广东省佛山市南海区桂城三山新城长江路20号(宝索企业总部)
上班地点:1、佛山市南海区桂城三山新城长江路20号(宝索企业总部);2、佛山市南海区桂城夏南一工业区;3、佛山市顺德区陈村镇石洲北工业区第三大道。
碧桂园·广佛上城
人事行政 ( 4500- 6000元 )
福利待遇:
五险一金+ 高温补贴+ 带薪年假+ 年终奖。
岗位职责:
协助经理办完成行政事务工作及部门日常事务工作;负责考勤管理,人员招聘,相关材料收集,报表统计等。
任职条件:
大专及以上学历,行政管理、文秘专业或人力资源管理专业优先;具备较好的表达、沟通、组织、协调能力,熟练使用各种办公软件。
物管员 ( 5500- 6500元 )
福利待遇:
五险一金+ 高温补贴+ 带薪年假+ 年终奖。
岗位职责:
负责物业销售现场及常规物业管理阶段的宾客接待、设备设施的检查及消防防范工作;对外来人员及车辆的登记工作、安全秩序管理与维护。
任职条件:
1、形象良好,高中/中专或以上学历;
2、持退伍军人证或物业管理员、酒店管理类上岗证优先;
3、有酒店礼宾岗位、前台接待或有高端物业小区门岗、形象岗、会所等从业经历优先。
工程技工 ( 4000-5000元 )
福利待遇:
五险一金+ 高温补贴+ 带薪年假+ 年终奖。
岗位职责:
负责物业项目各物业管理阶段的设施设备运行、维保、水电工程、家居维修特约服务等。
任职条件:
45 岁以下,2 年以下相关工作经验,有良好服务意识;持有效电工证,中技、职高或以上学历,机电、楼宇建建筑智能化、制冷与电工技术等相关专业。
应聘须知
面试地址:佛山市南海区桂城街道疏港路北侧7号碧桂园广佛上城。联系方式:何雪怡 13927759397(微信同号) ;
林小姐 17876560237(微信同号)。
广东南海启明光大科技有限公司
生产主管
岗位职责:
1、协助领导完成生产计划,组织生产,按时保质保量完成生产进度;
2、制定、完善车间规章制度,负责现场生产管理,维护车间生产秩序;
3、定期统计并分析生产数据,形成报告向上级汇报;
4、完成上级下达的各项生产任务及质量指标。
任职要求:
1、具有化学/化工/电子/光伏等相关行业的基层工作经验及基层管理经验;
2、工作态度认真,执行能力强,工作具有主动性,能高效协助主管工作;
3、熟悉精益生产、6S管理、全面质量管理;
4、工作严谨、有条理、执行力和沟通能力强,有强烈的责任心,领导与组织能力强;
5、熟练使用办公软件。
研发工艺员10名(4500-6000元)
岗位职责
1、跟进产品生产过程,记录并分析生产过程数据;
2、在上级指导下完成生产工艺技术的改进、优化;
3、负责实验室内各实验仪器的维护。
任职要求
1、大专及以上学历,化工类、材料类、光伏类相关专业优先。
2、工作细心、负责,动手能力强 ;
3、工作态度认真,执行能力强,工作具有主动性、具有强的团队合作能力;
4、能够熟练使用日常办公软件;
质检员/品质助理(4500-6000元)
岗位职责:
1、与客户沟通了解客户制程信息;
2、确认客户产线工艺状况及配置;
3、跟踪导电浆料测试进度并随时了解客户需求;
4、配合销售维护客户技术关系,协助客户进行制程改善提升。
任职要求:
1、大专及以上学历,化工类、材料类、光伏类相关专业优先;
2、能完成相关质量检测的文件工作;
3、工作细心、认真负责。
生产操作员 (4500元)
岗位职责:
1、负责生产配料,搅拌,轧制和包装等工作;
2、负责日常生产记录和总结;
3、参与区域6S维护和改进等工作;
4、负责生产用具的清洗和日常维护。
任职要求:
1、18--30岁,高中/中专及以上学历;
2、身体健康,能适应加班,吃苦耐劳;
3、为人正直,责任心强,有团队合作精神,服从上级安排。
福利待遇
月休6天、包住、法定假期、股权激励、节日福利、年终奖。
应聘须知
工作地址:佛山市南海区桂城街道南港大街5号;
联系人:杨小姐 13602270657(微信同号);
办公电话:0757-86706576。
来源:南海区人才服务管理办公室、广东金融高新区、文翰湖畔、季华实验室官网、各企业
编辑:佛山新闻网 杨洁怡