
大家都知道我之前用的是R18,才换的R19和R21。在上一篇推文的时候,用到的减面由于从效果器变成了生成器,在转为可编辑对象的时候还困惑了我老半天:

看来直升不行啊,多少还是得了解一下新功能才行,于是我去把R19的新功能看了一下,然后发现破碎这个功能更新也挺多的:

新功能介绍中在讲解破碎的时候有一个像搭积木一样的动画效果,作者并没有讲制作方法,这个效果和我之前分享的MG方块动画有点类似:

当时我是用克隆加简易效果器以及随机效果器做的,和这个效果区别其实还是很明显。
首先得把拼接的元素做成类似积木的形态,并且动画是一块一块拼接起来,不是像我之前做的那种一大群分开又聚合在一起的效果。
研究了半天大概是试出了这个效果了,来吧,今天我们就来看看这个搭积木的动画是如何制作的。

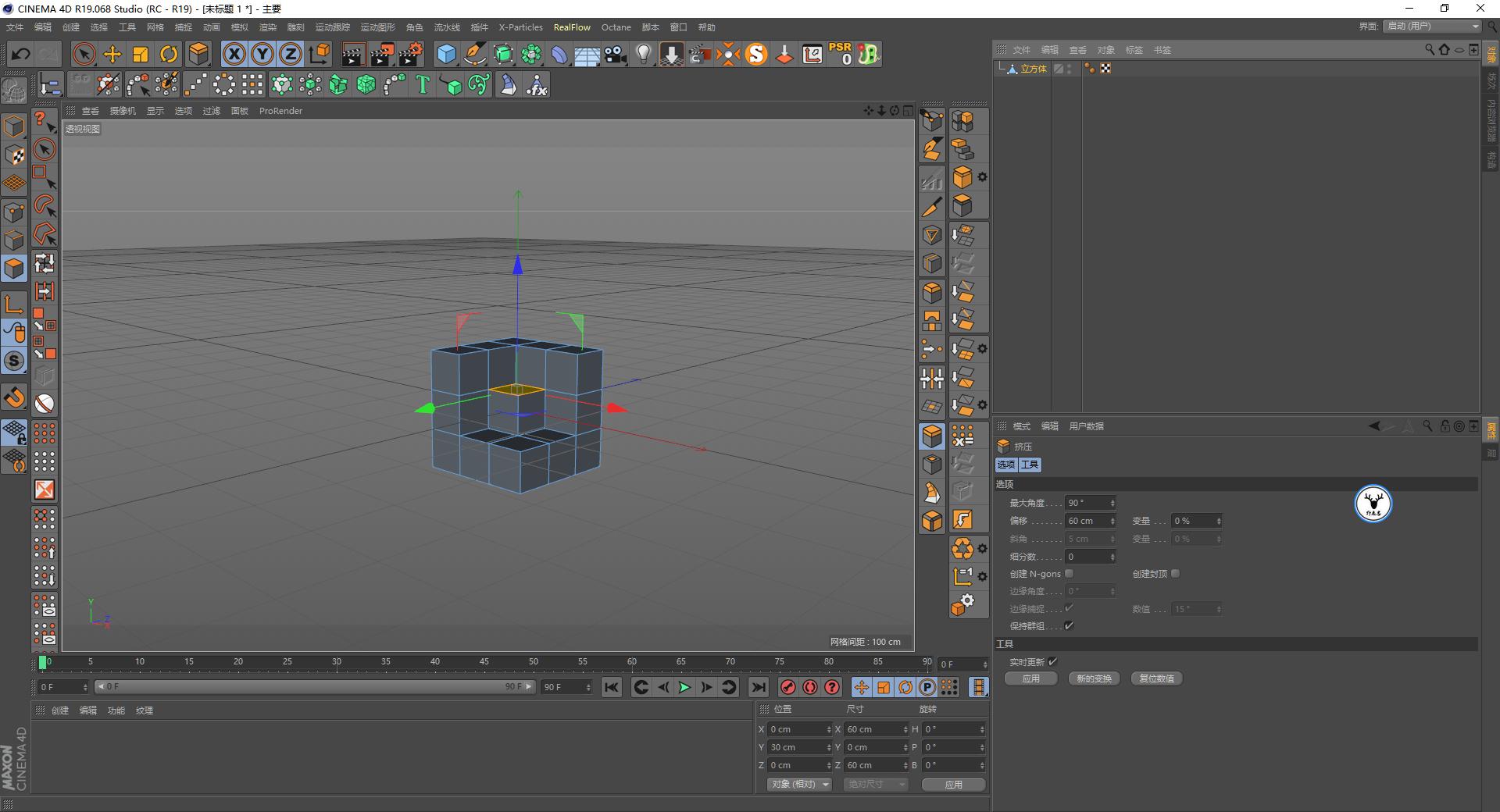
打开C4D,新建一个立方体,尺寸适当缩小一点,我这里还是60*60*60,然后C掉:

然后用挤压工具做出这样一个模型出来,这一步不用说吧,做完以后记得轴对齐,然后回到坐标原点:

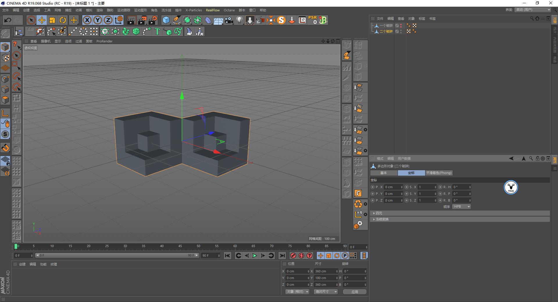
复制一个出来调整位置:

再将两个模型的对象链接在一起,分别命名为一个破碎和两个破碎,同样不要忘记轴对齐和回归坐标原点哦:

先做两个破碎的动画吧,新建一个矩阵,模式为对象,然后以模型作为对象生成矩阵,分布为顶点:

接下来就是给模型添加破碎了,破碎在R19新增的功能其实不少,今天我们只说说本篇效果会用到的部分。
隐藏掉矩阵对象,删除原有的点来源,然后以矩阵对象作为点来源进行破碎,这样模型就会被破碎成一个一个的方块状了:

但只是这样还不像积木,接下来我们就要用到R19里破碎的新功能几何粘连。
几何粘连顾名思义可以让破碎的方块部分粘连在一起,它分别有衰减、簇以及点距三种模式。
簇这种模式最简单直接,并且可以通过簇的数量调整粘连在一起的对象数量,我这里的数量是50份:

接下来就是做动画了,先把帧速率改为25,做10秒的动画吧:

给破碎添加推散效果器,推散的半径可以大一点,让画面完全看不到碎块:

将推散效果器的衰减类型改为球体,尺寸稍微大一点,通过K切片的度数关键帧做出碎块逐渐消失的效果:

但是你会发现碎块消失的很快,所以还需要添加一个延迟效果器,模式为混合,强度适当大一点:

接下来做另外一个模型的破碎吧,大体思路都是一样的,由于单个模型本身的点数比较少。
矩阵这里调整的时候,我是直接用的网格排列,提高数量,让矩形大概包括住模型:

然后同样给模型添加破碎,点来源改为矩阵,值得注意的是你可能会看到破碎之后的模型变形了:

这就需要我们去调整矩阵的数量,甚至是添加推散效果器来观察破碎后的状态了,经测试我这里觉得数值6会比较好:

同样在破碎里打开几何粘连,模式为簇,数量50:

接下来添加推散效果器和延迟效果器,K关键帧,都是一样的套路,唯一的区别是这里的推散效果器可能数值会给得很大:

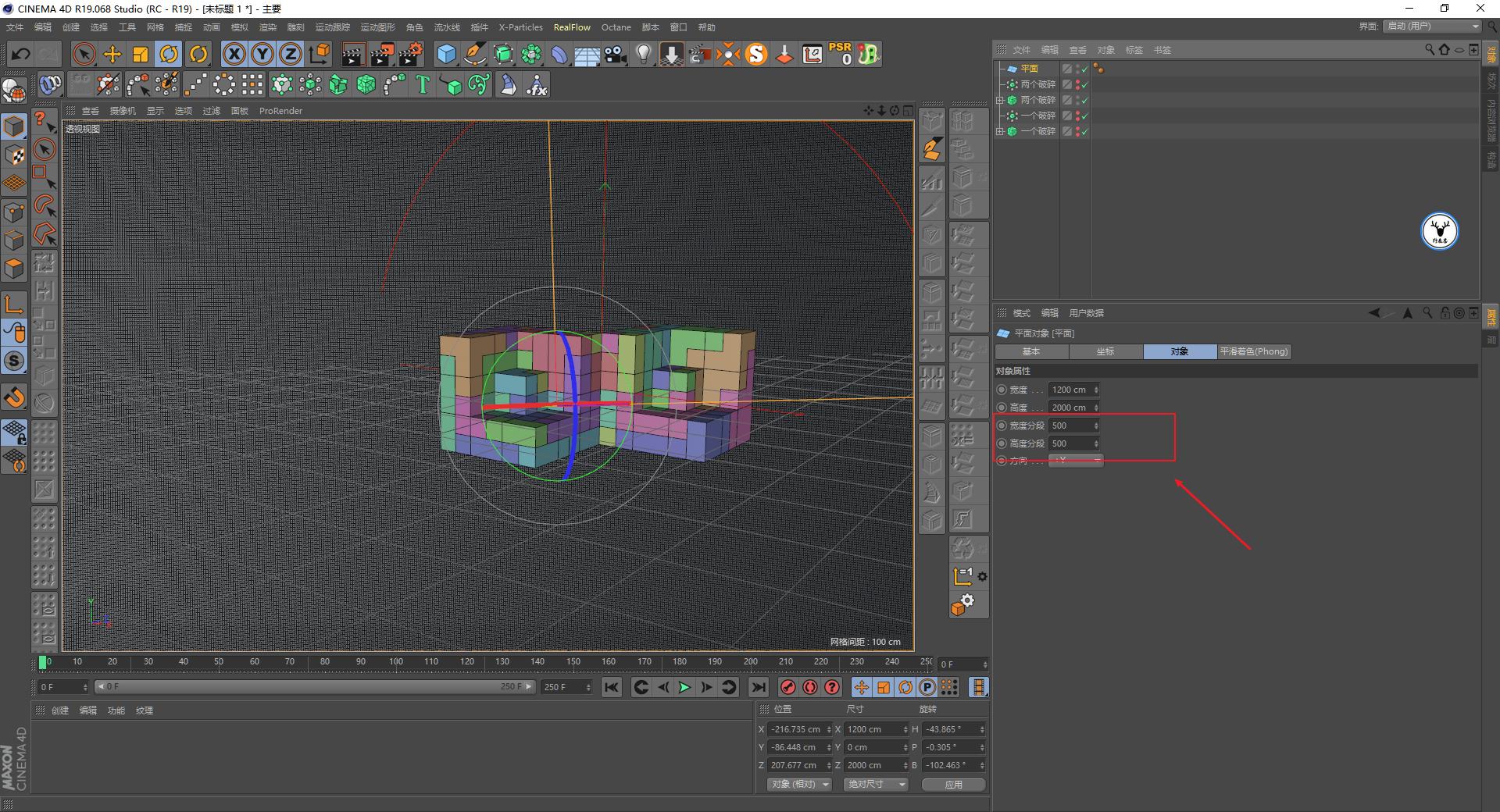
对象的后面放一个平面,分段数多一点:

给平面添加一个置换变形器,着色器里添加噪波:

将噪波类型改为模度,放大全局尺寸,给一点动画速率,让置换产生动画:

动画做好以后就是进入上材质渲染了,我还是用的OC,设置渲染尺寸用摄像机固定角度,新建环境光给HDRI贴图,这一步都不用说吧:

上材质这块可以先说一下,R19的破碎新增了一个选集的面板,只要点击对应的内外表面,破碎对象上会自动的添加选集,方便我们内外上不同的材质:

我以其中一个模型举例,内表面我上的是一个普通的发光材质:

外表面我是用漫射材质和反射材质混合制作的一个sss材质,这样对象就会根据破碎的纹路产生出发光的线条。
至于sss材质的制作方法以前已经写过很多次了,这里就不再重复了:

另外一个对象也是同样的道理:

背后的平面我给的是一个普通的反射材质:

可以在摄像机里开启运动模糊,适当的调整光圈:

然后给两个对象添加OC的对象标签,勾选运动模糊,类型为变换就行:

摄像机后期光晕也可以开启一下,至于添加对象缓存这些我就不说啦,我反正是建议分层渲染的,看个人吧:

因为加了摄像机后期以及运动模糊的缘故,渲染的时间还是不短的,大概7个多小时:

AE里的操作其实也没什么好说的,我把两个模型以及平面都添加了对象缓存,然后将反射层和阴影层也渲了出来,进行后期合成:

然后做成一个预合成,再在上面添加发光特效,又添加了一个调整图层,用曲线适当的加了一点对比度:

最后看看加文字看看效果吧:

动图尺寸压缩的特别厉害,下面是今天的视频版:
视频版稍后单独发送
好啦,今天的分享就到这里,想要源文件以及原视频的童鞋后台撩我获取!
更多内容欢迎关注公众号:
本文由“野鹿志”发布
转载前请联系马鹿野郎
私转必究