国庆节后,手机市场正式开启了秋季新品发布潮,国内外各大厂商都先后发布或公布了自己的产品及计划。虽然10月已经过半,但高潮还远没有到来。
从明天开始,华为、诺基亚、vivo、联想……都将在一周内,先后发布新机。不仅如此,魅族、一加、努比亚、荣耀等品牌,也会在10月内,纷纷推出各自的秋季新品和旗舰。可以说整个10月,对于我们来说无疑是充实的,而对于消费者而言,也许是幸福的烦恼。
当然,在过去的一周,还有很多产品和事件可能因为大事儿太多被盖了过去,如果你错过了,现在就来回顾一下吧。
备货不足,魅族X8将延期发售
昨日晚间,魅族科技发布公告:原计划于10月15日在魅族官网、魅族专卖店正式发售的魅族X8由于备货量不足,延期至10月25日发售。魅族科技表示,按照目前产能爬坡的情况,到10月15日,备货量依旧无法达到初定的备货目标。
同时,魅族16th、魅族16th Plus、魅族16X、魅族15汝窑白也在积极备货,将在10月15日上午10点现货开售。魅族希望更多用户同时买到心爱的手机,并再次对各位热爱魅族的用户致歉。
魅族X8发布于10月19日,该机采用了6.2英寸刘海屏,搭载高通骁龙710处理器,配备LPDDR4X内存,前置2000万像素摄像头,电池容量为3210mAh,运行基于Android O深度定制的Flyme系统。
价格方面,4GB+64GB版售价1598元,6GB+64GB版售价1798元,6GB+128GB版售价1998元,提供亮黑、玉白和幻蓝三种配色。

四款小米电视新品上架
近日,小米商城官方微博宣布,小米电视新品上架官网并开启预约。参与预约的共有小米电视4C 40英寸、小米电视4X 43英寸、小米电视4S 65英寸和小米电视4S 65英寸Pro四款,售价分别为1599元、1599元、4299元、4499元。
其中,小米电视4C 40英寸采用1080P显示屏,搭载Cortex A53四核处理器,GPU为Mali-450,配备1GB内存+4GB存储。
小米电视4X 43英寸同样采用1080P显示屏,搭载ARM Advanced Multi-Core 1.5GHz处理器,GPU为ARM Advanced Multi-Core,配备1GB内存+8GB存储。
小米电视4S 65英寸采用4K显示屏,搭载Cortex A53四核处理器,CPU主频为1.5GHz,GPU为Mali-450 750MHz,配备2GB内存+8GB存储。
小米电视4S 65英寸Pro采用4K显示屏,搭载Cortex A53四核处理器,GPU为Mali-450 750MHz,配备2GB内存+16GB存储。
功能方面,它们均搭载PatchWall人工智能语音系统,按住遥控器语音键说话即可完成操作。以上四款小米电视新品将于10月17日上午10点正式开售,显然是为重阳节准备的。

Razer Phone 2国行版上线
上周中,雷蛇正式推出新一代游戏手机——Razer Phone 2,64GB版售价799.99美元(约合人民币5500元)。该机采用了5.72英寸2560×1440 IGZO显示屏,拥有120Hz刷新率,最高亮度达到了645尼特,并继续采用传统的16:9屏幕比例,额头和下巴非常宽,目的是为了放置立体声扬声器。
其他方面,Razer Phone 2搭载高通骁龙845处理器,配备8GB内存,提供64GB/128GB存储,电池容量为4000mAh,支持QC 4.0+快充和Qi无线充电,支持IP67防水,运行Android 8.1系统。
此外,Razer Phone 2的后置双摄像素为1200万+1200万,其中一颗为广角镜头,另一颗为长焦镜头,光圈为F/1.75,支持OIS光学防抖、PDAF相位对焦,前置镜头为800万像素,光圈为F/2.0。
目前这款游戏手机已经在雷蛇中国官网上线,命名为“雷蛇手机2”。官方表示,该机较上一代进行了大规模的升级,配备了具有真空腔均热板散热功能的升级版处理器、无线充电和防水功能,以及雷蛇产品标志性的Razer Chroma雷蛇幻彩灯光效果的徽标,支持1680万种颜色选项。
值得一提,雷蛇手机2背面提供两种材质可选,即64GB的优雅镜面或是128GB的耐用缎面。虽然官网提供了“立即购买”的链接,但我们点击进入其天猫官方旗舰店,发现暂时还没有上架。

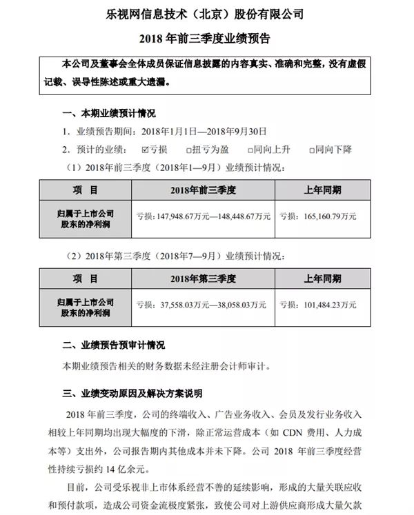
乐视:预计前三个季度亏损近15亿元
乐视网近日发布公告,预计前三季度亏损14.79亿元~14.84亿元,较之上年同期亏损16.5亿元;第三季度预计亏损3.76亿元~3.8亿元,较之上年同期亏损10.15亿元。
公告称,2018年前三季度公司的终端收入、广告业务收入、会员及发行业务收入相较上年同期均出现大幅度的下滑,除正常运营成本支出外,公司报告期内其他成本并未下降。
目前,公司受乐视非上市体系经营不善的延续影响,形成的大量关联应收和预付款项,造成资金流极度紧张,致使公司对上游供应商形成大量欠款无法支付、合同违约引发大量诉讼等问题。同时,由于供应链暂停等问题进一步导致公司下游销售大幅下滑,回款困难。
乐视网表示,公司目前整体资金安排存在较大困难,公司存在较大的偿债风险及无法按时兑付债务的风险。特别是部分金融机构债务到期日临近,为公司短期内的资金筹划及安排带来了一定的不确定性。
乐视网还称,公司目前正在积极要求贾跃亭先生对其造成的上市公司关联债务问题负责,责成贾跃亭先生及其关联方以现金或其所持股权和资产,切实解决其对上市公司构成的实际债务,尽最大可能保障上市公司股东权益,缓解公司资金压力。
不过截至目前,非上市体系债务处理小组的解决计划中,并未通过现金方式偿还,上市公司短期无法获得现金支持,因资金缺乏导致的上市公司经营困境并不能直接、有效解除。
根据乐视网发布的公告,公司将于10月15日在北京乐视大厦召开2018年第三次临时股东大会,表决董事会换届。

中兴天机AXON 9 Pro国行版售价公布
中兴近日宣布了新旗舰——天机AXON 9 Pro的国行版价格,“感恩回馈”3999元,考虑到其海外售价为649欧元(约合人民币5201元),国行的确良心,该机将于10月16日上午10点开售。
德国IFA 2018上发布的AXON 9 Pro采用了6.21英寸刘海屏设计,分辨率为2248×1080,屏幕纵横比为18.7:9,背部为玻璃材质,配备竖排双摄、背部指纹识别,机身三围尺寸为156.5mm×74.5mm×7.9mm。
核心配置上,中兴AXON 9 Pro搭载了高通骁龙845处理器,配备6GB内存+128GB存储,电池容量为4000mAh,支持IP68级防尘防水,运行Android 8.1系统,中兴承诺后续将升级到Android 9 Pie。
拍照方面,中兴AXON 9 Pro后置1200万+2000万双摄像头,其中,主摄像头1200万像素,拥有1.4μm单位像素面积,光圈为F/1.75,支持OIS光学防抖,前置摄像头为2000万像素,支持美颜。
AXON 9 Pro此次将影音作为重要卖点,包括AXON Vision独立视效引擎,内置独立视效显示芯片,支持HDR10格式高清影片、杜比全景声等等。
受美国制裁影响,中兴此前遭受重创,多项业务几乎停滞。再加上其手机终端在国内也逐渐远离主流,“中华酷联”早已不在。即将上市的天机AXON 9 Pro虽然在配置和功能方面并不比友商的旗舰落后,但考虑到品牌、外观、系统等方面的综合滞后,前景不容乐观。
