这篇文章可以帮助你解决简历撰写问题,让你求职更有针对性。
作为一名拥有500强HR从业经历,帮助1000+学生进行求职辅导,尤其是近期秋招为很多学生提供了优化简历工作,来说说对于简历的建议吧~
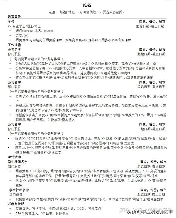
一、简历的模板
如果你的内容比较多,可以用上下结构的简历,如果内容比较少,可以用左右结构的简历模板,从
我的经验来看,一般会按照简历的“T型”结构阅读简历:
一横:基本信息
一竖:工作或实习经历、校园经历、技能及其他等



其实我还是非常推荐上下结构的简历模板,这里我也准备了一些比较经典的简历模板,如果有需要话,可以私信我。
二、简历的基本信息
简历需要写上你的姓名、电话、邮箱、求职意向
1、邮箱:如果不是应聘腾讯,最好采用比较正式的邮箱,如126、Hotmail等邮箱
2、撰写方式:
推荐方式一:汉语拼音的全拼式,例如:liminghua@163.com
推荐方式二:姓的全拼+名的首字母,例如:limh@163.com
三、教育背景

1、GPA:超过3.0以上的建议一定要写上,关于成绩,怎么好看怎么写
2、荣誉奖项:很多同学把荣誉奖项单独放到一个模块中,其实从HR角度看,最好放到教育经历中,呈现你的学习成果与经历
3、相关课程:列举与目标岗位相关的核心课程,最多不超过一行,一般推荐列举5门核心课程

三、实习经历或校园经历
按照STAR法则撰写,重点描述你做了什么,怎么做的,成果如何
关键词提炼,关键词一般是一段话的高度概述
为什么简历需要提炼关键词呢?
我们来看看招聘网站的后台,我们是按照关键词进行简历检索的,所以从招聘方角度按照关键词提炼,便于HR更好的进行检索和查阅。

简历万能公式 = 动作 + 工作内容 + 方法 + 结果(数据支持)
带领X人团队做XX,提升了团队XX%的工作效率/节省了XX长时间和XX成本,提高了X倍销售利润(率)分析XX并且总结了关于XX问题的核心要素,其中包括XX和XX。根据核心要素的分析总结出项目的可实施性/不可实施性并提议项目的继续运行/结束,建议最终被XX采纳并优化了XX流程建立并优化了XX操作系统/程序/流程的模式;提升了XX%销售/运营/系统迭代/内部信息传送的速度

四、自我评价
自我评价要不要写?
我的经验:
经历丰富:可写可不写
经历较少:要写
避免形容词大本营

这种自我介绍,写了也没有用,那如何写呢?
可以围绕专业能力、学习能力、团队协调、性格特点4个维度撰写,当然需要结合岗位任职资格的要点撰写,如应聘产品经理岗位,如以下的自我评价

最后,祝福所有认真看这篇文章的朋友们都能找到一份好工作!