
2020年12月29日,最高人民法院《关于审理民间借贷案件适用法律若干问题的规定》第二次修正。
影响借款合同(借条)签订的最重要的修改有以下两个方面:
第一、以中国人民银行授权全国银行间同业拆借中心每月20日发布的一年期*款贷**市场报价利率 (LPR)的4倍 为标准确定民间借贷利率的司法保护上限 ,取代原《规定》中“以24%和36%为基准的两线三区”的规定,大幅度降低民间借贷利率的司法保护上限。以2020年7月20日发布的一年期*款贷**市场报价利率3.85%的4倍计算,民间借贷利率的司法保护上限为15.4%,相较于过去的24%和36%有较大幅度的下降。
其中,与旧民间借贷司法解释相比来看, 4倍一年期*款贷**市场报价利率(LPR)相当于“取代”了年利率24%的地位, 而对于年利率36%而言, 自新民间借贷司法解释出台后即正式取消了, 从此不再适用“自然债务区”这一概念。
《法条链接》
第二十五条 出借人请求借款人按照合同约定利率支付利息的,人民法院应予支持,但是双方约定的利率超过合同成立时一年期*款贷**市场报价利率四倍的除外。
前款所称“一年期*款贷**市场报价利率”,是指中国人民银行授权全国银行间同业拆借中心自2019年8月20日起每月发布的一年期*款贷**市场报价利率。
第二、大幅降低了合同无效的门槛。在本次民间借贷司法解释的修订中,一方面人民法院认定借贷合同无效的五种情形中增加了一种,即第十四条第三项“未依法取得放贷资格的出借人,以营利为目的向社会不特定对象提供借款的”应当认定无效。一方面大幅减少了部分情形的构成要件, 重点突出民间借贷需以自有资金为资金来源, 严格禁止吸收他人资金、套取银行*款贷**、企业向单位员工集资后转贷。
“未依法取得放贷资格”:指未经中国人民银行批准,擅自从事非法发放*款贷**、办理结算、票据贴现、资金拆借、信托投资、金融租赁、融资担保、外汇买卖等方面等活动。应该说绝大部分的单位和个人都不具备放贷资格。
“以营利为目的”:这一点应结合出借人的资金来源、经营形式、出借频率、借款对象、借款金额、借款形式等来综合判断。如资金不是从银行等金融机构套贷或社会吸收而来,而是企业上下游之间、关联企业之间或亲友之间,因为生产或生活所需而临时、偶尔发生的借贷行为,在国家规定的利率范围内收取利息,应得到法律保护。
“向社会不特定对象提供”:“不特定对象”通常有三性,即人员的延散性、不可控性和波及范围的广泛性。是否属于“社会不特定对象”,应当结合行为人出借方式来界定。即当出借人意在面向社会,公开发出可以出借款项的要约邀请(书面或口头),任何人只要接受这一要约邀请,出借人均会与其建立资金借贷关系。无论提供资金的人是否与行为人相识,均可被认定为“社会不特定对象”。如果是借款人因为用款找到借款人,或借款人是基于相识或介绍只在符合一定条件下,才出借款项的,则不应认定为“向社会不特定对象提供”。

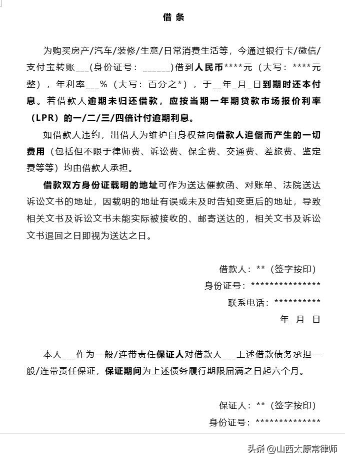
(1)凭证名称:借条
借条是在借贷关系中债务人向出借人出具的表明债务人有到期“还款(付息)赎条”义务的借款(债权)凭证,反映的是借贷关系,是日常生活中经常使用的凭证之一。债权人凭借条向法院起诉后,一般只需向法官简要陈述借款的事实经过即可,债务人要抗辩或抵赖就要负举证责任,一般较为困难。
不要写成“欠条”!欠条也是民间借贷中常用的一种凭证。欠条是交易过后产生的应付账款的一方(债务人)向债权人开具的证明其欠款事实,同时表明开具人有到期“还款赎条”义务的凭证,反映的是欠款关系。欠条形成的原因有很多,既可以是借贷,也可以是买卖、承揽、劳资纠纷等其他法律关系,因此仅凭欠条尚不足以证明争讼钱款的性质。换句话说,借款肯定是欠款,但欠款不一定是借款。当欠条持有人凭欠条向法院起诉后,欠条持有人必须向法官陈述欠条形成的事实,如果对方对此事实进行否认、抗辩,欠条持有人必须进一步举证证明存在欠条形成事实。
绝对不能写成“收条”。收条是指债权人在收到钱款时向债务人出具证明还款事实的凭证,并不对债务人产生“还款(付息)赎条”的义务。因此收条反映的是给付关系,不反映债权债务关系,相反是用来消灭债权的。以收条作为证据向法院起诉,一般不会得到法院支持。
(2)借款事由
注明借款事由,确保借款不用于违法犯罪活动。也避免一旦发生诉讼后借款人对该笔借款的用途提出抗辩。
《民法典》 第一千零六十四条 【夫妻共同债务】夫妻双方共同签名或者夫妻一方事后追认等共同意思表示所负的债务,以及夫妻一方在婚姻关系存续期间以个人名义为家庭日常生活需要所负的债务,属于夫妻共同债务。
夫妻一方在婚姻关系存续期间以个人名义超出家庭日常生活需要所负的债务,不属于夫妻共同债务;但是,债权人能够证明该债务用于夫妻共同生活、共同生产经营或者基于夫妻双方共同意思表示的除外。
因此,特别是借款数额较大时,借条上注明借款用途也能够用于证明“该债务用于夫妻共同生活、共同生产经营”(当然,还需要其他证据加以证明)。
(3)今收到
强调款项已经实际交付。③
(4)借贷人关系
在借条中表明借贷双方是好友关系或是其他亲属、同学、同事等特定身份关系,证明并非是向“不特定多人”出借资金。
(5)出借人
此处写明出借人姓名全名,应与身份证上的名字一致。出借人姓名后应附身份证号。
交付方式
(6)交付方式
由于借贷多发生在熟人之间,如果借款金额小使用现金支付的,很少有人会打借条。当然,你还是可以在借条上选择现金交付。不过既然打了借条,最好就是通过银行转账的方式交付钱款,必要时可以在借条中注明借款人的银行账号。发生纠纷时,有借条+银行汇款凭证作为证据基本上就不会输。由于借条属于实践性合同,即款项实际交付才生效。司法实践中,涉及大额借款或被告抗辩借贷行为尚未实际发生并能作出合理说明时,债权人还要承担实际交付的举证责任,如果是现金交付就很难举证。
(7)借款金额
借款金额应当写明币种。参照《中国人民银行票据填写规范》中文大写金额数字到“元”为止的,在“元”之后应写“整”(或“正”),“角”“分”之后不写“整”(或“正”)。中文大写金额数字书写中将“元”写成“圆”也是可以的。
司法实践中,如果借条上的借款金额出现大小写不一致的,根据日常生活经验和逻辑推理,一般以大写金额认定,除非有证据证明是所借钱款是小写金额。
(8)利息
借款利率应明确为年利率或月利率,同时大写标明。人民法院在民间借贷纠纷案件审理过程中,对于各种以“利息”“违约金”“服务费”“中介费”“保证金”“延期费”等突破或变相突破法定利率红线的,应当依法不予支持。
(9)借款期限
《民法典》 第一百八十八条 【普通诉讼时效、最长权利保护期间】向人民法院请求保护民事权利的诉讼时效期间为三年。法律另有规定的,依照其规定。
诉讼时效期间自权利人知道或者应当知道权利受到损害以及义务人之日起计算。法律另有规定的,依照其规定。但是,自权利受到损害之日起超过二十年的,人民法院不予保护,有特殊情况的,人民法院可以根据权利人的申请决定延长。
因此大家要注意,要么就别约定借款期限,如果约定了,期限到了之后,应注意3年诉讼时效。如果3年诉讼时效快过了,就要及时采取措施,通过书面等形式向对方催收,并保留主张权利的证据,让诉讼时效重新起算。
(10)逾期利息
到期未还后的利率是否和约定的借款期限内利率一致是常见的争议焦点,应在借条中明确略高于借期利率的逾期利率。根据最新司法解释,以中国人民银行授权全国银行间同业拆借中心每月20日发布的一年期*款贷**市场报价利率(LPR)的4倍为标准确定民间借贷利率的司法保护上限。
(11)实现债权的费用(包括但不限于调查费、诉讼费、保全费、律师费等)
这句话看起来比上面的主要条款还长,但非常有必要加。
最高人民法院(2019)最高法民申1085号民事裁定书:《最高人民法院关于审理民间借贷案件适用法律若干问题的规定》第三十条规定,出借人与借款人既约定了逾期利率,又约定了违约金或者其他费用,出借人可以选择主张逾期利息、违约金或者其他费用,也可以一并主张,但总计超过年利率24%的部分,人民法院不予支持。上述规定中的逾期利息、违约金或者其他费用应当是关于民间借贷中借用资金成本的相关费用,只有与资金成本紧密相关的相关费用才属于上述规定的范围,并非在借款合同中出现的所有费用都属于上述范围。本案中当事人约定的律师费系出借方为实现其债权而实际支出的成本,当事人明确约定由借款方承担,不属于借款资金费用。故一、二审判决由地正公司承担具有事实与合同依据。
(12)送达
这句话看起来也比上面的主要条款还长,但也非常有必要加。
在民事诉讼特别是民间借贷纠纷中,被告缺席率非常高,普遍面临“送达难”的问题。法院在向被告(通常是借款人、保证人等)邮寄送达相关法律文书时,往往出现邮寄送达因“原址查无此人”“迁移新址不明”“原写地址不详”等被退回。如果无法送达给被告的话,法院经常采用公告方式进行送达。
公告送达能把诉讼周期拉得很长,更重要的是,在这个期间,被告很可能已经转移财产!
2016年9月13日,最高人民法院发布了《关于进一步推进案件繁简分流优化司法资源配置的若干意见》(法发〔2016〕21号),其中第3条意见规定:“完善送达程序与送达方式。当事人在纠纷发生之前约定送达地址的,人民法院可以将该地址作为送达诉讼文书的确认地址。”
因此只需要在合同中约定送达地址即可。有了这句话,法院不用担心送达难的问题了,当事人也不用因为公告送达等方式被拖延很多时间。
(13)微信
随着微信的普及,在许多诉讼中,微信的聊天记录、转账记录等等都成为诉讼的关键证据。而在微信证据的认定中,目前难度非常大,由于目前微信并未实名认证,因此最大的难点是如何证明这个微信号就是债务人本人的微信号。
这个问题在许多人看来可能觉得不可思议,我跟他一直是用这个微信号联系的,不是他会是谁呢?但是法庭上一切都必须讲证据,微信号目前存在假冒的可能性确实存在,在没有其他证据能够印证该微信号是债务人本人的情况下,法院很难裁判。但是!如果在借条上、或者合同中直接约定了对方的微信号,那么当发生纠纷时,该微信就可以直接认定为是债务人本人的微信号,上面的聊天记录和转账记录就都能够核实了。
(14)借款人
借条上出借人签不签字不重要,但借款人必须签名捺印。借款签名须在“借款人:”后写全名,并与身份证所载姓名一致,且需附身份证号。同时还要让借款人在名字上捺手印。同时,最好让借款人将签名捺印的身份证复印件作为借条的附件,或将身份证复印到借条背面或其他空白位置。
(15)借款人配偶
如果借款人已婚,最好由夫妻双方共同签字。确认为夫妻共同债务,避免争议。
(16)家庭住址
写上借款人家庭住址和联系方式,因为后期诉讼立案需要被告信息。
(17)落款日期
落款日期应为所借款项实际支付的日期,并应大写。借条末尾日期下面的空白处最好裁掉。

山西太原常律师 关键词:
法律咨询 专业律师 代写诉状 律师咨询 借款纠纷 刑事辩护 刑事会见 取保侯审 案件委托 房屋租赁 民间借贷 侵权纠纷 损害赔偿 债权债务 法律常识 法律知识 法律风险 交通事故 合同无效 合同解除 第三人撤销 撤销权 执行异议 强制执行 被执行人 黑名单 失信人 限制消费 股权转让 公司业务 公司章程 合伙纠纷 法律顾问 遗产继承 房产继承 遗嘱继承 财产协议 共同财产 财产分割 合同法 婚姻法 离婚纠纷 离婚协议 离婚案件 诉讼代理 民事纠纷 聘请律师 合同纠纷 合同审查 合同订立 ……