
电动车是未来,而【电闻】带你走近未来。
本期【电闻】看点:
1.理想嘴硬被打脸,升级不成改召回
2.比亚迪汉EV产量破2万,月产一万,何时上险也能破万?
3.恒驰发布新车命名方式,至少比领克科学
4.国家能源部发布换电标准,蔚来领衔指定
5.ID.4售25万内,大众又一个途观神话?
6.蔚来100度电池安排上了,可月租可永久升级
理想又道歉,宣布召回万辆ONE
理想ONE上市以来,负面新闻其实并不少,自燃、交付时未解除物流模式,辅助驾驶无法识别变道车辆导致事故等等,其中最严重最频发的莫过于断轴。理想官方公布的数据显示,截止2020年10月31日,理想ONE累计发生前悬架碰撞事故97起,其中的10起事故发生了前悬架下摆臂球头脱出的情况。
因此,在11月1日,理想在秋季沟通会上,理想宣布将对车辆前悬架下摆臂进行“硬件升级”,免费为用户更换硬件,将前悬架下摆臂的球销脱出力从原来的35kN提高到50kN。
或许是见到当初车辆刚上市便“硬件升级“座椅赢得了用户的好评,因此,理想这回也想按照自身主动的”硬件升级“而非处理产品缺陷的”召回“进行。销售服务副总裁还特地表示:”本次硬件升级已经跟相关的主管部门进行了报备和沟通,按照硬件升级的方式为用户升级,所以跟大家以前看到的那种由于车辆本身在行驶过程中出现故障和质量问题的召回,是不一样的。”

只是理想的直男公关这回低估了群众对于断轴的敏感,舆论并没有向理想预想的那样向褒扬理想主动承担责任,提高车辆安全性方向发展,而是认为理想偷换召回和升级的概念,整体偏负面。
因此,11月6日,理想又发了一篇道歉函,承认这次行动应该是召回并向国家市场监督管理局备案启动了主动召回程序。召回2020年6月1日之前生产的10469辆理想ONE。
事件至此算是告一段落,理想确实嘴硬耍了个小聪明,但知错能改的态度还算保持住了企业以用户为本的人设,对车辆销售不会有太大影响。尤其是相比上一期【电闻】提到的特斯拉,在面对国家市场监督管理总局要求的强制召回时还各种狡辩。
10月理想ONE上险数3438辆(交付数3692辆),连续2个月在所有新能源SUV(包括插电、纯电、增程)中排名第一,也是新势力中销量最好的单一车型,单季度交付量8660辆达成31.1%的环比增长,但仍然亏损1个亿,预计3个月完成的召回显然会影响下一季度的理想盈利情况。
第2万辆比亚迪汉下线
11月12日,比亚迪深圳工厂中,第2万辆比亚迪汉EV下线,宣告着汉EV即将步出产能爬坡阶段,“汉车型单月产能即将突破万台大关。”比亚迪副总裁兼乘用车事业群COO何志奇现场表示。
在此之前,汉一直存在提车难,没有货的问题,“订车周期长达4个月”,相信这一状况会在今年的后两个月得到缓解。毕竟,目前汉的销量尚未破万,而且按照官方销量数字与上险数的对比,开售短短4个月,比亚迪销售渠道中已经积压了多达7000余辆汉。

【电闻】已经多次关注了比亚迪汉官方销量与中汽中心公布的乘用车上险数量不符的问题。10月,比亚迪汉全系官方宣传销量7,545辆,上险数5,790辆(其中汉EV 3949辆)。自7月上市以来,汉宣传销量累计为:18,362辆,累计上险数为:11,238辆(其中汉EV 7766辆)。
这差额已经不能够像两个月前那样用在途、运损或者展车来解释,比亚迪最多还有2个月的时间来厘清这个问题,为何车已经造出来了,消费者却提不到?
恒大发布恒驰车型命名规则
双十一之际,恒大汽车品牌恒驰发布了车标和未来车型命名规则。和它的广告一样,简单粗暴易懂。车标是呈盾形,底色为蓝,一只金色的狮子盘踞红色的地球之上,寓意为“保护蓝天,决胜红海,东方雄狮,傲视全球”。
而未来的恒驰车型名称将由“恒驰+数字+两个英文字母”构成。数字代表车型的上市顺序,从1开始。

第一个英文字母代表车型档次,起步便豪华(L,Luxury),售价25万元以下,往上还有超豪华(S,Super Luxury),售价25-50万元,和旗舰(F,Flagship),售价50万元以上两个档次。
第二个英文字母代表车型类型,S代表轿车,X代表SUV,M代表MPV。恒驰的命名方式让人想到领克,同样是以车型推出顺序区分,但后边两个英文字母就显得比领克合理多了,至少我不会搞混,命名是数字最大的领克06却是领克品牌定位最低的车型了。

如果8月份一口气发布6款车型时,这个命名规则便已经在恒驰内部成型的话,那么就可以预估一下恒驰的产品投放节奏。恒驰的策略和特斯拉一样,先用一辆高端全尺寸轿车来打响品牌的名气,届时它将会顶着恒驰1FS的名称上市。
第二款中型轿车则可能是恒驰2SS。第三款才是中大型SUV恒驰3FX。到第四款仍然 是立 品牌形象的高端MPV恒驰4FM。但依照这一节奏,真正走量,能够赚钱的紧凑级SUV一直要到第五第六款车型才能够来到,恒大汽车能不能够坚持烧钱到那个时候,守得云开见月明呢?
ID.4,大众的决心
关于ID.4发布的消息,踢车帮已经进行过报道,但在这期电闻中还想和大家唠嗑一下。ID.4续航550km,低于25万,进入市场之后会是一个什么概念?

这会是场*杀屠**!
毫不夸张,因为25万这个级别,没有一个能打的。来横向看一下市场上可能在价格上与ID.4产生竞争的车型,广汽AION LX,AION V,比亚迪宋Pro EV,以及还没有进入到大部分人视线中的哪吒U、天际ME7,ARCFOX αT等。
直白 的 说,摆你面前,价格差不多,你选谁?何况,ID.4的续航,尺寸,在这一众竞品中都是能打的。
550km的续航,100kW的快充速度, 150kW的后置后驱单电机,单独挑出来,的确算不上非常亮眼,但配合上ID.4接近中型SUV的尺寸空间,大众的品牌,比美国还便宜的价格(ID.4美国售价3.9995万美元,约合人民币27万),性能不输,价格不输,品牌力碾压,这还不是F2 A过去啊。

这是对比自主和新势力的局面,再来看国内市场的主流合资品牌。本田丰田倒是有油改电的车型存在,大多400km级别的续航,而且从来都没有品牌的宣传资源倾斜,一看就是后妈养的,完全就是混积分,攒经验的产物。
就算是关注度很高的福特Mustang Mach-E将来入华后也会很难受,它卖得不便宜,75度电后驱版本的起售价便是4.2万美元(约合人民币28万元),空间不比ID.4更大,后驱版车型的动力水平也没有明显差距。
而且,25万元的价格,也避开了与Model Y正面决斗。

造成这种局面的,应该是大众破釜成舟的决心。毫不夸张,大众并不是以试水的态度在造电动车,而是ALL-IN,,他的思维是转变最快的。
不玩虚的运动,直指受众最广的家用SUV,摆明了就是要走量,初期25万元以内的定价一定已经考虑了MEB规模化之后的成本降低,加上为MEB专门打造的新工厂,要是没上量,大众可就伤了。
对比看其他的跨国主机厂对于纯电动平台的发展路线和速度,尤为明显。福特将第一款电动车放在Mustang品牌之下,走运动风,意思就是能走量最好,不走量也没事。日产的Ariya也是同样的道理,他们还在试探,不敢赌。
通用其实有机会,从早些时候的雪佛兰沃蓝达,到别克的蔚蓝系列,通用的电动化步伐走在前列而且没有像宝马那样半途而废。但通用并没有足够的魄力将电动化的地位抬 的 足够高。沃蓝达,别克蔚蓝发展受阻,也没见通用动用资源营销宣传。而且他们将引领未来品牌发展的,足够现代化的电动车Lyriq给了凯迪拉克品牌,那短时间就不可能达到MEB的规模。
包括奔驰、宝马等等,就算他们现在都奋起直追,但MEB都已经投产了,他们的纯电动专用平台却还在路上。
这第一道风口可以说是错失了。

就算为了扣成本用了后轮鼓刹确实不厚道,但对于大部分人来说“又不是不能用”,大众也不是第一次这样“修正”了,所以ID.4仍是王炸,大众想要复刻一个电动车时代的途观神话。
蔚来100kWh电池,迈进600公里俱乐部
蔚来的100kWh电池包终于来了,11月7日蔚来正式推出了100kWh电池的升级方案,不仅新购车用户可以花5.8万元选装,现有用户也可以进行升级,未来蔚来还会推出150kWh电池包,一样能够供现有用户进行更换。充分体现了蔚来换电模式的升级潜力及优越性,如蔚来所承诺的“让用户持续享受电池技术进步的红利”。

换装100kWh电池后,蔚来也步入600km续航俱乐部,ES6和EC6续航最长610/615km,前永磁后异步电机的新ES8也可以达到580km的NEDC续航里程。就算是前后双异步电机的老款ES8在用上新电池后也能做到500km的续航。

换电是蔚来的最*法大**宝,但也是其阿克琉斯之踵,以蔚来目前的体量,自身不可能撑起第二套尺寸规格的电池,蔚来的第二代车型平台同样使用了现有的这一套电池体系,这也意味着未来不短的时间里,蔚来的车必然小不了,价格也自然下不去。
别说什么蔚来定位高端豪华,不需要30万以下的车型。除了超豪华品牌,没有哪家主流豪华品牌没有紧凑级尺寸的30万以下的SUV,能守住20万底线已经算是很有节操了。但好在蔚来深度参与制定的国家换电标准发布,掌握了标准,或许蔚来可以借用更多品牌的力量来推广第二套电池规格。
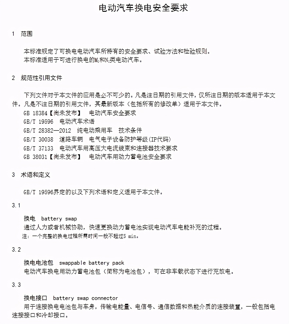
国家公布新的换电标准
日前,国家能源局发布了新的换电行业标准,具体包括以下五项内容:
NB/T 10434-2020《纯电动乘用车底盘式电池更换系统通用技术要求》;
NB/T 10435-2020《电动汽车快速更换电池箱锁止机构通用技术要求》;
NB/T 10436-2020《电动汽车快速更换电池箱冷却接口通用技术要求》;
NB/T 33004-2020《电动汽车充换电设施工程施工和竣工验收规范》,取代NB/T 33004-2013;
NB/T 33025-2020《电动汽车快速更换电池箱通用要求》,取代NB/T 33025-2016;
其中作为世界上目前换电电动车的领头羊蔚来,牵头了10435、10436以及33025三项标准编制与更新,深度参与10434和33004两项标准编制。

能标作为作为行业标准,更加关注电池,而与此同时,《电动汽车换电安全要求》国家标准也已经通过了征求意见,工信部加快落地《电动汽车换电安全要求》国家标准。届时,换电模式(蔚来)又将迎来一波利好。

本文作者为踢车帮 Route64