【导读】
中国*产党共**十九届五中全会审议通过《*共中**中央关于制定国民经济和社会发展第十四个五年规划和二〇三五年远景目标的建议》(以下简称《建议》),是开启全面建设社会主义现代化国家新征程、向第二个百年奋斗目标进军的纲领性文件,是今后五年乃至更长时间中国经济社会发展的行动指南。
十三届全国人大四次会议表决通过了关于国民经济和社会发展第十四个五年规划和2035年远景目标纲要的决议。各省、自治区、直辖市的“十四五”规划纲要也已先后出台。“十四五”规划为我们描绘出一幅我国面向未来的宏伟蓝图。在这幅宏伟蓝图中,有哪些亮点、重点、难点需要重视?怎样准确解读并贯彻落实?
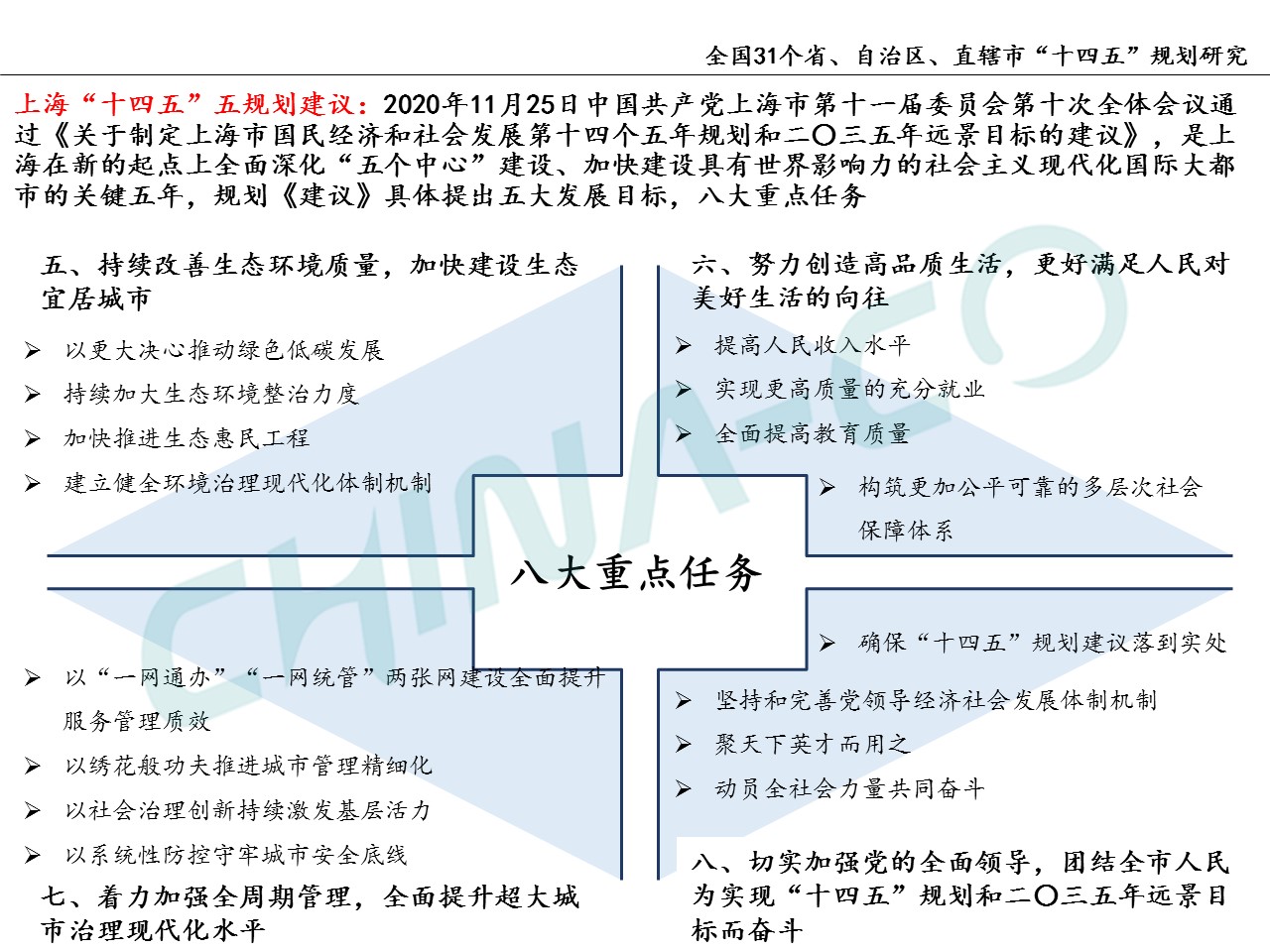
本文将华彩咨询对我国31个省、自治区、直辖市“十四五”规划核心内容的研究,汇聚成158张图片,敬请收藏!
【正文】





























































































































































