护照在国外过期,对长住国外的人来说也许是稀松平常的事情。但是在中国同胞众多的日本,在疫情环境下,更新护照此等小事,变得格外费事,费力。
去年年初开始日本疫情开始显露,去年四月份日本政府决定实施紧急宣言。宣言中有很多店铺和公共服务单位有的闭门谢客,有的则是缩短工作时间,响应国家号召极力减少感染的风险。包括中国驻日本大使馆也是,对于护照更新业务影响很大,由于不能及时处理,更新护照业务发生大量积压。
我的护照预计在今年5月份过期,一直默认只可以提前三个月办理护照更换业务,后来得知原来护照剩余期限不满一年就可以申请办理了。等到今年三月份准备办理的时候才发现根本预约不上。无奈只能把各种信息提前填写好,等待有人取消或者放出新的预约名额。每天刷网站的日子不好过,后来写了一个程序实现无人值守,每天不间断扫描,终于功夫不负有心人,在五月份终于预约上了。
现在办理护照更换有两种方式,一种是到馆办理,还有一种则是通过邮寄办理。两种方式各有优劣,到馆办理的话,需要单独抽出时间去大使馆,但是有问题的话一般当场就能够解决,避免跑多次。邮寄办理,节省时间,但是如果资料有问题还需要额外邮寄补充材料或者直接给退回。
我选择了邮寄办理,感觉还是比较顺利的,按照使馆下面的要求准备材料就可以了。

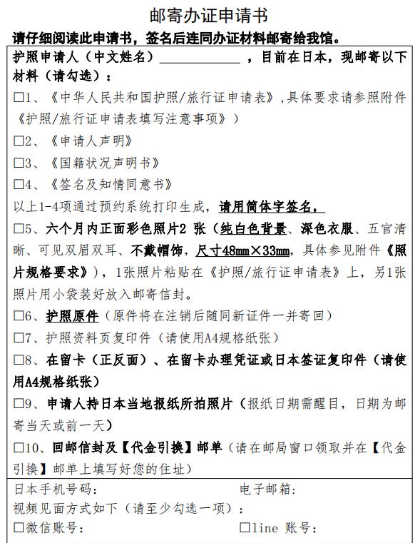
邮寄*证办**申请书
上面准备的各种材料中,最难的要属照片了。日本的打印机没有申请中国护照用照片的尺寸(48mmx33mm),需要自己使用工具提前做好精确裁剪,再去打印方可。这一点真的是稍微有些不方便。手里有之前办理签证的电子照片,虽然已经超过6个月了,但是觉得现在这个年龄容貌基本不会有太大变化了,就直接用旧的照片作为模板,重新调整尺寸后,打印出来一块邮寄了。担心的事情还是发生了,过了两天收到了大使馆的短息,告诉我照片不合格。

大使馆发来的照片不合格联络
只能乖乖地重新准备,再次邮寄。邮寄完的第二天忧心忡忡,担心会不会再次有问题。
过了一天,两天,三天,没有收到短信,终于不再担心了。
今天更新完的护照终于到手了。各种费用合计将近5000日元(约300人民币),国内更新护照多少钱?有知道的朋友,欢迎留言。

更新后的新护照

陪伴我10年的老朋友

新老朋友合个影吧
- 海外申请护照在线预约网站链接:https://ppt.mfa.gov.cn/appo/index.html
- 接下来上面的网站可能会逐步被“中国领事”APP或小程序取代。目前还是可以正常使用中。
- 下面是领事馆的通知
外交部将于2021年5月推出“中国领事”APP及微信小程序,逐步取代现有的海外申请护照在线预约系统为您提供预约服务,同时还将增加在线填表、在线上传申请材料、在线支付、视频面谈等功能,实现线上申办护照、旅行证,缩短您预约等待时间,提高办照效率,为您提供更加便捷服务。
为保障新旧系统平稳过渡,现有海外申请护照在线预约系统开放预约名额和时段将有所调整,请予理解,并请留意有关新系统启用通知。
关于我
日本工作,从事IT相关工作。
希望跟大家分享和交流关于日本,关于IT,关于日语的各种相关问题
今后也打算更新一些关于职场日语,日语学习等方面内容
如果你有相关问题,欢迎留言私信咨询!!!
希望大家能够多多关注,因为有你们,我才更有动力!!!