防火墙概述
防火墙基本概念
防火墙(Firewall),也称防护墙,是由Check Point 创立者Gil Shwed于1993 年发明并引入国际互联网(US5606668(A)1993-12-15)。
它是一种位于内部网络与外部网络之间的网络安全系统。是一项信息安全的防护系统,依照特定的规则,允许或是限制传输的数据通过。
防火墙的发展历程
防火墙从诞生开始,已经历了四个发展阶段:
- 基于路由器的防火墙
- 用户化的防火墙工具套
- 建立在通用操作系统上的防火墙
- 具有安全操作系统的防火墙
现阶段常见的防火墙属于具有安全操作系统的防火墙,例如NETEYE、NETSCREEN、TALENTIT等。
防火墙的基本类型
网络层防火墙
网络层防火墙可视为一种 IP 封*过包**滤器,运作在底层的TCP/IP协议堆栈上。可以以枚举的方式只允许符合特定规则的封包通过,其余的一概禁止穿越防火墙(病毒除外,防火墙不能防止病毒侵入)。这些规则通常可以经由管理员定义或修改,不过某些防火墙设备可能只能套用内置的规则。
应用层防火墙
应用层防火墙是在 TCP/IP 堆栈的“应用层”上运作,您使用浏览器时所产生的数据流或是使用 FTP 时的数据流都是属于这一层。应用层防火墙可以拦截进出某应用程序的所有封包,并且*锁封**其他的封包(通常是直接将封包丢弃)。理论上,这一类的防火墙可以完全阻绝外部的数据流进到受保护的机器里。
数据库防火墙
数据库防火墙是一款基于数据库协议分析与控制技术的数据库安全防护系统。基于主动防御机制,实现数据库的访问行为控制、危险操作阻断、可疑行为审计。数据库防火墙通过SQL协议分析,根据预定义的禁止和许可策略让合法的SQL操作通过,阻断非法违规操作,形成数据库的外围防御圈,实现SQL危险操作的主动预防、实时审计。数据库防火墙面对来自于外部的入侵行为,提供SQL注入禁止和数据库虚拟补丁包功能
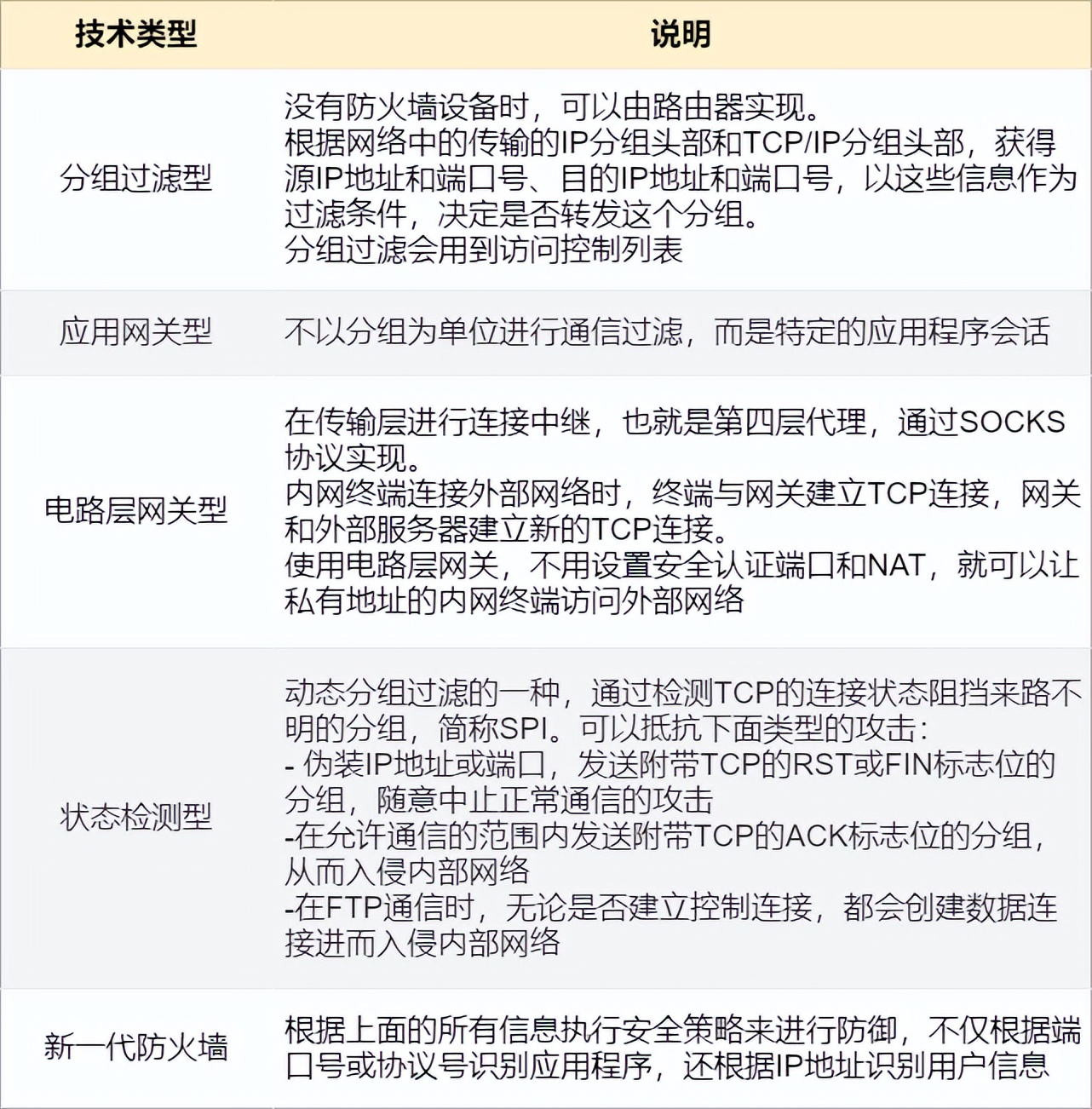
防火墙有哪些技术类型

防火墙有哪些接口模式?
防火墙有四种接口模式,分别是 L3 模式、L2 模式、L1 模式和 TAP 模式。
L1 ~ L3 模式是将防火墙进行串连,TAP 模式是防火墙进行旁挂。

Linux 防火墙
防火墙的基本原理
节传输流程,可以分为以下几层:
- *过包**滤(Packet filtering):工作在网络层,仅根据数据包头中的IP地址、端口号、协议类型等标志确定是否允许数据包通过。
- 应用代理(Application Proxy):工作在应用层,通过编写不同的应用代理程序,实现对应用层数据的检测和分析。
- 状态检测(Stateful Inspection):工作在2~4层,访问控制方式与1同,但处理的对象不是单个数据包,而是整个连接,通过规则表和连接状态表,综合判断是否允许数据包通过。
- 完全内容检测(Compelete Content Inspection):工作在2~7层,不仅分析数据包头信息、状态信息,而且对应用层协议进行还原和内容分析,有效防范混合型安全威胁。

Linux 防火墙在企业应用中的应用
- 中小企业与网吧里有iptables 作为企业的NAT路由器,可以用来代替传统路由器,而节约成本。
- IDC机房一般没有硬件防火墙,IDC机房的服务器可以用Linux 防火墙代替硬件防火墙。
- iptables 可以结合squid 作为企业内部上网的透明代理。传统代理需要在浏览器里配置代理服务器信息,而iptables+squid 的透明代理则可以把客户端的请求重定向到代理服务器的端口。客户端不要作任何设置,而感觉不到代理的存在。
- 将iptables 作为企业NAT 路由器时,可以使用iptables 的扩展模块屏蔽P2P 流量,还可以禁止非法网页。
- iptables 可以用于外网IP 向内网IP 映射。
- iptables 可以轻松防止轻量级DOS 攻击,比如ping 攻击及SYN 洪水攻击。
linux防火墙工具iptables
netfilter/iptables(简称为iptables)组成Linux平台下的*过包**滤防火墙,与大多数的Linux软件一样,这个*过包**滤防火墙是免费的,它可以代替昂贵的商业防火墙解决方案,完成封*过包**滤、封包重定向和网络地址转换(NAT)等功能。
Iptables 是配置 Netfilter 过滤功能的用户空间工具。 netfilter 才是防火墙真正的安全框架(framework),netfilter 位于内核空间。iptables 其实是一个命令行工具,位于用户空间,我们用这个工具操作真正的框架。Iptable 根据规则所定义的方法来处理数据包,如放行(accept)、拒绝(reject)和丢弃(drop)等。
Netfilter/Iptables 数据*过包**滤系统可以当成一个整体,netfilter是内核的模块实现,iptables是对上层操作工具。
如果不严格的区分则在Linux中 netfilter 和 iptables 都可以认为是指Linux防火墙。
实际 Iptables 是一个管理内核*过包**滤的工具,可以用来配置核心*过包**滤表格中的规则。运行于用户空间。
区别在于:netfilter 是 Linux的2.4版内核引入了一种全新的*过包**滤引擎,称为Netfilter。指的是Linux内核中实现*过包**滤防火墙的内部结构,不以程序或文件的形式存在,属于“内核态”的防火墙功能体系。iptables指的是用来管理Linux防火墙的命令程序,通常位于/sbin/iptables,属于“用户态”的防火墙管理体系。iptables是控制Netfilter的工具,是Linux 2.2版内核中比较老的命令ipchains的兄弟。
Netfilter 所设置的规则是存放在内核内存中的,而 iptables 是一个应用层的应用程序,它通过 Netfilter 放出的接口来对存放在内核内存中的 XXtables(Netfilter的配置表)进行修改。这个XXtables由表tables、链chains、规则rules组成,iptables在应用层负责修改这个规则文件。类似的应用程序还有 firewalld 。
iptables 和 netfilter 的联系?很多人一提到防火墙立马就想到了是iptables,其实iptables并不是防火墙,他只是一个软件或者说是一个工具,这个软件可以编写某些规则,将写好的规则保存到netfilter的规则数据库中。因此,真正起到"防火"的功能是netfilter,并不是iptables。netfilter是内核中的一个框架,这个框架里面包含了4个表和5个链,这些链又包含了很多的规则。而数据包要比对的规则就是这个链中所定义的规则。
iptables基础
iptables 的四个表分别是 filter,mangle,nat,raw,默认表是filter。
- filter 表:用来对数据包进行过滤,具体的规则要求决定如何处理一个数据包。
- nat 表:主要用来修改数据包的 IP 地址、端口号信息。
- mangle 表:主要用来修改数据包的服务类型,生存周期,为数据包设置标记,实现流量整形、策略路由等。
- raw 表:主要用来决定是否对数据包进行状态跟踪。
iptables 的五个链分别是 PREROUTING,INPUT,FORWARD,OUTPUT,POSTROUTING。
- input 链:当收到访问本机地址的数据包时,将应用此链中的规则。
- output 链:当本机向外发送数据包时,将应用此链中的规则。
- forward 链:当收到需要转发给其他地址的数据包时,将应用此链中的规则,注意如果需要实现forward转发需要开启Linux内核中的ip_forward功能。
- prerouting 链:在对数据包做路由选择之前,将应用此链中的规则。
- postrouting 链:在对数据包做路由选择之后,将应用此链中的规则。
iptables组成

iptables命令速查
语法 iptables(选项)(参数)
命令选项输入顺序
iptables -t 表名 <-A/I/D/R> 规则链名 [规则号] <-i/o 网卡名> -p 协议名 <-s 源IP/源子网> --sport 源端口 <-d 目标IP/目标子网> --dport 目标端口 -j 动作
选项
-t, --table table 对指定的表 table 进行操作, table 必须是 raw, nat,filter,mangle 中的一个。如果不指定此选项,默认的是 filter 表。
# 通用匹配:源地址目标地址的匹配
-p:指定要匹配的数据包协议类型;
-s, --source [!] address[/mask] :把指定的一个/一组地址作为源地址,按此规则进行过滤。当后面没有 mask 时,address 是一个地址,比如:192.168.1.1;当 mask 指定时,可以表示一组范围内的地址,比如:192.168.1.0/255.255.255.0。
-d, --destination [!] address[/mask] :地址格式同上,但这里是指定地址为目的地址,按此进行过滤。
-i, --in-interface [!] <网络接口name> :指定数据包的来自来自网络接口,比如最常见的 eth0 。注意:它只对 INPUT,FORWARD,PREROUTING 这三个链起作用。如果没有指定此选项, 说明可以来自任何一个网络接口。同前面类似,"!" 表示取反。
-o, --out-interface [!] <网络接口name> :指定数据包出去的网络接口。只对 OUTPUT,FORWARD,POSTROUTING 三个链起作用。
# 查看管理命令
-L, --list [chain] 列出链 chain 上面的所有规则,如果没有指定链,列出表上所有链的所有规则。
# 规则管理命令
-A, --append chain rule-specification 在指定链 chain 的末尾插入指定的规则,也就是说,这条规则会被放到最后,最后才会被执行。规则是由后面的匹配来指定。
-I, --insert chain [rulenum] rule-specification 在链 chain 中的指定位置插入一条或多条规则。如果指定的规则号是1,则在链的头部插入。这也是默认的情况,如果没有指定规则号。
-D, --delete chain rule-specification -D, --delete chain rulenum 在指定的链 chain 中删除一个或多个指定规则。
-R num:Replays替换/修改第几条规则
# 链管理命令(这都是立即生效的)
-P, --policy chain target :为指定的链 chain 设置策略 target。注意,只有内置的链才允许有策略,用户自定义的是不允许的。
-F, --flush [chain] 清空指定链 chain 上面的所有规则。如果没有指定链,清空该表上所有链的所有规则。
-N, --new-chain chain 用指定的名字创建一个新的链。
-X, --delete-chain [chain] :删除指定的链,这个链必须没有被其它任何规则引用,而且这条上必须没有任何规则。如果没有指定链名,则会删除该表中所有非内置的链。
-E, --rename-chain old-chain new-chain :用指定的新名字去重命名指定的链。这并不会对链内部造成任何影响。
-Z, --zero [chain] :把指定链,或者表中的所有链上的所有计数器清零。
-j, --jump target <指定目标> :即满足某条件时该执行什么样的动作。target 可以是内置的目标,比如 ACCEPT,也可以是用户自定义的链。
-h:显示帮助信息;
基本参数
参数 作用
-P 设置默认策略:iptables -P INPUT (DROP
-F 清空规则链
-L 查看规则链
-A 在规则链的末尾加入新规则
-I num 在规则链的头部加入新规则
-D num 删除某一条规则
-s 匹配来源地址IP/MASK,加叹号"!"表示除这个IP外。
-d 匹配目标地址
-i 网卡名称 匹配从这块网卡流入的数据
-o 网卡名称 匹配从这块网卡流出的数据
-p 匹配协议,如tcp,udp,icmp
--dport num 匹配目标端口号
--sport num 匹配来源端口号
操作实例
清空当前的所有规则和计数
iptables -F # 清空所有的防火墙规则
iptables -X # 删除用户自定义的空链
iptables -Z # 清空计数
配置允许ssh端口连接
iptables -A INPUT -s 192.168.1.0/24 -p tcp --dport 22 -j ACCEPT
# 22为你的ssh端口, -s 192.168.1.0/24表示允许这个网段的机器来连接,其它网段的ip地址是登陆不了你的机器的。 -j ACCEPT表示接受这样的请求
允许本地回环地址可以正常使用
iptables -A INPUT -i lo -j ACCEPT
#本地圆环地址就是那个127.0.0.1,是本机上使用的,它进与出都设置为允许
iptables -A OUTPUT -o lo -j ACCEPT
设置默认的规则
iptables -P INPUT DROP # 配置默认的不让进 iptables -P FORWARD DROP # 默认的不允许转发 iptables -P OUTPUT ACCEPT # 默认的可以出去
配置白名单
iptables -A INPUT -p all -s 192.168.1.0/24 -j ACCEPT # 允许机房内网机器可以访问
iptables -A INPUT -p all -s 192.168.140.0/24 -j ACCEPT # 允许机房内网机器可以访问
iptables -A INPUT -p tcp -s 183.121.3.7 --dport 3380 -j ACCEPT # 允许183.121.3.7访问本机的3380端口
开启相应的服务端口
iptables -A INPUT -p tcp --dport 80 -j ACCEPT # 开启80端口,因为web对外都是这个端口
iptables -A INPUT -p icmp --icmp-type 8 -j ACCEPT # 允许被ping
iptables -A INPUT -m state --state ESTABLISHED,RELATED -j ACCEPT # 已经建立的连接得让它进来
保存规则到配置文件中
cp /etc/sysconfig/iptables /etc/sysconfig/iptables.bak # 任何改动之前先备份,请保持这一优秀的习惯
iptables-save > /etc/sysconfig/iptables
cat /etc/sysconfig/iptables
列出已设置的规则
iptables -L [-t 表名] [链名]
四个表名 raw,nat,filter,mangle 五个规则链名 INPUT、OUTPUT、FORWARD、PREROUTING、POSTROUTING filter表包含INPUT、OUTPUT、FORWARD三个规则链
iptables -L -t nat # 列出 nat 上面的所有规则
# ^ -t 参数指定,必须是 raw, nat,filter,mangle 中的一个
iptables -L -t nat --line-numbers # 规则带编号
iptables -L INPUT
iptables -L -nv # 查看,这个列表看起来更详细
清除已有规则
iptables -F INPUT # 清空指定链 INPUT 上面的所有规则
iptables -X INPUT # 删除指定的链,这个链必须没有被其它任何规则引用,而且这条上必须没有任何规则。
# 如果没有指定链名,则会删除该表中所有非内置的链。
iptables -Z INPUT # 把指定链,或者表中的所有链上的所有计数器清零。
删除已添加的规则
添加一条规则
iptables -A INPUT -s 192.168.1.5 -j DROP
将所有iptables以序号标记显示,执行:
iptables -L -n --line-numbers 比如要删除INPUT里序号为8的规则,执行:
iptables -D INPUT 8
开放指定的端口
iptables -A INPUT -s 127.0.0.1 -d 127.0.0.1 -j ACCEPT #允许本地回环接口(即运行本机访问本机)
iptables -A INPUT -m state --state ESTABLISHED,RELATED -j ACCEPT #允许已建立的或相关连的通行
iptables -A OUTPUT -j ACCEPT #允许所有本机向外的访问
iptables -A INPUT -p tcp --dport 22 -j ACCEPT #允许访问22端口
iptables -A INPUT -p tcp --dport 80 -j ACCEPT #允许访问80端口
iptables -A INPUT -p tcp --dport 21 -j ACCEPT #允许ftp服务的21端口
iptables -A INPUT -p tcp --dport 20 -j ACCEPT #允许FTP服务的20端口
iptables -A INPUT -j reject #禁止其他未允许的规则访问
iptables -A FORWARD -j REJECT #禁止其他未允许的规则访问
屏蔽IP
iptables -A INPUT -p tcp -m tcp -s 192.168.0.8 -j DROP # 屏蔽恶意主机(比如,192.168.0.8
iptables -I INPUT -s 123.45.6.7 -j DROP #屏蔽单个IP的命令
iptables -I INPUT -s 123.0.0.0/8 -j DROP #封整个段即从123.0.0.1到123.255.255.254的命令
iptables -I INPUT -s 124.45.0.0/16 -j DROP #封IP段即从123.45.0.1到123.45.255.254的命令
iptables -I INPUT -s 123.45.6.0/24 -j DROP #封IP段即从123.45.6.1到123.45.6.254的命令
指定数据包出去的网络接口 只对 OUTPUT,FORWARD,POSTROUTING 三个链起作用。
iptables -A FORWARD -o eth0
查看已添加的规则
iptables -L -n -v
Chain INPUT (policy DROP 48106 packets, 2690K bytes)
pkts bytes target prot opt in out source destination
5075 589K ACCEPT all -- lo * 0.0.0.0/0 0.0.0.0/0
191K 90M ACCEPT tcp -- * * 0.0.0.0/0 0.0.0.0/0 tcp dpt:22
1499K 133M ACCEPT tcp -- * * 0.0.0.0/0 0.0.0.0/0 tcp dpt:80
4364K 6351M ACCEPT all -- * * 0.0.0.0/0 0.0.0.0/0 state RELATED,ESTABLISHED
6256 327K ACCEPT icmp -- * * 0.0.0.0/0 0.0.0.0/0
Chain FORWARD (policy ACCEPT 0 packets, 0 bytes)
pkts bytes target prot opt in out source destination
Chain OUTPUT (policy ACCEPT 3382K packets, 1819M bytes)
pkts bytes target prot opt in out source destination
5075 589K ACCEPT all -- * lo 0.0.0.0/0 0.0.0.0/0
启动网络转发规则
公网210.14.67.7让内网192.168.188.0/24上网
iptables -t nat -A POSTROUTING -s 192.168.188.0/24 -j SNAT --to-source 210.14.67.127
端口映射
本机的 2222 端口映射到内网 虚拟机的22 端口
iptables -t nat -A PREROUTING -d 210.14.67.127 -p tcp --dport 2222 -j DNAT --to-dest 192.168.188.115:22
iptables -t nat -A PREROUTING -d 210.14.67.127 -p tcp --dport 2222 -j DNAT --to-dest 192.168.188.115:22
linux防火墙firewalld
在RHEL7/Centos7 里有几种防火墙共存:firewalld、iptables、ebtables,默认是使用firewalld来管理netfilter子系统,不过底层调用的命令仍然是iptables等。
RHEL7/Centos7 默认的防火墙是 firewall,替代了以前的 iptables
firewalld 使用更加方便、功能也更加强大一些
firewalld 服务引入了一个信任级别的概念来管理与之相关联的连接与接口。它支持 ipv4 与 ipv6,并支持网桥,采用 firewall-cmd (command) 或 firewall-config (gui) 来动态的管理 kernel netfilter 的临时或永久的接口规则,并实时生效而无需重启服务。
关闭防火墙,允许所有数据包通过
firewall-cmd--set-default-zone=trusted
开启关闭防火墙
1、查看防火墙状态
sudo systemctl status firewalld或firewall-cmd --state
2、开启防火墙
sudo systemctl start firewalld //马上生效,重启会恢复原来状态sudo systemctl enable firewalld //重启生效,重启不会恢复原来状态
3、关闭防火墙
sudo systemctl stop firewalld //马上生效,重启会恢复原来状态sudo systemctl disable firewalld //重启生效,重启不会恢复原来状态
4、重新加载防火墙配置
firewall-cmd --reload
防火墙端口管理
新增端口
打开tcp3838
firewall-cmd --zone=public --add-port=3838/tcp --permanent
打开udp3838
firewall-cmd --zone=public --add-port=3838/udp --permanent
重新加载防火墙
firewall-cmd --reload
【命令含义】
–zone #作用域
–add-port=3838/tcp #添加端口,格式为:端口/通讯协议
–permanent #永久生效,没有此参数重启后失效
-reload #重新加载。不中断用户连接,不丢失状态信息。
移除端口
与新增端口关键字相反,把add改为remove即可。
查询指定端口是否开启防火墙
firewall-cmd --query-port=3939/tcp #查询tcp端口3939
查询哪些端口开放
firewall-cmd --list-port
