
来源:视觉中国
“股市有风险,投资需谨慎”,在拥有1亿多股民的A股市场上我们听说过太多“一夜暴富”与“忍痛割肉”的故事。在这个名利场上,为了赚钱大家各显神通,其中一些人看中了1亿多股民这个庞大的市场,做起了“稳赚不赔”的生意。
这个生意就是荐股。还记得前不久因为公开荐股从事“抢帽子交易”被罚没1.29亿元的知名证券节目主持人廖英强吗?在各类电商网站,微博、微信等社交网络上,“廖英强们”可不少。
在监管部门强力整治证券“黑嘴”、证券咨询机构之后,马云的淘宝也祭出重要措施。
马云下封杀令!
淘宝禁售荐股软件、无牌证券咨询
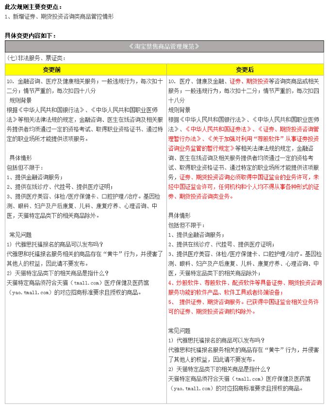
淘宝网6月5日发布公告,对《淘宝禁售商品管理规范》规则解读的相关条款进行变更。此次规则变更新增证券、期货投资咨询类商品管控情形。
根据相关法律法规的规定,金融咨询、医生在线咨询及相关服务提供者均须通过一定的资格考试、取得职业资格证书、通过特定的职业场所才能提供该项服务,证券、期货投资咨询必须取得中国证监会的业务许可,未经中国证监会许可,任何机构和个人均不得从事各种形式的证券、期货投资咨询类业务。
因此,变更后非法服务、票证类禁售商品中,增加了炒股软件、荐股软件、配资软件等具备证券、期货投资咨询服务功能的软件产品、软件工具或者终端设备。同时,提供证券、期货咨询服务需获得证监会相关业务许可。

变更后,对证券、期货投资等咨询类商品或相关服务,一般违规行为,每次扣十二分;情节严重的,每次扣四十八分。

按照淘宝的说法,此次规则变更将于2018年6月12日正式生效。每经小编以“炒股神器”、“配资软件”、“股票配资”进行检索,目前仍能搜到大量的卖家。这些商品称可以“自动预测股票”,“短线买卖解套神器”,销量从个位数到几百不等,售价也从几元到上万元不等。

微信荐股套路深,官方提示风险
每经小编注意到,在淘宝变更公示通知之前,证监会、浙江和广东证监局就已经出手在整治证券“黑嘴”和证券咨询机构了。淘宝此次出重手,从一定程度上呼应了监管机构的要求。
而作为另一个重要的虚拟商品交易平台,在阿里行动后,腾讯的态度颇受关注。
其实,在今年一月初,微信公众平台就发布公告,即日起微信公众平台将配合微信安全中心,针对通过推荐股票、期货等“非固定收益类投资产品”,实施诈骗、骚扰行为的信息和公众号进行处理。微信安全中心提醒称,此类“荐股类”欺诈,往往利用用户的想盈利心理“空手套白狼”,推荐完全凭运气,股票涨了就跟着分红(或收费),股票跌了,也不负任何责任。
去年,微信还给出了一些荐股类欺诈常见手段:
1、推销各类“荐股软件” “荐股平台”,以免费使用的方式拉客户,随后以升级等各种名义,诱骗投资人购买软件或充值,以便享受“荐股服务”。
2、设立所谓“牛股” “黑马行情”等预测类公共帐号吸引关注,或在各种社交群组,利用这种噱头,通过所谓的“专家”“老师”指导,赚取高额“服务费”。如分红或月费年费等。
3、性质恶劣的“荐股割韭菜”。逢低建仓,提前在低价位大量购入某个“非固定收益类投资产品”后,再以发布推荐等名义,诱骗大量个人用户资金入场,等价格拉升后迅速卖出,获利逃离出场。
4、冒充正规金融证券交易公司欺诈。伪造交易系统,利用荐股类话术,以高盈利为诱饵,诱骗用户注资到假冒的交易系统,并在后台实时操纵行情,伪造交易记录,欺诈用户大量资金。
根据此前北京青年报的调查,目前荐股微信挣钱套路主要分以下几种类型:
第一类:开直播间,卖课程。
第二类:建炒股群,收会员费。
第三类:卖荐股软件。
第四类:合作分成。
对于股民来说,微信荐股的风险极大。北青报记者的调查显示,一旦股民轻信了“微信荐股”的套路,几万、几十万的股票被套甚至直接被骗走巨额钱款都有可能。
收益承诺从来都是忽悠
没有“只赚不赔”的荐股软件
每经小编提醒大家,所谓的高人荐股、内幕消息,通常是*子骗**诱人上当的饵,而“包赚不赔”神器全是忽悠。扬子晚报曾报道过一个案例:
2015年年初,朱某迷上了炒股,在浏览网站时发现了成都某网络科技公司有一个“某股票资讯终端”的产品宣传。“××软件是我们公司汇集国内金融、科技精英,投入巨资开发的高科技产品,可以第一时间实时跟踪国内全部股票走势,并自动发出买卖点信号,操作简单,选股精准。不但如此,用户还可以享受资深投资顾问一对一服务,很多客户都已获利不菲。”
通过进一步接触,朱某了解到,公司软件按股票走势准确度和售后一对一咨询服务内容不同划分为若干等级,其中最高等级 “绝密计划”收费逾十万,由公司“王牌投资总监”亲自指导操作。“这不等于有了‘提款机’吗?”朱某动摇了,交费11万余元,成为软件用户。
然而,朱某花重金买来的软件却没有带来预期的收益,账户经所谓的“王牌投资总监”实盘指导后甚至出现了严重亏损。
经查,该公司涉嫌未经中国证监会许可,以销售软件为名,非法从事证券投资咨询活动。四川证监局要求该公司关闭了相关资讯产品服务平台,停止所有对外经营活动,退赔投资者损失,办理工商注销,并以涉嫌非法经营罪移送当地公安机关依法进行处理。
据楚天金报报道,武汉科技大学金融证券研究所所长董登新表示,“全民炒股已成为一种社会乱象,轻信炒股神器、社交投资平台的投资者很容易遭遇欺诈。”
董登新认为,所有以炒股软件、炒股神器为名义推荐的股票、投资组合,都涉嫌变相坐庄,“你要是听他的话,就成了抬庄的人。”
董登新提醒投资者,“现在的市场到处充满陷阱,风险应该靠自己把握而不应该寄希望于别人。不要总想着赚快钱、赚大钱。取之于股市,最后都会还到股市中来。”
