前言:
有某些教育管理方面,可以有佛系之心,慈悲为怀;
但是有教学专业方面,必须做到不躺平,赢得尊严。
课堂基本功之进阶篇
课堂提问怎样设计,才能达到最好的效果?
课堂提问技能即教师运用提出问题,以及对学生回答的反应的方式,了解学生的学习状态,启发思维,使学生理解和掌握知识,发展能力的一类教学行为。
课堂提问是在课堂教学过程中,根据教学目的、教学内容、学生情况等设计问题进行教学问答的一种教学方法。可以说,每一位教师都要运用课堂提问,每一堂课都少不了课堂提问。
新课程理念对课堂提问提出了新的要求,课堂提问不仅仅是教师提出问题,学生进行回答,而是要进行有效的课堂提问。即教师在精心预设问题的基础上,在教学中创设良好的问题情境,在教学中生成适当的问题引导学生主动思考和参与对话,全面实现预期教学目标。
课堂提问技能是一项综合性技能,既体现出教师的个人素养与修养,如语言的运用,人际关系的处理等,又反映了教师的课堂教学理念,如是教师引导学生自己探索问题的答案,还是牵着学生的鼻子让学生亦步亦趋跟着走。
课堂提问技能也是一项基本教学技能,它广泛应用于教学的各个环节,并大量整合于导入、观察、讲解、结束等教学技能的设计与实施之中。
课堂提问技能不是单纯的心智技能或动作技能,而是二者相互配合,共同作用的一种教师教学基本技能。课堂提问技能的心智技能包括:教师能够根据教学目标、教学内容和学生情况设计不同层次、类型的问题,并能够在课堂中选择恰当的提问时机、回答问题的对象和方式(学生单独回答、全体回答、小组讨论),能够根据学生对问题的回答进行正确的反馈和引导。课堂提问的动作技能包括:教师在课堂上提出问题时的语气、表情、停顿、手势、走动等行为。

壹
案例1:从确定核心问题到设计问题链的过程解析
以人教版四年级上册《白鹅》一课第二课时的教学为例,从确定核心问题到问题链的设计需要经过以下几个过程阶段:
过程一:确定教学目标内容的认知层次
本课时的教学目标如下:
(1)积累本课好词佳句。
(2)有感情地朗读课文,了解白鹅高傲的特点,体会作者对白鹅的喜爱之情。
(3)感悟本文的写作方法,体会作者用词的准确生动和幽默风趣的特点。
其中目标1中的动词“积累”属于认知过程中的记忆层次。目标2中的“了解”和“体会”两个动词都属于认知过程中的理解层次。目标3中“感悟”和“体会”两个动词也都属于认知过程中的理解层次。以上分析可用下表来表示:

教学内容是实现教学目标的载体。教师要根据教学目标认知层次和学生情况分析教学内容。教材内容是教师整合优化教学内容的重要依据,教师应该最大限度地发掘出教材的教学价值,还可以通过多种途径整合教材以外的教学资源帮助学生实现学习目标。
过程二:分析教学内容
如:《白鹅》一课教学目标的第2、3项的实现就需要借助文章中描写白鹅特点的内容的具体分析、理解和概括,体会出作者是运用怎样的语言表达形式将这些特点表现出来的。这样文章描写白鹅叫声、步态和吃相就成为具体的教学内容。我们可以用“逆向设计过程”来分析这三方面的教学内容:首先确定希望学生知道、理解和能够做什么(目标认知层次的具体化);其次确定哪些可能成为学生学习的素材;最后据此计划学习内容和教学。
在这个过程中要考虑教学内容和学生的关系,思考以下几个问题:
(1)运用什么样的组织形式、学习方式把学生和教学内容联系起来满足标准和目标的要求?
(2)学生在学习哪些内容的时候会有困难?如:描写“步态”部分,作者用净角出场作比,学生对京剧比较生疏,不易理解,怎么突破?
(3)应当在哪些具体教学内容的基础上提出我的问题?
(4)什么样的问题能够诱发学生的兴趣,并让他们思考和学习标准要求的相关内容和技能?
过程三:确定教学活动的核心问题
根据过程三的分析,教师围绕教学目标1设计了两个教学活动,围绕目标2设计了四个教学活动,围绕目标3设计了两个教学活动,每个教学活动都有明确的活动目标,见下表:


过程四:根据核心问题设计问题链
设计问题链首先要分析核心问题。如《白鹅》一课的核心问题是体会鹅高傲的特点,作者是如何表现这一特点的,学生理解这些特点又会有哪些障碍呢?这些障碍又该如何解决呢?对这些问题的分析决定了问题链设计的方法。具体分析见下表:

通过对核心问题的分析,我们确定了解决问题的方法,进而针对这些问题中的障碍设计了如下相应的问题链:


贰
案例2:核心问题与问题链的设计方法(3则)
一、聚焦场面、体会情感,提炼核心问题
【案例呈现】


【案例分析】
《老人与海鸥》是一篇描写“人与动物”之间感人故事的散文,文章结构清楚,画面感强。全文可分为两大部分,前半部分通过老人喂海鸥、唤海鸥、谈海鸥等事例表现了老人对海鸥无私的爱;后一部分则通过老人死后,海鸥在老人遗像前翻飞、盘旋、肃立、鸣叫等悲壮画面,展示了海鸥对老人的那份令人震撼的情。
本案例结合文本内容、体裁特点,从聚焦场面描写、体会情感入手提炼出核心问题——从课文哪些情节或场面中可以体会出老人和海鸥就像亲人一样?围绕这一核心问题设计了六个问题,形成了一个前后联系、结构清晰、具有明确目标导向的问题链,使所有问题成为了一个有内在逻辑关系的整体。教师通过这一系列问题,引导学生顺着作者的思路,一步步走进人鸥和谐相处的美好画面,去感受人鸥之间那份真挚美好的情感,问题链与核心问题密切相关,目标指向清晰,前后贯通,将文路、学路、教路有机融合,从而构建了和谐统一的课堂。
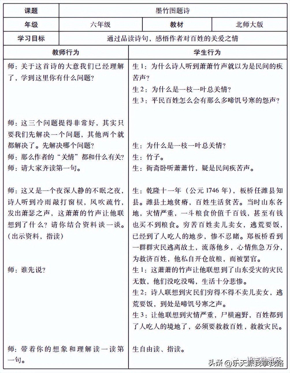
二、根据学生的质疑提炼核心问题
【案例呈现】


【案例分析】
本课教学中,教师围绕着核心问题“感悟诗人对百姓的关爱之情”进行提问,与学生展开交流对话,引导学生积极主动探究问题的答案。教师首先引导学生主动质疑,并对问题进行梳理,提炼出主干问题,因为问题来自学生,所以在师生对话的过程中,学生始终积极主动参与。为了将对话引向深入,教师还随时捕捉和挖掘师生对话中的有利时机和话题,并通过资料链接,丰富学生的原有认知,并引导学生通过链接资料,展开合理想象,走进诗人的内心世界,从而深刻感悟诗人心系苍生、关爱百姓的崇高品德。
三、从整体到局部,设计问题链
【案例呈现】

【案例分析】
本课例中的这五个问题与核心问题“盘古是怎样创造宇宙的”密切相关,第一个问题从整体感悟入手,引领学生聚焦重点段落,整体感知课文内容,并引出核心问题。接着由“盘古做了什么?是怎样做的?”“天地有什么变化?”带入对重点段第二自然段的学习。三年级段落的教学是重点,这两个问题不仅有助于学生理解和概括本段的主要内容,而且便于学生理清段落的表达顺序。以上两个问题的解决采取的是教师导学的方式,后两个问题围绕着盘古又做了什么和倒地后的变化展开,以学生自主学习为主。整个问题的设计,使问题链与核心问题前后贯通,成为一个有机的整体,引导学生紧扣词句段的学习,从深化理解的认知层次进行读思结合的实践活动,逐步达成对核心问题的共识。

叁
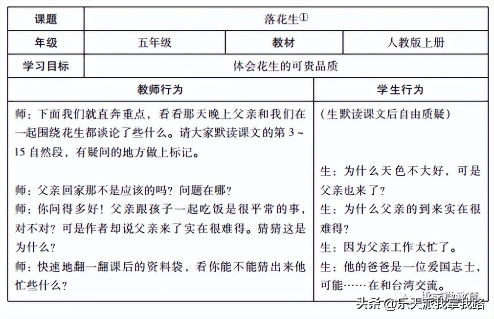
案例3:鼓励学生提出问题
案例呈现


案例分析
学贵有疑。学生的提问,是从学生个体的实际需要出发,有利于发挥学生的主动性和创造性,培养发散思维和批判性思维。
本课教学环节中,张老师变教为学,从问题入手,引导学生两次质疑,并将解决问题的权力大胆地交给学生——引导学生通过读书、思考、合作、交流,自主解决问题。在学生自主解决“为什么父亲的到来实在很难得”这一问题出现困难时,教师顺学而导,适时补充介绍时代背景,从而帮助学生顺利解决了问题。
为了将学生的思维引向深入,教师也抛出了自己“不明白”的问题,以激起学生探究的兴趣,使学生始终保持想学、要学的欲望,真正成为了学习的主人。

肆
案例4:反馈探询,给予学生帮助
案例呈现


案例分析
在提问中,教师要经常通过反馈探寻,帮助学生形成正确的答案,特别是当学生出现倾听或理解困难时,教师要给予有效的帮助。
本环节是检查学生是否读准字音,特别是重点字词的读音,通过识字学词,为下一步阅读理解扫清障碍。课上,教师注意创设问题情境,抓住新旧知识间的联系,通过解释性讲解和记忆型提问,促使学生不断记忆和复现知识。因为本课的“小儿麻痹症”“姿势”和多音字“落”不容易读好,而且这几个词语和课文的内容关联紧密,因此教师在指导读音上下了很大功夫。当学生出现错误、甚至一错再错时,老师没有着急,而是使用恰当的提问措辞“你愿意再读一次吗”“别着急,再想想”以及鼓励性的语言“多好啊,学习就是不断进步的过程”激励学生,对学生表现出了应有的尊重和爱护。一个“落”字的教学,花了将近4分钟的时间,这不仅体现了本节课识字教学的扎实到位,而且反馈探询的纠错环节也展现了老师的教学机智和良好的个人修养。

版权声明 | 本文内容来源于《教师教学技能培养系列教程 · 小学语文》(北京教育学院组织编写),作者蒋秀云、李涛,中国轻工业出版社2019年出版。版权为原作者所有,如涉及到版权等问题,联系必删。
后语:
版权声明 | 本文部分观点源于网络。如涉及到版权等问题,联系必删。
进一步,想更上层楼,请来山的另一边:桃李微教育。