《前言》
生产现场管理管得怎么样,如何评判生产现场管理的管理成果与管理水平呢?我们需要一些指标来体现,需要经过一些指标的考核来评判。
本篇是全文的第三篇,主要内容是:现场管得怎么样?共分以下四个部分:
一、生产现场考核与KPI。
二、生产现场考核指标整体框架与安全质量指标。
三、生产现场管理核心指标:成本与交期。
四、生产考核指标的设定与考核方法。
(以下正文部分)
一、生产现场考核的作用。
对于生产现场管理来说,考核的作用一般有三个:
第一个作用是最直观的,即评判被考核人或被考核单位的工作成果和管理水平,从而奖优惩劣;
第二个作用,使各部门主管明确本部门各岗位及每个人的主要责任,并以此为基础,明确部门人员的职责与业绩指标;
第三个作用,让考核人和被考核人都知道哪方面做得好,哪方面做得不好,从而采取对应的措施或方法进行提升和改进。
从以上考核的三个作用看出,生产考核及考核指标,对我们生产现场管理有相当的促进作用,能有效地提升我们的现场管理能力和水平,是生产现场管理的有效组成部分。
二、生产现场考核与KPI。
(一)关键绩效指标(KPI)的概念及特点
关键绩效指标(key performance in dicator, KPI)是用来衡量某一职位员工工作绩效表现的具体量化指标,是对完成工作效果的最直接衡量方式。关键绩效指标来自于对企业总体战略目标的分解,反映了最能有效影响企业价值创造的关键驱动因素。
关键绩效指标具有如下四个特点:
1.来自于对公司战略目标的分解
(1)KPI的第一层含义在于,作为衡量各职位工作绩效的指标,关键绩效指标所体现的衡量内容最终取决于公司的战略目标。
当关键绩效指标构成公司战略目标的有效组成部分或支持体系时,它所衡量的职位便以实现公司战略目标的相关部分作为自身的主要职责;
如果KPI与公司战略目标脱离,则它所衡量的职位的努力方向也将与公司战略目标的实现产生分歧。
(2)第二层含义在于,KPI是对公司战略目标的进一步细化和发展。公司战略目标是长期的、指导性的、概括性的,而各职位的关键绩效指标内容丰富,针对职位而设置,着眼于考核当年的工作绩效、具有可衡量性。
因此,关键绩效指标是对真正驱动公司战略目标实现的具体因素的发掘,是公司战略对每个职位工作绩效要求的具体体现。
(3)第三层含义在于,关键绩效指标随公司战略目标的发展演变而调整。当公司战略侧重点转移时,关键绩效指标必须予以修正以反映公司战略新的内容。
2.关键绩效指标是对绩效构成中可控部分的衡量
企业经营活动的效果是内因外因综合作用的结果,这其中内因是各职位员工可控制和影响的部分,也是关键绩效指标所衡量的部分。
关键绩效指标应尽量反映员工工作的直接可控效果,剔除他人或环境造成的其他方面影响。
3.KPI是对重点经营活动的衡量,而不是对所有操作过程的反映
每个职位的工作内容都涉及不同的方面,高层管理人员的工作任务更复杂,但KPI只对其中对公司整体战略目标影响较大,对战略目标实现起到不可或缺作用的工作进行衡量。
4.KPI是组织上下认同的
KPI不是由上级强行确定下发的,也不是由本职职位自行制定的,它的制定过程由上级与员工共同参与完成,是双方所达成的一致意见的体现。它不是以上压下的工具,而是组织中相关人员对职位工作绩效要求的共同认识。
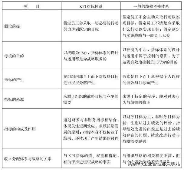
*KPI指标体系与一般绩效考核体系的区别:

(二)关键绩效指标对组织的意义
第一,作为公司战略目标的分解,KPI的制定有力地推动公司战略在各单位各部门得以执行。
第二,KPI为上下级对职位工作职责和关键绩效要求有了清晰的共识,确保各层各类人员努力方向的一致性。
第三,KPI为绩效管理提供了透明、客观、可衡量的基础。
第四,作为关键经营活动的绩效的反映,KPI帮助各职位员工集中精力处理对公司战略有最大驱动力的方面。
第五,通过定期计算和回顾KPI执行结果,管理人员能清晰了解经营领域中的关键绩效参数,并及时诊断存在的问题,采取行动予以改进。
(三)关键绩效指标的作用
对于组织的未来发展而言,KPI将有助于:
(1)根据组织的发展规划/目标计划来确定部门/个人的业绩指标。
(2)监测与业绩目标有关的运作过程。
(3)及时发现潜在的问题,发现需要改进的领域,并反馈给相应部门/个人。
(4)KPI输出是绩效评价的基础和依据。
当公司、部门乃至职位确定了明晰的KPI体系后,可以:
(1)把个人和部门的目标与公司整体的目标联系起来。
(2)对于管理者而言,阶段性地对部门/个人的KPI输出进行评价和控制,可引导正确的目标发展。
(3)集中测量公司所需要的行为。
(4)定量和定性地对直接创造利润和间接创造利润的贡献作出评估。
(四)设计关键绩效指标的基本方法
A、组织确定关键绩效指标时,亦需遵循SMART原则。即:
(1)绩效考核要切*特中**定的工作指标,不能笼统。
(2)绩效指标是数量化或者行为化的,验证这些绩效指标的数据或者信息是可以获得的。
(3)绩效指标在付出努力的情况下可以实现,避免设立过高或过低的目标。
(4)绩效指标是与上级目标具明确的关联性,最终与公司目标相结合。
(5)注重完成绩效指标的特定期限。
B、设定关键绩效指标(KPI)常用的方法
1.鱼骨图分析法
鱼骨图分析法理论认为,问题的特性总是受到一些因素的影响,找出这些因素,并将它们与特性值放在一起,然后按相互关联性整理成层次分明、条理清楚的特性要因图,将有助于透过现象发现问题发生的本质。
鱼骨图分析法有三种类型:
(1)整理问题型鱼骨图。
(2)原因型鱼骨图。
(3)对策型鱼骨图。
应用鱼骨图分析法的主要步骤为:
①确定哪些因素与公司业务相互影响。
②确定业务标准。定义成功的关键要素,满足业务重点所需的策略手段。
③确定关键业绩指标,判断一项业绩标准是否达到的实际因素。
④将公司级的关键业绩指标逐步分解到部门,再由部门分解到各个职位,依次采用层层分解、互为支持的方法,用定量或定性的方式确定各部门、各职位的关键业绩指标。
2.九宫图分析法
九宫图分析法是一种有助扩散性思维的思考策略,利用一幅像九宫格的图,将主题写在中央,然后把由主题所引发的各种想法或联想写在其余格子,即由事物之核心出发,向八个方向去思考,发挥八种不同的创见。
(五)KPI指标分解的原则
(1)分解到各个部门的指标必须具有激励作用。
(2)员工对所分解指标可以实施有效的控制,指标与部门的工作密切相关,没有超出员工的能力范围。
(3)所分解的指标具有较强的可测性,便于进行指标计算。
(4)在设计职能部门的关键业绩指标时,要以主要工作的完成情况为基础。关键业绩指标的设计除了要考虑主要工作的完成情况外,还要充分考虑到影响工作完成的三大因素:时间(工作完成地是否及时)、质量(工作的质量如何)、成本(完成主要工作的费用支出是否合理)。
(六)企业五大职能部门关键绩效指标。
(1)研发部门关键绩效指标

(2)营销部门关键绩效指标

(3)采购部门关键绩效指标

(4)生产管理部门关键绩效指标

(5)财经管理部门关键绩效指标

(七)KPI指标体系建立流程
KPI指标的提取,可以用“十字对焦、职责修正”一句话来概括。也就是说,在具体的操作过程中,要做到在各层面从纵向进行战略目标分解、横向结合业务流程进行“十”字提取。

(KPI指标提取总示意图)
第一步:分解企业战略目标,分析并建立各子目标与业务流程的关系
企业的总体战略目标可以分解为几项主要的支持性子目标,而这些支持性子目标要实现的话,需要企业的某些主要业务流程的支持,所以,当组织提取KPI指标时,在这个环节上需要完成以下工作:
(1)企业高层管理者确立公司的总体战略目标。
(2)由企业中高层管理者将战略目标分解为主要的支持性子目标。
(3)将企业的主要业务流程与支持性的目标之间建立关联。

(战略目标分解鱼骨图方式示意图)

(战略目标与流程分解示意图)
第二步:确定各支持性业务流程目标
在确认对各战略子目标的支持性业务流程后,需要进一步确认各业务流程在支持战略子目标达成的前提下流程本身的总目标。

(确认流程目标示意图)
第三步:确认各业务流程与各职能部门的联系
建立流程与工作职能之间的关联,从而在更微观的部门层面建立流程、职能与指标之间的关联,为企业总体战略目标和部门绩效指标建立联系。

(确认业务流程与职能部门联系示意图)
第四步:提取部门级KPI指标
从通过上述环节建立起来的流程重点、部门职责之间的联系中提取部门级的KPI指标。

(部门级KPI指标提取示意图)
第五步:将企业战略目标、流程、职能、职位目标统一起来
根据部门KPI、业务流程以及确定的各职位职责,将企业目标、流程、职能与职位统一起来。

(KPI进一步分解到职位示意图)
(八)KPI指标设计的误区
有的企业在设计关键绩效指标时,推崇多多益善的原则,一般每个部门设计几个KPI指标,最少的部门也有七八个,这样延伸到整个系统,如果一个系统有几个工作性质不同的部门的话,整个系统就至少有50个关键绩效指标。
执行这样的绩效考核制度自然导致极大地增加了绩效考核的成本。关键绩效指标并不是越多越好,绩效指标设计不合理至少会给企业带来两个严重的问题:
(1)不能够有效地支持企业的目标和绩效,甚至会把企业带到错误的方向。
绩效指标基本上是以各个职能部门为单位设计,如果指标过多、差异较大,很可能导致各个部门为了实现部门利益而相互推卸责任,从而使企业陷入混乱和低效率中。
(2)难以使指标得到很好的执行。
在企业中,有很多这样的情况:一个很好的管理方法、管理工具往往不能执行。不能执行的原因可能有很多种,最重要的一个原因是指标设计不合理。
一些企业推行绩效考核制度后,常会不自觉地认为:每件事情都需要设计一个指标来考核员工对其执行情况,于是便从各种管理资料中照搬一大堆各种各样的指标,而忽略了指标与公司战略目标的匹配性。
不同的企业、相同的企业在不同的时期,关注的绩效目标极有可能是不同的,设计的绩效指标也可能会不同。
一个能够反映企业需要到达的目标的绩效指标系统应该有以下几个标准:
①恰如其分地反映了企业的战略目标。
②大多数指标是能够量化的,具有客观考核的价值。
③可以成为激励员工高效工作的指标标杆。
④绩效考核指标并非是越多越好,以实现绩效考核目标为制定准则。
上述四个标准可以归为一点,即:量化正确的事情,以企业的各项资源和人力资源为基点,尽可能做到组织可以做好的事情。
二、生产现场考核指标整体框架与安全质量指标。
生产现场管理考核有四大类指标,安全、品质、成本和交期(按四个首英文字母,简称为SQCD),这四大类考核指标构成生产现场管理的整体考核指标体系。
(一)安全,是生产现场管理的底线,是最低的要求。
*企业安全生产管理指标六个零和五个达标:
A、六个为零
1、死亡和重伤(含交通责任)事故为零;
2、重大火灾(爆炸)事故为零;
3、重大设备事故为零;
4、重大环境污染事故为零;
5、急性中毒事故为零;
6、职工职业病发病率为零。
B、五个达标:
1、员工安全生产教育培训率100%;
2、特种作业持证上岗率100%;
3、事故隐患整改率100%;
4、职业危害因素达标率100%;
5、安全生产费用投入率100%。
*对生产现场管理来说,安全的指标一般分为三个方面。
第一是事故方面的指标,比如工伤事故等,事故对生产现场管理来说,是零容忍的,所以,大多数企业的生产现场管理考核,安全事故的指标定为零。
第二是员工行为方面的指标,即现场有无发生不遵循安全文明规定的操作和行为,每发现一次,我们都需要采取对应的处理措施,比如纠正预防措施、处罚或者扣减绩效分。
第三是安全培训方面的指标,有没有对员工及作业人员进行培训,都进行了哪些培训,培训跟踪做了没有。
(二)品质,是生产现场管理的红线,是基本的要求,生产现场必须按照品质要求去做,达到各项品质指标。
1、产品品质指标,通常称为产品质量指标。
*对于企业来说,质量指标分为两大类:
(1)一类是反映产品本身质量的指标,即产品适合一定用途、满足一定需要的特性,反映其使用效能的大小。
它取决于产品的内在质量与外观质量。内在质量表现在产品的化学成分和物理性能上,外观质量表现在产品的美观、色泽等方面。
常用的产品本身质量指标有:
a.产品的使用寿命、效能。
b.产品平均技术性能或有效成分的含量。
c.产品的质量等级率。
(2)另一类是反映工作质量的指标。这类指标反映工作质量的好坏、管理水平的高低。
常用的工作指标有:
工作目标实现程度;耗费的时间多少;速度;成本费用;工作者之间的协调度和满意度等。
*生产现场管理的质量考核指标,重点是两类四个指标:
*第一类质量指标是体现生产质量结果的。
主要有两个,一次检验合格率和客户投诉率,其中一次检验合格率是内部监控的指标,客户投诉率为外部反馈的指标。
a.一次检验合格率是指生产线产品生产完成后品控第一次检验就合格的比率。
一次检验合格率和入库合格率都是反映合格水平的,但一般用一次检验合格率作为考核生产现场管理的质量指标,主要原因是一次检验合格率,反映的是生产真正的质量控制水平,入库检验合格,并不代表一次检验合格。
产品入库合格率相同的产品,如果一次合格率差,代表生产过程中需要修复、返工或再检查的损失更多,不仅生产效率低下,整体品质也会有偏差。
客户投诉率就是客户投诉的比率,反映我们对客户的质量水平。
客户投诉率的计算方法是,一定时期内客户投诉的次数除以发货总金额。
*第二类质量指标是体现生产质量过程的。
有两个指标,违规操作次数和制程合格率。
这两个指标均由品控现场监控过程时产生,违规操作次数是考核的过程中的行为或过程中的过程,制程合格率考核的是过程中的结果或阶段结果。
(三)生产现场管理更应该关注的是成本和交期两个指标。
1、交期就是按时完成生产任务,交期是生产取得成绩的基础,交期达标才可以谈生产的成绩。生产的最大成绩体现在成本上,如果生产费用不减,生产成本居高不下,即使品质、人员稳定等其他方面做得再好,生产的业绩也不会好。交期直接体现的是客户交付,在前台体现生产的价值;而成本是生产为公司创造价值的体现,在后台体现生产的价值。
交货期指标最常用的就是两个:生产计划达成率和及时交付率。
(1)生产计划达成率是在计划期内生产实际完成数量与生产计划数量的比率。
生产计划达成率有两个关键点:
一是时间,即要在计划期内完成,计划期内完成不了的,就算后续补上,也不能提升生产计划达成率;
二是数量,生产计划达成率是实际完成数量与计划数量的比率,生产需要按计划去生产,不能多做,也不要少做。
(2)及时交付率,就是给客户及时交货与全部交货订单的比率,一般以订单笔数为单位计算,即及时交付率=给客户及时交货的订单笔数/总订单笔数。
生产计划达成率面对的是内部客户,是生产计划单;及时交付率面对的外部客户,是顾客订单。
2、成本是生产现场管理的核心指标之一,是生产现场管理更应该关注的指标,是体现生产现场管理水平及管理业绩的指标,也是体现生产现场管理人员能力与水平的指标。
生产现场管理考核的成本指标分为三大类:
第一类效率指标,第二类损耗指标,第三类费用指标。
(1)第一类,效率指标。
常用的也是比较重要的有以下三个:
a、生产效率。
这是一个最常见的生产成本指标,生产效率就是生产班组组织生产、完成任务的效率,其对标的是标准效率,或标准工时。
生产效率讲的是快慢,是速度,它是实际产出与标准产出的比率。
生产效率的计算公式:生产效率=标准总工时÷实际总投入工时*100%。
标准总工时=单个产品的标准工时*单个产品实际产出数之和。
b、人均产能。
又称人均贡献业绩,一般指的是生产全员每人每小时给公司做了多少贡献。
计算公式为一定时间内生产产出的全部产量或业绩,除以生产全员总工时。
生产效率主要针对是单一的班组或车间,而人均产能主要针对的是一个大的部门,比如生产部或整个工厂。
c、稼动率。
生产效率和人均产能都是对人的效率进行考核,稼动率,考核的则是机器设备的效率。
稼动率是指机器设备实际的生产时间与可能的生产时间的比值,稼动率其实就是机器设备利用率。
(2)第二类,损耗指标。
.主要有以下三个:
a、投入产出达标率。
投入产出达标率是投入产出率的达成比率。
投入产出率,也称为出品率,是指投入了多少原料,最终产出了多少产品的比率。投入产出率反映着生产管理的水平,体现着生产管理人员的价值。
对企业成本的控制,反映生产管理水平、体现生产管理人员价值的是投入产出达标率,企业成本的关键控制指标也是投入产出达标率。
b、物料损耗率。
在生产过程中,因客观的、主观的、可控的、不可控的各种各样的原因,原物料的损耗总是存在的。为控制成本,更要加强原物料使用的管理,降低物料损耗率,从而降低整体成本,提升企业竞争力。
计算方法:物料损耗率是物料损耗量与物料使用量或标准用量的比率。
c、单位能耗。
单位能耗就是指每生产一单位产品所耗用的能源费用,其计算公式为能源耗用总额除以生产总产出。
(3)第三类,费用指标。
主要是部门费率,就是考核期内,当期部门产生的总费用,与当期生产总产出的比值。部门费用主要包括办公用品费用、低值易耗品费用、清洁劳保用品费用等等。
四、生产考核指标的设定与考核方法。
(一)生产现场管理指标如何设定——SMART原则。
SMART原则是最好用的目标设定原则之一,同样适用于绩效考核指标的设定。
1、S,具体的,指我们制定的指标必须是具体的、明确的,不能笼统,更不能模棱两可;
2、M,可衡量的,也就是说可以量化的,指标的进度是可以跟踪的,如果制定的指标没有办法去衡量,去跟踪,就无法判断这个目标是否实现,也无法判断实现的程度,也就无法对结果进行评价;
3、A,可达到的。
指标的设定要让大家经过努力能够达成指标,而不能在大家付出努力的情况下仍然遥不可及。指标也不能低设,如果指标轻易能够达到,这个指标也不会起到什么作用。设立指标不能过高或过低,跳一跳能够摸得着的指标是最合适的指标;
4、R,相关联的,即我们的指标是要与我们本职工作相关联的,与我们的其它目标是相关联的;
5、T,有时间限制的,需要按时去完成,按周期去评判,离开了时间限制无法说指标,更无法去进行考核。
指标的设定不能在办公室里单独敲定,需要被考核员工参与,并上下左右沟通,达成一致。
指标设定的过程,是对部门各项工作掌控能力提升的过程,也是对自己团队管理能力历练和实践的过程。
(二)生产现场管理的指标如何考核?
如何对指标进行考核,其实就两个字,量化。量化原则是指标考核必须遵循的原则。
没有考核就没有管理,而没有量化,就没有考核。生产现场管理考核指标绝大部分可以量化。
指标量化主要分三点:
一是数据。数据是量化的基础,几乎所有的生产现场管理指标都以数据形式体现出来。
二,事实。事实也是一种量化,所谓的摆事实,就是这个道理。有些指标不能用数据体现或证明,就需要附上事实,比如一些改善所起的额外成果等等。
三,360度评估。一个人对他人的评估是主观,没有量化,但多人一起评估,对每个人的评估结果不管是简单平均,还是加权平均,都是一个量化的过程。
量化是考核的基础,没有量化,就没有考核,没有考核,就没有管理。
生产现场管理考核四大类指标,分别是安全、品质、成本和交期,生产的各项成绩均会在这四大类指标中体现出来,但最终采用哪些指标,还需要实际情况实际对待,需要根据企业的具体情况而确定。
(完)
编辑创作:资深企业管理咨询师 张骥老师
专注企业管理改善与变革,贴心服务实体经济,现场咨询、辅导与培训,助力企业发展。