为方便市民乘坐轨交
6月8日起
昆山市启动老版昆通卡、市民卡
免费换卡服务
市民纷纷到各网点“以旧换新”
自换卡业务开展以来
老版昆通卡
日均换卡量保持在 1040多张
截至目前
换卡总量 达7300多张
从市交通部门了解到,相比全市其他网点,公交便民服务中心亭林路网点换卡市民较为集中。为此,亭林路网点3个窗口6名工作人员全线运转。为满足市民换卡需求,明天开始,亭林路网点将增开3个窗口并延长营业时间,从早上6点持续至晚上8点。考虑到这两天昆山气温较高,市公交集团专门安排了6位工作人员提供现场问询指导服务,给每位前来办卡的市民发放防暑降温物品,并提供避暑场所。
请各位市民朋友
不要聚集在同一网点换卡
如确需至亭林路网点换卡
请避开换卡高峰时间段
8:00—10:00、13:00—15:00
换卡点各区镇都有
请合理安排出行
更要注意防暑防晒

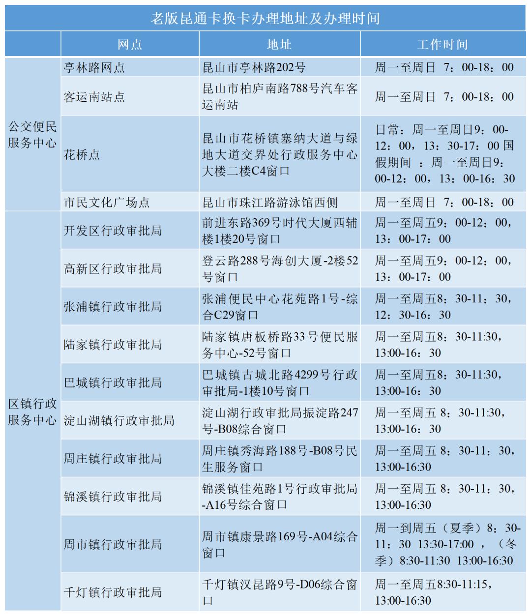
老版昆通卡、市民卡换卡攻略
卡号2153开头的昆通卡、市民卡
(卡号3104开头的昆通卡、市民卡不用换卡)
12月31日前
都可以到附近网点免费“以旧换新”哦
老版昆通卡
换卡仅需携带卡片,至公交便民服务中心、各区镇行政服务中心即可办理。
若卡片未损坏且可读取,免费更换。 卡内余额直接转存至新卡,相关特种卡优惠(如学生卡、老年优惠卡等)立即开通。
若卡片未损坏但不可读取,免费更换。 卡内余额7个工作日后至办理网点转存至新卡。相关特种卡优惠(如学生卡、老年优惠卡等)立即开通。
若卡片已损坏,收费更换卡费25元。 卡内余额7个工作日后至办理网点转存至新卡。相关特种卡优惠(如学生卡、老年优惠卡等)立即开通。卡片损坏范围:卡片断裂,卡片打洞,卡片严重弯折、污损等。
(注:异形卡、定制卡等特殊版面昆通卡按标准版面置换)

除了以上网点
明天开始
昆山火车站北广场
将新增一个老版昆通卡换卡网点
工作时间
周一至周日
6:00-18:00
老版市民卡
换卡需携带身份证件及原市民卡,至昆山农商银行任意网点办理,详情可咨询昆山农商银行客服电话96079。
若市民卡未损坏且可读取,免费更换。 卡内余额直接转存至新卡。
若市民卡已损坏或不可读取,免费更换。 卡内余额7个工作日后至办理网点转存至新市民卡或线下退款。
若市民卡丢失,收补卡工本费20元。 卡内余额无法转存。

互联互通城市查询方式
换卡后可以支持
包括上海、苏州、昆山在内的
全国600多个城市的公交、地铁系统
且已基本实现了长三角
乃至全国主要城市的互联互通
适用范围更加广泛
查询互联互通城市名单
↓↓↓
方式一
点击“鹿路通”APP首页导航栏→出行服务→互通城市列表
方式二
进入“昆山市民卡”微信公众号下部导航栏→我的卡→互通城市名单
线上办卡、充值攻略
没有昆通卡、市民卡的朋友们
卡内没有余额的朋友们
也无需顶着烈日排队办卡、充值
通过“鹿路通”APP
可以线上办卡、线上充值
攻略看这里
线上购卡
“鹿路通”APP—“e购商城”购买
线上充值
“鹿路通”APP—“出行服务”—“卡片充值”
线上购买昆通卡
步骤一:点击“鹿路通”APP首页底部导航栏“便民生活”;

步骤二:进入“便民生活”专区后,下滑,点击“e购商城”-更多,进入“e购商城”,点击“昆通卡”;

步骤三:进入“昆通卡”购买专区,挑选喜欢的昆通卡,购买即可。

线上卡片充值(NFC充值)
步骤一:点击“鹿路通”APP首页顶部导航栏的“出行服务”;

步骤二:进入“出行服务”专区,点击“卡片充值”;

步骤三:进入“卡片充值”专区,点击NFC充值;
(注:使用NFC充值前需开启手机的NFC功能)

步骤四:将卡片紧贴手机NFC感应区域,并选择支付方式进行充值;

步骤五:充值成功后,请再次贴卡,听到“嘀”声后,充值金额已圈存到卡片上,即可使用。
开通就在眼前
让我们一起坐上轨交
畅游苏沪
来源:昆山发布