过完元宵节,
“年”也算过完了
最近天气很精彩

有时候是春天
有时候像冬天
有时候又像是夏天
刚刚送走新年第一场大雨
冷空气快速退缩
气温直线上升
今天下午佛山的气温
已经是妥妥的夏天温度了
↓↓↓

今天比昨天上升近10度!
升温速度过快
热空气遇到冷墙壁、冷地板
今天你们老朋友回南天又来了!
相信大家今天已经感受到了
↓↓↓

不过也有好消息来了
大家再忍忍
明晚将有一股非常弱的冷空气到访
预计到22日
回南天会有所缓解了!!

回南天形成原理
其实,回南天形成的原理非常简单,就像从冰箱里拿出一罐冰可乐放在桌上,过一会空气中的水汽就会凝结在可乐罐上。足够强的冷空气会把建筑物内部的墙壁变成“冰可乐”,如果冷空气过后气温回升过快,就像冰可乐突然从冰箱里拿出来,墙壁上就会结满水珠。
面对回南天,应对方法 包括不开窗(不要把冰可乐从冰箱里拿出来)、买台抽湿机、打开空调的制热模式等。(不过似乎很多朋友家的空调并没有制热模式)
至于佛山的天气
一起来看看

佛山天气趋势
预计21日受弱冷空气扩散影响,多云转小到中雨,气温略有下降;
22日阴天到多云,有零星小雨;
23日多云转中雨。
——02月20日20时00分发布
除了回南天,大家还要注意
未来几天有雨!
主要在
周四和周六
小到中雨
降温幅度也较大

对了,还有个重要消息
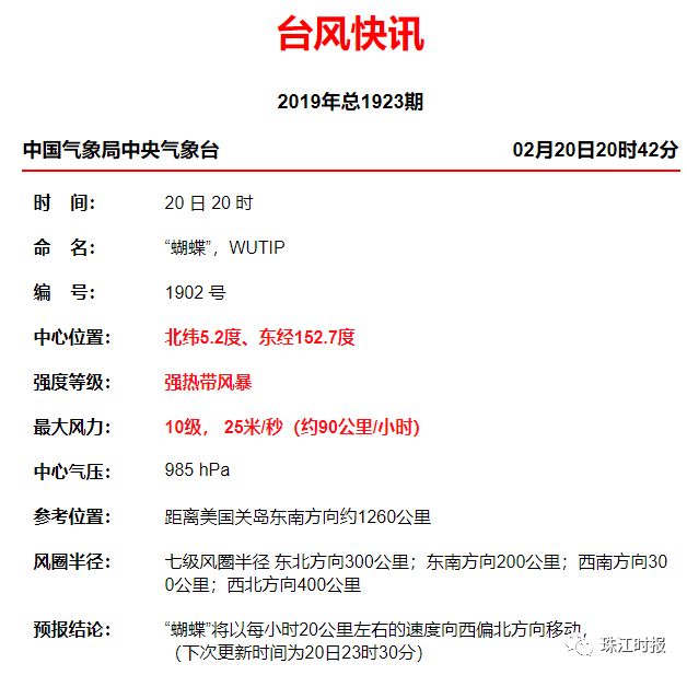
今年2号台风“蝴蝶”
今日凌晨生成了

截至今晚9点
级别是10级(强热带风暴)
预计该台风最强可达强台风级

顺便告诉各位小伙伴
从秋天到春天
我们连冬天都还没过上
台风的消息又来了……
不过未来五天
“蝴蝶”对我国海区无影响
中央气象台分析师气象专家信欣分析
这个台风到不了我国这边。

天气潮湿
还要降温
还要下雨
大家未来几天出门记得带好雨具
来源:珠江时报综合整理
素材来源:佛山气象台、广东天气、中央气象台等
编辑:雷彬
如果觉得本文不错 ,请顺手给小编点一个好看
