日前
天津市加快推进政务服务“跨省通办”工作方案
在天津政务网公布
工作方案公布了
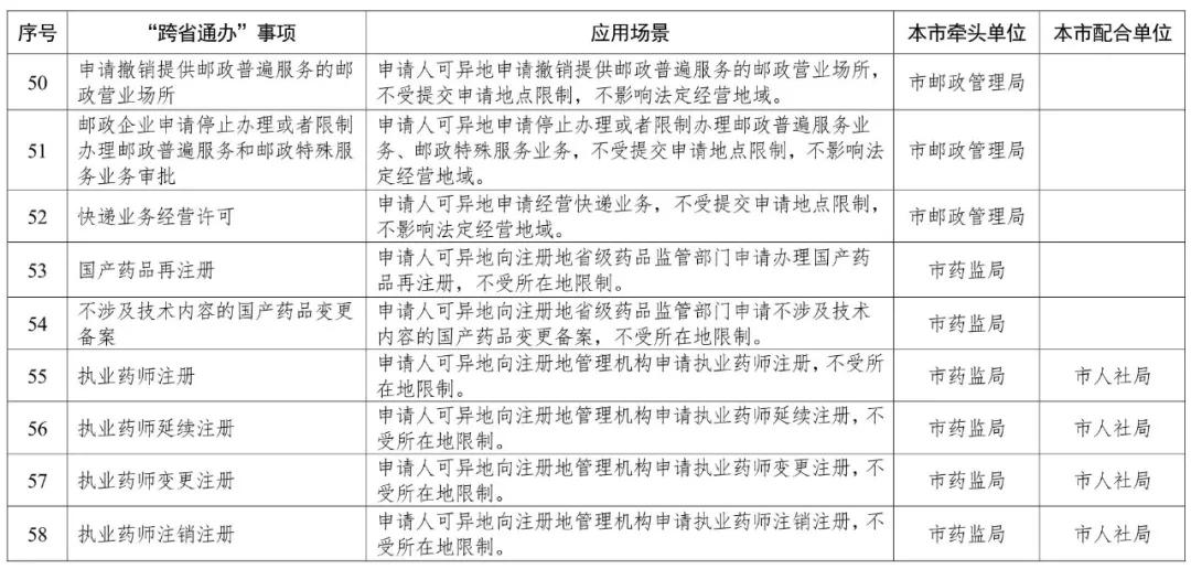
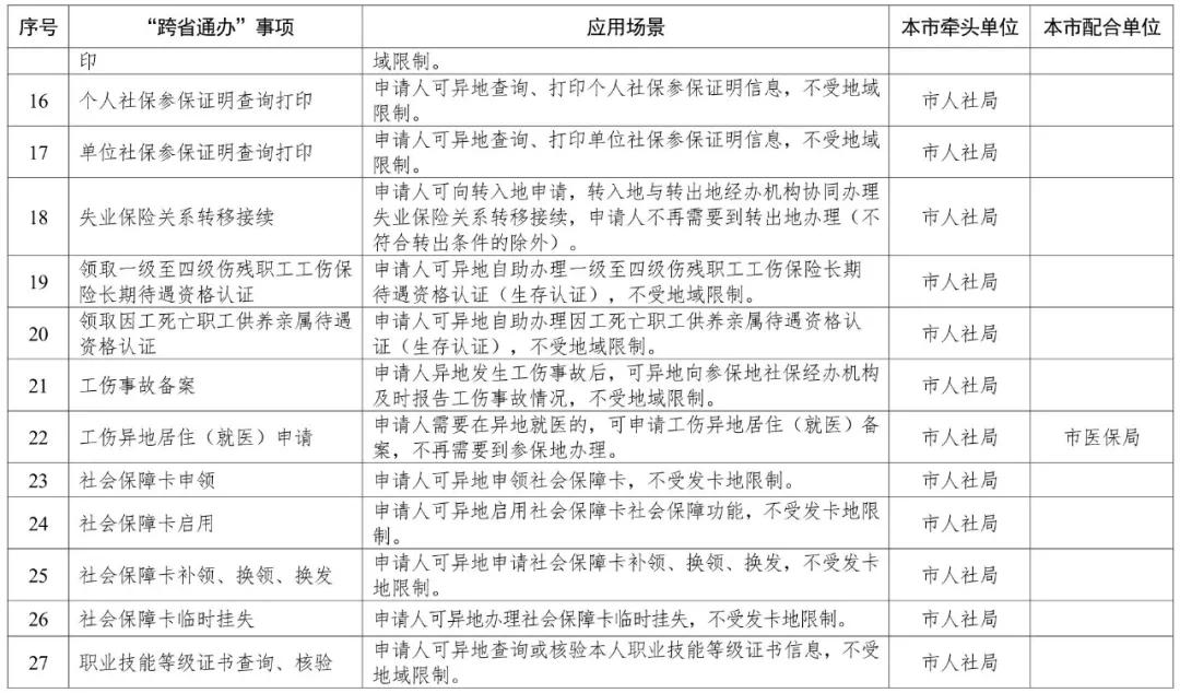
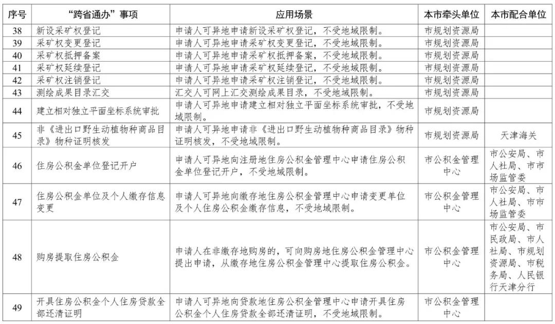
政务服务“跨省通办”任务分工表
共计140项
其中
2020年底前实现
第一批58项高频政务服务事项
“跨省通办”

工作目标
2020年底前实现第一批58项高频政务服务事项“跨省通办”,2021年底前实现第二批76项高频政务服务事项“跨省通办”,2021年以后持续推动第三批6项高频政务服务事项“跨省通办”,同步探索将更多事项纳入通办范围,有效满足企业和群众异地办事需求。
重点任务
01
细化“跨省通办”事项标准
对于申请办理的事项,逐一梳理申请条件、申报方式、受理模式、审核程序、办理时限、发证方式、收费标准等,确保2020年12月15日前完成第一批“跨省通办”事项操作规程编制,并逐步完成第二批、第三批“跨省通办”事项梳理和操作规程编制。
对于申请查询的事项,要加强与国务院有关部委对接,获取政策、业务、系统、数据等方面的支持,在规定时限内实现社保、不动产登记、住房公积金、学位学历、职业资格、就业创业、职业年金等信息共享,为企业和群众提供信息查询、核验服务,提升办事便利度。(市政务服务办等有关部门按职责分工落实)
02
深化京津冀区域内通办
认真落实《国务院办公厅秘书局关于印发京津冀地区政务服务“一网通办”试点工作方案的通知》(国办秘函〔2019〕56号)要求,在天津网上办事大厅开设京津冀区域政务服务“一网通办”专区,实现涉企经营、护照签证等事项“一网通办”。
在全国一体化在线政务服务平台建设和管理协调小组指导下,会同北京市、河北省建设京津冀政务服务统一受理系统,逐步推动信息共享、证照互认。
2021年底前,新生儿入户、首次申领居民身份证(监护人代办的除外)实现京津冀区域内通办。(市政务服务办等有关部门按职责分工落实)
03
拓展“全市通办”服务
认真落实“一制三化”审批制度改革公布的“就近办”事项目录。
围绕生产要素自由流动和企业跨地区生产经营,推动企业等各类市场主体登记注册和涉企经营许可等高频政务服务事项“全市通办”。
申请人在本市范围内可向市、区、街道(乡镇)任意一个实体政务服务机构办事窗口提交申请材料,窗口工作人员接收材料后,通过“政务一网通”平台,将申请材料推送至该事项实际办理部门,办理部门即时对申请人提交的申请材料进行审查,能即时办理的即时办理,需要实质审查的依法按程序进行审查,办理结果通过中国邮政快递(EMS)寄送至申请人预留的收件地址,实现政务服务事项“就近能办、多点可办、异地通办”。
各区要在有条件的社区(村)便民服务中心和园区探索设立异地代收代办点,科学设置代办服务项目,统一规范受理、承办、回复流程,为群众提供全程代办服务。(各区人民政府、市有关部门按职责分工落实)
04
推行“跨省代收代办”模式
2020年12月20日前,市、区、街道(乡镇)三级政务服务机构要完成“跨省通办”窗口设置。
市有关部门要积极配合国务院有关部委,建立异地收件、问题处理、监督管理、责任追溯机制,明确收件地和办理地的工作职责、业务流转程序,打通物流和支付渠道,对法律法规明确要求必须到现场办理的政务服务事项实现“收受分离”,即申请人可在“跨省通办”窗口提交申请材料,窗口收件后对申请材料进行形式审查、身份核验,通过邮件寄递至业务属地省市部门完成办理,业务属地省市部门寄递纸质结果或网络送达办理结果。(各区人民政府、市政务服务办等有关部门按职责分工落实)
05
探索“多地联办”模式
对于户口迁移、各类保险关系转移接续、住房公积金转移接续等迁移类事项,市有关部门要主动配合国务院有关部委,改革原有业务规则,建立与有关省区市部门“多地联办”工作机制,凡是办理转入本市的事项,只需向本市相关部门提出申请,由本市相关部门与转出地经办机构协同办理,申请材料和档案材料通过全国一体化政务服务平台共享,减少申请人办理手续和跑动次数。(市公安局、市人社局、市政务服务办、市公积金管理中心等有关部门按职责分工落实)
06
拓展网上办事深度
除法律法规规定必须到现场办理的事项外,按照“应上尽上”的原则,将政务服务事项全部纳入“政务一网通”平台,提供申请受理、审查决定、颁证送达等全流程全环节网上服务,申请人可通过天津网上办事大厅实现“单点登录、全市漫游、无感切换”,由业务属地部门为申请人远程办理。(市政务服务办、市网信办等有关部门按职责分工落实)
07
优化投资项目审批
按照国家发展改革委对投资项目统一代码的工作要求,将投资项目纳入全国投资项目在线审批监管平台实行统一管理,统一投资项目全生命周期需要办理事项的要件、时限等要素,实行“一套标准办审批”,推行全部事项网上可办,实现就近办、跨区办,推动本市跨地区投资项目和工程建设项目审批流程不断优化。(市政务服务办、市发展改革委、市网信办等有关部门按职责分工落实)
08
强化“跨省通办”系统建设
在天津网上办事大厅开设“跨省通办”专区,依托个人和企业空间,精准推送“跨省通办”服务。
依托全国一体化政务服务平台公共入口、公共通道、公共支撑等功能,完善“政务一网通”平台统一身份认证、电子证照、电子印章等支撑能力,推动高频电子证照标准化和跨区域互认共享。
按照《关于做好国务院有关部门重点垂直管理业务信息系统与全国一体化政务服务平台对接工作的通知》(国办电政函〔2020〕69号)要求,加快推动“政务一网通”平台与国家各部委垂管业务系统互联互通、协同办理,依托跨区域查询和在线核验等服务提升办理效率。
进一步加强“政务一网通”平台建设,实现网上政务服务市、区、街道(乡镇)、社区(村)四级全覆盖,提升基层在线服务能力。
加强“津心办”应用程序(APP)建设和应用,推动天津网上办事大厅已接入的“跨省通办”事项“掌上办”、“指尖办”。(市政务服务办、市网信办等有关部门按职责分工落实)
09
提升“跨省通办”数据共享支撑能力
完善数据共享协调机制,明确数据共享供需对接、规范使用、争议处理、安全管理、监督考核、技术支撑等制度流程,满足“跨省通办”数据需求。
依托“政务一网通”平台及各部门信息系统,优化集成数据共享服务,将更多直接关系企业和群众办事、应用频次高的数据纳入共享范围。(市网信办、市政务服务办等有关部门按职责分工落实)
政务服务“跨省通办”任务分工表(共140项)
一、2020年底前实现“跨省通办”的事项(58项)






二、2021年底前实现“跨省通办”的事项(76项)








三、2021年以后实现“跨省通办”的事项(6项)

来源:“天津广播”微信公众号
审校:马春明 邓晶龙
编辑:王玢 潘玥