

药物是治疗慢性心衰的基础,在西药常规治疗基础上,加用中药治疗不仅有助于改善慢性心衰者的临床症状及增强活动耐量,甚至可改善部分患者的长期预后。但慢性心衰者中西药联用可能会出现药效增强、药效减弱或不良反应的增加,所以中西医结合治疗慢性心衰时需充分考虑中西药物间的相互作用。

一、认识心衰
心衰是多种原因导致的心脏结构和/或功能的异常改变,心室收缩和/或舒张功能发生障碍而引起的一组复杂的临床综合征。其病理生理机制主要是血流动力学障碍(表现为心排血量减少和肺循环或体循环淤血)和神经内分泌系统(主要是交感神经系统和肾素-血管紧张素-醛固酮系统RAAS)的异常激活。临床主要表现为呼吸困难、疲乏及液体潴留(肺淤血、体循环淤血及外周水肿)等。
心衰根据左心室射血分数(LVEF),可分为射血分数降低的心衰(HFrEF)、射血分数保留的心衰(HFpEF)及射血分数中间值的心衰(HFmrEF),根据发生的时间、速度,可分为慢性心衰和急性心衰。

二、治疗心衰的常用药物
药物是治疗慢性心衰的基础,在西药常规治疗基础上,加用中药治疗不仅有助于改善慢性心衰者的临床症状及增强活动耐量,甚至可改善部分患者的长期预后。但慢性心衰者中西药联用可能会出现药效增强、药效减弱或不良反应的增加,所以中西医结合治疗慢性心衰时需充分考虑中西药物间的相互作用。
1. 西药
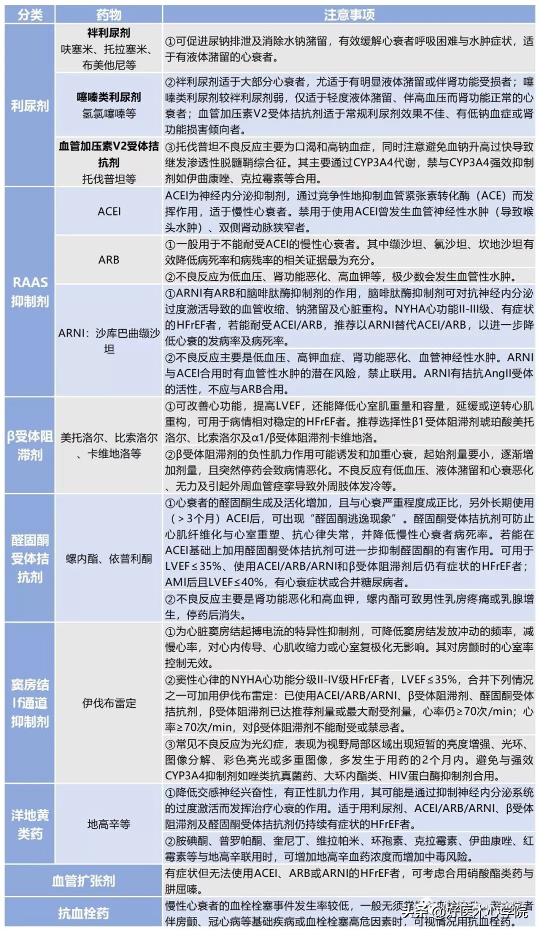
慢性射血分数降低的心衰治疗药物有利尿剂、RAAS*制剂抑**、β受体阻滞剂、醛固酮受体拮抗剂、伊伐布雷定、洋地黄类药等。

2. 慢性心衰常用单味中药
益气药如人参、西洋参、红参、*党**参、白术、黄芪、太子参等;
温阳药如附子、干姜、桂枝、肉桂、淫羊藿、鹿茸等;
以上两种药物部分作用相当于西药中的强心药。
活血药如丹参、桃仁、红花、川弯、当归、赤芍、三七、泽兰、延胡索、益母草、郁金、水红花子、马鞭草、水蛭、莪术、三棱、牛膝等,其中部分药物作用相当于西药中的抗凝药;
利水药如泽泻、猪苓、茯苓、薏苡仁、车前子、香加皮等,相当于西药中的利尿剂;
化痰平喘药如半夏、紫苏子、瓜蒌、桑白皮、葶苈子等;
养阴药如玉竹、白芍、北沙参、麦冬、南沙参等;此种药物可以润肺,已达到西药中止咳化痰的作用。
其他如生姜、细辛、麻黄、大腹皮、防己、厚朴、赤小豆、苦参、玄参、五味子、山楂、桑寄生等,作用各有不同。
3. 心衰治疗中常用的中西药物相互作用


另外有研究报道黄芪、西洋参、*党**参、桂枝、乌头、细辛、葶苈子、山楂等有强心作用,苦参、葶苈子、知母、蟾酥、升麻、吴茱萸、五灵脂、艾叶、威灵仙等药物中被测出含有地高辛成分,罗布麻有强心苷样作用,这些药物与洋地黄类合用时是否会产生药物不良反应有待进一步研究。
因此,在临床上,合用含有上述这些药物的中药或中成药时,应加强临床观察及必要的血药浓度监测等,并根据情况加减药物的剂量。
参考文献:
1心力衰竭合理用药指南(第2版)[J].中国医学前沿杂志,2019,11(7):1-25
2慢性心力衰竭中西医结合诊疗专家共识[J].中国中西医结合杂志,2016,36(2):133-141
说明:
本文为作者授权好医术心学院发布,未经授权禁止转载!
如果你想把你的临床诊断,治疗经验,与更多的心血管同道交流分享,让更多的人看见你,更多的人获益,欢迎投稿给我们!医无止境,我们的每一份付出都会以另一种方式被这个世界铭记。
投稿邮箱 :Alice.hou@haoyishu.org