宝山区工业危废处理公司 (国内危废处理龙头)

(报告出品方/分析师:安信证券 周喆

1. 危废处理区域性龙头,现金流表现强劲

1.1. 深耕危废无害化与资源化,上海地区领头羊

上海地区危废处理龙头,兼具无害化与资源化。公司成立于2017年,主营危险废物的无害化处置与资源化利用,根据招股书披露,2021年无害化收入占比 62.8%,资源化收入占比 37.2%。

上海危废处理龙头公司,上海危废处理龙头企业

无害化处置方面,公司通过物理、化学、生物特性方法将危废中的危险成分减少后进行焚烧或填埋;资源化利用方面,公司实现了包括有机溶剂、无机盐类、基础油、重金属和包装容器等在内的 20 多种资源化产品的循环利用,年销售量超 1.6 万吨。

公司主要客户为工业企业与科研机构等产废单位,盈利模式主要为收取危废处理服务费与资源化产品销售收入。子公司上海天汉为上海地区危废处置领域绝对龙头,产能达 23 万吨/年+废包装容器 18 万只/年,在处理规模上遥遥领先于第二名。

在上海项目基础上,公司积极拓展全国市场,先后在江苏、山东、山西布局危废处置基地。根据招股书披露,近年公司危废处理量稳步攀升,2021年达 14.8 万吨,近两年增速分别为 12.3%、14.8%。

上海危废处理龙头公司,上海危废处理龙头企业

上海危废处理龙头公司,上海危废处理龙头企业

宋乐平、朱龙德、邢建南为共同实际控制人,公司给予员工充分的股权激励。

根据公司招股书披露,截至2022年 8 月 19 日,公司前四大股东为金俊发展、上海万颛、上海建阳和上海济旭,分别持有公司 29.49%、22.77%、18.80%和 16.10%的股份;宋乐平、邢建南、朱龙德签订《一致行动协议》成为公司共同实际控制人,三人分别通过上海济旭、上海建阳、上海万颛间接持有公司 14.17%、5.64%、9.11%的股份,其中董事长宋乐平为环境工程博士,具备丰富环保科研与产业经验。此外,分别有 45 名与 40 名员工通过上海沧海与上海厚谊两大员工持股平台持有公司股份,公司给予员工充分的股权激励。

上海危废处理龙头公司,上海危废处理龙头企业

1.2. 业绩受行业竞争影响略有波动,现金流表现强劲

公司近三年收入稳中有增,行业竞争影响毛利率趋势。

根据招股书披露,随着公司产能扩张下危废处理量上升,营业收入从2019的 6.1 亿元稳步增长至2021年的 6.67 亿元,2022 年上半年公司实现营收 3.29 亿元,同比增长 7.3%。

随着山西、山东、江苏项目贡献业绩,公司收入有望维持增长态势。

近三年公司归母净利润分别为 2.22 亿元、2.31 亿元、1.89 亿元,利润端波动主要由于近年危废行业产能扩张、竞争加剧导致整体毛利率与净利率呈现下滑趋势。

据招股书披露,公司近三年毛利率水平整体较高,分别为 55.63%、52.86%、48.97%,高于同业可比水平。

未来在一些产能过剩、竞争激烈的省份,随着落后产能逐步出清,行业盈利水平有望回升到正常水平。

上海危废处理龙头公司,上海危废处理龙头企业

上海危废处理龙头公司,上海危废处理龙头企业

业务模式以 To B 为主,应收账款周转表现良好、经营性现金流充沛。

公司下游客户主要分为一般类客户与应急类客户,一般客户为常规企业,应急类客户为政府单位。根据招股书统计,2021年公司一般类客户占比高达 98.39%,常规产废企业贡献绝大部分收入。

以 To B 为主的业务模式使得公司回款情况较好,近三年平均应收账款周转天数为 63.16 天,且呈现稳步下降态势,2021年为 58.04 天。良好的回款情况为公司带来充沛的现金流,根据招股书数据,近两年公司经营性现金流量净额超 2.5 亿元,2021年经营性现金流净额达净利润的 1.42 倍,充沛的现金流为公司后续进一步产能扩张打下基础。

上海危废处理龙头公司,上海危废处理龙头企业

期间费用率与资产负债情况稳定。

根据招股书数据,公司近年来销售费用率与财务费用率较低且保持稳定,2021年分别为 1.64%和 1.26%;管理费用率略有波动但始终维持在 12% 以下。此外,公司近年资产负债率维持在 40%左右,符合行业整体水平。

上海危废处理龙头公司,上海危废处理龙头企业

2. 危废行业有望步入整合期,公司扎根上海具备较强区位优势

2.1. 复盘我国危废行业发展历程,市场竞争加剧有望步入整合期

危废处理需求历经高增阶段,现或已步入平稳期。我国危废处理行业需求端主要经历三大历史节点:

1)2013年《关于办理环境污染刑事案件适用法律若干问题的解释》(“两高”司法解释)出台,明确非法排放、倾倒、处置危废三吨以上即可入刑,根据生态环境部统计,2014年危废产生量达 3633.5 万吨,分别同比增长 15.1%;

上海危废处理龙头公司,上海危废处理龙头企业

2)2016年随着《固体废物污染环境防治法》的修改和以及“两高”司法解释的进一步修订与完善,生态环境部会同公安部联合开展打击涉危险危废环境违法犯罪行为专项行动,危废整体监管进一步趋严,危废产生量同比增长 31.3%,达 5219.5 万吨,危废处理行业步入高速发展阶段,2015-2019年复合增长率高达 19.6%;

3)2017年起需求端整体增速放缓,2020年危废产生量为 7281.8 万吨,同比下滑 10.4%,预计未来需求端将步入平稳期。2020年受疫情影响,危废产生量同比下滑 10.4%。

上海危废处理龙头公司,上海危废处理龙头企业

近年行业产能扩张迅速,竞争加剧影响危废处置价格。

从供给端来看,自2016年“两高”司法解释修订带来危废放量后,市场吸引了众多参与者,例如地产板块龙头之一雅居乐大踏步进军危废处置行业,据雅居乐年报披露,2018年其产能为 270 万吨/年,增速高达 74.2%。

危废经营许可证核准进程加速,危废处置行业产能实现快速扩张。据生态环境部统计,2019 年全国危废许可证数量高达 4195 份,2016-2019年复合增速为 24.1%;全国危废核准经营规模从2016年的 0.65 亿吨/年增长至2020年的 1.7 亿吨/年,四年复合增速高达 27.3%。

需求提升叠加产能扩张,2016年后我国危废利用处置量步入高增期,根据生态环境部数据,2015-2019年复合增速达 30.1%。

上海危废处理龙头公司,上海危废处理龙头企业

上海危废处理龙头公司,上海危废处理龙头企业

近年来受制于危废处置需求增速放缓、供给端产能快速扩张,危废处市场竞争加剧。

产能利用率出现下滑趋势,据生态环境部统计,2020年危废处理量仅占核准经营产能的44.9%,产能过剩情况显现。此外,激烈市场竞争下,行业整体处置价格由高位回落,收运成本也有所增加。以业内代表公司超越科技、丛麟科技、被控城市资源为例,近三年无害化处置单价均呈现明显下滑趋势。

据东江环保年报披露,2021年危废行业无害化处置价格平均跌幅超20%,资源化收运折率平均上浮5%以上。危废处置行业竞争加剧影响企业盈利能力。

上海危废处理龙头公司,上海危废处理龙头企业

以美国为借鉴,红海阶段或为必经之路,我国危废处置行业的盈利能力有望迎来触底反弹。

美国危废处置行业主要经历了三大发展阶段:

1)1980-1990年代《资源保护与回收法》等多个法案的出台推动了危废行业的产生与发展,有资质、有废物处置经验的大型企业占据先机,专业危废处置公司起步并迅速实现地理与业务扩张;

2)1990-2000年代,危废企业发展遭遇红海,1991年美国共有近 4000 家危废处理公司,竞争相当激烈,产能过剩明显,产业并购机会大增,行业逐渐步入整合期;

3)二十一世纪初至今,美国危废产业来到一个更加成熟的黄金时期,政府危废资质审批进程减缓,市场规模趋于稳定,几家危废企业通过并购,市场集中度不断提升,据公司招股书披露,2017年美国危废处理公司仅有 1000 家左右,且 CR10 的市占率超 90%。

上海危废处理龙头公司,上海危废处理龙头企业

参照美国危废行业发展历程,我国目前所处的红海阶段为行业发展必由之路,未来将逐渐步入整合期,企业盈利能力有望回升。

目前我国危废处理行业呈现“散、小、弱”的特征,据公司招股书披露,行业龙头东江环保2020年的资质产能利用率仅为 40.54%,市占率约1%。一方面,激烈的竞争与持续走低的处置价格将使得一部分规模较小的危废企业盈利能力下降甚至出现亏损进而退出市场;另一方面,我国政策持续发力,推动行业整合进程,例如2019年《关于提升危险废物环境监管能力、利用处置能力和环境风险防范能力的指导意见》出台,鼓励危废龙头公司通过兼并重组等方式做大做强,推行危废的专业化、规模化利用,支持大型企业集团跨区域统筹布局,集团内部共享危险废物利用处置设施。

上海危废处理龙头公司,上海危废处理龙头企业

从数据上看,我国供给端增速放缓确有显现,根据危废技术网统计,截至2022年5月,我国危废经营许可证数量为 4119 份,较2019年底有所下降,危废核准经营规模增速也显著放缓。未来随着监管趋严、市场逐步出清、技术逐步成熟、龙头企业市占率提升,危废处理费有望回归正常水平,公司盈利能力有望回升,行业或将触底反弹。

2.2. 危废行业区域性差异显著,公司扎根上海具备区位优势

危废处置市场区域性差异显著。

从危废处理需求来看,受经济发展程度与优势产业影响,不同地区危废产生量差异较大,根据生态环境部发布的《中国生态环境统计年报》,2020年山东的危废产量最高,占全国危废产量的 12.8%,内蒙古、江苏、四川、浙江次之,占比分别为 7.4%、7.2%、6.3%、6.1%。从危废处理产能来看,各地情况差异也较大。

例如,浙江、山东等省份产能总体较大,其中山东危废审批相比其他省份更宽松、速度更快,许可证数量从2018年的 117 份快速增长至目前的 591 份,增长超 4 倍,核准产能规模从2018年的 642.59 万吨/年增长至目前的 2324.56 万吨/年,增长超 2.5 倍;而上海、山西等省份产能规模远小于山东,其中上海危废处置市场参与者较少且增速较慢,截至目前仅有 32 家公司获得了危废经营许可,全市总危废核准处理规模为 112.94 万吨/年,仅为山东的 1/20。

因此,根据智通财经调研,目前山东、广东等地区产能过剩情况较为严重,今年危废焚烧处置费目前已跌至 2000-3000 元/吨,较2017年跌幅超 50%;而上海、山西等地处置费仍处于较高位。

上海危废处理龙头公司,上海危废处理龙头企业

上海危废处理龙头公司,上海危废处理龙头企业

公司主要项目位于上海,具备有利区位优势。

丛麟科技以其子公司上海天汉起家,受益于上海所带来的区位优势。

一方面,上海地区危废许可企业数量较少、总产能较低,市场竞争相对缓和,公司近年平均处置单价以及毛利率水平较高,据招股书披露,2021年公司无害化与资源化平均处置单价分别为 4157 元/吨与 5192 元/吨,毛利率分别为 49.85%与 39.85%,均远高于其他地区市场平均情况。

另一方面,上海地区为高新技术企业与科研单位聚集地,信息技术、高端装备、新材料、新能源、生物医药等企业与各大科研单位、高校均有较高的危废处理需求,公司凭借技术优势与中芯国际、华虹半导体、上海先进半导体、特斯拉(上海)、合全药业(药明康德)等多家知名企业建立了良好的合作关系。据招股书披露,目前公司累计服务客户超 6000 余家。

3. 危废“综合处理大卖场”模式优势显著,产能异地扩张进程加速

3.1. 独创“危废综合处理大卖场”模式,规模与技术优势明显

相比于其他危废处理企业,公司成为上海地区龙头主要有以下两点原因:

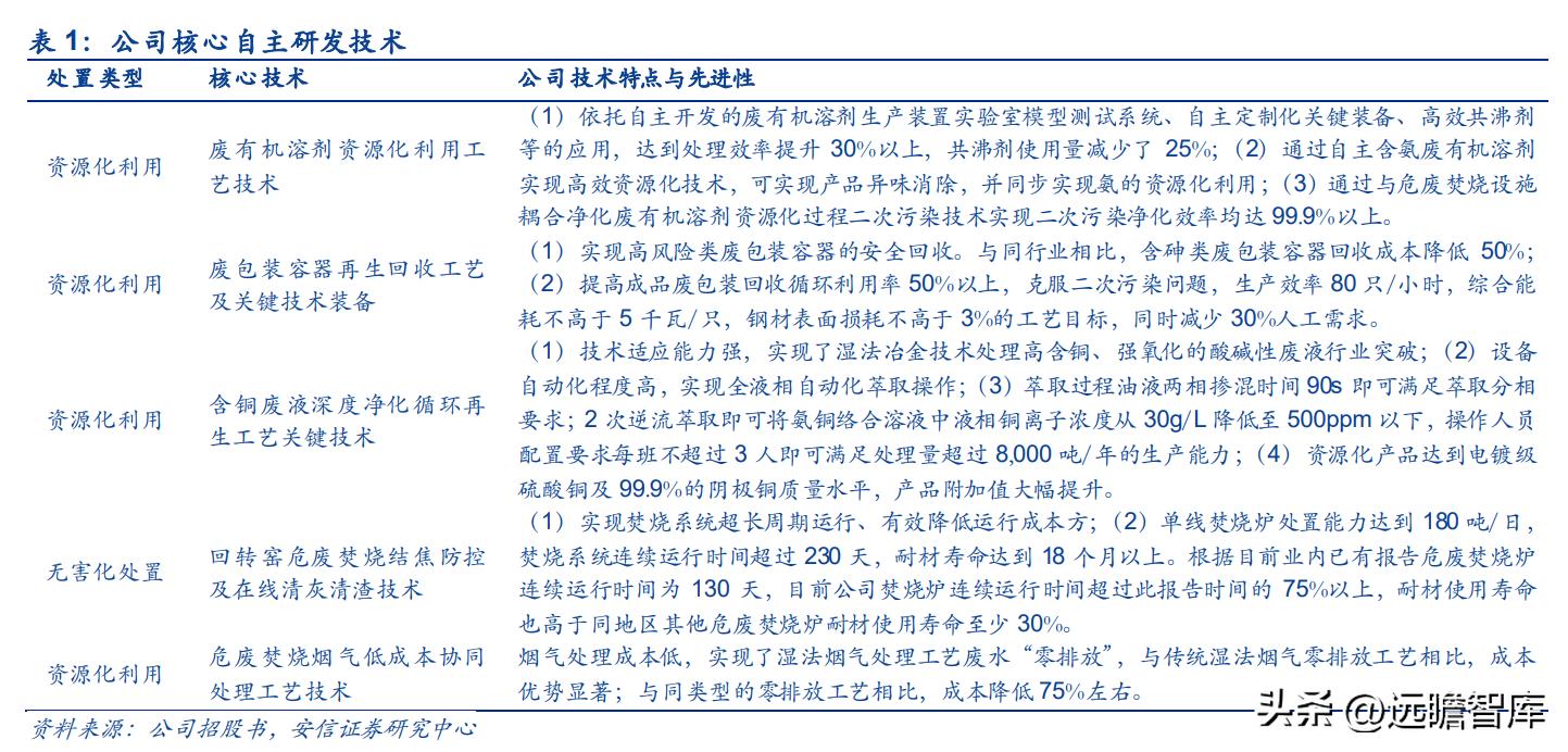
1)公司具备技术优势,“一站式”危废处理独具吸引力。

公司注重技术研发,据招股书披露,公司近年研发费用与研发费用率均不断增长,2021年研发费用达 3578.11 万元,2022年上半年研发费用率达 6.56%。高研发投入为公司带来技术优势,据招股书披露,截至目前,公司已获得专利 84 项,其中发明专利 9 项,实用新型专利 75 项,尚有 28 项发明专利在申请中,公司拥有九大工艺与多项自主核心技术,使得处理效率更高、成本投入更少、资源化产品附加值更高。例如,公司回转窑危废焚烧结焦防控及在线清灰清渣技术使得焚烧装置可连续运行 230 天以上,单次耐材寿命长达 18 个月。

一方面,公司凭借其九大工艺技术优势,具备较强的综合处理能力。根据公司招股书披露,公司目前可处理 46 大类中的 42 大类危废,以上海天汉为例,上海目前仅有上海天汉可同时处理多达 32 大类危险废物,覆盖上海可处理大类的 70%以上,远高于规模排名第二的公司(24 种);此外上海天汉可资源化利用 25 大类危险废物,同样在上海占据领先地位。

一站式的危废处理服务使得客户更加省心,不需要将不同品类的危废分别找公司处置,同时,公司依托其先进技术,可处理一些单价更高但种类较杂较难处置的危废,例如实验室危废等,因此公司和多家高新技术企业与科研单位建立起了良好的合作关系。

据招股书披露,公司近三年危废处理率高达106.47%、99.96%、96.82%。另一方面,公司凭借技术优势,资源化产品种类丰富。

公司资源化产品涵盖新包装容器、十余类有机溶剂产品、无机盐类产品、基础油产品、金属类产品等,有利于公司资源化产品销售。

上海危废处理龙头公司,上海危废处理龙头企业

上海危废处理龙头公司,上海危废处理龙头企业

2)公司具备规模经济效益。

据招股书披露,目前上海天汉的处置规模高达 23 万吨/年+废包装 18 万只/年,在上海市排名第一,领先第二名公司 11 万吨/年。

从全国范围内来看,公司规模依旧处于领先地位,根据危废技术网统计,截至2022年 5 月我国危废许可证核准处置能力超过 25 万吨/年的资质数仅占 3%,平均每份资质规模仅为 4.44 万吨/年,公司单体项目规模遥遥领先。

公司凭借各技术工艺间的协同实现规模经济效益,例如,公司资源化利用所产生的臭气等废弃物将直接进入公司内部无害化处置流程;焚烧过程中产生的热能通过余热锅炉转化为蒸汽,为资源化利用提供热能以及为厂区提供给电能等。

公司凭借其规模优势与多种工艺,实现危废处置良性循环系统,相较于规模较小、工艺较少的企业具备成本优势。

上海危废处理龙头公司,上海危废处理龙头企业

3.2. 复制上海经验,异地产能扩张进程加速

异地扩张初现成效,短期业绩贡献确定性强。近年公司以上海天汉为起点,大力推进异地产能扩张,将上海经验与模式复制到全国。

公司依托其山东环沃、蓬莱蓝天、盐城源顺、夏县众为子公司,目前在山东、江苏、山西三地均有项目布局,根据各子公司危废经营许可证公示,三地许可处理量分别为 19.5 万吨/年、1.5 万吨/年、4.5 万吨/年,目前均已建成达产,其中山东与山西项目于今年下半年开始贡献业绩,因此公司短期业绩增长确定性较强。

上海危废处理龙头公司,上海危废处理龙头企业

募投项目有望贡献中长期业绩增量。

公司本次募集资金主要用于产能扩建与流动资金补充,据招股书披露,四大募投项目合计拟新建产能 73.5 万吨/年+废包装容器 133 万只/年,总投资 17.68 亿元,其中上海新建产能 27 万吨/年+废包装容器 40 万只/年,山东新建 37.5 万吨/年+废包装容器 80 万只/年,山西新建 9 万吨/年+废包装容器 3 万只/年;建设周期为 1-2 年,预计将于2024年前建成投产,进一步为公司业绩打开增长空间。

上海危废处理龙头公司,上海危废处理龙头企业

4. 估值

我们预计公司2022年-2024年的收入分别为8.74亿元、11.05亿元、15.30亿元,增速分别为 31.1%、26.4%、38.5%,2022年-2024年的净利润分别为2.25亿元、2.52亿元、3.11亿元,增速分别为19.0%、11.8%、23.5%,成长性突出;6个月目标价为48.14元。

5. 风险提示

1)行业竞争加剧。危废行业竞争加剧将导致处置价格下滑,影响公司盈利能力。

2)规模扩张进展不及预期。公司未来发展依赖产能扩张进程,若未来募投项目产能爬坡不及预期,则影响公司业绩增速。

3)产业政策变动。危废处置行业与政策关联性强,今年国家陆续出台相关政策推动行业发展,未来环保产业政策方向若发生变动,可能影响公司业绩

——————————————————

报告属于原作者,我们不做任何投资建议!如有侵权,请私信删除,谢谢!

精选报告来自【远瞻智库官网】或点击:远瞻智库-为三亿人打造的有用知识平台|战略报告|管理文档|行业研报|精选报告|远瞻智库