
近期“拉闸限电”闹的沸沸扬扬,新闻热度指数骤升,部分地区的居民生活受到影响,“蜡烛突然被买爆,生产商称订单大增10倍,东三省最多”成为热搜,甚至还有自媒体大肆宣传拉闸限电是“金融战”、“大棋论”。原因到底是什么?
央视网评论员文章指出,此轮多地限电主要还是受全国性煤炭紧缺、燃煤成本与基准电价严重倒挂、联络线净受能力下降等因素影响。当前国内动力煤、炼焦煤产能明显收缩,加上煤炭进口量减少,蒙煤通关量偏低,电煤供给短缺明显。这跟我国经济复苏伴生的高用电需求,显然不匹配。另外,部分地方紧急限电,还跟没把握好产业升级节奏、没做好平时能源管理工作、没跳出运动式减碳窠臼有关。
如下图所示,2021年前8个月的全社会用电量相比2020年同期用电量的增长率高达14.7%,用电需求猛增,而发电量增长率和原煤产量增长率只有12.9%和6%,说明煤炭的供给紧张,不能很好的满足电量增长的需求。

数据来源:中电联、Vin投研
“能耗双控”在十三五规划中提出,并于2016年开始执行,而“晴雨表”也早在2011年也开始执行。“能耗双控”目标要求一直稳定、明确,不存在临时加码。
各地“拉闸限电”的原因主要包括制造业用电需求增加导致“能耗双控”预警(如广东、江苏)、两高产业耗电过多导致“能耗双控”预警(如云南、广西、辽宁)以及煤价太贵无钱买煤(如吉林、湖南)等原因。
针对上述问题,监管部分采取了相应的政策,包括(1)增加煤炭供给;(2)两高产业限产;(3)整治虚拟货币“挖矿;(4)执行”“基准+上下浮动”电价,改善电厂利润;(5)执行煤炭中长期合同,稳定煤炭供给;(6)发展特高压。
目录
一、能耗双控的由来
二、能耗双控的影响
三、2021年电量需求大幅增长
(一)火电是最主要的发电方式
(二)2021年电量需求超过往年,煤炭供给紧张
(三)制造业发展推高电量消耗
(四)东部地区电量消耗增幅大,东北电量消耗下滑
四、改善电量供给的措施
(一)增加煤炭供给
(二)两高产业限产
(三)整治虚拟货币“挖矿”
(四)执行“基准+上下浮动”电价,改善电厂利润
(五)执行煤炭中长期合同,稳定煤炭供给
(六)发展特高压

一、能耗双控的由来

很多媒体将“拉闸限电”归于2021年8月17日“发改委印发《2021年上半年各地区能耗双控目标完成情况晴雨表》的通知(发改办环资〔2021〕629号)”,通知对各地区的能耗双控情况进行了预警,例如能耗强度降低方面,青海、宁夏、广西、广东、福建、*疆新**、云南、陕西、江苏9个省(区)上半年能耗强度不降反升,为一级预警。
媒体的分析不尽然对,其实“能耗双控”早在2016年就有了,此次拉闸限电是在“能耗双控预警”、“缺火电”、“传统工业结构转型阵痛”、“地方制造业用电需求增加”’等综合背景下产生的。而在更早之前“能耗双控晴雨表”也叫“节能目标完成情况晴雨表”,且诞生的背景则是20世纪90年*开代**始的“减少温室气体排放”。
(一)减碳背景

20世纪90年代,政府间气候变化专门委员会历次评估报告不断地警醒国际社会,应当尽快大幅减少温室气体排放。否则,全球气温升高将导致海平面上升、粮食减产、传染病增加、水资源短缺、濒危物种灭绝等严重后果,对自然生态系统和人类社会产生相当不利的影响。因此,必须积极行动起来,应对气候变暖。
随后联合国大会通过《联合国气候变化框架公约》,先后诞生了《京都议定书》、“ “巴厘路线图”、 ”《哥本哈根协议》“、”《坎昆协议》“,最后全球178个国家在2016年4月签署《巴黎协定》,确定了以“国家自主贡献”为核心的“自下而上”相对宽松灵活的减排模式,初步构建了2020年后应对气候变化国际机制的整体框架,解决了国际气候治理的格局性问题。

数据来源:Vin投研
(二)能耗双控
在气候谈判的过程中,2006年中国主动提出了第一个自愿减排目标,即2010年单位GDP能耗要比2005年下降20%左右。2009年又提出到2020年单位GDP二氧化碳排放比2005年下降40%〜45%。此外,还制定了应对气候变化的国家方案,是发展中国家里第一个提出的,在国际社会上产生了很大反响,也带动了其他发展中国家自主适当减排行动的提出。
中国在“十一五规划”提出把单位GDP能耗降低作为约束性指标,2011年“十二五规划”中增加提出合理控制能源消费总量的要求,十三五规划中又提出,完善能源总量和强度双控制度,重点控制化石能源消费。

数据来源:Vin投研整理
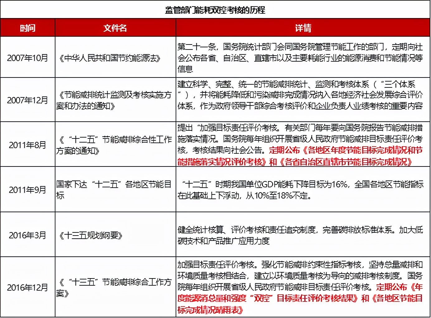
(三)双控指标通通报

十二五期间,发改委定期公布《各地区年度节能目标完成情况和节能措施落实情况评价考核》和《各省自治区直辖市节能目标完成情况》,十三五期间,提出能源消费总量和强度双控制度,2016年《“十三五”节能减排综合工作方案》发布后,监管部门的考核评级变更为《年度能源消总量和强度“双控”目标责任评价考核结果》和《各地区节能目标完成情况晴雨表》。2017年12月7日首次能耗双控考核结果公告对外发布,即《2016年度能源消总量和强度“双控”目标责任评价考核结果的公告》。

数据来源:Vin投研整理

二、能耗双控的影响

2016年《“十三五”节能减排综合工作方案》中规定了各省及自治区的能耗双控要求,评估项包括“能耗强度降低”和“能源消费总量”两项。能耗强度就是创造单位GDP所消耗的能量,能耗强度越低说明消耗的能量越少,GDP的质量就越高;能源消费总量是一定时期内各种能源的总和,以标准煤为单位。例如2020年国民经济和社会发展统计公报,2020年能源消费总量49.8亿吨标准煤。
(一)历年考核结果

从国家发改委公布的“能源消费总量和强度双控目标考核结果的公告”来看,历年来,辽宁、内蒙、广东、广西、宁夏和*疆新**的能耗考核都不是太理想。而江苏、云南、湖北、福建、青海等省份则是2021年新增预警。

数据来源:发改委、Vin投研
(二)能耗双控考核的目的

1、减少温室气体排放
20世纪90年代,政府间气候变化专门委员会历次评估报告不断地警醒国际社会,应当尽快大幅减少温室气体排放。否则,全球气温升高将导致海平面上升、粮食减产、传染病增加、水资源短缺、濒危物种灭绝等严重后果,对自然生态系统和人类社会产生相当不利的影响。因此,必须积极行动起来,应对气候变暖。
2、调整中国能源结构
二百多年来,化石能源的使用,推动了工业革命,大大提高了劳动生产率。虽然化石能源不可再生,但由于全球的化石能源资源比较丰富,至今,全球的一次能源消费结构中,化石能源仍然占主导地位。一个世纪以前,全球的一次能源结构中煤炭的占比也高达70%,经过几十年的演变,油气的占比已超过50%。但,中国和全球不一样,煤炭的占比至今仍高达近60%,而油和气的占比较低,且对外依存度较高。我国“富煤、贫油、少气”的特征决定了煤炭在我国一次性能源生产和消费中仍将长期占据主导地位。
煤炭过往一直是我国一次能源消费中最主要的组成部分,但随着碳中和政策出台,清洁能源、可再生能源重要性增加,能源消费结构逐渐优化。根据2021年7月,电力规划设计总院发布《中国能源发展报告2020》、《中国电力发展报告2020》。报告显示,2020年我们国家的能源消耗总量为49.8亿吨标准煤,其中煤炭为28.3亿吨标准煤,占比为56.8%,煤炭在每年能源消费中的比例呈逐年下降趋势。同时我们也看到,随着近年来国家能源结构的调整,非化石能源和天然气的比例逐年增长,由2015年12%上涨至15.9%,可再生资源占比正稳步提升。
注:非化石能源又称一次电力及其他能源

非化石能源,指非煤炭、石油、天然气等经长时间地质变化形成,只供一次性使用的能源类型外的能源。包括当前的新能源及可再生能源,含风能、太阳能、水能、生物质能、地热能、海洋能等可再生能源及核能等新能源.
《第十四个五年规划和2035年远景目标纲要》中提到,落实2030年应对气候变化国家自主贡献目标,制定2030年前碳排放达峰行动方案。完善能源消费总量和强度双控制度,重点控制化石能源消费。实施以碳强度控制为主、碳排放总量控制为辅的制度,支持有条件的地方和重点行业、重点企业率先达到碳排放峰值。
鼓励地方增加可再生能源消费。根据各省(自治区、直辖市)可再生能源电力消纳和绿色电力证书交易等情况,对超额完成激励性可再生能源电力消纳责任权重的地区,超出最低可再生能源电力消纳责任权重的消纳量不纳入该地区年度和五年规划当期能源消费总量考核。
3、产业转型
2015年11月03日,习*平近**发表关于《*共中**中央关于制定国民经济和社会发展第十三个五年规划的建议》的说明,说明表示,实行能源和水资源消耗、建设用地等总量和强度双控行动,就是一项硬措施。这就是说,既要控制总量,也要控制单位国内生产总值能源消耗、水资源消耗、建设用地的强度。这项工作做好了,既能节约能源和水土资源,从源头上减少污染物排放,也能倒逼经济发展方式转变,提高我国经济发展绿色水平。
在行业内人士看来,“能耗双控”的目标是要推动能源清洁低碳安全高效利用,倒逼产业结构、能源结构调整升级,淘汰落后产能。例如,2021年9月发布的《完善能源消费强度和总量双控制度方案》,表示,坚决管控高耗能高排放项目。各省(自治区、直辖市)要建立在建、拟建、存量高耗能高排放项目(以下称“两高”项目)清单,明确处置意见,调整情况及时报送国家发展改革委。对新增能耗5万吨标准煤及以上的“两高”项目,国家发展改革委会同有关部门对照能效水平、环保要求、产业政策、相关规划等要求加强窗口指导;对新增能耗5万吨标准煤以下的“两高”项目,各地区根据能耗双控目标任务加强管理,严格把关。对不符合要求的“两高”项目,各地区要严把节能审查、环评审批等准入关,金融机构不得提供信贷支持。
(三)不达标怎么办?碳交易

产业的转型必然面临阵痛,东北的用电告急就是阵痛。而“拉闸限电”却只是阵痛的一个下下策,解的了一时,却不能根本改变问题。只有提高非化石能源的消费比例,调整产业结构,减少高能耗产业,发展绿色产业经济,才是解决问题的根本方法。
阵痛期的另一个解决办法就是“碳交易”,根据《完善能源消费强度和总量双控制度方案》,推行用能指标市场化交易。进一步完善用能权有偿使用和交易制度,加快建设全国用能权交易市场,推动能源要素向优质项目、企业、产业及经济发展条件好的地区流动和集聚。建立能源消费总量指标跨地区交易机制,总量指标不足、需新布局符合国家产业政策和节能环保等要求项目的省(自治区、直辖市),在确保完成能耗强度降低基本目标的情况下,可向能耗强度降低进展顺利、总量指标富余的省(自治区、直辖市)有偿购买总量指标,国家根据交易结果调整相关地区总量目标并进行考核。
(四)拉闸限电原因探究

紧随能耗指标发布后,限电浪潮席卷全国,9月下旬以来呈愈演愈烈趋势,不完全统计,目前已有超过20个省份出现限电现象,个别省份个别城市工业园区甚至出现“开一停六”等极端情况。如下为各省限电措施,能耗达标的身份也颁布了限电措施。


从能耗超标省份和限电省份的范围来看,限电省份的范围更大,尤其湖南、山东、吉林、内蒙古等地能耗预警为绿色的省份也呈现频繁限电,因此限电不完全源于能耗超标。江苏、广东等地缺电一定程度上源于能耗双控超标,但是东北等地能耗指标仍有富余,根本原因在于“煤-电”矛盾集中爆发,电厂无钱买煤。如下图所示,2021年前8个月东北地区的电量消耗呈下滑趋势。

数据来源:中电联、Vin投研
辽宁省工信厅在9月26日召开的全省电力保障工作会议上,对辽宁的情况进行更加细致的说明。会议指出,辽宁前8月用电量增速近10%,用电负荷创历史新高,7月份以来由于发电能力大幅下降,造成辽宁电力短缺,但当时仅要求电熔镁企业错避晚尖峰生产,并通过调减联络线外送电和优化省内机组开机方式等措施保障了7-8月用电高峰期的电力供应。但从9月10日起辽宁电力供应压力进一步加大,已不能满足全部企业的用电需求,已经开启了有序用电措施,共启动6轮III级(负荷缺口5%-10%)和3轮IV级(负荷缺口5%及以下)有序用电措施,用电影响范围限制在部分工业企业。但到了9月23日-25日,由于风电骤减等原因,电力供应缺口进一步增加至严重级别,辽宁启动3轮II级(负荷缺口10-20%)有序用电措施后,电网仍存在供电缺口,为防止全电网崩溃,东北电网调度部门直接下达指令执行“电网事故拉闸限电”。
2019年9月,我国提出了将标杆上网电价机制,改为“基准价+上下浮动”的市场化机制,上浮不超10%,下浮不超过15%。但在当时政策要求确保一般工商业平均电价只降不升的背景下,2020年的上网电价并未实施上浮。但是最近随着煤炭价格的持续上涨,近期部分地区已经对电价开启上浮通道。9月24日,广东电力交易中心发布《关于完善广东电力市场2021年四季度运行有关事项的通知》,明确允许月度交易成交价差可正可负,同时电价上涨将传导给终端用户。但是在我国当前的政策机制下,电价的上升幅度可能相对有限,未必能立即刺激火电企业生产的完全恢复,另一方面还可能在未来增大通胀的压力。

三、2021年电量需求大幅增长

(一)火电是最主要的发电方式

我国的电力供应主要由火电、水电、风电、核电和太阳能构成,如“2020年全国发电来源分布”所示,火电发电是发电量的最主要来源,而火电占比更高达71.19%,其次是水电,占比为16.37%。

数据来源:中电联、Vin投研
可以明显发现清洁能源来源的水利发电、风力发电、太阳能发电呈逐步上升趋势,但是占比依旧较少。虽然火力发电的占比比较高,但是火力发电量的占比呈逐渐下滑趋势。火力发电占比由2015年的75.93%下降至2020年的71.19%。基于我国的能源现状,未来一段时间,煤电仍将作为主要的电力来源。

数据来源:中电联、Vin投研
(二)2021年电量需求超过往年,煤炭供给

全社会用电量需求稳定增长,2016年的前8个月全社会用电量需求为38920亿千瓦时,而到了2021年前8个月,全社会用电量需求增加到了54704亿千瓦时。2021年相对2020年的增长率更高达14.7%,用电需求猛增,而发电量增长率和原煤产量增长率只有12.9%和6%,说明煤炭的供给紧张,不能很好的满足电量增长的需求。

数据来源:同花顺、Vin投研
2021年前8月相比2020年前8月,共增加6166亿千瓦时,增长率为12.9%。其中,火力发电是最主要的增量来源,其次是风电,而水利发电量却连续两年下降。

数据来源:中电联、Vin投研
动力煤主要用于火力发电,而2021年8月至2021年9月30日,动力煤主力合约动煤2201已由800左右上涨至1394.6。煤价上涨给火电企业带来了压力。

观察沿海八省发电耗煤数据,可以发现其在今年7-8月的日耗维持在200万吨以上,相对于去年同期的升幅也基本维持在10%以上。但在煤价持续走高的背景下,火电企业的利润已经受到了极大的压缩,甚至已经发展到了亏现金流的地步,每发电一度都要承担相应的损失。在这样的背景下,火电企业的发电积极性受到了极大的影响,补充煤炭库存的能力也受到了制约。

(三)制造业发展推高电量消耗

下游每个月的电量消耗方面,工业用电占比超过60%。其中“全社会城乡居民生活用电量”稳步小幅增长,2021年8月达到历史最大值,工业用电前7个月一直稳步增长,到了8月,电量消耗回落了4.4%,这或许与各地“有序用电”政策有关。

数据来源:同花顺、Vin投研
制造业是工业的最主要构成,主要包括四大高载能行业(由化工、建材、黑色金属冶炼和有色金属冶炼组成)、高技术及装备制造业、消费品制造业和其他制造业,几乎每个行业的电量消耗都高于往年。

数据来源:中电联、Vin投研
2021年前8个月的制造业电量消耗相对2020年同期增长了3862亿千瓦时,占全社会用电量增量7028亿千瓦时的54.96%。基于高新技术的推广和出口贸易的增长,“高技术及装备制造业”和“消费品制造业”增长较快,这两个行业主要位于东部地区。但是高耗能的建材、黑色金属冶炼和有色金属也增长在11%以上。

拆解来看,四大高载能行业前5个月的电量消耗呈微弱增长趋势,6月开始除了化工行业其他三个行业都有微弱下降趋势,建材、黑色金属冶炼和有色金属冶炼分别回落了5.03%、2.81%和1.05%,主要受高耗能产业限产的影响。

数据来源:中电联、Vin投研
(四)东部地区电量消耗增幅大,东北电量消耗下滑

那地域分布上哪儿增加了电量消耗呢?如下图所示,东部、中部和西部电量消耗均成长,其中东部地区从4月的3042亿千瓦时增长至7月的3873亿千瓦时,增长幅度达27.31%。8月由于限电而回落至3773亿千瓦时。而东北地区电量消耗则一直处于回落趋势,更近一步印证了东北地区主要因煤价上涨而拉闸限电。

数据来源:中电联、Vin投研

四、改善电量供给的措施

(一)增加煤炭供给

截止2020年,全球已探明的煤炭储量为1.07万亿吨,中国的煤炭储备全球第四,占13.3%,煤炭(原煤)产量38.4亿吨,全球第一,煤炭消耗为28.3亿吨标准煤(约39.63亿吨原煤),全球第一。
从产量来看,2020年年底全球煤炭产量77.42亿吨,其中中国产量占比达到51%、美国占比6.3%、澳大利亚占比6.2%、俄罗斯占比5.2%、印度占比7.3%、印度尼西亚占比7.3%、蒙古国占比0.6%。从供需角度来看,中国、日本、印度和韩国是煤炭主要进口国家,而印度尼西亚、澳大利亚、蒙古国、俄罗斯是主要的煤炭出口国。
2016以来我国的煤炭产量和煤炭需求呈增长趋势,2020年我国原煤产量为38.4亿吨,而煤炭需求为39.64亿吨,部分煤炭需要对外进口。

数据来源:中电联、Vin投研
早在2020年我国就减少了澳大利亚煤炭的进口,动力煤进口量上出现缺口。2020年12月开始,我国企业通过增加印度尼西亚、俄罗斯、南非和加拿大等国家的进口量来弥补缺口,但是多少也打破了原有的煤炭供给平衡,再加上反腐、高能耗限制等原因叠加限制了部分供给,同时需求端电力等行业需求增长,导致动力煤缺口和价格涨幅。

数据来源:同花顺,Vin投研
针对煤炭供给问题,一系列煤炭增产增供举措持续发力:
8月2日,发改委:鄂尔多斯38处露天煤矿全部复产,涉及产能6670万吨/年;
8月5日,发改委、能源局:内蒙古、山西、陕西、宁夏、*疆新**等5省区15座联合试运转到期煤矿已办理延期手续日可增产15万吨;
8月11日,发改委:内蒙古自治区7处露天煤矿报批接续用地预可月增产350万吨;
8月16日,鄂尔多斯市伊金霍洛旗增产保供方案征求意见稿。鄂尔多斯市伊金霍洛旗将在确保安全生产的前提下,通过积极协调停产的露天煤矿和灾害治理项目复工复产、挖掘潜力产能、安全高效煤矿释放先进产能等措施,实现增产潜力8000万吨/年左右。
(二)两高产业限产

“两高”行业即高污染和高耗能的产业,如山东省人民政府办公厅印发的通知里,所指“两高”行业,主要包括国家统计局国民经济和社会发展统计公报中明确的石油、煤炭及其他燃料加工业,化学原料和化学制品制造业,非金属矿物制品业,黑色金属冶炼和压延加工业,有色金属冶炼和压延加工业,电力、热力生产和供应业等“六大高耗能行业”。“两高”项目是指“六大高耗能行业”中的钢铁、铁合金、电解铝、水泥、石灰、建筑陶瓷、平板玻璃、煤电、炼化、焦化、甲醇、氮肥、醋酸、氯碱、电石、沥青防水材料等16个高耗能高排放环节投资项目。
为坚决遏制高耗能、高排放项目盲目发展,生态环境部于2021年5月31日就加强“两高”项目生态环境源头防控发布《关于加强高耗能、高排放建设项目生态环境源头防控的指导意见》,提出将严格“两高”项目环评审批,石化、现代煤化工项目将纳入国家产业规划。新建、扩建石化、化工、焦化、有色金属冶炼、平板玻璃项目应布设在依法合规设立并经规划环评的产业园区。同时将碳排放影响评价纳入环境影响评价体系。各级生态环境部门和行政审批部门应积极推进“两高”项目环评开展试点工作,衔接落实有关区域和行业碳达峰行动方案、清洁能源替代、清洁运输、煤炭消费总量控制等政策要求。
同时,限电限产措施在多个省份密集推出,“双高”企业轮番接到限产通知,如广西要求从九月份开始,对电解铝、氧化铝、钢铁、水泥等高耗能企业实行限产,并给出了明确的减产标准;云南对电解铝限产,浙江9月21日11时前未关停的高耗能重点用能企业,将由电力部门采取措施。仅绍兴柯桥涉区就涉及161家企业,全部印染、化纤行业企业;江苏印染集聚区发布停产通知,超1000家企业“开二停二”等。
(三)整治虚拟货币“挖矿”

近日虚拟币严监管政策再次引发社会关注,2021年9月25日,中国人民银行等10部门发布《关于进一步防范和处置虚拟货币交易炒作风险的通知》,明确虚拟货币相关业务活动属于非法金融活动,建立健全应对虚拟货币交易炒作风险的工作机制。同日,国家发改委等11部门发布《关于整治虚拟货币“挖矿”活动的通知》,宣布虚拟货币“挖矿”活动将被正式列为淘汰类产业。主要影响到中、西部能源大省,例如云南、四川、内蒙等。
通知指出,虚拟货币“挖矿”活动指通过专用“矿机”计算生产虚拟货币的过程,能源消耗和碳排放量大,对国民经济贡献度低,对产业发展、科技进步等带动作用有限,加之虚拟货币生产、交易环节衍生的风险越发突出,其盲目无序发展对推动经济社会高质量发展和节能减排带来不利影响。整治虚拟货币“挖矿”活动对促进我国产业结构优化、推动节能减排、如期实现碳达峰、碳中和目标具有重要意义。通知还指出将严禁新增虚拟货币“挖矿”项目纳入能耗双控考核体系,严格落实地方政府能耗管控责任,对发现并查实新增虚拟货币“挖矿”项目的地区,在能耗双控考核中,按新增项目能耗量 加倍计算能源消费量 。
据2021年6月的消息,据外媒报道,当下*币特比**的耗电量是2015年的66倍。剑桥大学替代金融研究中心发布的研究指出,截至2021年5月10日,全球*币特比**“挖矿”的年耗电量大约是149.37太瓦时(即1493.7亿千瓦时)。
国家气候变化专家委员会委员、电力行业节能标准化技术委员会主任委员王志轩称:“尽管目前我国并没有专门统计*币特比**‘挖矿’的用电量,但根据相关资料初步分析,我国一年可能要消耗数百亿千瓦时的电量。”
根据2021年7月,剑桥大学替代金融中心的数据显示,中国挖矿算力份额在今年4月已降至46%,而2019年9月为75.5%。这种下降在政府的挖矿禁令出现前就已经开始了。即2021年中国的虚拟币挖矿每年消耗约 “1493.7*46%=687.02”亿千瓦时 ,而我国2019年、2020年的全社会用电量为72256亿千瓦时、75093亿千瓦时,2019年和2020年的的城乡居民生活用电量最大的月份才 1099亿千瓦时 。
(四)执行“基准+上下浮动”电价,改善电厂利润

东北地区受煤炭供给侧改革影响,煤炭产量持续下降,2020年黑龙江、辽宁、吉林原煤产量合计0.93亿吨,较2016年的1.13亿吨下滑约17.7%,东北三省占全国煤炭总产量的比例由3%下滑至2.4%,本地产量大幅下降导致东北地区在2016年煤价上涨时涨幅即超过全国水平,高煤价、低电价的组合使得东北地区煤电企业长期处于大范围亏损状态。在“市场煤、计划电”的机制设计下,容易出现煤电价格倒挂,导致发电厂不愿开足马力发电,供需关系更加紧张。但2021年9月以来的“基准+上下浮动”政策有可能缓解该局面,
1、电价调整历程
(1)煤电联动
我国“煤-电”矛盾由来已久,长期以来对我国电价实行计划管制,对煤价采用市场化调节,“计划电-市场煤”的现象一直存在。对缓解该矛盾,我国2004年创立“煤电联动机制”,2015年12月发布《关于完善煤电价格联动机制有关事项的通知》对联动机制进一步细化,规定燃煤机组上网电量实行标杆上网电价政策和煤电联动机制,标杆上网电价按照煤电价格联动机制测算确定,从而实现煤炭和电力企业之间的利润调节。
然而从实际执行效果来看,受经济环境及宏观调控约束,我国煤电联动机制调节十分滞后,煤电电价往往表现出“可下不可上”的局面,叠加我国2015年开启的新一轮电力市场化改革,电力供需整体过剩背景下“十三五”后期煤电联动名存实亡,最后一次“煤电联动”标杆电价调整仍停留在2016年,当时煤价仅约当前的1/3。
(2)“基准+浮动”
我国2019年9月国家发改委、国家能源局联合发文取消“煤电联动”机制,煤电电价实行“基准+浮动”机制,浮动比例在基准电价基础上下浮不超过15%,上浮不超过10%,但在当时政策要求确保一般工商业平均电价只降不升的背景下,2020年的上网电价并未实施上浮。目前煤电“基准电价”仍维持此前煤电联动时期的标杆电价水平。
当前秦皇岛现货煤炭价格约1500元/吨,折合标煤1909元/吨,按照300g/千瓦时的供电煤耗计算,燃煤电厂度电成本高达0.572元/千瓦时。而当前辽宁、吉林、黑龙江煤电基准电价为0.3749、0.3731、0.374元/千瓦时,在全国处于较低水平(江苏为0.391元/千瓦时,广东为0.453元/千瓦时)。不考虑折旧、人工及运维成本,东北三省煤电企业每发一度电现金流边际亏损约0.2元,现金流亏损幅度也远超东部沿海省份,火电企业库存煤炭及库存现金迅速见底,部分企业现金流断裂后难以为继。
2、执行“基准+上下浮动”电价
2021年7月29日,国家发展改革委发布《关于进一步完善分时电价机制的通知》,对现行分时电价机制作了进一步完善,本次进一步完善分时电价机制的最大亮点,就是合理拉大了峰谷电价价差,这为引导电力用户削峰填谷、促进储能加快发展释放了清晰强烈的价格信号。
《通知》要求优化峰谷电价机制,各地结合当地情况积极优化峰谷电价机制,统筹考虑当地电力供需状况、新能源装机占比等因素,科学划分峰谷时段,合理确定峰谷电价价差,系统峰谷差率超过40%的地方,峰谷电价价差原则上不低于4:1;其他地方原则上不低于3:1。《通知》要求建立尖峰电价机制,各地在峰谷电价的基础上推行尖峰电价机制,主要基于系统最高负荷情况合理确定尖峰时段,尖峰电价在峰段电价基础上上浮比例原则上不低于20%。可参照尖峰电价机制建立深谷电价机制。
近日,南方电网公司引发通知提出,尖峰电价上浮比例按照国家统一要求不低于20%。广东省发文《关于完善广东电力市场2021年四季度运行有关事项的通知》,提出,允许月度交易价差可正可负,其中上浮幅度不超过燃煤基准价10%,下浮幅度不超过燃煤基准价15%,并自10月1日起将峰平谷电价比例调大至1.7:1:0.38,电价上涨将传导给终端用户。
贵州省发改委决定,自10月1日起在销售侧试行为期两年的峰谷分时电价;此前,贵州省是全国唯二不实行分时峰谷电价政策的省份。此外,河南、江苏、安徽、山西、福建、宁夏等地也在今年发文重申分时电价政策或对细则进行了调整,以促进用电需求调节和错峰避峰。
9月29日,国家发展改革委经济运行调节局答记者问时表示,为了保障迎峰度冬期间电力供应,将按价格政策合理疏导发电成本,指导各地切实组织好电力市场交易,严格落实燃煤发电“基准价+上下浮动”的市场化价格机制,让更多电量进入市场交易,不得对市场价格在合理范围内的正常浮动进行不当干预,让价格合理反映电力供需和成本变化。
(五)执行煤炭中长期合同,稳定煤炭供给

9月27日,国家发展改革委办公厅、中国国家铁路集团有限公司办公厅“关于做好发电供热企业直保煤炭中长期合同全覆盖铁路运力保障有关工作”的通知,通知要求做好采暖季居民用能保障,加快推进发电供热企业直保煤炭中长期合同全覆盖。
9月25日,中国东北地区发电采暖用煤中长期合同全覆盖集中签约仪式在全国煤炭交易中心举行。当天签署的煤炭中长期合同涉及东北区域主要煤炭生产企业、保供煤矿和东北地区重点发电供热企业。华能、大唐、华电、国家电投、华润电力、国家能源、中煤、晋能控股、山东能源、陕煤化、伊泰、淮河能源等18家煤炭供需企业代表签约,累计签约合同量680万吨。全国煤炭交易中心副总经理李忠民直言,此举将发电供热企业中长期合同占用煤量的比重提高到100%,东北发电采暖用煤首次实现中长期合同全覆盖。
9月29日,山西省保供十四省(市)四季度煤炭中长期合同对接签订会在太原举行。具体承担任务进行如下分解:中央驻晋煤炭企业将保供天津、福建、河北、广东、辽宁等5个省市,晋能控股集团有限公司对接广西、江苏、吉林、安徽、上海、浙江等6个省区市,山西焦煤集团承担河南省保供任务,华阳新材料集团承担海南省保供任务,潞安化工集团承担山东省保供任务。
煤炭中长期合同为推动上下*行游**业持续健康发展、促进煤炭市场供需平衡、保障全国煤炭稳定可靠供应和能源安全发挥了重要作用。
(六)发展特高压

东部沿海地区是耗电重点区域,2021年1-7月份,东部地区的用电量为2.4万亿千瓦时,发电量为1.9万亿千瓦时,存在0.5万亿千瓦时的电量缺口,依赖中西部地区输电。东部地区用电量超过中部与西部之和,中部与西部的总发电量超过东部地区,电力供需矛盾长期存在,电网跨区域输电存在必要性。

2004年以来,国家电网公司联合各方力量,在特高压理论、技术、标准、装备及工程建设、运行等方面取得全面创新突破,掌握了具有自主知识产权的特高压输电技术,并将特高压技术和设备输出国外,实现了“中国创造”和“中国引领”。截至目前,国家电网建成投运“十四交十二直”26项特高压工程,核准、在建“两交三直”5项特高压工程。在运在建31项特高压输电工程线路长度达到4.1万千米,变电(换流)容量超过4.5亿千伏安(千瓦)。特高压交流和直流分别荣获2012年度、2017年度国家科技进步特等奖。截至2020年,特高压累计输送电量超过2.1万亿千瓦时,电网资源配置能力不断提升,在保障电力供应、促进清洁能源发展、改善环境、提升电网安全水平等方面发挥了重要作用。

数据来源:国家电网
电网重点工程建设将有序推进,雅中-江西特高压直流工程建成投运,鲤鱼江电厂改接、湖南永州电厂送出工程提前建成,有效缓解华中地区供电紧张矛盾。陕北-湖北特高压直流工程全线贯通,闽粤联网、白鹤滩-江苏特高压直流等工程开工建设,南阳-荆门-长沙特高压交流、郭隆-武胜 750 千伏等工程获得核准,川渝特高压交流等主干网架、金上-湖北、哈密-重庆等特高压直流工程纳入国家规划。
* 风险提示:投资有风险,决策需谨慎。本文内容为基于公开资料研究完成,并不构成投资建议。投资者应审慎决策、独立承担风险。*