
作者 | 花山
本文由三甲医院主治医师、儿科医生廖世峨审核发布。


近期,闺女幼儿园里,一大半孩子陆续请病假。
闺女也中招了。
当天傍晚最高烧到 39度 。
基于以往经验,以及看闺女精神状态还不错,我没给她用退烧药。
第二天一早,她就没烧了。
第二天傍晚开始,后续症状陆续出现: 咳嗽,流鼻涕 。精神状态倒是好。
为了放心点,特地带闺女去医院查了血常规,果然, 病毒性感冒 。
第三天,咳嗽的次数有点增多,家里老人坐不住了。
“赶快带娃去医院给开点药吃吧!”
“不要总是拖!“
我那天工作有点忙,没时间带闺女去医院。我爸就带闺女去了家门口的社区诊所,带回家一盒抗生素,以及一瓶易坦静。
看完用药说明书,我有点迟疑。并非不信任医生,只是我们家门口这小诊所,我还真没把握。于是没忍住,发给认识的儿科医生朋友廖世峨。
廖医生给我的回复是:
“可以先不用这两种药。
病毒性感冒是自愈性疾病,如果症状不严重,多半孩子自己扛扛就好了。
至于感冒后的咳嗽,如果不是痰多且伴有喘鸣、影响呼吸,那建议不要轻易用易坦静。
当然,如果观察到孩子有明显的不适,还是要遵医嘱用药治疗。”
一周后,闺女的咳嗽症状逐渐消失,全程都没有吃药。


我如今抚养闺女的经验,都是我家老大的惨痛经历换来的。
我家老大今年11岁。
他小时候都在老家生活。我们那十八线小城市的医院,当时 好像格外流行给孩子输液。
外加自己不懂,老人家也特别容易焦虑,老大每次感冒发烧,都是 退热贴、退烧药、感冒药、止咳药、各种抗生素 轮番用。
症状稍微明显点,就得要打吊瓶。
读到幼儿园大班,老大还是每两个月去一趟医院的程度。
到小学了抵抗力才算是好些。
现在回头看,老大的体质弱,跟那会儿生病动辄打针、吃药不无关系。
有了老二以后,逐渐接触到更多的儿童用药科普知识才知道,原来那些严重的疾病,诸如高血压、癌症之类,本是孩子中罕见的病症。
孩子小时候,多以自愈性的病毒感染性疾病为主。
退热贴对退热并没有太大作用,还可能会引起过敏。
假如家长不焦虑,孩子感冒了不吃药也能很快康复。
症状稍微严重点的,遵医嘱,吃一阵子对症的药也就好了,又哪里用得上输液。


好在,这些年,国家也注意到地方医院过度治疗的问题,多次出台儿童用药规范。
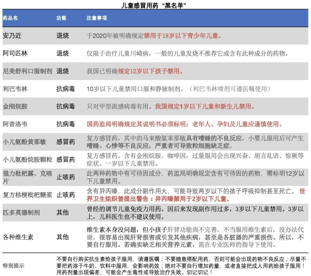
关于国家明文禁用的药物,平台此前做过分享。
我专门做成表,放在这里,方便爸爸妈妈们查阅:

(点击看大图)
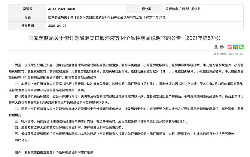
不久前,国家药监局又发布了2021年最新的用药说明公告。

此次公告,对14个品种的感冒药药品说明书进行了修订。
这14种感冒药具体是:
氨酚麻美口服溶液;
氨酚麻美糖浆;
小儿氨酚烷胺颗粒;
氨酚伪麻那敏咀嚼片;
小儿复方氨酚烷胺片;
小儿氨咖黄敏颗粒;
氨金黄敏颗粒;
氨咖愈敏溶液;
儿童复方氨酚肾素片;
氨咖黄敏口服溶液;
氨酚伪麻那敏分散片(Ⅲ);
小儿氨酚那敏片;
小儿氨酚黄那敏片;
小儿氨酚黄那敏颗粒。
此次国家药监局对上述药品的修订,关键是提醒家长 不要自行用药,以及强调要严格按照说明书用药,避免重复、过量用药 等情况:
比如,增加 “不建议家长或监护人自行给2岁以下婴幼儿使用本品,应在医师或药师的指导下使用。”“应严格按照药品说明书用法用量使用,避免用药过量。” 等细则。
对于“监护人自行给孩子用药”这一点,我深有感触。
少数家长比较心大。
又或者对中成药多少有些迷信——误以为中成药就一定副作用少。
就前不久,我还看到妈妈群里,有家长自行给孩子喂藿香正气水,缘由是夏天到了,喝点 “预防中暑、防治感冒没坏处”。
我当时一脸问号。
没病吃药可还行?

而且,如果看下药品成分表你会发现,很多藿香正气水里含大量酒精。
酒精对孩子的伤害本来就大。
若同时孩子还在服用头孢类药物,那就直接把孩子置于更加危险的境地。
所以,必须再强调一句:
家长千万千万不要随意在家中给孩子自行用药。

当然,这里并非是跟大家鼓吹,但凡孩子感冒,就都呆在家里扛着,无为而治。
为了安心,一般每次我家孩子感冒发烧,我都会观察孩子的精神状态。
如果孩子有明显烦躁、哭闹的情况,就算孩子烧的温度不高,我也会立刻带她去医院看门诊、做检查,求个心安。
但是绝对不会去迷信那些民间偏方。
也始终对那些打着“提高孩子抵抗力”的旗号,进行推拿按摩药浴的项目保持警惕。
也没有去母婴店买过那些五花八门的益生菌、乳铁蛋白等产品,企图靠这些“补品”,提高孩子的抵抗力。
大部分时候,我家闺女感冒后,一个星期左右都会自愈。
也有几次,流鼻涕时间拖到快两周,于是带去医院,确认是过敏性鼻炎,遵医嘱用了氯雷他定口服液。吃了药,流鼻涕的症状很快好转。

简单总结下:
孩子生病,大人别慌。
该看医生看医生。
去了医院就遵医嘱用药。
当然,用药前,父母也应当仔细阅读说明书。
总之,请务必关注儿童用药。
孩子健康最重要!

—— End ——

作者:花山。部分图片来自网络,版权归原作者所有。
