我始终坚信:
管理就是走流程
没有规范流程,管理一切为零
★按流程来做 流程为各项工作提供程序化的流程 保证办事有指导
★用制度来管 制度为企业运行制定规范化的制度 保证事事有规范
★依方案去办 方案为相关人员拟定可参照的方案 保证工作有计划
★拿表格去用 表格为具体事项设计模板化的表格 保证执行有记录
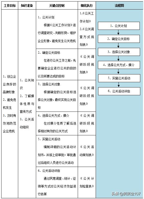
公关管理工作流程

公关活动策划表
|
文件编号: |
归档日期: 年 月 日 |
|
策划活动名称: |
|
|
送出人:(营销部经理签字) |
送出日期: 年 月 日 |
|
执行人:(公关事务主管签字) |
收到日期: 年 月 日 |
|
策划案内容摘要: |
|
|
销售部意见: 销售部经理签字: 年 月 日 |
|
|
行政部意见: 行政部经理签字: 年 月 日 |
|
|
行政总监意见: 行政总监签字: 年 月 日 |
|