已经看过三家企业的招股说明书了,现在是不是在看招股说明书的时候多少有一些灵感,所以打开《腾讯QQ招股说明书》。
在读腾讯的招股说明书貌似看穿越小说一样,瞬间,我们穿越到了遥远的2004年,在当时的视角去观察腾讯这家企业,第一眼放去,是腾讯控股的首页,介绍了腾讯本次发售4.2亿股,价格大概在3.7元,总募集资金额大约为15.54亿,股票代号为700,由高盛主要发行。


看在2004年的腾讯,那个时候还是QQ的主战场,并且定义:即时通信社区,看似那时候网络社区战还是很重要,集团拥有2.913亿注册用户(试想两个概念,第一,2.9亿用户发展到现在11亿(2021年),市值涨到了7万亿的巨头。第二,现在是否有2.9亿用户的企业,未来可能涨到10亿的体量,你是否能看出来),同时在线610万。
集团主要业务:
- 互联网增值服务。
- 移动及通信增值服务
- 网络广告。
看样子互联网永远缺不了这几个方向。


这里大部分是和移动合作的移动梦网收入(手机QQ发送短信息收费,按照每条腾讯85%,运营商15%分成)


2003年12月31日全年收入7.35亿,盈利3.222亿,同比增长179%及129%,什么样的增长?井喷式?爆发式?
定期收费:很有可能是会员等长期增值服务(以年或半年为单位的长期收入)。


这两条留下证据,查找其他看看评估机构预估的准确性。

这是当时的优势,庞大的活跃用户、网络社区效应、增值服务、品牌、运营商关系,这里面互联网企业貌似都是必经之路。
过往财务资料,演示了成长过程,从2001年开始就告诉成长

但这里面我们要关注一下,互联网企业貌似都有这样的不确定性风险,收入某年或受到冲击或突然变脸。
接下来详细的说明了在线用户、活跃用户等简单数据。
风险因素:

请自行翻看。
所得款项:

大概获得12.58亿港币,其中8.18亿发展互联网核心业务,2.52亿拓展新业务,剩余1.8亿留存企业,做流动性资产。
以上都是简要的说明企业情况,把相关风险和公司建立的章程,大致收入和支出都回报一下,接下来是详细分析了各方面的细节。

这里面有一个有意思的数据,2003年,中国人口众多,但手机普及率非常低,看数据台湾、香港已经领先世界和时代,每人有一部手机有的人还带两部手机,其次在看英国、德国、新加坡,手机的普及率,这就是时代的发展和变迁,你站在历史的某一阶段某一地区就会收到当时的巨大影响,所以我经常说,只有国家的强大才能让我们某一批人赶上某一个时期的福利,中国的支付便利性已经以碾压的方式超越了世界所有的国家,这就是我们的幸福。
很多企业也要搭上这波国家高速发展的快车上,才实现的巨变。
中国互联网增长:



看以上腾讯招股说明书描述,中国互联网在2003年还不发达,但预计未来会很不错,尤其是在线游戏未来的支付额会大幅增加。
监管方面已经将近18年前的事了,感兴趣的自己查看。
股东框架:

其实是三方面
- 创始人核心团队和早期员工。
- 风险投资。
- 公众持股。
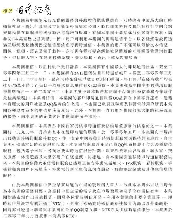
接下来的概况值得整篇通读。

服务产品:
- 互联网增值服务,占集团收入30-40%。
- 即时通讯和邮箱服务。
- 网络社区服务。
- 娱乐服务。
- 移动及电信增值服务。
- 网络广告(收入占集团4%)。
- 企业即时通讯。


雇员人数和增长比例,说明企业正在快速扩张,人员同时快速增长。

所得税支出。
研发支出也同时大量增加。

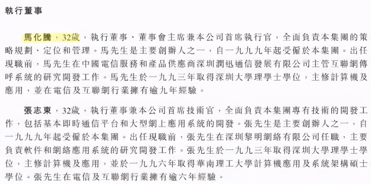
那一年,马化腾才32岁,多么好的年龄。
剩余资料都是关于财务信息的,喜欢研究数字和数据的可以自行查阅,信息量太大,同时我感觉对现在腾讯控股没有太多的对比意义,如果换成对比其他刚成立的科技公司也许有帮助,但成功基本都一样,失败缺千差万别,所以,怎么看是你自己的事。
招股说明书为什么越写越短嗯?
说说我的感受:
第一次读招股说明书时,上面晦涩难懂的词汇非常多,读起来很费力,所以看得特别的仔细,尤其是看港股的招股说明书,简直是把繁体字重新地学习了一遍,但通读几篇招股说明书后你会发现自己的阅读和思维能力有质的变化,比如我,现在阅读招股说明书基本不太费力,但在仔细研究数据方面还差很多,只是在整篇通读上不是很费劲而已,但对于此一次的感受那简直是天壤之别,所以, 这就是阅读的复利效应 。
在每次阅读一个企业的招股说明书后,都做一篇笔记,就是现在写的手把手系列,加强一下自己的印象,在一点点的阅读中,不断的吸收企业运营“灵感”,慢慢的了解 商业的运行逻辑和财报的体现方式 ,我感觉这个所得是最重要的,在点滴的培养中不断增加自己对于企业运行的感知,慢慢来,一点一点的积累,在未来的某个时间段也许会看懂某个企业或行业(某大佬对白酒行业的来龙去脉和详细数据分析很彻底,并为此赚到8位数的资产。段永平也说过,搞懂一个企业犹如考研究生一样难),所以在这个展望的角度上,现在要不断的阅读、学习、记录、思考,等这些复利慢慢的累积成自己的认知,慢慢赚认知的钱。