运营商财经网 实习生单敏华/文
几月前,尚德机构发布2021年年报,公司迎来了自2015年以来首次全年盈利,引发了广泛关注。本次运营商财经网将聚焦尚德机构创始人欧篷,梳理他的过往经历。

据公开资料显示,欧篷出生于1978年,今年44岁。他是本科学历,2000年本科毕业于中国人民大学,获营销专业学士学位。
据了解,欧篷自2003年创立尚德机构至今已经快20年了。刚开始创业的欧篷手里只有两万元。因为门槛低,所以他选择了教育行业。近20年间,欧篷带领尚德机构进行了多次转型,如今的尚德机构已经从最开始的一家小公司成长为现在的美股上市公司。
值得一提的是,尚德机构近期遭遇了舆论风波。网上有人爆料称尚德机构要求员工在居家办公期间的工作电脑上安装公司指定的监控软件,每5分钟抓拍一次人脸,不够89次就扣除全部绩效。
对此尚德机构回应称这是公司为了确保员工工作效率的居家办公应急管理办法,并且员工是在知情同意的情况下自行安装的软件,该软件只在工作时间内抓拍,对于员工的个人时间不做抽查。
尚德机构公布2021财报显示,公司2021财年年报归属于母公司普通股股东净利润为2.19亿人民币元,同比增长150.88%;营业收入为25.08亿人民币元,同比上涨13.8%,毛利润为21.32亿元,同比增长17.3%。可见尚德机构的业绩还是非常可观的。
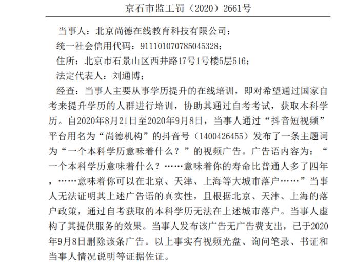
不过,尚德机构在稳定发展的同时也出现过一些问题。2020年11月9日,尚德机构受到了北京市石景山区市场监督管理局的处罚。

据京石市监工罚(2020)2661号显示,尚德机构在抖音平台发布了一条缺乏真实性、虚构服务效果的广告,且该条广告没有广告费支出。此行为违反了广告法,最终被处以罚款81万元。
