历史对于很多孩子而言是一门无比头疼的科目,他们经常花了大量时间在历史的背诵上,但考试却出现“马冬梅”现象,不是把时间与事件记混,就是缺这缺那。
但也有部分学霸,他们喜欢历史,沉迷于历史之中,这除了他们本身对历史很感兴趣外,还有的就是他们记忆历史很轻松。
为什么学霸与普通人记忆历史的难度会相差如此之大呢?难道是智商问题?
不,同一个班的孩子智商相差程度几乎是可以忽略不计的,学霸更优秀的原因是因为:他们不喜欢死记硬背,他们有更好的记忆方法。
(温馨小提醒:文章附带资料内容共50页,无法完整展示在文章中,完整版资料关注后私信“三年历史”即可获取。)

下面分享6个学霸常用的高效记忆法,只要认真学习,中考肯定能够大逆袭!
-壹- 6个高效记忆法
浓缩记忆法:
历史知识相对来说会比较冗长,记起来很困难。浓缩记忆法就是把一大段内容根据精华和核心进行高度压缩,用最简洁、最本质、最概括的言语表达,最大程度地提高记忆效率。
比如隋唐科举制度的影响就可以浓缩成打破垄断、提高素质、加强集权和扩大基础这16个字。
“打破垄断”是指打破的世家大族对官吏选拔的垄断。
“提高素质”是指提高了官员文化素质。
通过归纳,用几句话就可以把这个制度影响说清楚。为了方便记忆,同学们可以把归纳的内容写在书页的相应空白处。
数字归纳记忆法:
这是一种把历史知识分点、概括成数字来记忆的方法。
如隋朝大运河的有关内容,可用一、二、三、四、五、六进行归纳和记忆,即:“一条大动脉,二百万人开凿,三点(涿郡、余杭、洛阳),四段(永济渠、通济渠、邗沟、江南河),五河(海河、黄河、淮河、长江、钱塘江),六省(河北、山东、河南、安徽、江苏、浙江)”。
歌诀记忆法:
这是一种把历史知识编辑成诗歌、顺口溜、民谣、快板等便于记忆形式的记忆法。
相信不少人都会觉得:记歌曲可比背书简单多了。这是因为歌曲比较轻松生动、朗朗上口,而把历史知识编辑成歌曲的方法,能够让人更轻松地记住相关知识。
例如关于“历代农民起义”,可以通过以下歌诀进行记忆:
陈胜吴广揭竿起,刘邦项羽诛暴秦。
绿林赤眉灭新莽,黄巾起义反东汉。
隋炀帝,施*政暴**,群雄聚义在瓦岗。
黄王起兵为百姓,冲天将军入长安。
元末义军裹红巾,改朝换代朱元璋。
李自成,进北京,崇祯吊死万岁山。
洪杨率领太平军,攻占南京作天京。
坚持反清十四年,中外敌人梦魂惊。
联想记忆法:
利用事物在时间上或空间上的接近关系,由一事物联想到另一事物。
比如一说到南京:一说到南京我们可以联想到:六朝古都、*京大南***杀屠**、《南京条约》、太平天国定都南京,改称天京、南京伪国民政府等等。
思维导图记忆法:
思维导图就是把历史知识罗列出相应的知识框架。例如一个历史事件中包含了的知识点:时间、地点、任务、事件、意义。把这些分别罗列出来,有利于学生对知识进行整理,以便进一步加深理解,从而在脑海中形成清晰的脉络。
谐音记忆法:
历史事件的时间年代很多学生都容易记混,那这种时候就可以采用谐音记忆法来解决。
例如:
李渊618年建立唐朝,可记为:“李渊见糖(建唐)搂一把(618)。”
1900年8月14日,八国联军进北京,可记为:八国联军进北京时正赶上光绪皇帝的亲爸爸——慈禧要死,即爸要死(8月14日),喝了两瓶药酒没顶用。两瓶即两“0”,药酒即“19”,合起来为1900。
当孩子学会记忆法之后,再结合我为你收集的中考必背50页最全知识,来记忆中考考试内容,一定能够历史成绩突飞猛进。
-贰- 资料目录
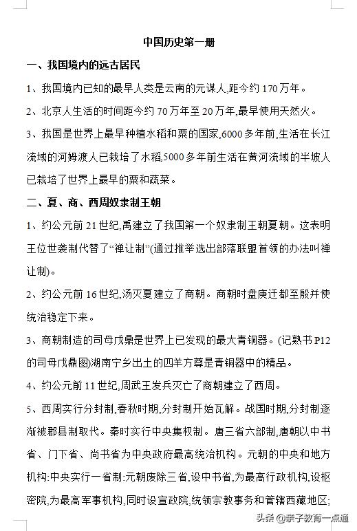
中国历史第一册
一、我国境内的远古居民
二、夏、商、西周奴隶制王朝
三、春秋战国(东周)
四、秦汉时期
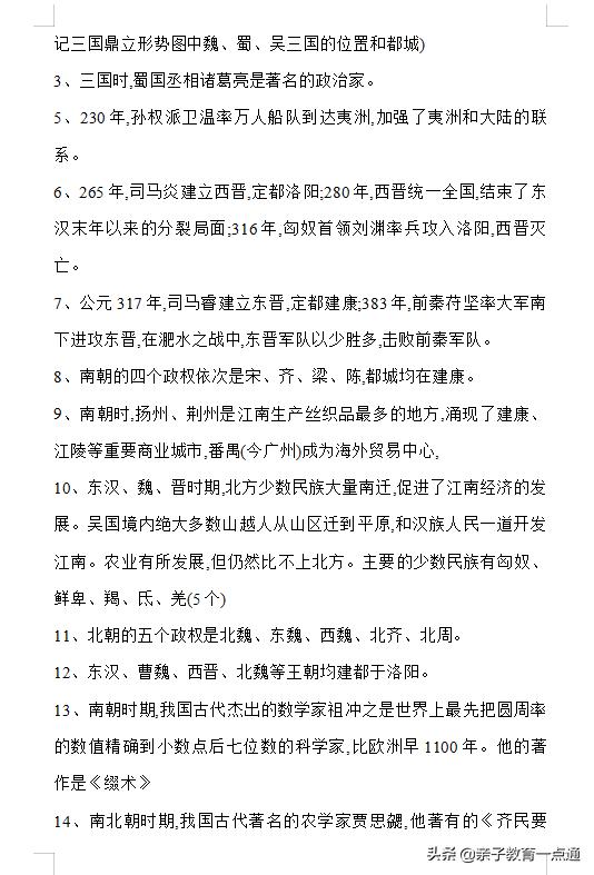
五、三国两晋南北朝
六、问答
1、商鞅变法的时间、内容和意义?
2、简述孔子在教育方面的贡献?
3、秦始皇为巩固统一采取了哪些措施?
4、简述汉武帝巩固大统一的措施?
5、简述北魏孝文帝改革的时间、内容和意义?
中国历史第二册
一、隋唐
二、五代、辽、宋、夏、金等政权
三、元期
四、明朝和清朝
五、问答
1、唐朝初期为什么会出现“贞观之治”?
2、我国古代四大发明是什么?有何重大意义?
3、王安石变法的时间、目的、内容是什么?
4、明朝前期加强君主*制专**的措施有哪些?
5、明朝中后期资本主义萌芽是怎样产生的?
6、清朝前期的闭关政策产生了什么影响?
7、清朝君主集权的强化主要体现在哪些方面?
中国历史第三册
(中国近、现代史部分第三、四册 1840年至1949年)
1840年至1919年为旧民主主义时期;1919年至1949年新民主主义时期
问答
1、中英《南京条约》签定的时间及其附件的内容和对中国社会的危害?
2、*片鸦**战争对中国社会的影响?
3、洋务运动的历史意义
4、中日《马关条约》签订的时间、内容、危害。
5、戊戌变法的时间、领导者、性质、意义。
6、《辛丑条约》签订的时间、内容、危害。
7、辛亥革命的历史意义。
8、新文化运动的内容和意义。
9、五四运动是一次伟大的爱国运动。
10、中国*产党共**何时、何地成立?性质?成立的意义是什么?
中国历史第四册
问答
1、遵义会议的主要內容是什么?有何历史意义?
2、红军长征起止时间?长征胜利有何意义?
3、什么是西安事变?它是怎样解决的?
4、中国*产党共**七大的主要内容是什么?有何历史意义?
5、(1945年)抗日战争的胜利有何历史意义?
6、中国人民解放军与国民*党***队军**展开主力决战进行了哪三大战役?有何重大意义?
7、中国新民主主义革命胜利的历史意义
8、*共中**十一届三中全会召开于何时何地?其主要内容和意义是什么?
9、试述中英、中葡《联合声明》的主要内容及港澳回归的意义。
10、简述九一八事变。
世界历史第一册
一、填空
二、问答
1、父系氏族社会取代母系氏族社会的原因是什么?
2、古代文明为什么多发生在大江大河流域?
3、新航路开辟的意义
4、什么叫文艺复兴?它有何作用?
5、英国资产阶级革命的意义
6、美国独立战争的意义
7、法国大革命的意义
8、《*权人**宣言》是哪国通过的,为什么说它有进步意义?
9、第一次工业革命中蒸汽机的产生有何重要作用?
10、《*产党共**宣言》
11、美国内战的起止时间及意义
12、彼得一世改革的目的、性质、内容及意义?
13、俄国1861年改革的主要内容及作用是什么?
14、日本明治维新的性质、内容、意义。
世界历史第二册
一、填空题
二、问答题
1、俄国十月革命的胜利有何历史意义?
2、苏俄新经济政策内容有哪些?其实施有何意义?
3、1929-1933年资本主义世界经济危机有何特点?产生了什么影响?
4、美国罗斯福新政的内容是什么?有何作用?
5、以慕尼黑阴谋为例,说明绥靖政策的实质和恶劣影响。
6、雅尔塔会议召开于哪一年?与会国是哪些?其主要内容是什么?
7、什么叫“冷战”政策?它表现在哪些方面?
综合类:
中国古代自然科学的发展
1、中国半殖民地半封建社会逐渐形成的过程
2、列强发动的侵略战争
3、近代列强强迫中国政府签订的不平等条约
-叁- 资料内容












资料内容共50页,由于文章篇幅有限,【初中三年历史总复习资料大全】完整版资料,关注后私信“三年历史”即可获取。
学会了记忆法也需要多次反复练习,家长们可以把这50页资料打印出来让孩子学习,或者是课后复习。
绝不能因为历史难记就放弃哦!现在多掌握一科,高中文理分班时就多一分把握。

孩子化学学不好?别急!我这里有《初中化学知识精华版》,只要孩子掌握吃透,化学不再难!
↓↓点击下方链接,即可免费领取!关注我,定期推送知识大礼包!分享亲子教育秘籍!