楼宇自控系统是整个智能大厦智能化系统中,内容最为丰富、设备最多、控制管理最复杂、控制范围最广的智能化系统,是整个建筑智能化系统的重要组成部分。楼宇自控系统就是将建筑物或建筑群内的变配电、照明、电梯、空调、供热、给排水等众多分散设备的运行、安全状况、能源使用状况及节能管理实行集中监视、管理和分散控制的建筑物管理与控制系统,称为BAS(Building Automation System)。也就是通过系统软件平台,系统地管理相互关联的设备,发挥设备整体的优势和潜力,提高利用率,优化设备的运行状态和时机(并不影响设备的工效),从而延长设备的服役寿命,做到降低能源消耗,减低维护人员的劳动强度和工时,最终降低设备的运行成本。
监控范围:

冷源系统:冷水机组、冷却塔、冷冻水泵、冷却水泵的监控、冷却塔膨胀水箱液位监测等;
空调系统:新风空调机组、组合式空调机组、变风量空调机及VAV控制等;
通风系统:送风机、排风机;
给排水系统:生活水箱和集水坑的水位监测、给水泵和排水泵的监控等;
电梯系统;配电系统;照明系统;热源系统。
系统功能:
室内恒温、恒湿、良好的空气质量、合理的灯光照度控制。
实现最佳的能源控制方案,节约能源消耗并实现能源管理自动化。
实现设备自动化运行,提高运行效率,降低劳动强度。
便于大楼内的所有设备运行于最佳工况,同时便于设备的保养和维修。
便于大楼管理人员对设备进行操作并监视设备运行情况,提高整体管理水平。
良好的管理将延长大楼设备的使用寿命,使设备更换的周期延长,节省大楼的设备开支。
及时发出设备故障及各类报警信号,便于将损失降到最低点,便于操作人员最短时间处理故障。
系统组成:

管理层:包括服务器、工作站、相关网络设备以及在服务器、工作站上运行的管理软件;主要是用于日常控制监视和管理工作。
控制器层:它是整个控制系统的核心,采用直接数字控制器(DDC)它具有AI、AO、DI、DO四种输入/输出接口。方便灵活地与现场的传感器、执行调节机构直接相连接,对各种物理量进行测量,以及实现对被控系统的调节与控制。
AI-模拟量输入接口,可用作仪表的检测输入,如温度、压力等,一般为0-10V、2-10V或4-20mA的直流信号输入。
AO-模拟量输出接口,用于操作控制阀、执行器等,如电动阀、三通阀、风门执行器等,需要外部电源,输出为0-10V、2-10V或4-20mA的直流信号。
DI-数字量输入接口(开关输入),即触点、液位开关闭合与断开,一般用作检测设备状态、报警接点、脉冲计数等。
DO-数字量输出接口(开关输出),用于控制风机,水泵等运行,常见的湿接点输出24VAC可控硅开关输出,干接点输出有24~220VAC的继电器开关输出。
现场设备层:传感器和执行调节机构;传感器是指装设在各监视现场的各种敏感元件、变送器、触点和限位开关、用来检测现场设备的各种参数(如温度、湿度、压差、液位等);执行机构是指装设在各监控现场接受现场控制器(DDC)的输出指令信号,并调节控制现场运行设备的机构(如各类风阀、水阀等);

BA系统结构示意图
系统设计:
BAS系统的设计具有很大的灵活性,应根据建筑物的整体功能需求和物业管理方式控制水平,根据建筑物内不同区域的要求和被控系统的各个特点,选择技术先进、成熟、可靠、经济合理的控制系统方案和设备,避免投资的盲目性。
设计依据:
建筑专业提供的建筑图纸
暖通专业提供的空调系统资料
给排水专业提供的图纸
电气专业提供的图纸
《智能建筑设计标准》(GB50314-2015)
《民用建筑供暖通风与空气调节设计规范》(GB50736-2012)
《建筑设计防火规范》(GB50016-2014)(2018年版)
《民用建筑电气设计规范》(JGJ16-2008)
系统设计步骤:
第一步、了解项目概况;
第二步、详读图纸,根据招标文件和技术要求,空调、电气、给排水等相关专业提供的设计条件(资料)及投资情况,功能要求,确定需要监控的设备种类、数量、分布情况及标准;
第三步、统计监控系统的监控点(AI、AO、DI、DO)的数量,分布情况并列表,根据监控点数和分布情况确定分站的监控区域、分站设置的位置,统计整个大楼所需分站的数量、类型及分布情况;
第四步、选择现场设备的传感器和执行机构;
第五步、BAS中各子系统与大厦其它部分间的接口,根据各专业的控制要求和控制内容确定并画出设备监控系统原理图;
第六步、确定楼宇监控的系统网络及中心站设备的选择。
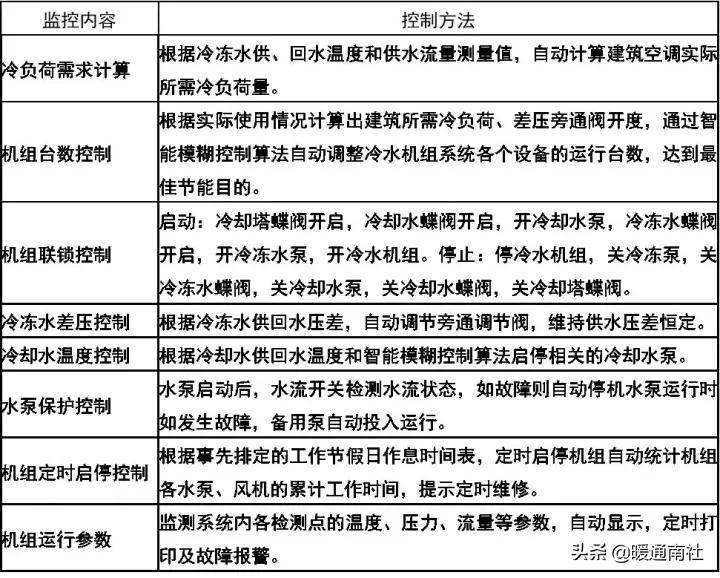
冷冻站系统:
系统组成:
冷冻站系统可分为冷水机组、冷冻水系统、冷却水系统三大部分;
冷冻水系统包含冷冻水系统由冷水机组、冷冻水循环泵、分水器/集水器、差压旁路调节和空调末端等构成。
冷却水系统包含冷水机组、冷却水循环泵、阀门、冷却塔等部分。
系统原理:

空调冷冻站系统担负着整栋智能大厦个楼层个房间、办公室的制冷任务,并随着控制系统自动的调节控制,满足大厦内的温度的舒适性。主要包括两个水循环。
冷冻水循环系统原理是冷水机组所制成的冷冻水进入分水器,由分水器向各空调区域的新风机组、空调机组或风机盘管等空调末端设备,冷冻水与末端设备的空调系统进行水/气热交换、吸热升温后返回到集水器,再由冷冻水循环泵加压后进入冷水机组循环制冷,这样就实现了冷冻水的循环过程。通过冷冻水供回水温度、流量、压力检测和差压旁路调节、冷水机组运行台数、循环泵运行台数的监控,实现冷水(循环)系统的控制以满足空调末端设备对空调冷冻站冷冻水的需要,同时达到节约能源的目的。
冷却水循环系统原理是从冷水机组冷凝器出来的冷却水到冷却塔与空气进行换热,冷却下来的冷却水通过冷却水循环泵返回到冷水机组中循环。监控的目的主要是保证冷却塔风机和冷却水泵安全运行;确保制冷机冷凝器侧有足够的冷却水通过;根据室外气候情况及冷负荷调整冷却水运行工况,使冷却水温度保持在要求的范围内。
监控内容:
1、冷水机组
在冷水机组两侧,冷冻水供水管上和冷却水回水管上各设置一个电动蝶阀,用于当该台冷水机组停止运行时切断水路,以防水流短路。冷冻水回水管和冷却水供水管上各设置一个水流开关,监测管道的水流状态,保护冷水机组。
2、冷冻水系统
楼宇自控系统 BAS通过设置在冷冻水管路上的传感器和冷冻泵电控箱的接口,实时监测并记录冷冻水系统中各设备的运行状态与系统运行参数,监控点包括:
冷冻水回水流量(AI);
冷冻水供/回水温度、压力测量(3AI);
冷冻水供、回水压差测量(AI);
冷冻水供、回水旁通阀控制(AO);
冷冻水泵手/自动状态(DI);
冷冻水泵运行状态(DI);
冷冻水泵启停控制(DO);
冷冻水泵故障报警(DI);
冷冻泵变频器的转速反馈(AI);(带变频装置)
冷冻泵变频器调节(AO);(带变频装置)
3、冷却水系统
根据冷水机组开启台数、冷却回水温度,冷却水泵开启台数来确定冷却塔的启停台数。根据冷却塔供回水总管温度差,确定冷却塔补水泵的启停及台数,同时根据冷却塔启停台数要求对冷却水路的蝶阀进行切换控制。根据冷却水供水和回水的温度控制冷却水热回收泵的启停。实时监测并记录冷却水系统中各设备的运行状态与系统运行参数,监控点包括:
冷却水供/回水温度、压力测量(3AI);
冷却水泵手/自动状态(DI);
冷却水泵运行状态(DI);
冷却水泵启停控制(DO);
冷却水泵故障报警(DI);
冷却泵变频器的转速反馈(AI);(带变频装置) ;
冷却泵变频器调节(AO);(带变频装置;
冷却塔冷却水路蝶阀开关状态(2DI);
冷却塔冷却水路蝶阀控制(2DO);
冷却塔风机运行状态(包括设备状态、手/自动状态、故障报警)(3DI);
冷却塔风机启停控制(DO);
4、监控功能

空调系统:
空调监控系统包括对空调机组、新风机组和末端风机盘管系统的控制。
空调机组和新风机组是冷热源的主要负载,所以对机组的自动控制目的是在保证被控区域舒适性的基础上,尽可能的节能。
设计空气调节能系统的目的在于,创造一个良好的空气环境,即根据季节变化提供合适的空气温度、相对湿度、气流速度和空气洁净度,以保证人的舒适度。在智能建筑中,由于使用着大量的办公设备和电信电气设备,空调负荷中主要是内部发热量引起的负荷,在设备使用高峰期,设备发热量可达内部发热量的50%左右。因此,智能化大楼的内区基本上全年供冷,周边区可能出现供热,供冷交替反复形式。夏季冷负荷,智能化大楼可以达到一般大楼的1.3—1.4倍,而冬季热负荷却仅为后者的50%。所以,智能化大楼的空调也将根据不同区域有着不同的方式。
通过BA系统的监控环境温度可控制在设定温度的+/-2℃范围。
需要强调的是,尽管机组不同、应用的场合不同,但是,对它们的控制均有一个共同的目标和控制重点就是在保证舒适性的前提下,保证机组可靠运行,提供节能措施。对每一台机组的控制原理和控制方式,均建立在这个基础上。
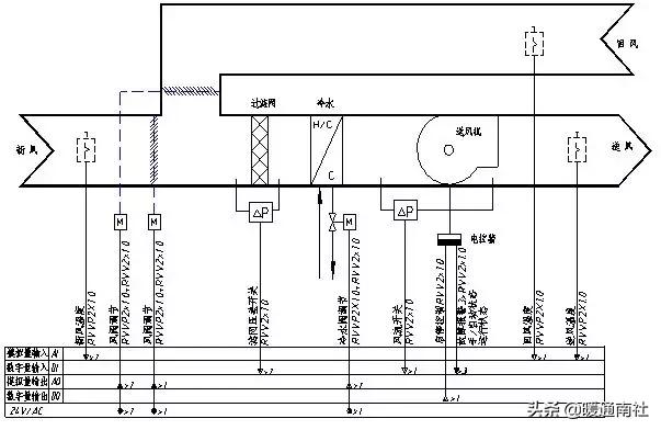
新风机组监控:
新风机组是半集中式空调系统中用来集中处理新风的空气处理装置。新风在机组内进行过滤及热湿处理,然后利用风机通过管道送往各个房间。新风机组由过滤器、空气冷却器/空气加热器、送风机等组成,有的新风机组还设有加湿装置。
监控原理图:

新风机组一般带有水阀调节控制、过滤网压差传感器、风机压差状态、处理新风温度监测功能。具体监控内容以监控点表为准。

主要监控功能如下:
监测机组的运行状态、手/自动状态、风机故障报警、送风温度。
过滤网堵塞报警:当过滤网两端压差过大时报警,提示清扫。风机两端压差报警:在风机两端设置压差开关,当压差与风机运行指令不符时,报警。
送风温度自动控制:以送风温度设定值作为控制目标,以送风温度测量值作为过程变量,以控制阀门作为执行器,采用闭环控制方案一进行PID调节,使送风温度保持在设定值的附近。在夏季工况时,当送风温度高于设定值时,增大阀门开度;当送风温度低于设定值时,减少阀门开度。在冬季工况时,当送风温度高于设定值时,减少阀门开度;当送风温度低于设定值时,增大阀门开度。使送风温度始终控制在设定值范围内。
送风机变频调节(若变频):根据CO2浓度自动调节送风机变频频率。系统CO2监测的目的,是为了在室内CO2浓度发生变化的情况下,保证了系统有足够的新风量。
焓值控制:对空气源进行全热值计算,并进行比较决策,自动选择空气源,使被冷却盘管除去的冷量或增加的热量最少,来达到所希望的冷却或加热温度。
连锁控制,风机启动:水阀执行自动控制;风机停止:水阀关闭,在冬季水阀则保持30%的开度,以保护热水盘管,防止冻裂。
报警功能:如机组风机未能对启停命令作出响应,发出风机系统故障警报;风机系统故障、风机故障均能在手操器和中央监控中心上显示,以提醒操作员及时处理。待故障排除,将系统报警复位后,风机才能投入正常运行。
启停时间控制:从节能目的出发,编制软件,控制风机启/停时间;同时累计机组工作时间,为定时维修提供依据;例如,正常日程启/停程序:按正常上、下班时间编制;节、假日启/停程序;制定法定节日、假日及夜间启/停时间表;间歇运行程序:在满足舒适性要求的前提下,按允许的最大与最小间歇时间,根据实测温度与负荷确定循环周期,实现周期性间歇运行。编制时间程序自动控制风机启停,并累计运行时间。
空调机组监控:
空调机组是指对空气进行加热/冷却、加湿及净化处理,以创造一个温度适宜并符合卫生要求的空调环境。常见的组合式空调机组包括混合段、过滤段、加热/冷却、和送风等功能段。


监控原理图:

主要监控功能如下:
监测机组的运行状态、手自动状态、风机故障报警、回风温度。
过滤网堵塞报警:当过滤网两端压差过大时报警,提示清扫。
风机两端压差报警:在风机两端设置压差开关,当压差与风机运行指令不符时,报警。
回风温度自动控制:以回风温度设定值作为控制目标,以回风温度测量值作为过程变量,以控制阀门作为执行器,采用闭环控制方案一进行PID调节,使回风温度保持在设定值的附近。在夏季工况时,当回风温度高于设定值时,增大阀门开度;当回风温度低于设定值时,减少阀门开度。在冬季工况时,当回风温度高于设定值时,减少阀门开度;当送风温度低于设定值时,增大阀门开度。使送风温度始终控制在设定值范围内。
节能控制:采集典型的室外温湿度参数,供系统最优启停控制与焓值控制及其他节能控制。各空调机组的参数设定值由中央管理站设定。
焓值控制:对空气源进行全热值计算,并进行比较决策,自动选择空气源,使被冷却盘管除去的冷量或增加的热量最少,来达到所希望的冷却或加热温度。
连锁控制,风机启动:新风风阀打开、水阀执行自动控制;风机停止:新风风阀关闭、水阀关闭,在冬季水阀则保30%的开度,以保护热水盘管,防止冻裂。
报警功能:如机组风机未能对启停命令作出响应,发出风机系统故障警报;风机系统故障、风机故障均能在手操器和中央监控中心上显示,以提醒操作员及时处理。待故障排除,将系统报警复位后,风机才能投入正常运行。
启停时间控制:从节能目的出发,编制软件,控制风机启/停时间;同时累计机组工作时间,为定时维修提供依据;例如,正常日程启/停程序:按正常上、下班时间编制;节、假日启/停程序;制定法定节日、假日及夜间启/停时间表;间歇运行程序:在满足舒适性要求的前提下,按允许的最大与最小间歇时间,根据实测温度与负荷确定循环周期,实现周期性间歇运行。编制时间程序自动控制风机启停,并累计运行时间。
末端风机盘管系统:
风机盘管系统是空调系统的末端设备,可以通过改变经过盘管的水流量而送风量不变,或改变送风量而水流量不变两种方式来达到调节室内温度的目的。末端风机盘管系统直接控制室内温度,满足用户的空气环境需求。楼宇自动化系统对风机盘管系统也进行集中控制,不过这种监控只是针对风机盘管系统的供电电源进行控制,而对风机盘管系统设备进行控制而言,则是采用独立的末端控制器。
目前,各智能大厦都能采用变风量末端风机盘管系统(VAV),与常规的全空气系统相比,VAV系统最重要的特点就是每个房间的送风入口处装一个VAV末端装置,该末端装置实际上是一个风阀。调节此风阀以增加或减少送入房间的风量,从而实现对各个房间温度的单独调节。
1、VAV系统概述
VAV变风量空调系统一般由带变频调节电机的空调机组和多个变风量末端(VAV BOX)组成,每个VAV BOX控制器可根据空调负荷的变化及室内要求参数的改变,自动调节空调送风量,以满足室内人员的舒适要求或其它工艺要求。同时,根据实际送风量自动调节送风机的转速,最大限度地减少风机动力,节约能量。
安装于现场的VAV箱由主空调机组供风,空调机组的出风温度则由基于所有VAV箱的最高“末端负荷”要求进行重置。

变风量系统示意图
如图所示,在变风量系统中每个控制区域都一个末端风阀装置,称为“VAV Box”变风量箱。通过改变VAV送风末端风阀的开度可以控制送入各区域的风量,从而满足不同区域的个性负荷需求。同时,由于变风量系统仅根据各控制区域的负荷需求决定总负荷输出,在低负荷状态下送风能源、冷热量消耗都获得节省(与定风量系统相比),尤其在各控制区域负荷差别较大的情况下,节能效果尤为明显。与新风机组加风机盘管相比,变风量系统属于全空气系统,舒适性更高,同时避免了风机盘管的结露问题。由于其舒适性和节能性,变风量系统在近几年获得广泛应用,特别适合于高档办公楼等应用场合。
VAV空调机组控制:
常用的VAV空调机组是二管制变频组合式空调机组,具有温度控制、风管静压监测、风阀调节控制的控制。

VAVbox控制
VAV控制器根据室内温度调节风阀以满足设定温度的需要。同时检测风阀开度和风量的数据。这些数据上传至相关的DDC,再由DDC判别风阀开度来调节变风量空调机组的频率。VAV控制内容包括了温度控制和风量控制,控制器则仅进行风量控制,下面就VAV控制内容详细展开。
VAV控制器控制内容:
1) 室温控制
供冷时根据区域温度T控制调节VAV进风量,当达到供冷设定点时维持新风需求的最小进风量不变。
变风量设备的控制环路分为两个环节:
a 室内温度控制环路:通过房间温度传感器测得室内温度,将之与温度控制器中的设定值作比较,然后给出一个电信号给风量控制器,从而根据房间温度的变化来调节送风量。控制原理见下图:

b 风量串级控制环路:闭环控制环路(测量-比较-调整)。通过VAV设备前端的压差测量管测得动压,由压差变送器转换成电信号给风量控制器,风量控制器将之转换成风量值,将此实际测量值与设定值(温度控制器给出)比较,得出的偏差为一电信号,给执行器后调节阀片,从而改变风量,直到与设定值相同。
2) 联锁控制
VAV关闭时,联锁关闭(进风阀和风机);
VAV起动时先开启风机,防止风机反转,再全开进风阀。
3) VAV系统控制设定点
送风:温度, 湿度, 静压
回风:温度
新风:新风量
末端:VAV 葙控制
风系统:风机跟踪控制
4) VAV控制系统还具备下述功能:
进风量检测,显示;
最大/最小风量设定,显示;
供冷/供暖点设定,显示;
室内温度检测同,显示,再设定;
风机启停,状态显示;
热水调节阀阀位状态显示
5) 与中央监控站通信
VAV控制器与中央监控站通信要求:室内温度输出。

AV最大、最小风量设定功能:使用来自VAV控制器的风量设定信号,进行各VAV控制器的最大风量和最小风量的设定。将该风量设定信号在VAV控制器的室内的温度控制输出工作台上进行置换。对于VAV装置的容许最大风量,风量设定信号为20mA,对于风量设定0,则为4mA,能够通过空调监视系统进行设定。
进风阀阀位信号输出(如系统需要)
要求送风温度再设定信号输出
VAV起动信号输入
室内温度再设定输入:通过空调监视系统,进行温度设定,在用户处无手动设定。
6)VAV风量计算
将由VAV本体输出的风量信号输入于VAV控制器,使VAV制造商的指示公式计算风量,对空调监视系统进行通信并表示。回风和送风的VAV的风量控制应纳入系统总风量平衡之中。
7)VAV冬/夏季节模式自动转换
我们主要根据室外温度来进行VAV冬/夏季节模式自动转换的,具体的冬/夏季节的温度设定可参考:上海的夏季一般需要连续5天日平均温度高于22℃,冬季是连续五天平均气温低于10℃。
8)火警模式下VAV BOX的运行
如果在空调机组服务的楼层或区域内探测到火警情况,则发生下列控制作用:
VAV BOX控制器将风门驱动到可将流过风箱的风速控制到0升/秒的位置上。
VAV BOX再加热盘管水阀执行器被驱动到完全关闭的位置。
只要火警输入返回到正常状态,则相关VAV BOX将返回到当天该时段的正常控制功能。
送排风系统:
在大楼送排风系统中对平时使用的通风设备进行监测,对于地下层停车库区域,检测空气质量进来送排风机的启停控制。
送排风系统包括送(排)风机、排风兼排烟机。监控点有(具体以点表为准):


监控内容:
通过启动柜接触器辅助开关,直接监测风机运行状态、手/自动状态。
通过风机过载继电器状态监测,产生风机故障报警信号。
根据设置在车库的CO浓度传感器测得车库内的CO浓度,根据CO浓度控制相应风机的启停(如超过50ppm报警并启停风机等)。
于预定时间程序下控制排风机、送风机等启停,可根据要求临时或者永久设定、改变有关时间表,确定假期和特殊时段。
同时累计风机的运行时间。
中央站用彩*图色**形显示上述各参数,记录各参数、状态、报警、启停时间(手动时)、累计时间和其历史参数,且可通过打印机输出。
以上内容在系统编制送/排风机组控制策略编程时将综合考虑,以确保送排风机组可以根据不同的监测值、控制指令、报警值进行逻辑判断,之后作出正确的指令动作,以保证送/排风机组正常运行。
给排水系统:
给水排水系统是楼宇自控系统中的一个重要系统,它的主要功能是通过计算机控制及时地调整系统中水泵的运行台数,以达到供水量和需水量、来水量和排水量之间的平衡,实现泵房的最佳运行,实现高效率、低能耗的最优化控制;并对给排水系统的设备进行集中管理,保证系统可靠运行。
BAS给排水监控对象主要是生活水池、水箱的水位和各类水泵的工作状态。例如:水泵的启/停状态,水泵的故障报警以及水箱高低水位的报警等等。这些信号可以用文字及图形显示、记录和打印。 监控点有:



监控功能:
监测集水井液位,并作超高水位报警;
监测水箱液位,并作高、低水位报警;
累计有关设备运行时间;
按照物业管理部门要求,定时开关水泵;
监测生活水泵、潜污泵、消防泵等的运行状态、故障报警;
监测和记录有关水箱、水池的液位报警情况,并生成动态趋势图;
照明系统:
根据所有公共区域的照明配电箱内所分的照明回路,对公用区域的照明进行监控, 照明控制主要包括车库照明、公共区域照明、室外泛光照明等,控制方式包括:

照明系统控制原理图
按预先排定好的时间程序开关;
根据环境照度调节照明亮度;
可由中控室人员强制超越控制。
通过系统软件可自动满足如下自动控制要求:
统计各种照明的工作情况,并打印成报表,以供物业管理部门利用。
根据用户需要可任意修改各照明回路的时间控制表。
累计各开关的闭合时间。
将开关状态和控制信号比较,如果不匹配的则认为故障报警。
电梯系统:
楼宇自控系统主要监测电梯的运进行状态及故障报警,当电梯发生故障报警,可立刻通知楼宇及电梯系统的值班人员,尽快拯救困在故障电梯内人士。使用接口读取电梯的具体参数。
监控功能:
统计各种梯的工作情况,并打印成报表,以供物业管理部门利用。
累计各电梯的运行时间。
中央站用彩*图色**形显示上述各参数,记录各参数、状态、报警、启停时间、累计时间和其历史参数,且可通过打印机输出。
变配控系统:
供配电系统是大厦的动力系统,是保证大厦各个系统正常工作的充分必要条件。为了建筑的安全考虑,对变配电系统的有关变配电状况,由中央监控系统实施监视而不作任何控制,一切控制操作均留给现场有关控制器或操作人员执行。
变配电系统主要由高压开关柜、变压器、低压配电屏、备用发电机等配电设施构成。

根据大楼对变配电系统高低压进出线路监测参数较大的特点,通过网关接口直接连往中央站,即可监测各供配电设备的三相电压、三相电流、有功功率、无功功率、有功电度、无功电度、频率、功率因数等多种运行参数。
设计要点:
1.现场控制器设置原则:
(1)现场控制器的设置应主要考虑系统管理方式、安装调试维护方便和经济性。一般按机电系统平面布置进行划分,位置选择宜相对集中,一般布置在:冷冻站、热交换站、空调机房、新风机房等控制参数较为集中之处,也可根据要求布置在弱电竖井中,以达到末端元件距离较短为原则(一般不超过50m)。
(2)现场控制器要远离有输水管道,以免管道、阀门跑水,殃及控制盘。在潮湿、蒸汽场所,应采取防潮、防结露等措施。
(3)现场控制器要离电机、大电流母线、电缆1.5m以上,以避免电磁干扰。在无法满足要求时,应采取可靠屏蔽和接地措施。
(4)每台现场控制器输入输出接口数量与种类应与所控制的设备要求相适应,并留有10%~20%的余量。
2.布线方式:
(1)建筑设备自动化系统线路包括:电源线、网络通讯线和信号线。
①电源线一般BV-(500V)2.5mm2铜芯聚氯乙烯绝缘线。
②网络通讯线采用何种线缆为根据计算机局域网及建筑设备自动化系统可兼容性和硬件成本等多方面综合考虑确定。一般采用RVSP2*1.0绞线,每米3绞以上,容抗小于12Pf。
③信号线线缆选型:
数字输入信号(DI):采用RVV2/4/6×1.0 mm2
数字输出信号(DO):采用RVV2/4/6×1.0 mm2
模拟输入信号(AI):采用RVVP2/4×1.0 mm2
模拟输出信号(AO):采用RVVP2/4×1.0 mm2
(2)建筑设备自动化系统线路均采用金属管或金属线槽保护,网络通讯线和信号线不得与电源线共管敷设,当其必须作无屏蔽平等敷设时,间距不小于0.3m,如敷于同一金属线槽,需设金属分隔。
系统的接口要求:
(1)概述
楼宇设备监控系统在控制中心与各专业存在各种各样的接口,为保证各专业之间接口的协调和标准化,进行以下说明:
(2)硬件接口
DO:开关量输出,即楼宇设备监控系统提供给相关专业的开关量信号,接点为单独,不与其他系统共用。
DI:开关量输入,即相关专业提供给楼宇设备监控系统的开关量信号,接点为单独,不与其它系统共用。
AO:模拟量输出,即与设备监控系统提供给相关专业的模拟量信号,接点为单独,不与其它系统共用。
AI:模拟量输入,即相关专业提供给楼宇设备监控系统的模拟量信号,接点为单独,不与其它系统共用。
(3)软件接口
楼宇自控系统与冷源、变配电系统、VRV空调和电梯之间的通信接口,接口之间的转换设备与软件开发由楼宇监控系统的供货商负责,但相关系统会提供标准的通信接口和详细的数据库内容,同时协助配合楼宇监控系统开发供货商通信软件,确保数据交换的可靠性。相关系统内部互联,以一个网管接口连接BA通讯支线。
冷水机组数据接口
通过与冷水机组数据接口的连接,系统可以更好地、更全面地了解机组运行的状态,特别地,更方便进行系统的群控。在开始集成工作之前,我们首先要与冷水机组的供应商进行技术交底,确定对方所能够提供的接口形式,是否可以与BA管理系统集成,之后才能开始进行与冷水机组的集成及相关接口程序的编写。在目前,大多数冷水机组生产厂家都可以提供OPC接口。
VRV系统数据接口:
VRV系统是通过接口的方式纳入BAS管理平台的,这就需要与VAR进行数据接口的连接。在开始集成工作之前,我们首先要与VRV的供应商进行技术交底,确定对方所能够提供的接口形式,是否可以与BA管理系统集成,之后才能开始进行与VRV系统的集成及相关接口程序的编写。
如系统带有管理平台,则应该使用OPC服务端方式进入BA管理系统的OPC客户端;如系统能从现场层提供开放协议,则应该使用如MODBUS等通用标准协议进行集成。
智能照明系统数据接口:
在本项目中,智能照明系统是通过接口的方式纳入BAS管理平台的,这就需要与智能照明进行数据接口的连接。如前面所述,在开始集成工作之前,我们首先要与智能的供应商进行技术交底,确定对方所能够提供的接口形式,是否可以与EBI系统集成,之后才能开始进行与智能照明系统的集成及相关接口程序的编写。根据我们的经验,在目前,大多数智能照明生产厂家都可以提供OPC、MODBUS接口。
如系统带有管理平台,则应该使用OPC服务端方式进入EBI系统的OPC客户端;如系统能从现场层提供开放协议,则应该使用如MODBUS等通用标准协议进行集成。
电梯系统数据接口:
一般情况,电梯系统是通过接口的方式纳入BAS管理平台的,这就需要与电梯进行数据接口的连接。如前面所述,在开始集成工作之前,我们首先要与电梯的供应商进行技术交底,确定对方所能够提供的接口形式,是否可以与EBI系统集成,之后才能开始进行与电梯系统的集成及相关接口程序的编写。根据我们的经验,在目前,大多数电梯生产厂家都可以提供OPC、MODBUS接口。
如系统带有管理平台,则应该使用OPC服务端方式进入EBI系统的OPC客户端;如系统能从现场层提供开放协议,则应该使用如MODBUS等通用标准协议进行集成。
智能变配电数据接口:
通过与智能变配电数据接口的连接,BA管理系统可以更好地、更全面地了解高、低压配电的电流、电压、功率因素等进行监察,对高、低压配电的电流、电压、功率因素等进行监察,并且可以通过报表或者动态三维趋势图的形式输出
对变压器进行状态监视,并能进行超温报警。
在监控软件上,可实时彩色动态显示各类监控参数。同时系统可制作打印各类被控参数的各种格式趋势图等。
可选统计各种用电设备用电量的变化情况的工作情况,并打印成报表,以供物业管理部门利用。
在开始集成工作之前,我们首先要与智能变配电的供应商进行技术交底,确定对方所能够提供的接口形式,是否可以与BA管理系统集成,之后才能开始进行与智能变配电的集成及相关接口程序的编写。在目前,大多数智能变配电厂家都可以提供OPC、RS485接口。
制作形成系统监控点表及点表清单。

以上图表为举例说明。
本文来源于互联网,暖通南社整理编辑。