
最近遇到很多自考毕业的姐妹拿到毕业证之后,想要继续提升学历。
不过,很多同学还不太了解自考本科后可以不可以考研?今天,带大一起了解一下考研道路!
一.研究生报考要求是什么?
(一)中华人民共和国公民。
(二)拥护中国*产党共**的领导,品德良好,遵纪守法。
(三)身体健康状况符合国家和招生单位规定的体检要求。
(四)考生必须符合下列学历等条件之一:
1、国家承认学历的应届本科毕业生 (录取当年9月1日前须取得国家承认的本科毕业证书。含普通高校、成人高校、普通高校举办的成人高等学历教育应届本科毕业生,及自学考试和网络教育届时可毕业本科生)。
2、具有国家承认的大学本科毕业学历的人员。
3、获得国家承认的高职高专毕业学历后满2年或2年以上, 达到与大学本科毕业生同等学力,且符合招生单位根据本单位的培养目标对考生提出的具体业务要求的人员。
4、国家承认学历的本科结业生, 按本科毕业生同等学历身份报考。
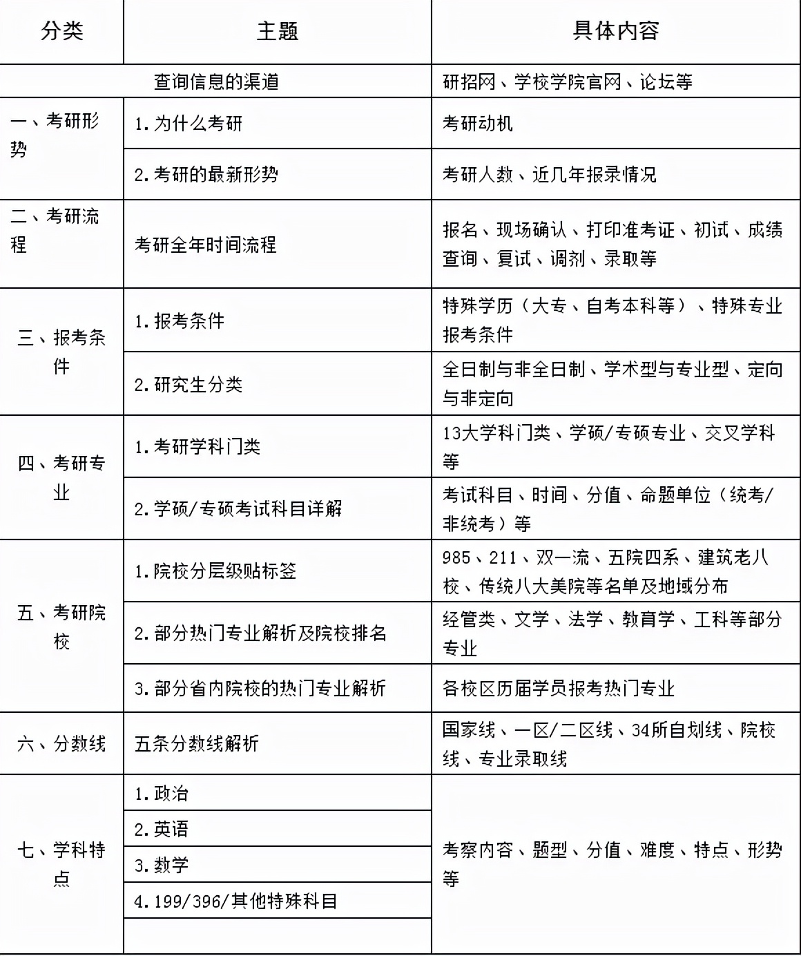
查询信息的渠道:
①中国研究生招生信息网http://yz.chsi.com.cn/;
②学校学院官网;
③中国教育在线http://kaoyan.eol.cn/;
④考研论坛;
⑤研究生学长学姐等...
考研必备知识:

2022年考试时间流程表:

二、报考条件及研究生分类
(一)研究生考试方式
1、全国硕士研究生招生考试分 初试 和 复试 两个阶段进行。 初试 和 复试 都是硕士研究生招生考试的重要组成部分。 初试 由国家统一组织, 复试 由招生单位自行组织。
2、初试方式分为 全国统一考试、单独考试以及推荐免试 。
(1)全国统一考试 的部分或全部考试科目由教育部考试中心负责统一命题,其他考试科目由招生单位自行命题。
(2)单独考试 由具有单独考试资格的招生单位进行,考生须符合特定报名条件,所有考试科目由招生单位单独命题。
(3)推荐免试 是指依据国家有关政策,对部分高等学校按规定推荐的本校优秀应届本科毕业生,及其他符合相关规定的考生,经确认其免初试资格,由招生单位直接进行复试考核的选拔方式。
- 报考条件
第一条 报名参加全国硕士研究生招生考试的人员,须符合下列条件:
1、中华人民共和国公民。
2、拥护中国*产党共**的领导,品德良好,遵纪守法。
3、身体健康状况符合国家和招生单位规定的体检要求。
4、考生学业水平必须符合下列条件之一:
①国家承认学历的 应届本科毕业生 (含普通高校、成人高校、普通高校举办的成人高等学历教育应届本科毕业生)及自学考试和网络教育 届时可毕业本科生 。考生 录取当年入学前 (具体期限由招生单位规定)必须取得国家承认的本科毕业证书,否则录取资格无效。
②具有国家承认的大学 本科毕业学历 的人员。
③获得国家承认的 高职高专毕业 学历后 满2年 (从毕业后到录取当年入学之日,下同) 或2年以 上的人员,以及国家承认学历的 本科结业生 ,符合招生单位根据本单位的培养目标对考生提出的具体学业要求的,按 本科毕业同等学力 身份报考。( 同等学力报考要求一般体现在这几方面:通过本科阶段的课程、英语达到本科水平、发表论文或有科研成果、复试加试专业课 )
④已获硕士、博士学位的人员。(在校研究生报考须在报名前征得所在培养单位同意。)
第二条 报名参加以下专业学位全国硕士研究生招生考试的,按下列规定执行。
1、报名参加 法律(非法学)专业学位 硕士研究生招生考试的人员,须符合下列条件:
①符合第一条中的各项要求。
②报考前所学专业为 非法学专业 (普通高等学校本科专业目录法学门类中的法学类专业[代码为0301]毕业生、专科层次法学类毕业生和自学考试形式的法学类毕业生等不得报考)。
2、报名参加 法律(法学)专业学位 硕士研究生招生考试的人员,须符合下列条件:
①符合第一条中的各项要求。
②报考前所学专业为 法学专业 (仅普通高等学校本科专业目录法学门类中的法学类专业[代码为0301]毕业生、专科层次法学类毕业生和自学考试形式的法学类毕业生等可以报考)。
3、报名参加 工商管理、公共管理、 工程管理硕士中的 工程管理 [代码为125601]和 项目管理 [代码为125602]、 旅游管理 、教育硕士中的 教育管理 、体育硕士中的 竞赛组织专业 学位硕士研究生招生考试的人员,须符合下列条件:
①符合第一条中第1、2、3各项的要求。
②大学 本科毕业 后有 3年以上 工作经验的人员;或获得国家承认的 高职高专毕业 学历或 大学本科结业 后,符合招生单位相关学业要求,达到大学本科毕业同等学力并有 5年以上 工作经验的人员;或获得 硕士 学位或 博士 学位后有 2年以上 工作经验的人员。
第三条 报名参加 单独考试 的人员,须符合下列条件:
1、符合第一条中第1、2、3各项的要求。
2、取得国家承认的 大学本科学历 后 连续工作4年以上 , 业务优秀 ,已经发 表过研究论文 (技术报告)或者 已经成为业务骨干 ,经考生所在单位同意和 两名 具有高级专业技术职称的 专家推荐 , 定向就业本单位 的在职人员;或获 硕士学位 或 博士学位 后 工作2年以上 , 业务优秀 ,经考生所在单位同意和 两名 具有高级专业技术职称的 专家推荐 , 定向就业本单位 的在职人员。招生单位不得按单位、行业、地域等限定单独考试生源范围,也不得设置其他歧视性报考条件。
第四条 具有推荐免试资格的考生,须在国家规定时间内登录“全国推荐优秀应届本科毕业生免试攻读研究生信息公开暨管理服务系统”(网址:)填报志愿并参加复试。截止规定日期仍未落实接收单位的推免生不再保留推免资格。已 被招生单位接收的推免生,不得再报名参加当年硕士研究生考试招生,否则取消其推免录取资格。
推免生推荐和接收办法由推荐学校和接收单位根据教育部有关规定制定并公布。所有推免生均享有依据招生政策自主选择报考招生单位和专业的权利,推荐学校所有推免名额(除有特殊政策要求的专项计划外),均可向其他招生单位推荐。凡按规定可接受应届本科毕业生报考的学科(类别)、专业(领域)均可接收推免生,但不得只接收推免生。
第五条 常见报考问题
1、自考本科: 同普通本科毕业生一样,正常报考 ,但必须在考研当年 现场确认之前拿到本科毕业证 ,否则会被划分为同等学力。
2、专升本: 等同于本科 ,大多数院校不会将专升本视为同等学力的考生,但个别学校例外,需要查询清楚报考院校的要求。
3、没有取得学位证/毕业证/四六级未过/大学期间考试作弊被处罚等情况(统考)
(1)没有取得学位证:大多数学校会按照 正常本科生对待 ,不会归入同等学力范畴,但部分名校的强势专业会要求学生在报到的时候必须带上自己的学位证和毕业证,还有的学校直接在考生报考的时候规定:对于不能按时取得学位证的考生不予录取。
(2)没有取得毕业证(肄业生): 大多数院校都将肄业生划入同等学力范畴 ,与前面讲到的同等学力的区别在于这类考生 不需要等到毕业2年才能报考,但是其他条件必须符合同等学力的报考条件,尤其是复试加试 。
(3)四六级未过: 可以参加考研 ,一般没有学校会在招生简章中规定没过四级的同学不能参加考研,但是某些学校某些专业,对考生英语能力非常看重,在录取的时候会优先选择英语四六级通过或者英语口语比较好的考生。
(4)大学期间考试作弊被处罚: 可以参加考研 ,但必须了解一下报考专业的老师对这类考生的态度,以免影响最后的录取结果。
(三)研究生分类
1、全日制与非全日制
硕士研究生按其 学习方式 分为 全日制硕士研究生 和 非全日制硕士研究生 两种。 2016年11月30日前录取的研究生按原有规定执行;2016年12月1日后录取的研究生按全日制和非全日制形式区分。(即2017届开始执行新规)
(1)全日制研究生:符合国家研究生招生规定,通过研究生入学考试或者国家承认的其他入学方式,被具有实施研究生教育资格的高等学校或其他教育机构录取,在基本修业年限或者学校规定年限内, 全脱产在校学习的研究生。
(2)非全日制研究生:符合国家研究生招生规定,通过研究生入学考试或者国家承认的其他入学方式,被具有实施研究生教育资格的高等学校或其他教育机构录取,在学校规定的修业年限(一般应适当延长基本修业年限)内,在从事其他职业或者社会实践的同时, 采取多种方式和灵活时间安排进行非脱产学习的研究生。
(3)全日制与非全日制的对比
相同点:两类研究生实行相同的考试招生政策和培养标准
①考试招生执行相同政策。
②教育质量坚持同一标准。
③学历学位证书具有同等法律地位和相同效力(双证)。
区别点:①学习方式不同
②学费不同,全日制研究生学费一般是8000元/年(专硕会更贵),非全日制研究生学费一般在10000元/年以上;
③全日制奖学金制度比较健全,奖学金比较多;非全自己花费较多;
④全日制提供住宿,非全日制不提供。
二.自考本科考研分 2 种情况:
1.已拿到自考本科毕业证
直接等到研招网开放报名通道的时候报名就可以了。
2.还未拿到自考本科毕业证
需要提供你自考的成绩证明。
特别注意一点:必须得在9月1日入学前获取本科毕业证,不然即便通过研究生考试,也算录取无效。
有些学校的研究生报考是有限制的,一些大学是不收自考、成考、网教及电大的学生的,他们可能会要求全日制本科学生,但是也不用太担心。一般大多数大学都不会有这样的要求,只是极少部分会有这样的硬性要求。
你还想知道哪些与自考有关的事情,或者对自考有什么疑问,都可以留言给我哦
~
识别二维码关注
微信号-13666215070
公众号-付付学姐
