
导语
周鸿祎离婚了!这个消息一出,让无数网友惊呆了!周鸿祎是360公司的创始人和CEO,身价高达百亿,他的前妻胡欢是360公司的联合创始人和副总裁,两人曾经是商界的模范夫妻。可是,就在最近的4月4日,两人突然宣布离婚,并且进行了巨额的财产分割!胡欢分走了周鸿祎持有的360公司4.47亿股股份,按照当时的股价计算,相当于90亿人民币。

从同事到夫妻:水木清华的缘分
周鸿祎和胡欢曾经是一对商界的模范夫妻。他们不仅是360公司的创始人和高管,还是彼此的初恋。他们从同事到恋人,再到夫妻,经历了无数的风雨和考验,却以离婚收场,令人唏嘘。
周鸿祎是一个奇人,一个互联网界的传奇。他曾经在方正、雅虎、3721、奇虎360等公司创造了无数的辉煌,他曾经与腾讯、百度、阿里等巨头展开过激烈的竞争,曾经在纽交所和港交所两次上市,被称为“中国最具战斗力的CEO”。他自负、桀骜、勇敢、智慧,拥有无数的敌人和粉丝的他,是一个让人敬佩和争议的人物。

在这个奇人身后,有一个女人一直默默地支持着他,陪伴着他,爱着他。她就是周鸿祎的妻子胡欢——一个独具慧眼的女人。
周鸿祎的祖籍湖北。1970年,他出生于河南省驻马店市,1978年随家人迁至郑州,1988年保送西安交通大学,他曾经在一次采访中说过:“我既是湖北人,也是河南人,也算半个陕西人”。
1996年,周鸿祎毕业后来到北京,在方正做中国第一个商业化电子邮件软件方正飞扬。当时,方正是中国最大的软件公司之一,也是北大旗下的明星企业。周鸿祎在方正工作时表现出了非凡的才华和创新精神,但也因为性格桀骜而与领导发生了冲突。

年轻气盛时的周鸿祎
胡欢也在方正工作,但她并不是程序员,而是做行政管理。胡欢长得漂亮,为人大方,处事得体,家庭背景也很不错。她是当时方正之花,也是很多男同事的暗恋对象。其中之一就是周鸿祎。

年轻时候的周鸿祎和胡欢
周鸿祎对胡欢一见钟情,但却没有勇气表白。因为当时胡欢已经订婚了,而且周鸿祎只是一个外地来北京,一个月工资1000的小程序员而已。他觉得自己配不上胡欢,只能暗自神伤。
但是,周鸿祎并没有放弃。他发现了一个机会,那就是水木清华。
水木清华是北大的一个论坛,也是当时中国最大的网络社区之一。水木清华汇聚了很多高校的学生和毕业生,也有很多方正的员工。周鸿祎和胡欢都是水木清华的网友。
周鸿祎在水木清华上大显身手,发表了很多有趣的帖子,吸引了很多网友的关注。他还发现了胡欢的ID,并开始主动与她交流。他用幽默、机智、才华和浪漫打动了胡欢的心。通过制造了很多巧合和机缘,让胡欢对他产生了好感。
就这样,周鸿祎和胡欢在网上慢慢地相识、相知、相恋。他们从网友变成了网恋。他们在网上聊天、打电话、发邮件,分享彼此的喜怒哀乐。
他们的爱情并不是一帆风顺的。胡欢原来的未婚夫并不愿意放手,还曾经找人打过周鸿祎。周鸿祎也曾经因为工作压力而忽略了胡欢的感受。但是,他们都克服了这些困难,坚定了彼此的信任和承诺。
1998年,周鸿祎从方正辞职,创办了3721网络实名。这是一个非常大胆的创业决定,因为当时互联网还很不成熟,3721也是一个非常前卫的产品。周鸿祎为了创业,放弃了稳定的工作和收入,甚至卖掉了自己的房子。
这个时候的胡欢给了周鸿祎最大的支持和帮助。她不仅没有阻止周鸿祎创业,而且还从自己家里拿出了10万块钱给周鸿祎做启动资金。她还继续在方正工作,为周鸿祎提供了经济保障。并且在周鸿祎创业的过程中给他提供了很多建议和意见。
1999年,周鸿祎和胡欢结婚。他们举行了一个简单而温馨的婚礼。他们没有请很多客人,也没有花很多钱,只有亲朋好友见证了他们的幸福时刻。
2000年,3721被雅虎收购,周鸿祎成为了雅虎中国的总裁。这是一个非常成功的商业案例, 也是周鸿祎的第一次辉煌 。但是,周鸿祎并没有满足于此,他还有更大的梦想和野心。
在雅虎中国,周鸿祎展现了他的领导力和创新力,推出了很多新的产品和服务,如雅虎拍卖、雅虎邮箱、雅虎音乐等。他还与当时的互联网巨头如新浪、搜狐、网易等展开了竞争和合作。他还引进了很多优秀的人才,培养了很多后起之秀,如马化腾、李彦宏、马云等。
但是,在雅虎中国,周鸿祎也遇到了很多困难和挫折。他与雅虎总部的理念和战略有很多不同,也与一些合作伙伴和竞争对手有很多矛盾和冲突。他也因为自己的性格和风格而引起了很多争议和质疑。
周鸿祎感到了压抑和不满。他觉得自己在雅虎中国没有足够的自由和空间,也没有足够的挑战和机会。他渴望再次创业,做自己想做的事情,实现自己想实现的目标。
2008年,奇虎360推出了360安全卫士,一款免费的互联网安全软件。这是一个非常创新的产品, 也是周鸿祎的第二次辉煌 。360安全卫士迅速获得了用户的喜爱和信赖,成为了中国最大的互联网安全平台。周鸿祎也因此获得了“中国最具影响力的互联网人物”等荣誉。

时常穿红衣的周鸿祎被称为“红衣教主”
周鸿祎并没有停止他的创新和挑战。他还推出了360浏览器、360杀毒、360搜索等多款产品,涉足了互联网的各个领域。他还与腾讯、百度、阿里等巨头展开了激烈的竞争,引发了一场史无前例的“3Q大战”。他还在纽交所和港交所两次上市,成为了中国最成功的互联网企业之一。
周鸿祎非常欣赏胡欢的智慧和能力,也非常尊重胡欢的意见和建议。他从不忽视胡欢的贡献和价值,甚至曾对一朋友说:创业的人多借鉴老婆的智慧和能力,有益公司发展。
2010年,周鸿祎和胡欢生下了他们的第二个孩子,一个女儿 。
2012年,奇虎360推出了360手机卫士,一款免费的手机安全软件。这是一个非常适应时代变化的产品, 也是周鸿祎的第三次辉煌 。360手机卫士迅速占领了中国手机安全市场的主导地位,成为了中国最大的移动互联网平台。周鸿祎也因此获得了“中国最具创新力的互联网人物”等荣誉。
胡欢为周鸿祎创造了一个快乐和幸福的家庭。还在奇虎360担任了董事会秘书,为周鸿祎处理了公司的外部事务。在周鸿祎创新的过程中她提供了很多灵感和启发。
曾经的秀恩爱
在谈及婚姻时,周鸿祎曾多次对外表示,“太太是最好的选择”。胡欢也曾对媒体表示,“欣赏周鸿祎的女人不多。现在看来,我应该是独具慧眼的女人”。
在他们的结婚纪念日3月17日,周鸿祎曾在微博上写道:“3月17日是一个质数,不可分解,代表了我们的婚姻永远长久。”

2016年,周鸿祎和胡欢一起参加了奇虎360在港交所上市的仪式。这是一个非常难得的时刻,也是周鸿祎和胡欢共同的辉煌。他们在仪式上合影,感谢了彼此的陪伴和支持,展现出当时的恩爱和幸福。

感情破裂
两人具体何时开始感情破裂,已经很难追溯了,但是从周鸿祎公开的发言来看,多少能看出点端倪:
2018年清明节,周鸿祎在朋友圈发文感慨自己的人生失败,引发了网友的关心。两天后,他又解释道:“最近状态不好,挫败感源自平衡不好工作和家庭的无能,大家不必牵强附会瞎猜胡乱联想了,感谢很多朋友真诚的关心问候鼓励支持,铭记在心。”

2018年5月16日,周鸿祎在黑马论坛上讲:“最近呢我注意到刘强东的报道,我觉得我越来越胖,他越来越瘦,然后呢,我就觉得,而且人家经常带着一93年的到处走对吧,所以今天早上,我就转发了刘强东的一个微博, 结果我一转发微博我老婆看见了,我老婆说:你看看人家刘强东,早上8点20开晨会,每天晚上吃蓝莓,身材多好啊!我回了她一句话:他的动力比我强。人家经常带着一93年的(老婆)到处走。”
曾经“秀恩爱”的玩笑话,在如今看来,颇有一种直男不解风情的意味,同时也像是敲响了感情破裂的倒计时。

去年底,周鸿祎发了一条“我的人生竟然如此失败,没任何意义”的个人朋友圈,引发网友广泛关注,还掀起了网友们 “悔创阿里杰克马,失败人生周鸿祎” 的段子创作热潮。
离婚的影响
对于这对合作多年的老战友而言,离婚可能是一种解脱,也可能是一种遗憾。毕竟他们曾经相爱相伴了20多年,共同创造了一个商业奇迹。但也许他们在平淡的生活中遇到了无法调和的矛盾,或者在事业上有了不同的追求,或者在感情上有了新的变化。
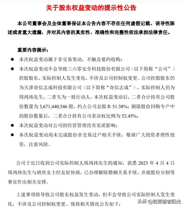
对于360集团,离婚可能是一次考验,也可能是一次机遇。根据公告显示,周鸿祎将其直接持有的公司约6.25%股份(4.47亿股)分割至胡欢名下。

但同时,公告也称,本次权益变动不会导致公司控股股东、实际控制人发生变化,不涉及公司控制权变更。

周鸿祎及其一致行动人未来12个月内没有减持上市公司股份的计划,胡欢在未来6个月内不增持及减持上市公司股份。因胡欢未在360集团及其子公司任职,本次变动对公司经营管理无实质影响。这表明双方在离婚前已经做好了充分的沟通和协商,尽量避免对公司造成负面的冲击。因此 短时间内360公司不太会受到大股东减持影响。
360公司董秘赵路明4日晚间在朋友圈面对质疑时愤而发文的回应也证明了这点。

因此,A股市场在震惊过后,暂时也没有对360公司的股价和前景产生太多的忧虑。
国内商界分手费排行榜
近几年来,患难夫妻离婚案件并不罕见。就像亚马逊CEO杰夫·贝佐斯和妻子麦肯齐宣布离婚。
离婚是一件痛苦的事情,不仅会影响夫妻双方的情感和生活,还会牵涉到财产的分割和分配。对于一些商界夫妻来说,离婚可能意味着巨额的分手费,甚至会改变他们的财富地位和社会影响力。那么,中国商界有哪些夫妻因为离婚而支付了高昂的分手费呢?目前桂冠由康泰生物董事长杜伟民以235.54亿摘得, 以下是国内商界分手费排行榜:
中国十大离婚富豪排行榜

注:“分手费”是夫妻之间约定俗成的默契,并不是法律支持的离婚必须项。
结语
周鸿祎和胡欢的离婚,对他们自己和360公司都会有一定的影响。
对周鸿祎来说,他失去了一个爱人和伙伴,失去了一部分财富和股权,但他仍然保持了对360公司的控制力和影响力,有更多的时间和精力去投入到事业中;对胡欢来说,她获得了一笔巨额财富和股权,收获了更多的自由和选择,但她也失去了一个亲密的伴侣,股权的变更可能会面临一些社会压力和舆论关注;对360来说,虽然周鸿祎和胡欢的离婚并没有直接导致股权变动和管理层变化,但可能会影响到公司内部的氛围和团队的凝聚力,或影响到公司外部的形象和声誉。
周鸿祎和胡欢的离婚后,希望他们各自都能找到自己的幸福和平静。最新传出周鸿祎已被清华录取,祝他百尺竿头更进一步,延续红衣教主的传奇。
友友们,你怎么看?

#头条家时光#