从去年年底开始,针对负债人的批量冻结和批量起诉都比较多。
其中,被中江县人民法院冻结的人尤其多。
你看我知乎某篇文章底下的留言就知道了。









然后各种问我怎么处理的私信也很多……
所以,我干脆再写一次吧。
以下是应对方法:
第一步:了解具体情况
被冻结了之后,你不要慌,尽量先搞清楚具体情况。
比如:
哪家法院冻结的?
因为什么冻结的?
哪家网贷平台申请冻结的?
冻结要冻多久?
是只冻结微信,还是也会同时冻结支付宝和银行卡?
什么时候能解冻?
或,达成什么条件能解冻?
一般这些问题,只需要你找到相关的《裁定书》就知道了。
你可以看看你的短信有没有收到 12368 号码发来的短信。

也可以主动去联系一下冻结你的法院,问问情况。
别跟我说你不知道哪家法院冻结你的……
因为被冻结后,微信上也会有提醒。

不过,法院电话想打通是有点难度的,因为可能你从早晨打到晚上那边都在忙线。
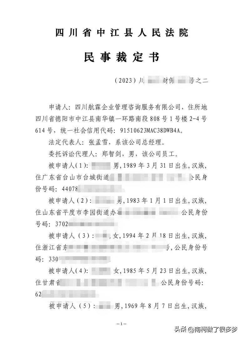
一般来说,你能看到裁定书之后,你就知道怎么处理了。
我这里放一个裁定书实例:




看完《裁定书》我们来说说怎么应对。
如何应对?
我这里提供几种常见的思路,你可以根据自己的情况选择一种合适你的。
第一种方案: 协商还款
可以先联系法院,然后问问能不能跟债权方协商。
一般只要你能还钱,或者能协商出一个还款方案,债权方都会撤回冻结申请,后续也不会起诉你。
但是,你肯定会说:我要是有钱,还至于被冻结么?
——那我就没话说了。
毕竟没钱的问题,我解决不掉。
但如果有可能,我还是建议你优先凑钱还钱,争取协商的。
第二种方案: 申请复议
你可以仔细看下《裁定书》末尾,是不是有写“如不服本裁定,可以自收到裁定书之日起五日内向本院申请复议一次。复议期间不停止裁定的执行。”
所以,你是可以申请复议的。
如果如何申请复议,我是不清楚的,你可以咨询律师。
然后之前也有群友申请过《管辖权异议》的。
我之前也写过,你可以翻翻看之前的稿子。
第三种方案:// 冷处理
冷处理是我最推荐的。
你可以看下《裁定书》的末尾,是不是还有这样一句:

“申请人在人民法院采取保全措施后三十日内不依法提起诉讼或申请仲裁的,本院将依法解除保全。”
这句话的意思就是:如果债权方在你账户冻结30天内不正式向法院提起诉讼或申请仲裁,那么到期后,法院将自动解除保全。
——也就是说,如果你冷处理30天,并且债权方也没有后续动作,那么你的微信零钱是会自动解封的。
你可以去看看我知乎那篇帖子下的留言,是不是好多人一个月后都自动冻结了?

如果你仔细看完了,应该没啥要慌的了。
一些其他问题
我再罗列几个常见问题。
1)为什么只冻结的微信,没冻结银行卡和支付宝?
为什么只冻结了支付宝,没冻结微信和银行卡?
为什么只冻结了我一个微信,没冻结我另一个微信?

——针对这些问题,我的答案只有一个:不知道。
我觉得就是运气和概率的问题,没啥固定规律。
你收到了《裁定书》但是没被冻结,或者没全部被冻结,可能就是你运气好。
没啥特别原因。
你要是实在不放心,你就主动打法院电话问人家法院的工作人员。
别一直逮住我问。
我又不是法官,我咋知道为啥不冻结你银行卡?
2)具体的解冻时间。
如果你选择了冷处理,并且债权方也没正式提起诉讼。
那么一般来说,就是30天解冻。
如果运气好,可能时间会短一点。

如果运气不好,2个月左右解冻也是有可能。
反正你可以先观望一下你有没有被正式起诉。
如果一直没有,就耐心等等。
实在等不及,你就打法院电话问。
(但是一般打电话过去,也是会跟你说已经解冻了,再等等走流程之类的)
好了,差不多就是这样,祝你好运~