疫情当前 万众一心
我们除了保护好自己
也要配合好政府的各项工作
受疫情影响,洛阳各项工作都有所调整
以下这些内容与你的生活息息相关
赶紧来看看吧
燃气充值
2月11日起
洛阳市区6个燃气营业厅
全部恢复营业
同时,部分燃气代售点也提供充值服务
IC卡表用户如需充值
携带燃气卡前往
燃气营业厅或燃气代售点即可

市区6个燃气营业厅
●九都路营业厅
地址:九都路解放路交叉口向东200米路南
营业时间:08:30--17:00(含周六、周日)
●南昌路营业厅
地址:南昌路139号七天酒店东隔壁
营业时间:08:30--17:00(含周六、周日)
●景华路营业厅
地址:涧西区景华路23-9号一层
营业时间:08:30--17:00(含周六、周日)
●市府西街营业厅
地址:政和路市府西街交叉口北50米路西
营业时间:08:30--17:00(含周六、周日)
●启明东路营业厅
地址:启明东路阳光丽都外门面房
营业时间:08:30--17:00(含周六、周日)
●伊滨区营业厅
地址:伊滨区吉庆嘉苑二组团门面房
营业时间:08:30--17:00(含周六、周日)
燃气代售点明细


除IC卡表用户外,普表、物联网表(不插卡的燃气表)用户均可在线缴费。
线上缴费渠道有:支付宝生活缴费、微信e城e家小程序、e城e家手机应用、微信公众号(洛阳新奥华油燃气有限公司),缴费时需要以“30”开头的10位数字的用户编号。如果市民不清楚自己的用户编号,可拨打95158客服热线查询。目前该公司客服热线可提供7×24小时服务,市民遇到相关燃气问题均可咨询。
温馨提醒
进入营业厅或加气站
自觉佩戴口罩,做好个人防护
并配合工作人员
进行体温监测及相关登记工作
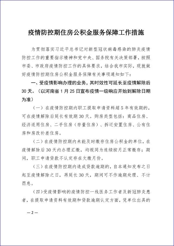
住房公积金
受疫情影响,公积金*款贷**还不上怎么办,会被算作逾期吗?购房马上就要满5年了,想办理购房提取,疫情解除后去可以吗?2月10日,从洛阳市住房公积金管理中心获悉:在疫情防控期间,为做好服务保障,相关公积金业务时效可延长至疫情解除后30天;企业若生产经营困难,可申请降低公积金缴存比例、暂缓缴存公积金(疫情防控期以1月25日我省启动重大突发公共卫生事件一级响应机制到解除日期为准)。
◆因疫情而影响办理的业务,时效可延长至疫情解除后30天
◆购房提取:在疫情防控期内,职工办理购房提取,申请资料超5年有效期的,可在疫情解除后延长有效期30天。购房类型包括:商品住房、经济适用住房、二手住房(存量住房)、*迁拆**安置住房、公有住房和房改补差住房。
◆缴存:在疫情防控期内,未能及时缴存住房公积金的单位,在疫情解除后30天内办理汇缴,均视同为连续按月正常缴存;相关单位职工此后申请*款贷**不认定存在欠缴月份。
◆还贷:如果在2月10日至疫情解除之日后30天内,*款贷**逾期的,不作逾期处理、不计罚息。
◆疫情防控一线医务工作者和患者,在办理购房提取或*款贷**逾期认定等业务时,相关业务时效可延长至疫情解除后60天。办理时凭单位出具的工作证明或医院出院证明即可。
◆企业可申请降低缴存比例或缓缴
◆因疫情影响而生产经营困难的企业,可申请降低住房公积金缴存比例,最低可降至国家规定的5%。
◆符合缓缴条件的企业,可按规定申请暂缓缴存住房公积金,最长可缓缴1年,待企业效益好转后,再办理补缴即可。
市住房公积金管理中心有关负责人表示,目前通过我市住房公积金网上业务大厅、微信公众号、支付宝、豫事办等线上渠道,均可办理公积金相关业务,建议缴存职工和缴存单位线上办理相关业务。
缴存单位通过网上业务大厅可办理的业务包括:开设个人账户、封存个人账户、启封个人账户、职工个人账户转出(同城)、单位汇缴,以及综合查询打印等业务。
缴存职工通过网上业务大厅、微信公众号、支付宝、豫事办等可分别办理业务包括:退休(达到法定退休年龄且账户已封存)、终止劳动关系(离职)提取(账户封存六个月)、提前还贷、还款账户变更、异地转移接续,及个人账户信息查询打印等业务。
目前,市住房公积金管理中心与中国银行洛阳分行合作推出住房公积金单位网厅自助缴款(B2B)功能。开通单位网厅业务的缴存单位,可通过网厅自助缴款(B2B)功能,进行线上归集业务和线上缴费的同步办理。
如果您急需到市民之家公积金窗口现场办理相关业务,可提前拨打住房公积金客服热线12329,预约办理时间,合理安排出行计划。




快递复工
好消息!
在中国邮政、顺丰速运、京东物流、苏宁物流
正常运营的基础上
2月10日起中通快递、圆通快递、
申通快递、韵达速递、
百世快递和德邦快递
将恢复正常运营模式


虽然快递来了
是一件值得高兴的事情
但是也引发了一些担忧
快递会传播新型冠状病毒吗?
我们该如何更好地保护自己?
中国疾控中心提示
快递包裹在运输过程中
被新型冠状病毒污染的可能性小
目前尚未有
因接收快递而感染新冠肺炎的报道
▼
