
十天干:
甲(jiǎ)、乙(yǐ)、丙(bǐng)、丁(dīng)、戊(wù)、己(jǐ)、庚(gēng)、辛(xīn)、壬(rén)、癸(guǐ)
来历
相传,天干地支为中华民族创始天皇氏所发明,用于对应天文记录时间,最开始时候十天干的名字是:阏逢、旃蒙、柔兆、强圉、著雍、屠维、上章、重光、玄黓、昭阳,后来经过黄帝的简化,成为现在我们所熟知的天干。
所谓天——指的是这十个符号是用来模拟天空的具象,所谓支,是因为事物发展如植物枝叶一般。在八字中,天干可以表示外显的事物,地支则是表示内在的。

阐意
古人用于配合十二地支组成六十甲子进行时间的标记,同时在象法上也代表了一个事物的发展历程,古人用植物来做比喻:
甲:像草木破土而萌,阳在内而被阴包裹。
乙:草木初生,枝叶柔软屈曲。.
丙:炳也,如赫赫太阳,炎炎火光,万物皆炳燃着,见而光明。
丁:草木成长壮实,好比人的成丁。
戊:茂盛也,象征大地草木茂盛繁荣。
己:起也,纪也,万物抑屈而起,有形可纪。
庚:更也,秋收而待来春。
辛:金味辛,物成而后有味,辛者,新也,万物肃然更改,秀实新成。
壬:妊也,阳气潜伏地中,万物怀妊。
癸:揆也,万物闭藏,怀妊地下,揆然萌芽。

阴阳五行
甲:阳木。乙:阴木。
丙:阳火。丁:阴火。
戊:阳土。己:阴土。
庚:阳金。辛:阴金。
壬:阳水。癸:阴水。
天干类象
在前面的文章中我们已经简单的从阴阳到五行类象,到了干支这里,其类象更为具体,更为细节化。类象的广度与精度决定了任何一个风水师、推命师的水平高低。易学卜术的提升,从一个方面来讲其实也是类象能力的提升,所以一定要在理解的基础上熟记类象,以下是古往今来不断总结的类象。

甲类象

乙类象

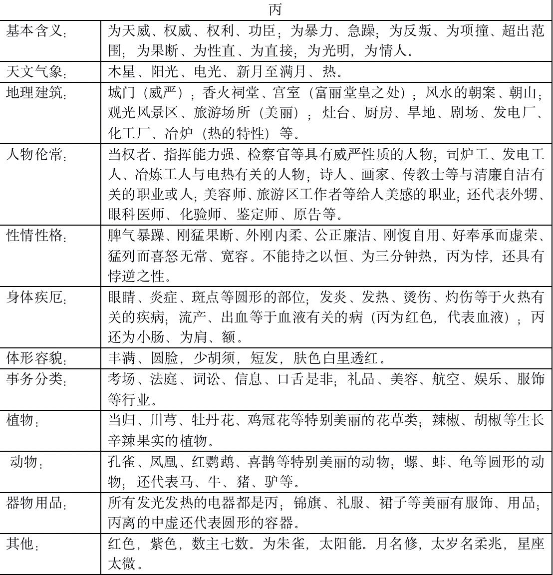
丙类象

丁类象

戊类

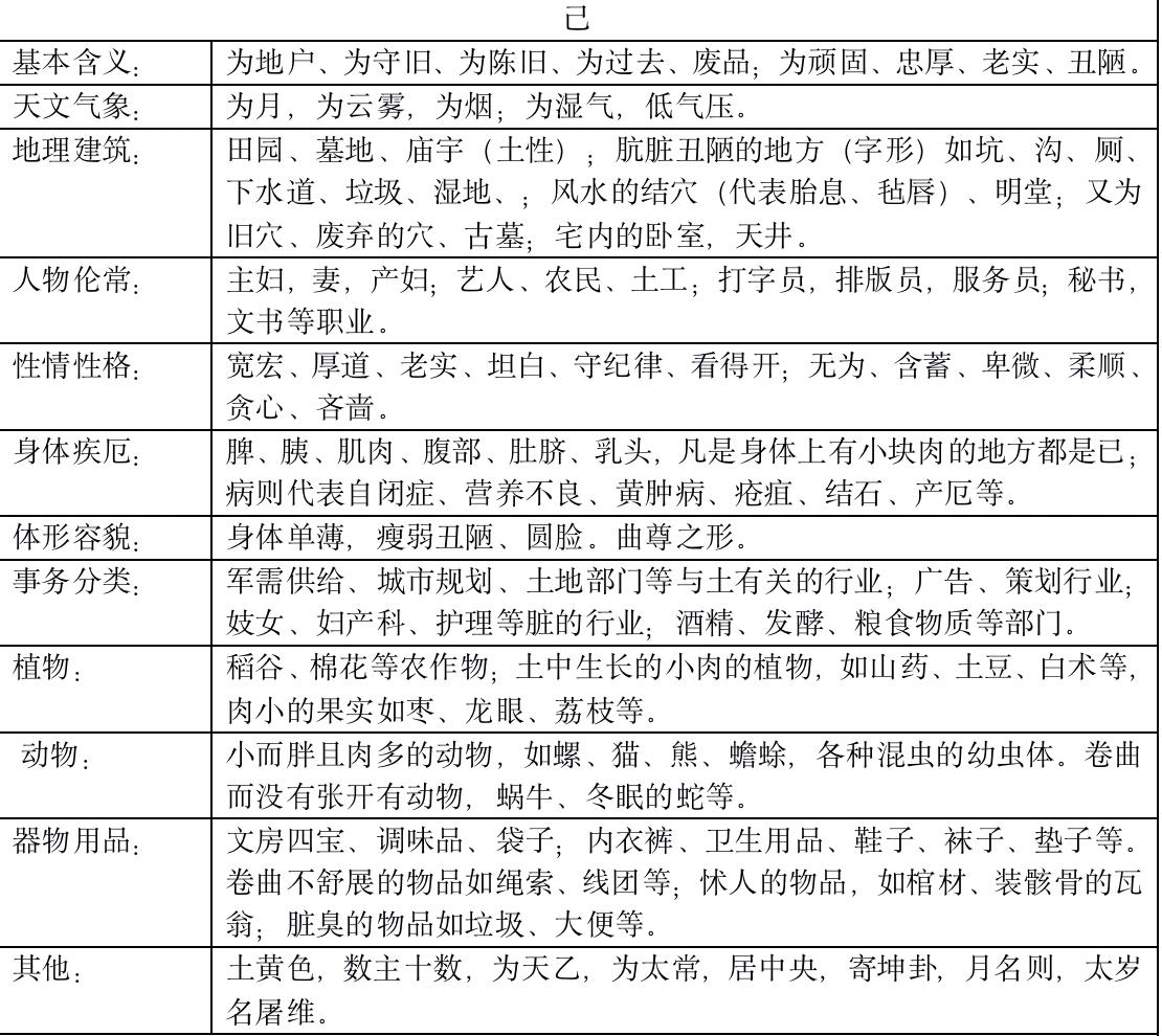
己类象

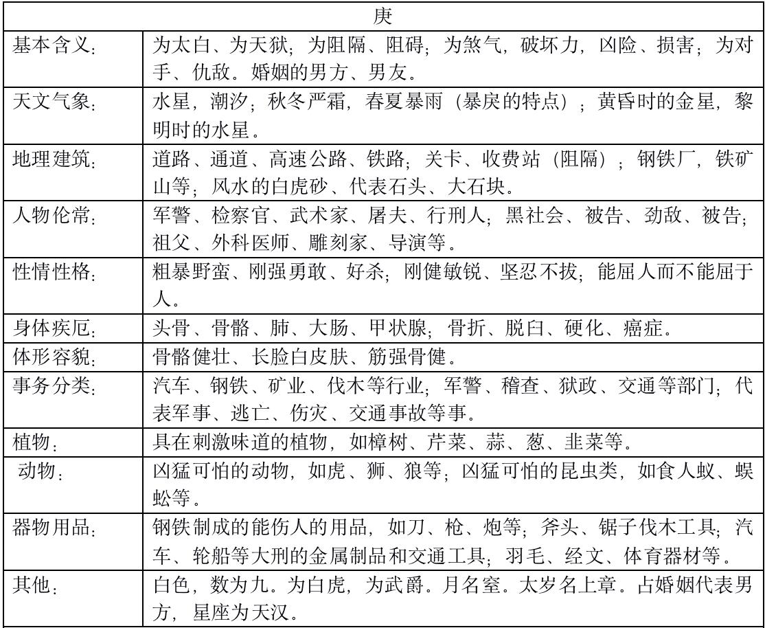
庚类象

辛类象

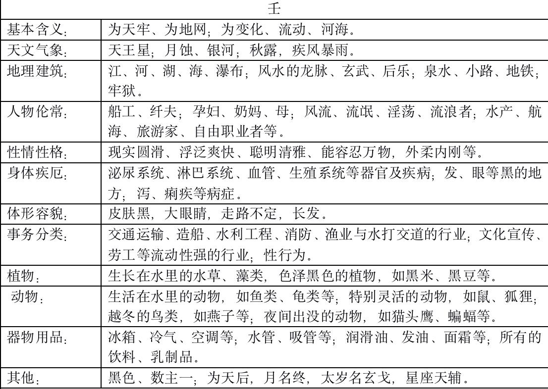
壬类象

癸类象
相互关系
这里的相生是按照五行之间的作用关系,进行嵌套就可以,但是要注意,阴阳同性力量大,异性力量小。

一、相生:
甲乙木生丙丁火、丙丁火生戊己土、戊己土生庚辛金、庚辛金生壬癸水,壬癸水生甲乙木。
二、相泄(生者减力,故被泄):
丙丁火泄甲乙木、戊己土泄丙丁火、庚辛金泄戊己土、壬癸水泄庚辛金、甲乙木泄壬癸水。
三、相克:
甲乙木克戊己土、戊己土克壬癸水、壬癸水克丙丁火,丙丁火克庚辛金,庚辛金克甲乙木。
四、相耗(克者用力,故被耗):
戊己土耗甲乙木、壬癸水耗戊己土、丙丁火耗壬癸水、庚辛金耗丙丁火、甲乙木耗庚辛金。
五、相合(相克而合,互为阴阳异性):
甲与己合、乙与庚合、丙与辛合、丁与壬合、戌与癸合。
甲己合化土【中正之合】。
乙庚合化金【仁义之合】。
丙辛合化水【威制之合】。
丁壬合化木【淫慝te之合】。
戊癸合化火【无情之合】。
六、相冲(相克而冲,互为阴阳同性):
甲庚相冲、乙辛相冲、丙壬相冲、丁癸相冲。
在易学术数上的十神确定,五行力量强弱都是需要熟知他们之间的生克关系,所以作为基础知识一定要牢记牢记再牢记。
下期预告:【伯阳风水】易学基础四:十二地支