
机构投资者评论Institutional Investor Review:记录最杰出的投资人物与事件
出品 | 机构投资者评论IIR
请尊重原创,*制抵**洗稿,违者必究
转载授权、商务合作等请联系后台
IIR防丢失备用公众号:IIR_Backup
根据2015年11月12日财政部关于印发《政府投资基金暂行管理办法》 (以下简称“《管理办法》”) 的通知, “政府投资基金,是指由各级政府通过预算安排,以单独出资或与社会资本共同出资设立,采用股权投资等市场化方式,引导社会各类资本投资经济社会发展的重点领域和薄弱环节,支持相关产业和领域发展的资金。”
根据《管理办法》, 政府投资基金应按照“政府引导、市场运作,科学决策、防范风险”的原则进行运作 ,各级财政部门一般应在以下领域设立政府投资基金: 支持创新创业、支持中小企业发展、支持产业转型升级和发展、支持基础设施和公共服务领域。
因此,目前市场上对于政府投资(引导)基金最惯常的称呼,即为“政府引导基金” (以下均简称“政府引导基金”或“引导基金”) 。
经过20余年发展,政府引导基金已成为我国创新、创投、产业生态体系中不可或缺的组成部分, 政府引导基金在设立目标、运营模式、引导方式、绩效考核等方面,都在持续优化、进化、变革。
总结而言,近年来, 新增设立引导基金 呈现规模化、矩阵化、集群化特征; 存量引导基金 开启存量统筹管理、优化整合与精耕细作的新阶段; 引导基金整体分布 ,延伸至中西部、下沉至区县级。
投向及投资方式上, 政府引导基金聚焦产业,支持“投早、投小、投科技“,更多天使引导基金/母基金诞生,补齐市场失灵环节;经验成熟的政府引导基金,有直投化趋势。
引导基金专业化管理方面,出现更多“外聘管家“模式,择优放权给专业机构管理运作引导基金,或统筹统一平台运营管理。
引导基金的政策效能方面,多地引导基金弱化基金注册要求,降低返投倍数,适度提高出资上限以加强对创投基金、产业基金、重大项目的支持力度,吸引更多资金投入当地实体经济,推动产业结构优化升级和企业创新发展。 此外,引导基金完善基金尽职免责、容错纠错机制,以及绩效考核评价体系。
6张图,概览近年引导基金趋势特征
整体概览数据:
据清科研究中心数据, 截至2022年末,我国共设立2107支政府引导基金,目标规模12.84万亿元人民币,已认缴规模约6.51万亿元人民币。 2022年,因各地纷纷加强政府引导基金的统筹管理、存量基金优化改革等,新设立引导基金120支,较2021年同比下降7%,已认缴规模2812.38亿元人民币,同比下降34.7%,均为近8年来最低水平。

引导基金趋势特征:
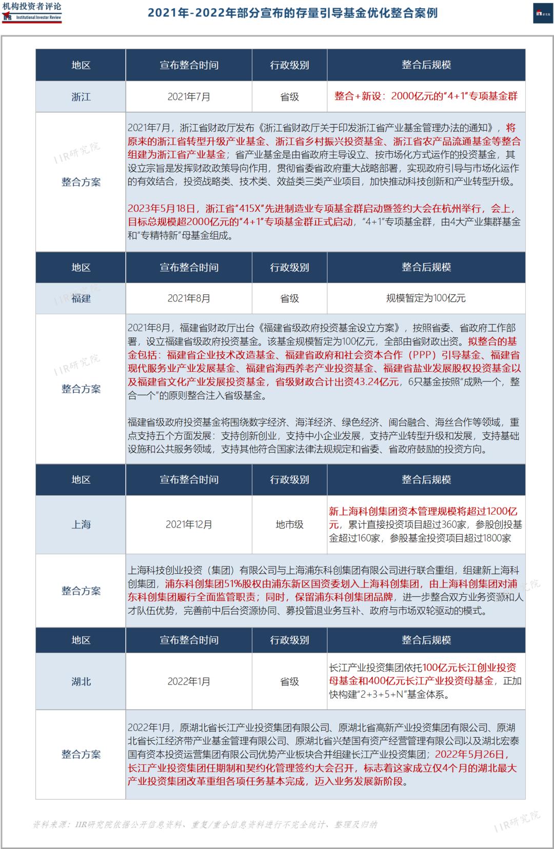
1. 存量引导基金:开启存量统筹管理、优化整合、精耕细作的新阶段。
随着一些早期设立的引导基金已进入退出期,部分地区开始加强对存量引导基金的统筹管理、并探索基金的优化整合,以提升财政资金利用率,实现高质量发展。 2022年以来,存量基金的整合速度不断加快。

需特别指出的是 ,IIR研究院将近两年媒体/引导基金持续发布的各类公开信息、重复/重合信息进行排重、归纳及整理; 上表 及 以下表格 中的信息, 均为IIR基于判断的已排重引导基金数据/信息。除对外宣布规模/目标规模外,已查询到实际注册规模的表格中已列出。
2. 新设引导基金:大规模、矩阵式、集群化的新一代引导基金集群持续设立;众多以产业为导向的政府产业投资基金、天使引导基金/母基金诞生。
在存量基金探索整合优化的同时,近一年多来,各区域结合当地资源禀赋和目标定位,通过新设增量基金或基金集群,明确招商目标,持续引导资本支持当地发展。

2022年以来,众多天使、科创及专精特新领域的引导基金宣布设立,设立数量及计划规模均明显增大 (2021年,已有60.01亿元“苏州天使母基金”、60亿元“常州天使引导基金”、11.62亿元“无锡天使引导基金”等天使/早期引导基金设立) , 政府引导基金向产业创新早期等市场失灵领域倾斜。

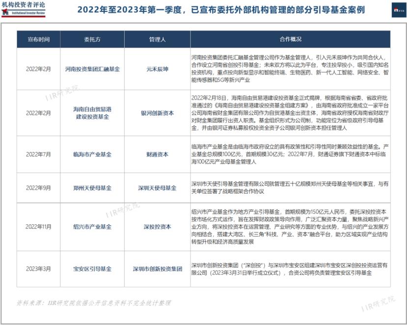
3. 引导基金管理逐渐走向市场化、专业化。
随着地市级、区县级引导基金越来越多,已有多地出现“外聘“管理人,择优放权给有丰富投资管理经验、理解地方诉求的专业管理机构运营管理引导基金,或统筹统一平台进行引导基金管理的运营趋势 ;此外,各地也进一步完善引导基金尽职免责及容错纠错机制、绩效考核评价体系等。

4. 引导基金的政策效能:政策适度"松绑",强化“精准”招商。
此前,出于特定区域、特定产业聚焦发展的“引导”目的,引导基金通常会对子基金的注册、投资地域、投资方向、投资阶段、返投比例等有一定限制或要求。 近两年,引导基金的政策松绑趋势明显,多地引导基金弱化基金注册要求,降低返投倍数,适度提高出资上限,甚至以加强对创投类基金和重大项目的支持力度等 ,进一步提升市场化程度,通过吸引更具竞争力、更具产业资源、可推动企业落地、赋能企业成长的基金管理人,来撬动更多社会资本,精准吸引更多资金投入到推动当地产业结构优化升级和企业创新发展的领域。

5. 经验成熟的引导基金:加大直投力度
对于优势地区、有良好业绩、团队及经验支撑的区域引导基金而言,随着近年来各地财政承压,政府引导基金对于招商引资、推进产业项目落地的诉求和层次日渐提升,为直接推动产业落地或实现更高经济效益, 部分政府引导基金投资方式由间接投资(基金投资)转向直接投资,通过直接增加直投比例、或成立独立直投基金 (如深圳天使母基金、无锡天使引导基金单独设立直投基金) 等,加大直投力度。
2022-2023年度政府引导基金竞争力评价正式启动
近日, 《21世纪经济报道》、21世纪创投研究院联合《机构投资者评论IIR》重磅启动“2022-2023年度政府引导基金竞争力评价”,主要从各政府引导基金的政策绩效、管理效能和资金效率指标等方面展开调研评价,力求最大限度地反映现阶段政府引导基金绩效成果。 联合研究团队将与重点参评机构进行交流,调研及资料收集截止至2023年7月15日。综合评价结果于2023年8月公布。
IIR调研力图反映引导基金行业普遍问题,代表行业发声,调研详情请见下图,扫描图中二维码,可了解更多调研评选内容。
