
QQ关闭的功能又增加了!
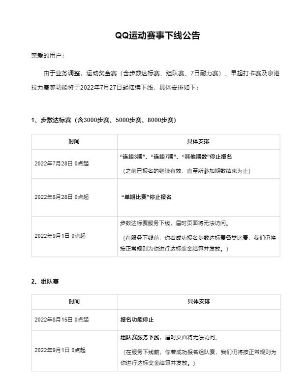
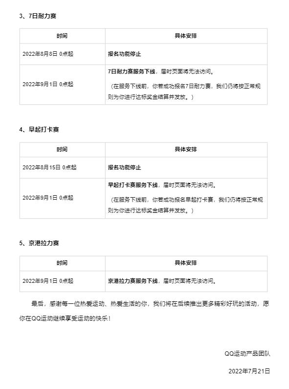
昨天,QQ发布公告宣布: 将于2022年7月27日起,陆续下线运动奖金赛(含步数达标赛、组队赛、7日耐力赛)、早起打卡赛及京港拉力赛等功能。


据了解,“运动奖金赛”是QQ推出的一项激励活动,用户需提前支付报名费,如果第二天运动步数达标,不仅可以退回报名费,还能瓜分所有没有达标用户的报名费。
“早起打卡奖金赛”则需支付契约金报名,第二天上午6-8点间完成打卡,即可拿回契约金,并平分其他未按时打卡用户的契约金。

QQ运动中被关闭的远不止上述这些功能。
上月末,腾讯QQ运动产品团队曾发布公告宣布 下线群排行榜、历史排行功能。目前,这两个功能已于7月13日正式下线。

此外, “QQ运动社区”也将于2022年9月7日下线 ,届时社区内的功能将会被关闭,以后大家再也无法参与QQ运动的社区互动了。

喜欢运动打卡的小伙伴,应该对QQ运动都不陌生。
QQ运动是腾讯QQ旗下的运动品牌,支持日常自动计步、跑步和社区活动等, 用户可以打卡刷榜、参与社区讨论以及各种趣味活动等,功能比微信运动更加丰富有趣。

眼见QQ运动中的功能被不断下线,不少网友都感到惋惜,表示“爷青结”。
今年来QQ关闭了很多功能,旧功能被不断删减,然而另一边又在每次更新后不断增设新功能,安装包体积甚至一度逼近1GB。
毫无疑问,如今的QQ依然是无数用户手机中的“内存杀手”。