
数字经济正当时
《中华人民共和国国民经济和社会发展第十四个五年规划和2035年远景目标纲要》“主要阐明国家战略意图,明确政府工作重点,引导规范市场主体行为”。
数字经济单独成篇,要求“迎接数字时代,充分发挥海量数据和丰富应用场景优势,促进数字技术与实体经济深度融合,赋能传统产业转型升级,催生新产业新业态新模式,壮大经济发展新引擎。”

根据中国信息通信研究院发布的《中国数字经济发展白皮书(2020年)》,2019年我国数字经济增加值规模达到35.8万亿元,占GDP比重达到36.2%。其中,数字产业化增加值达到7.1万亿元,同比增长11.1%;产业数字化增加值约为28.8万亿元,占GDP比重为29.0%,成为数字经济发展的主导力量。
针对产业数字化转型,“十四五”规划提出“实施‘上云用数赋智’行动,推动数据赋能全产业链协同转型”。

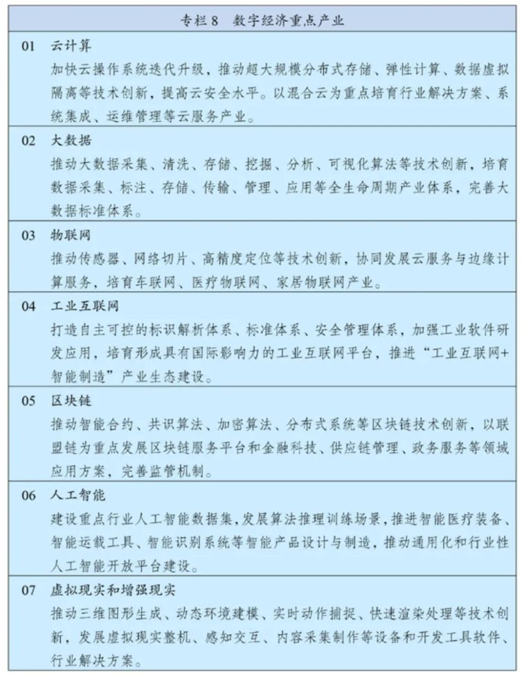
数字经济共有云计算、大数据、物联网、工业互联网、区块链、人工智能、虚拟现实和增强现实等七大重点产业。
目前,尚没有数字会展的系统理论。除了工业互联网,上述其他六个产业的技术应该都能应用到会展业。
会展业要高质量发展,更好地服务产业、拉动消费,促进人文科学技术交流,也必须采用符合需求的新技术来增强商贸、学习和社交的体验和效果。
两家大公司已经动手了
杭州是数字经济之都。杭州市率先提出了“建设数字会展之都”的口号。
6月18日,2021杭州国际会展文化活动暨国际会展业创新发展大会在拥有近百年历史的西湖博览会博物馆举办,“数智会展”618活动季暨平台启动仪式同步举行,后者旨在通过机构合作、数字共建、资源共享的形式,推介及促进会展产业链发展。

在杭州会展集团董事长李健主持的圆桌论坛上,英富曼中国副总裁张明、东浩兰生会展集团总裁陈辉峰、法兰克福展览(香港)副总经理周劭兰、IAEE亚洲区主席顾学斌等对数字会展展开了热烈讨论。
张明提到,英富曼集团总部对数字业务十分看重,对营收占比设置了很高的目标。
联想到英富曼在中国集中招聘数字平台的活动运营、产品运营专员,这个信号已经很明显了。

今年3月17日,励展博览集团宣布任命Gaby Appleton为该公司首任首席数字产品官。她将负责公司的数字战略和执行,并领导励展数字社区。

未来行业支柱
大咖们都在呼吁。
6月23日,在2021中国会展经济研究会年会暨中国会展经济(天津)论坛上,有两人在主题演讲中都不约而同呼吁业界重视数字会展。
中国对外贸易中心主任储士家在发言中表示,我国互联网技术研发应用领先世界,会展业新模式探索走在全球前列,这是发展会展业的一个有利条件。

国际展览业协会(UFI)名誉主席、全国会展业标准技术委员会主任陈先进用了单独一页PPT来阐述他对数字会展的期待(下图)。

陈先进认为,会展数字化的产业链已经形成,与其他渠道的营销+数字化相比,加速了IT公司的共识,线上和线下互为依靠的探索与实践方兴未艾,数字会展将从补充完善的地位发展成为未来行业支柱,会展数字化具有巨大潜力。
会展区块链?
6月23日下午,数字会展研讨会暨中国会展经济研究会数字会展工作委员会成立大会于2021中国会展经济研究会年会期间在国家会展中心(天津)举办。

中国会展经济研究会常务副会长储祥银到会宣布数字会展工作委员会成立。储祥银表示,会展业必须加快启动数字化转型升级模式,创新数字化服务。
我觉得数字会展应该同时服务于会议和展览,服务于会议展览主办方、参会者、参展商、观众和供应商,围绕参会者、展商和观众最为关切的商贸对接、学习教育、社交联谊这三大目的(即BEN),提高参展参会观展的投资回报率和体验、满意度。

(图片来自网络)
那现在时髦的区块链跟会展业有啥关系吗?
除了数字金融、物联网,区块链技术在社会生活、贸易、消费等领域同样拥有广阔应用前景。
区块链技术可服务于会展业吗?可用于企业信用建设、降低交易成本、数据保护吗?能帮助政府统计会展项目在本地完整且准确的消费吗?主办方还能获得什么意外的好处?参会参展人员在哪些方面能受益?

8月24-25日在杭州举办的会展三新展,将有一个论坛讨论数字会展。
我们也正在跟几个机构合作,拟于三新展期间举办“会展区块链”专题研讨会。
你来不来?
