分享兴趣,传播快乐,
增长见闻,留下美好!
亲爱的您,这里是LearningYard学苑。
今天小编为大家带来的是论文赏析——《B2C电子商务企业供应链风险预警研究》。
上期呢我们对文章的第一章进行了详细的分析,今天继续学习第二章。

第二章主要是相关概念界定与理论基础介绍。从目录中就可以看出,文章对相关概念介绍的顺序还是根据题目的逻辑顺序来的,首先是B2C电子商务企业相关理论,接着是供应链及供应链风险相关概念,最后是供应链风险预警的相关理论。对于相关概念介绍,按照题目的逻辑是常见的方法,除此之外,还可以按照研究范围大小依次描述。后续的学习中还需要多多留意优秀文章的逻辑顺序。

B2C电子商务企业部分,文章首先分狭义和广义对电子商务进行了解释。然后指出B2C电子商务是根据交易对象划分的一种类型,而B2C电子商务企业则是以B2C为主进行经营的电子商务网站。

2.1.2则对B2C电子商务企业的特征分别进行了描述,主要有3点:(1)B2C电子商务企业将加速商品多元化.(2)B2C电子商务企业与物流服务商互博。(3)服务竞争愈演愈烈。
2.1.3按照不同的分类标准对目前的B2C电子商务企业类型进行了划分。根据目前B2C电子商务企业盈利模式划分,B2C市场包含以佣金服务费收入为主的“平台式B2C"和以进销差价收入为主的“自主销售式B2C"。

根据目前B2C电子商务网站所提供的产品和服务属性又可以分为实物类B2C和虚拟类B2C以及线上服务类。

2.2则对供应链及供应链风险的概念进行了界定。供应链指在生产及流通过程中,由涉及将产品或服务提供给最终客户活动的上游与下游企业所形成的网链结构。
通过总结几种比较典型的供应链风险说法后,得到以下定义:

接着是供应链风险预警相关概念的描述,目前为止还没有形成对供应链风险概念的统一认识。综合前人的观点得到以下定义:

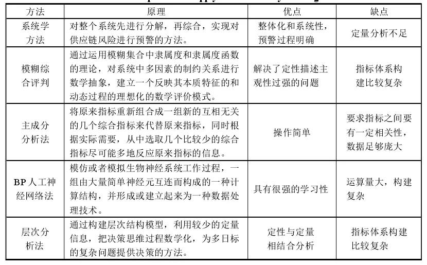
文中对供应链风险预警的内容概括为6点:风险意识,风险识别,风险监测,风险度量,风险警示,风险处理。接着对用于供应链风险预警的方法通过表格的形式进行了总结分析,分别罗列出了各方法的原理、优缺点,以便于根据不同的使用情境选择不同的方法。

2.4对系统理论、供应链管理理论、全面风险管理、企业预警管理等进行了详细介绍,本文中对系统理论概括为:

对于供应链管理理论的研究直至现在还没有达成统一,主要有以下两个典型观点:

对于全面风险管理,《企业风险管理——整合框架》中的定义为:

企业预警管理理论是我国学者余廉等人在20世纪90年代,对我国大量处于经营困境的企业进行研究后提出的,其研究思路如下:

英文学习
Share interests, spread happiness, increase knowledge, and leave good news! Dear you, this is LearningYard Academy. What Xiaobian brings to you today is the appreciation of the paper - "Research on Risk Warning of Supply Chain of B2C E-commerce Enterprises".
In the last issue, we conducted a detailed analysis of the first chapter of the article, and today we continue to study the second chapter.
The second chapter is mainly about the definition of related concepts and the introduction of theoretical basis. It can be seen from the table of contents that the order of the introduction of related concepts in the article is based on the logical order of the topics. The first is the related theory of B2C e-commerce enterprises, then the related concepts of supply chain and supply chain risk, and finally the supply chain risk warning. related theories. For the introduction of related concepts, it is a common method to follow the logic of the topic. In addition, it can also be described in sequence according to the size of the research scope. In the follow-up study, you need to pay more attention to the logical order of excellent articles.
In the part of B2C e-commerce enterprises, the article firstly explains e-commerce in a narrow sense and a broad sense. Then it points out that B2C e-commerce is a type according to transaction objects, and B2C e-commerce enterprises are e-commerce websites mainly operated by B2C.
2.1.2 describes the characteristics of B2C e-commerce enterprises respectively, there are three main points: (1) B2C e-commerce enterprises will accelerate the diversification of products. (2) B2C e-commerce enterprises and logistics service providers interact with each other. (3) Service competition intensifies.
2.1.3 The current B2C e-commerce business types are divided according to different classification standards. According to the current profit model of B2C e-commerce enterprises, the B2C market includes "platform-based B2C" based on commission service fee income and "independent sales-based B2C" based on income from purchase and sale price differences.
According to the product and service attributes provided by the current B2C e-commerce website, it can be divided into physical B2C, virtual B2C and online service.
2.2 defines the concept of supply chain and supply chain risk. Supply chain refers to the network chain structure formed by upstream and downstream enterprises involved in the activities of providing products or services to final customers in the production and distribution process.
After summarizing several typical supply chain risk statements, the following definitions are obtained:
Next is the description of the concepts related to supply chain risk early warning. So far, there is no unified understanding of the concept of supply chain risk. Combining the views of the predecessors, the following definitions are obtained
The content of supply chain risk early warning in this paper is summarized into 6 points: risk awareness, risk identification, risk monitoring, risk measurement, risk warning, and risk processing. Then, the methods used for supply chain risk early warning are summarized and analyzed in the form of tables, and the principles, advantages and disadvantages of each method are listed respectively, so that different methods can be selected according to different usage scenarios.
2.4 Detailed introduction to system theory, supply chain management theory, comprehensive risk management, enterprise early warning management, etc.
The system theory is summarized in this paper as follows:
The research on supply chain management theory has not reached a consensus until now, and there are two typical views as follows:
For comprehensive risk management, the Enterprise Risk Management - Integration Framework is defined as:
The theory of enterprise early warning management was put forward by Chinese scholars Yu Lian et al in the 1990s after researching a large number of enterprises in business difficulties in my country. The research ideas are as follows:
If you have unique ideas for today's article, please leave us a message, let us meet tomorrow, I wish you a happy day!

翻译:谷歌翻译。
参考资料:[1]张星娟.B2C电子商务企业供应链风险预警模型研究
本文由LearningYard学苑原创,如有侵权请联系删除。