关注微信公众号【小磊说深户】带你了解更多的深圳小知识和政策哦! 2023年2月
深圳积分入户重磅发布
这给了 低学历、年龄45岁以上 朋友机会
根据最新消息
深圳积分入户或将于 年中 正式开启
为什么大家都想要落户深圳?
毕竟入户深圳的好处还是很多的
除了在 深圳参加车牌摇号、缴纳一档社保
申请 深圳公租房、购买住宅楼 等方面更加便利之外
更重要的是孩子有了深圳户口
孩子就读公办学校 更加方便了
了解深户的办理方式之前
先来看看深户的好处
小编给大家总结了十大项
从社保到孩子教育到买房摇号
深户vs非深户
深户的优势
01
申请公租房/安居房/人才房
无论是申请公租房还是申请安居房,都必须要有深圳户口。公租房的租金和安居房的价格都比商品房优惠太多,而且还能 通过安居房和公租房来申请学位哦 。
安居房符合要求的还可以直接低价买入,价格比周边房价低不少呢。另外今年深圳开放了一大批人才房,全日制本科落户深圳后,满足相关条件就有机会排队申请啦! 人才房的价格只有市场价的5~6折哦!
02
教育优势
为了孩子学位有保障,上个好学校,父母们会想办法入深户,深圳硬件条件不必说, 教师条件还是比较优秀 ,对孩子眼界拓展这方面有很多帮助。
而且有了深户,孩子 就读公办学校就可以省下一大笔钱 。
另外在入学积分上,深户小孩也有更高积分,比如同样是学区购房, 深户最高105分,非深户75分 ,同样是学区租房, 深户最高是95分,非深户是60分 。

▲来源:宝安区教育局
03
买房,摇车牌优势
➤购房:
深圳户籍落户3年+连续缴纳3年 及以上个人所得税或社会保险证明即可购买商品住房;
而非深圳户籍人员则要求 连续缴纳5年 (60个月)及以上个人所得税或社会保险证明。
➤车牌摇号:
深户参加车牌摇号和竞价,不要求居住证和医保;
非深户持有有效的居住证且最近 连续两年以上 ,在深圳市缴纳(不含补缴)医保才可以参与车牌摇号、竞价。注意,补缴或缺缴都没资格哦。
04
一人深户,全家可随迁
如果你有深圳户口,配偶、子女、父母满足相应条件,可以随迁过来。
05
少儿医保优势+育儿补贴
➤少儿医保:
有深圳户籍,新生儿出生可以随迁入户,然后可以在深圳购买少儿医保,宝宝从出生之日起就可以参保,可以根据规定 报销宝宝出生住在儿科的费用哦~
➤育儿补贴:
2023年1月深圳市卫生健康委发布关于公开征求《深圳市育儿补贴管理办法》意见的通告,初步拟定深圳市育儿补贴标准↓↓↓
生育第一个子女累计补贴7500元
生育第二个子女累计补贴11000元
生育第三个子女累计补贴19000元
超过三个子女的,按照第三个子女计发
领取补贴需满足以下条件:
1.符合《广东省人口与计划生育条例》规定生育子女并办理生育登记。
2.夫妻双方或者一方具有深圳市户籍,且该对夫妻所生育的子女已在深圳市公安部门办理户籍登记。
有结婚生娃计划的朋友可以把深户提上议程哦!
06
医疗保险优势
➤社保优势:
有了深圳户籍,公司可以购买一档社保,去医院就医, 报销比例达到90-95% ,而非深户报销比例只有60-70%。
另外深户是可以个人在深圳缴纳社保的,而非深户在深圳缴纳社保就只能通过单位缴纳,若想要个人缴纳社保的话,需要回户籍地缴纳。
➤养老优势:
享受优厚的养老福利。
07
升职加薪+*证办**便利
对部分需要深户的知名外企、涉外机构及国有单位的重要职位(如财务、公务员),将不再失去机会。
08
专升本
广东户籍的大专毕业生可以无限次参加广东的专插本(专升本考试)。
09
港澳出行更便利
具有深圳户籍,办理港澳台通行证、护照等各类证件都很方便 。另外 深圳户籍人士持个人游签注可以一周去一次香港 ,而非深圳户籍,最多三个月两次出行香港。
目前内地和港澳全面通关,想去香港就更方便啦。
10
领取人才补贴,最高10万元
龙岗区对新引进的硕士学历以上毕业生给予 一次性3万元 生活补贴。(申请人毕业院校需是双一流院校或是QS百强院校,且申请时年龄35周岁以下)
对于 35岁以下 的博士学历人才深圳市人力资源 补贴10万元 ,分2批发放,首批发放30%,续发剩余的70%。(注意:续发时申请人需还满足深圳户籍且缴纳了深圳社保连续12个月)
具体关于人才补贴的申请流程,可以添加下方二维码咨询本地入户老师!
深圳户口优势大
早落户早享受,孩子读书早用上
扫码添加入户老师办理
深圳落户
主流方式
01
学历入户
申请条件:
1.已在本市依法缴纳社会保险
2.未参加国家禁止的组织及活动,无刑事犯罪记录
3.具有全日制 本科 以上学历,且年龄在 45周岁以下 的人员
4.具有全日制 专科 以上学历,且年龄在 35周岁以下 的人员
需要注意的是, 35周岁以内的全日制大专生;35周岁以上45周岁以下的全日制本科生 ,想要入深户的话,现在要赶紧去申请入户。不然等新规出来之后想要申请,就没这么容易咯。
目前满足学历要求的
但不清楚落户流程和资料准备
目前符合学历条件的
快至15天就能拿下深圳户口
02
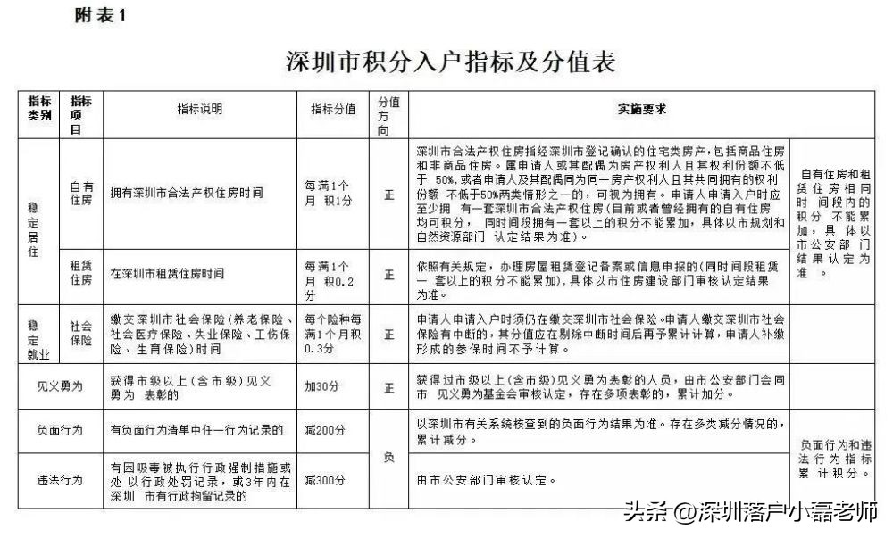
积分入户(2023年年中开放)
申请条件:
1.年龄男性在55周岁以下,女性在50周岁以下
2.持有有效的深圳经济特区居住证
3.拥有深圳市合法产权住房 连续满5年 或合法租赁住所年限 连续满5年
4.依照法律法规正常缴纳深圳市养老保险或医疗保险年限 累计满5年
5.无刑事犯罪记录,且未参加过国家禁止的组织及活动
【积分计算方式如下】↓

特别说明:
积分入户申请窗口将在2023年年中开放 ,并且积分入户具体数量和积分入户门槛,由市公安部门根据 入户申请人员积分分值排名 和 年度积分入户指标 两个维度,确定正式入户人员名单。(附上往年积分入户的门槛,大家可参考: 2020年入围分数:296分;2019年入围分数:300分;2018年入围分数:304分;2017年入围分数:307分 ;数据来源:深圳市公安局)
另外申请条件的第三点需要注意:合法租赁住所年限连续满5年,并不是指你租了一套房子住了5年,而是要取得 租赁凭证,且租赁凭证显示了租房的起始时间哦 。
03
中级职称入户
中级软考是目前落户深圳较快的方法, 中专学历+中级职称+1个月社保+45岁以下,就可以直接核准入户了。
目前对于学历在全日制大专以下的朋友,想要快速落户深圳,考中级职称是较为稳妥的方式。其中,用于落户深圳的中级职称,推荐 “系统集成项目管理工程师” 。
它属于中级软考职称,是由国家人力资源和社会保障部、工业和信息化部领导进行的国家级考试。
“系统集成项目管理工程师”报考门槛也比较低, 无需学历和工作经验,年满18岁均可报名 , 考两门,满45分即合格 ,并且该证书还能 用于落户广州、东莞、佛山、惠州等广东各市以及成都、苏州、杭州、武汉等二线城市 。
取得证书后,还能填报专项附加扣除,抵扣个税, 最高可抵扣3600元 ,另外该证书在职场也利于升职加薪。如职位晋升可以享受相应的待遇, 享受相应的专业技术人才补贴。
目前2023年软考报名已经开启,现在报名, 11月份参加全国统考,次年2月左右出成绩, 即可办理落户,无需等纸质证书,相当你快其他人2个月落户。
关注微信公众号【小磊说深户】带你了解更多的深圳小知识和政策哦!